
“I know that I am mortal by nature and ephemeral, but when I trace at my pleasure the windings to and fro of the heavenly bodies I no longer touch Earth with my feet. I stand in the presence of Zeus himself and take my fill of ambrosia.” — Claudius Ptolemy
Other Gods seen in Nature
➘ Cicero — Jupiter
“When we behold the heavens, can we fail to be convinced that there is a divinity, a supreme intelligence—Jupiter—by whom these things are governed?”
(De Natura Deorum, II.4)
➘ Johannes Kepler — God of the Christian Bible
“Great is our Lord and great His virtue and of His wisdom there is no number. Praise Him, ye heavens, praise Him, ye sun, moon, and planets, use every sense for perceiving, every tongue for declaring your Creator.”
(Harmonices Mundi, conclusion)
➘ Zoroaster — Ahura Mazda
“Praise be to Ahura Mazda, who has made the starry heavens and the shining sun, who has placed the stars in the firmament and created the earth and water for the good of men.”
(Yasna, adapted)
➘ Al-Biruni — Allah
“We study what is apparent of His works, and through this we glorify Allah who in His wisdom created the heavens and the earth.”
(paraphrase from Kitab al-Tafhim)
➘ Native American (Lakota) — Great Spirit
“I see the Great Spirit’s hand in the mountains, rivers, and all the living things. The Great Spirit moves through the trees, the wind, the stars.”
(common Lakota expression of nature reverence)
➘ Hindu Vedic Verse — Brahman
“Verily, in Him are woven the sky and the earth and all the regions of the air; Brahman is the warp and the woof.”
(Atharva Veda 10.8.37)
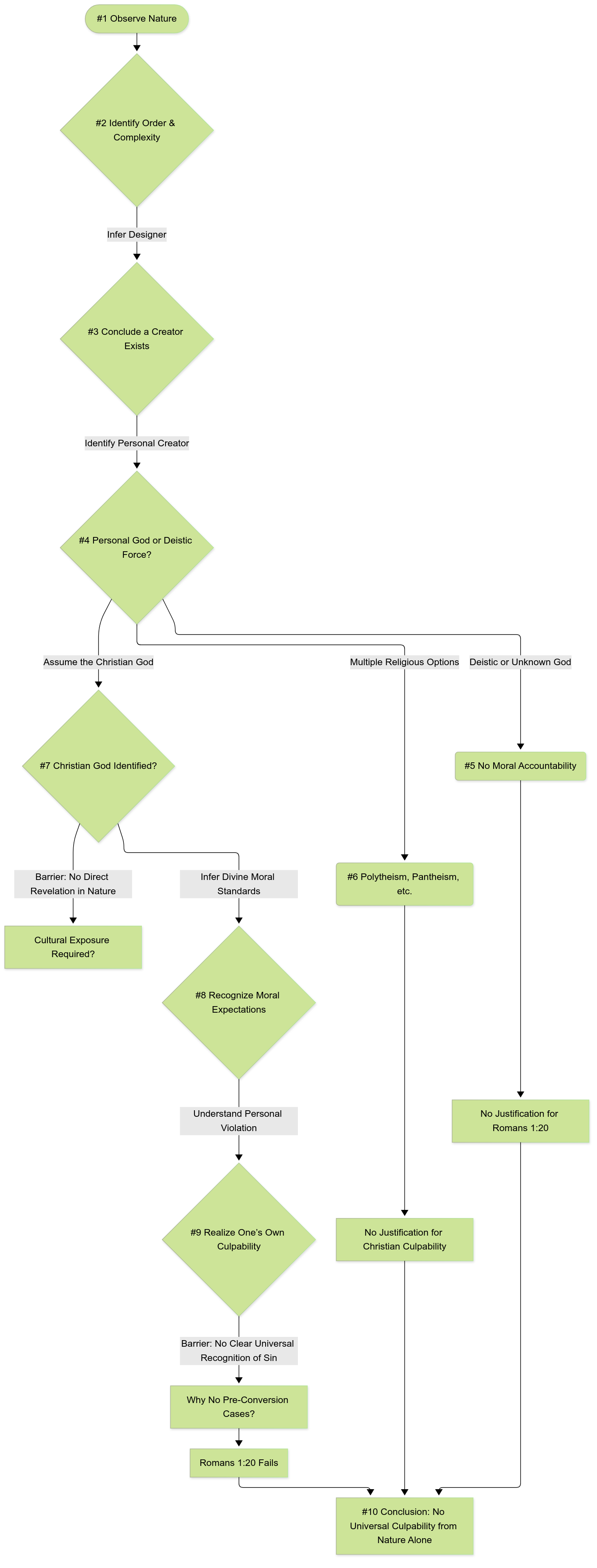
This article analyzes the logical implications of Romans 1:20, which claims that people are culpable before hearing the Gospel based on natural revelation alone. The discussion outlines the necessary cognitive steps required to move from observing nature to recognizing a divine being, identifying it as the Christian God, understanding moral expectations, and realizing personal culpability. A formal syllogism and symbolic logic representation demonstrate that natural observation alone does not necessarily lead to these conclusions, requiring either additional cognitive inference or external religious teaching. Since some individuals do not independently arrive at these conclusions without external influence, the argument suggests that Romans 1:20, if interpreted as universally true, is self-defeating. The article ultimately challenges the common theological claim that all people naturally infer their guilt before hearing the Gospel.
The Path of Inferences from Observation to Culpability
Romans 1:20 asserts that all people are without excuse because God’s nature and moral law are evident through “the things which are made.” This claim suggests that mere observation of nature—without prior exposure to Christian teachings—should lead any rational observer to:
- Recognize a divine creator
- Identify this creator as the Christian God
- Infer divine moral standards
- Realize their own moral violations and culpability
However, each of these conclusions requires multiple steps of inference, none of which can assume prior knowledge of Christianity. This essay rigorously examines the logical structure of this claim, breaking down each required inference before progressing to the next, all while emphasizing that these steps must be taken without exposure to Christian doctrine, scripture, or religious traditions.

Step 1: From Observing Nature to Recognizing Design (Without Prior Exposure to Christian Thought)
The first logical step is to move from observing nature to recognizing intentional design rather than naturalistic processes.
- Premise 1: The universe appears complex, ordered, and functional.
- Premise 2: Complexity and order require an intelligent designer.
- Conclusion: Therefore, an intelligent designer exists.
Challenges:
- Naturalistic Explanations: Many natural phenomena that appear designed (e.g., biological life, planetary motion) have explanations that do not require a designer.
- Anthropic Principle: The fact that life exists in a universe capable of supporting life does not necessarily indicate intentional design.
- Inference from Pattern vs. Intentionality: Recognizing patterns in nature does not automatically justify concluding that the pattern was consciously arranged by an intelligent being.
Critical Issue: A person without prior exposure to Christian teachings would need to arrive at this conclusion without assuming a deity’s existence, and yet no universal or independent method exists that necessitates concluding that order in nature is divinely caused rather than naturally emergent.
Step 2: From a Designer to a Personal Creator (Without Exposure to Christian Doctrine)
Even if one accepts a designer, the next inference required is that this designer is not merely a deistic force but rather a personal, involved creator who interacts with humanity.
- Premise 1: The universe has a designer.
- Premise 2: This designer has intentions and interacts with creation.
- Conclusion: The designer is a personal being, not an impersonal force.
Challenges:
- Deism vs. Theism: One could accept a designer while rejecting the idea that this being is concerned with human affairs.
- No Direct Evidence of Personal Interaction: The mere existence of a structured universe does not demonstrate the involvement of an active, personal deity.
Critical Issue: A person who has never heard of Christianity would have no reason to assume this designer is personal rather than a distant or indifferent force. If Romans 1:20 were true, all people—even those in isolated cultures—should naturally conclude that a creator cares about human affairs simply by looking at nature. Yet history does not reflect this universal realization.
Step 3: From a Personal Creator to the Christian God (Without Christian Influence)
If a personal creator is assumed, one must then narrow down its identity to the Christian God.
- Premise 1: A personal creator exists.
- Premise 2: The attributes of this creator match those of the Christian God.
- Conclusion: Therefore, the creator is the Christian God.
Challenges:
- Multiple Theistic Traditions: Judaism, Islam, Hinduism, and other theistic religions propose alternative deities with competing attributes.
- Lack of Direct Identification: Observing nature does not inherently reveal Yahweh, Jesus, or Trinitarian theology.
- Historical and Scriptural Bias: The conclusion that the Christian God is the creator often presupposes prior exposure to Christian doctrine rather than being derived independently from nature.
Critical Issue: If Romans 1:20 were true, people without prior exposure to Christianity would independently arrive at the conclusion that Jesus is God, but no documented cases exist where this happened. Instead, when people reason about divine origins from nature alone, they reach vastly different religious conclusions, undermining the claim that Christian knowledge is self-evident.
Step 4: From the Christian God to Divine Moral Standards (Without the Bible or Religious Teachings)
Even if the Christian God is identified, one must then establish that He imposes moral standards on humanity, and that these standards are discernible without scripture or religious instruction.
- Premise 1: The Christian God exists.
- Premise 2: This God has moral expectations for humans.
- Conclusion: Therefore, all humans are subject to these moral expectations.
Challenges:
- No Direct Moral Dictation in Nature: While natural consequences (e.g., suffering from harmful actions) exist, these do not inherently indicate divine moral decrees.
- Cultural and Subjective Morality: Moral beliefs vary across cultures, suggesting moral frameworks arise through social evolution rather than divine decree.
- Necessity of Scriptural Knowledge: Recognizing specific moral obligations (e.g., biblical commandments) typically requires prior exposure to scripture, not just observation of nature.
Critical Issue: A person without exposure to Christian teachings would have no way of knowing that certain actions (e.g., coveting, idolatry) are considered sinful. If God’s moral law is truly self-evident in nature, then all societies should have independently arrived at Christian morality—but they have not.
Step 5: From Moral Standards to Personal Culpability (Without Prior Knowledge of Sin)
Even if divine moral standards exist, one must infer individual guilt based on these standards.
- Premise 1: The Christian God imposes moral expectations.
- Premise 2: Humans universally violate these expectations.
- Conclusion: Therefore, all humans are culpable.
Challenges:
- Recognition of Moral Failure: How does one recognize violation of divine law without already knowing the law?
- Lack of Pre-Conversion Accounts: There should be historical cases of individuals, without exposure to Christian teachings, logically reasoning their way to guilt before hearing the Gospel. These cases are absent.
- Why Guilt from Observation Alone? Nature does not communicate which actions are sinful or that humans have violated divine laws.
Critical Issue: If Romans 1:20 were true, there should be historical pre-Christian accounts of people arriving at a sense of Christian guilt without any exposure to Christian doctrine. No such examples exist.
Conclusion: The Missing Steps in Romans 1:20
Romans 1:20 claims that all people are without excuse because God’s existence and moral expectations are evident through nature alone, without any prior knowledge of Christianity. However, each step of inference requires independent justification before progressing to the next.
- Nature → Apparent Order & Complexity (Not necessarily designed)
- Apparent Order → Designer Exists (Does not establish a personal creator)
- Designer → Christian God (No necessary connection)
- Christian God → Universal Moral Expectations (Requires prior knowledge of scripture)
- Moral Expectations → Personal Culpability (No evidence of pre-conversion reasoning leading to guilt)
Since no documented cases exist where individuals reached Christian culpability purely from observing nature, Romans 1:20 is revealed to be a theological assertion rather than an observable reality.
The Persistent Claim of Romans 1:20:
An Argument Without Evidence
Despite the logical barriers and missing inferential steps outlined in the previous essay, many Christians continue to insist that Romans 1:20 is true—that all people, regardless of cultural or religious exposure, must necessarily arrive at the recognition of the Christian God and their own moral culpability simply by observing the natural world. However, this claim persists despite the glaring absence of two crucial forms of evidence:
- No evidence from the billions of unGospeled individuals throughout history—not a single verifiable case of someone reasoning purely from nature to Christian knowledge and culpability before contact with missionaries.
- No evidence from Christians themselves—not even self-reported testimonies of Christians who, before exposure to scripture or preaching, independently reasoned their way to Christian theology and guilt.
These two fatal omissions expose Romans 1:20 as a perennial theological assertion rather than an empirically supported reality. If the process Romans 1:20 describes were universal, these forms of evidence should be abundant, yet neither exists.
1. The Missing Evidence from the UnGospeled World
If Romans 1:20 were accurate, then every human being—regardless of cultural background, geographic isolation, or lack of exposure to Christianity—should independently reach the realization of the Christian God and their own guilt. This means:
- Ancient tribes untouched by missionary efforts should have produced spontaneous Christian converts purely by reasoning from nature.
- Isolated civilizations (e.g., pre-colonial Americas, indigenous Australian societies, uncontacted Amazonian tribes) should have independently formulated Christian theology.
- Anthropological records should be filled with reports of people who, with no prior knowledge of Christianity, arrived at its core doctrines by sheer logical necessity.
What do we find instead?
- Zero cases of people discovering Christianity through nature alone.
- Thousands of distinct religious traditions, none of which resemble Christianity.
- Polytheistic, animistic, and naturalistic interpretations of the world, but never an independent discovery of Trinitarian monotheism, biblical morality, or Christian salvation.
If all humans are “without excuse” according to Romans 1:20, why do we see zero evidence of this process occurring? If every person was supposed to recognize their moral culpability without exposure to the Gospel, why has no such recognition ever been recorded?
The Christian response is often that these people “suppress the truth”, but this merely shifts the burden of proof—how can someone suppress a truth they never arrived at? If no pre-Christian society has ever documented individuals undergoing this process, then either:
- Romans 1:20 is false, or
- This process happens but leaves absolutely no observable evidence, which renders it an unfalsifiable theological claim rather than a testable reality.
2. The Absence of Pre-Conversion Testimonies from Christians Themselves
If Romans 1:20 were true, we should also see examples among Christians—people who, before ever encountering the Bible, preachers, or religious communities, reached Christian theology through pure reasoning from nature. Instead, we observe the opposite:
- Every Christian conversion story involves prior exposure to Christian doctrine.
- No Christian testimony follows the Romans 1:20 model.
- Christians themselves retroactively justify their belief rather than recount an independent journey from nature to culpability.
Why This Matters
- Christians should be their own best evidence. If Romans 1:20 describes a real process, at least some Christians should be able to say, “Before ever hearing of Jesus, I deduced His existence and my need for salvation purely from observing nature.” This never happens.
- Every testimony contradicts Romans 1:20. Christian conversion stories consistently involve external influences—family, scripture, preachers, or cultural exposure—not pure reasoning from the natural world.
- Even apologists do not follow the Romans 1:20 model. Christian apologists who defend Romans 1:20 did not reason their way into Christianity from nature alone; they almost always began with religious instruction or exposure.
This means the claim that all people must recognize the Christian God and their guilt from nature alone is not only absent in history but also absent in personal testimonies. If the process never happens, then insisting that it must happen is an assertion in direct conflict with reality.
Why Does This Claim Persist Without Evidence?
Given these overwhelming gaps in evidence, why do Christians continue to defend Romans 1:20? The answer lies in the psychological and theological necessity of maintaining the doctrine rather than in its empirical validity.
- Romans 1:20 is foundational to Christian exclusivism.
- If people are only culpable after hearing the Gospel, then those who never hear it are not guilty, and the doctrine of universal sin collapses.
- To maintain that everyone is accountable, Romans 1:20 must be true—even if no evidence supports it.
- It shifts the blame onto the nonbeliever.
- The doctrine allows Christians to claim that unbelievers are willfully rejecting the truth, rather than acknowledging that no such truth was ever evident to them.
- This removes the need for theological adjustments regarding the fate of the unevangelized.
- It provides an illusion of fairness.
- If Romans 1:20 is true, then God is “just” in condemning all humanity, because everyone “should have known better.”
- If Romans 1:20 is false, then God would be unjust in punishing people for failing to discover something that was never evident to them in the first place.
Thus, the persistence of Romans 1:20 as a doctrine is not based on evidence but on theological necessity. It remains a core claim despite contradicting all historical, anthropological, and personal evidence.
Rigorous Syllogistic Formulations of the Arguments Against Romans 1:20
Each of the key arguments presented in the essay is now formally structured into syllogistic form. These formulations ensure logical precision in demonstrating why Romans 1:20 does not hold up under scrutiny.
Argument 1: The Missing Evidence from the UnGospeled World
No evidence exists of humans independently reasoning to Christian theology and culpability without prior exposure to the Gospel.
P1: If Romans 1:20 were true, then all humans—regardless of cultural or religious exposure—must be capable of independently reasoning to the Christian God and their own moral culpability by observing nature.
P2: If all humans were capable of independently reasoning to Christian theology and culpability, we should find historical cases of people (before encountering missionaries or Christian teachings) reaching these conclusions on their own.
P3: There are no documented cases in anthropological, historical, or sociological records of individuals or entire societies independently arriving at Christian theology and moral culpability solely through nature.
C: Therefore, Romans 1:20 is false because the process it describes does not occur in reality.
Symbolic Logic Formulation:
| General Variables and their Definitions for the 5 Arguments | |
|---|---|
| Arbitrary individuals being evaluated (humans, Christians, unGospeled people, etc.) | |
| Romans 1:20 is true | |
| A necessary inferential path exists from nature to Christian theology and moral culpability | |
| Empirical evidence supporting Romans 1:20 exists | |
| Romans 1:20 is theologically necessary for Christianity | |
| The concept of universal guilt before the Gospel is necessary for Christian theology | |
| The problem of unevangelized people being judged unfairly is avoided | |
| Observing nature | |
| Individual | |
| Moral culpability under Christian doctrine | |
| Individual | |
| Individual | |
| Individual | |
| Individual | |
| An alternative valid conclusion about nature that is non-Christian (e.g., deism, atheism, polytheism) | |
| Individual |
Premises:
- If Romans 1:20 is true, then all humans (∀x) are capable of independently reasoning to the Christian God and their own moral culpability through nature alone.
(H(x) = x is human, C(x) = x concludes Christian theology and moral culpability from nature alone) - If all humans are capable of this reasoning, then we should find at least one historical case (∃y) of an unGospeled individual who has done so.
(U(y) = y has never been exposed to Christianity) - There are no such historical cases.
Conclusion:
4. Therefore, Romans 1:20 is false.
Argument 2: The Missing Evidence from Christian Testimonies
Even among Christians, there are no cases of conversion via Romans 1:20 reasoning before exposure to the Gospel.
P1: If Romans 1:20 were true, then some Christians should have arrived at the knowledge of the Christian God and their own moral culpability purely by reasoning from nature, prior to any exposure to Christian scripture, preaching, or tradition.
P2: If such a process occurred, there would be personal testimonies of Christians who reached Christian theology and moral culpability through nature alone, before hearing the Gospel.
P3: No Christian testimony demonstrates this; instead, all known Christian conversions involve prior exposure to Christian teachings, whether through scripture, preaching, or cultural influence.
C: Therefore, Romans 1:20 is false because even Christians themselves do not follow the process it claims is universal.
Symbolic Logic Formulation:
Premises:
- If Romans 1:20 were true, then there must be at least one Christian (∃z) who reasoned to Christian theology and culpability purely through nature before ever being exposed to Christianity.
(K(z) = z is a Christian, E(z) = z has been exposed to Christianity) - There are no such Christians who have done this.
Conclusion:
3. Therefore, Romans 1:20 is false.
Argument 3: The Absence of a Necessary Logical Path from Nature to Christian Theology
Nature alone does not necessitate the recognition of the Christian God, nor does it provide an inferential path to moral culpability.
P1: If Romans 1:20 were true, then nature must provide a clear and necessary inferential path from observing the physical world to concluding:
- A creator exists.
- This creator is personal.
- This creator is specifically the Christian God.
- This God imposes moral expectations on humans.
- Humans universally violate these expectations.
- Therefore, all are culpable.
P2: For an inferential path to be valid, it must necessarily lead to its conclusion without requiring prior knowledge of that conclusion.
P3: There is no independent logical necessity that leads from observing nature to these specific Christian conclusions. Instead, alternative interpretations (e.g., deism, polytheism, atheism, or non-moral theism) remain equally plausible.
C: Therefore, Romans 1:20 is false because it asserts a necessary inferential process that does not exist.
Symbolic Logic Formulation:
Premises:
- If Romans 1:20 were true, then there exists a necessary inferential path (N) from observing nature (O) to concluding Christian theology (C) and moral culpability (M).
(R = Romans 1:20 is true, N = Necessary inferential path exists) - For an inferential path to be necessary, no alternative valid conclusions (A) should exist.
However, alternative interpretations of nature exist, such as deism, atheism, and other religions.
Conclusion:
4. Therefore, no necessary inferential path exists from nature to Christian theology and culpability.
- Therefore, Romans 1:20 is false.
Argument 4: The Contradiction in Suppression Claims
Romans 1:20’s explanation that people “suppress the truth” contradicts the lack of any initial discovery of that truth.
P1: If Romans 1:20 were true, then all humans must first independently arrive at the recognition of the Christian God and their moral culpability through nature before they could choose to suppress that knowledge.
P2: If people were suppressing this knowledge, there should be a historical record of individuals who first reached Christian theology through nature and then consciously rejected it.
P3: There is no such record of pre-Christian individuals first reasoning to Christian conclusions and then rejecting them. Instead, people simply hold a variety of entirely different theological, non-theological, or atheistic worldviews.
C: Therefore, Romans 1:20’s claim that nonbelievers “suppress the truth” is false, because there is no evidence that this truth was ever discovered in the first place.
Symbolic Logic Formulation:
Premises:
- If people suppress the truth (S), they must first recognize it (C).
If Romans 1:20 were true, then all humans (∀x) must first recognize the Christian God and their culpability (C) before they could suppress it (S).
However, no records exist of pre-Christian individuals first recognizing Christian theology through nature before rejecting it.
(E(x) = x has been exposed to Christianity)
Conclusion:
4. Therefore, Romans 1:20’s claim that all people suppress knowledge of God is false.
Argument 5: Romans 1:20 is Theologically Necessary but Empirically Unsupported
The claim persists due to theological necessity rather than empirical validation.
P1: If Romans 1:20 were true, then it would be supported by independent historical and personal evidence showing that people reach Christian theology and moral culpability through nature alone.
P2: No such evidence exists—neither from pre-Christian societies nor from Christian testimonies.
P3: The doctrine of Romans 1:20 remains necessary for Christian theology because:
- It justifies universal guilt before hearing the Gospel.
- It removes the problem of unevangelized people being judged unfairly.
- It allows Christians to blame nonbelievers for their rejection rather than acknowledging that belief requires external exposure to the Gospel.
C: Therefore, Romans 1:20 is maintained due to theological necessity, not because it is supported by empirical reality.
Symbolic Logic Formulation:
Premises:
- If Romans 1:20 were true, there would be supporting empirical evidence (E), such as historical cases and personal testimonies.
There is no such empirical evidence.
Conclusion:
3. Therefore, Romans 1:20 is false.
- However, Romans 1:20 remains necessary for Christian theology (T) because it justifies universal guilt (G) and removes theological dilemmas (D) about the unevangelized.
Therefore, Romans 1:20 is maintained due to theological necessity, not because it is empirically supported.
Final Conclusion
These rigorous syllogisms collectively demonstrate that Romans 1:20 is an assertion of faith rather than a claim grounded in evidence. If its process were real, we would see:
- Examples of unGospeled people independently reaching Christian knowledge and guilt.
- Testimonies of Christians arriving at Christianity before encountering the Gospel.
- A necessary inferential path from nature to Christian theology and culpability.
Since none of these conditions are met, the claim that all humans “know God” through nature and are “without excuse” is a theological assertion that contradicts history, logic, and testimony. It survives only because it is theologically useful, not because it is true.
A More Rigorous Formulation of the Primary Argument
Definitions & Symbols
Let:
= “Person
recognizes God through nature alone.”
= “Person
is culpable before God.”
= “Person
provides testimony of pre-Gospel recognition of God and culpability.”
= “Person
is exposed to religious teachings (Gospel, theology, religious influence, etc.).”
= “For all people
.”
= “There exists at least one person
.”
= “Not” (negation).
= “Implies.”
= “And.”
= “Or.”
Formal Argument
1. Romans 1:20’s Claim
“For all people , if they recognize God through nature, then they are culpable before God.”
“For all people , recognition of God through nature occurs.”
2. Expected Empirical Consequence
“For all people , if they recognize God through nature, they should be able to testify to this recognition.”
3. Observation: No Such Testimonies Exist
“There does not exist a person who provides testimony of recognizing God through nature alone, without prior exposure to religious teachings.”
4. Contradiction & Conclusion
“Therefore, it is not the case that all people recognize God through nature.”
“Therefore, it is not the case that all people are culpable before God due to natural recognition alone.”
Final Conclusion
If Romans 1:20 were true, we should find cases where individuals, without prior theological exposure, recognize God and their own culpability solely through nature. Since no such testimonies exist, Romans 1:20 does not describe reality—it is a theological assertion, not an empirical truth.
See also:



Leave a comment