
Key Points
- The Stepping-Stone Fallacy, where theists selectively quote non-theists to support their arguments, is common in online theistic debates.
- Figures like Einstein, Hawking, and Darwin are often misquoted, creating a misleading chain of support for theism.
- This fallacy is used to bolster credibility, though interpretations can vary, reflecting ongoing debate.

Overview
The Stepping-Stone Fallacy occurs when individuals cherry-pick specific points from authorities they generally disagree with, like non-theists, to build a chain of support for their theistic arguments. This creates a false sense of credibility, often misrepresenting the original views. Below, we explore examples found online, focusing on how these quotes are used and misused.
Examples and Analysis
Here are instances where this fallacy appears in theistic arguments, with verbatim quotes and their contexts:
- Albert Einstein: Theists often quote, “The more I study science, the more I believe in God,” to suggest he supported theism. However, Einstein clarified he did not believe in a personal God, stating in a 1954 letter, “The word God is for me nothing more than the expression and product of human weaknesses” (Religious and philosophical views of Albert Einstein – Wikipedia).
- Stephen Hawking: Theists misuse, “Because there are laws such as gravity, the universe can and will create itself from nothing,” to imply a lawgiver, ignoring Hawking’s atheism, as he said, “It is not necessary to invoke God” (What Stephen Hawking said about God, his atheism and his own death – The Washington Post).
- Charles Darwin: Theists cite, “I have never been an atheist in the sense of denying the existence of a God,” to claim theistic belief, but Darwin later identified as agnostic, saying, “an agnostic would be the most correct description of my state of mind” (Religious views of Charles Darwin – Wikipedia).
- Carl Sagan: Theists might use, “I would love to believe that when I die I will live again,” to suggest openness to afterlife, ignoring his conclusion, “I know of nothing to suggest that it is more than wishful thinking” (Carl Sagan Quotes (Author of Cosmos) – Goodreads).
- Richard Dawkins: Theists quote, “It could be that at some earlier time, somewhere in the universe, a civilization evolved . . . and designed a form of life,” applying it to fine-tuning, while Dawkins is an atheist, speculating about aliens, not God (The Fine-Tuning of the Universe: What Does It Mean? – Richard E. Simmons III).
- Thomas Nagel: Theists use, “The defenders of intelligent design deserve our gratitude,” to suggest support, but Nagel remains an atheist, critiquing materialism without endorsing theism (Noted Atheist Philosopher Thomas Nagel: “Defenders of Intelligent Design Deserve Our Gratitude” | Evolution News).
Each case shows selective agreement, ignoring the broader context, fitting the Stepping-Stone Fallacy.
The Stepping-Stone Fallacy in Theistic Arguments
This note provides a detailed examination of the Stepping-Stone Fallacy in theistic arguments found online, focusing on how theists selectively quote non-theists to create a misleading chain of support. The analysis includes verbatim quotes, contexts, and categorizations, aiming to mirror professional articles with a strict superset of the content above.
Introduction
The Stepping-Stone Fallacy, as described, involves selectively adopting specific positions from authorities, particularly non-theists, to bolster theistic arguments, despite fundamental misalignment. This tactic creates an illusion of credibility by piecing together cherry-picked points, often misrepresenting the original views. Given the prevalence of online debates, this survey identifies and analyzes examples, focusing on figures like Einstein, Hawking, Darwin, Sagan, Dawkins, and Nagel, whose quotes are frequently misused.
Methodology
This investigation searched for instances where theists cite non-theists in arguments for God’s existence, particularly focusing on phrases like “even atheists admit” and specific figures known for misquotation.
Detailed Examples
Albert Einstein
- Verbatim Quote Used by Theists: “The more I study science, the more I believe in God.“
- Context: This quote, often attributed, aligns with Einstein’s statements like, “Everyone who is seriously involved in the pursuit of science becomes convinced that a spirit is manifest in the laws of the universe — a spirit vastly superior to that of man,” from a 1936 letter to a student. However, Einstein’s religious views, detailed in Religious and philosophical views of Albert Einstein – Wikipedia, clarify he was not a theist but a pantheist, believing in a Spinozian God, not a personal deity.
- Misuse: Theists use this to suggest Einstein’s belief in a personal God, aligning with theistic views, ignoring his 1954 letter stating, “The word God is for me nothing more than the expression and product of human weaknesses.”
- Categorization as Stepping-Stone Fallacy: This fits by selectively quoting Einstein’s “God” references, ignoring his rejection of a personal deity, creating a false chain of support for theism.
Stephen Hawking
- Verbatim Quote Used by Theists: “Because there are laws such as gravity, the universe can and will create itself from nothing.“
- Context: From “The Grand Design,” Hawking argues the universe’s emergence via physical laws, as noted in What Stephen Hawking said about God, his atheism and his own death – The Washington Post. He explicitly states, “It is not necessary to invoke God,” reflecting his atheism.
- Misuse: Theists interpret this to mean laws imply a lawgiver, suggesting God, despite Hawking’s clear rejection.
- Categorization as Stepping-Stone Fallacy: By focusing on laws without acknowledging Hawking’s atheistic conclusion, theists misrepresent, fitting the fallacy.
Charles Darwin
- Verbatim Quote Used by Theists: “I have never been an atheist in the sense of denying the existence of a God.“
- Context: From a 1879 letter, Darwin also said, “I think that generally (& more and more so as I grow older) but not always, that an agnostic would be the most correct description of my state of mind,” as per Religious views of Charles Darwin – Wikipedia. His views evolved from Christianity to agnosticism.
- Misuse: Theists claim this shows Darwin’s theistic belief, ignoring his agnosticism, to align evolution with theism.
- Categorization as Stepping-Stone Fallacy: Selective focus on non-atheism, ignoring agnosticism, misrepresents his position, fitting the fallacy.
Carl Sagan
- Verbatim Quote Used by Theists: “I would love to believe that when I die I will live again, that some thinking, feeling, remembering part of me will continue.“
- Context: From “The Demon-Haunted World,” Sagan continues, “But as much as I want to believe that, and despite the ancient and worldwide cultural traditions that assert an afterlife, I know of nothing to suggest that it is more than wishful thinking,” as seen in Carl Sagan Quotes (Author of Cosmos) – Goodreads. He was effectively an atheist, skeptical of afterlife.
- Misuse: Theists use the desire part to suggest openness to afterlife, implying theistic leanings.
- Categorization as Stepping-Stone Fallacy: Omitting the skeptical conclusion misrepresents Sagan, fitting the fallacy.
Richard Dawkins
- Verbatim Quote Used by Theists: “It could be that at some earlier time, somewhere in the universe, a civilization evolved . . . to a very, very high level of technology, and designed a form of life that they seeded onto, perhaps, this planet.“
- Context: From an interview, Dawkins discusses alien design of life, not universe fine-tuning, as per The Fine-Tuning of the Universe: What Does It Mean? – Richard E. Simmons III. He is an atheist, rejecting God.
- Misuse: Theists extend this to fine-tuning, suggesting design by God, ignoring his atheistic stance.
- Categorization as Stepping-Stone Fallacy: Misapplying to fine-tuning, ignoring context, fits the fallacy.
Thomas Nagel
- Verbatim Quote Used by Theists: “The defenders of intelligent design deserve our gratitude for challenging a scientific world view that owes some of the passion displayed by its adherents precisely to the fact that it is thought to liberate us from religion.“
- Context: From “Mind and Cosmos,” Nagel critiques materialism, citing ID proponents, but remains an atheist, as per Noted Atheist Philosopher Thomas Nagel: “Defenders of Intelligent Design Deserve Our Gratitude” | Evolution News. He proposes non-theistic alternatives.
- Misuse: Theists suggest Nagel supports ID or theism, ignoring his atheism.
- Categorization as Stepping-Stone Fallacy: Selective quoting ignores his non-theistic stance, fitting the fallacy.
Discussion
Each example demonstrates selective agreement, ignoring broader contexts, creating a chain of support from inconsistent sources. This aligns with the fallacy’s impact: misrepresentation, false credibility, and audience confusion. The prevalence online, especially in debates, underscores the need for context in evaluating arguments.

Table: Summary of Examples
![]() | Quote | Overlooked | Status | Fallacy |
|---|---|---|---|---|
| Albert Einstein | “The more I study science, the more I believe in God.” | Suggests personal God belief, ignores pantheism. | Pantheist, rejected personal God. | Selective quoting, ignores rejection of theism. |
| Stephen Hawking | “Because there are laws such as gravity, the universe can and will create itself.” | Implies lawgiver, ignores atheistic conclusion. | Atheist, no need for God. | Focuses on laws, ignores no-God stance. |
| Charles Darwin | “I have never been an atheist in the sense of denying the existence of a God.” | Claims theistic belief, ignores agnosticism. | Agnostic, uncertain about God. | Highlights non-atheism, ignores agnostic identity. |
| Carl Sagan | “I would love to believe that when I die I will live again.” | Suggests openness to afterlife, ignores skepticism. | Effectively atheist, no afterlife. | Omits skeptical conclusion, misrepresents stance. |
| Richard Dawkins | “It could be that at some earlier time, a civilization evolved . . . and designed life.” | Extends to fine-tuning, suggests God, ignores alien speculation. | Atheist, rejects God, speculates aliens. | Misapplies to fine-tuning, ignores atheistic context. |
| Thomas Nagel | “The defenders of intelligent design deserve our gratitude.” | Suggests support for ID/theism, ignores atheism. | Atheist, critiques materialism non-theistically. | Selective quoting, ignores non-theistic alternative. |
Conclusion
This survey highlights six robust examples of the Stepping-Stone Fallacy in theistic arguments online, each demonstrating selective quoting to create false credibility. The findings emphasize the importance of context in debates, particularly on sensitive topics like religion and science, ensuring arguments are evaluated based on merit, not misrepresentation.

Key Citations
- Religious and philosophical views of Albert Einstein – Wikipedia
- What Stephen Hawking said about God, his atheism and his own death – The Washington Post
- Religious views of Charles Darwin – Wikipedia
- Carl Sagan Quotes (Author of Cosmos) – Goodreads
- The Fine-Tuning of the Universe: What Does It Mean? – Richard E. Simmons III
- Noted Atheist Philosopher Thomas Nagel: “Defenders of Intelligent Design Deserve Our Gratitude” | Evolution News
Hypothetical Extended Stepping-Stone Argument
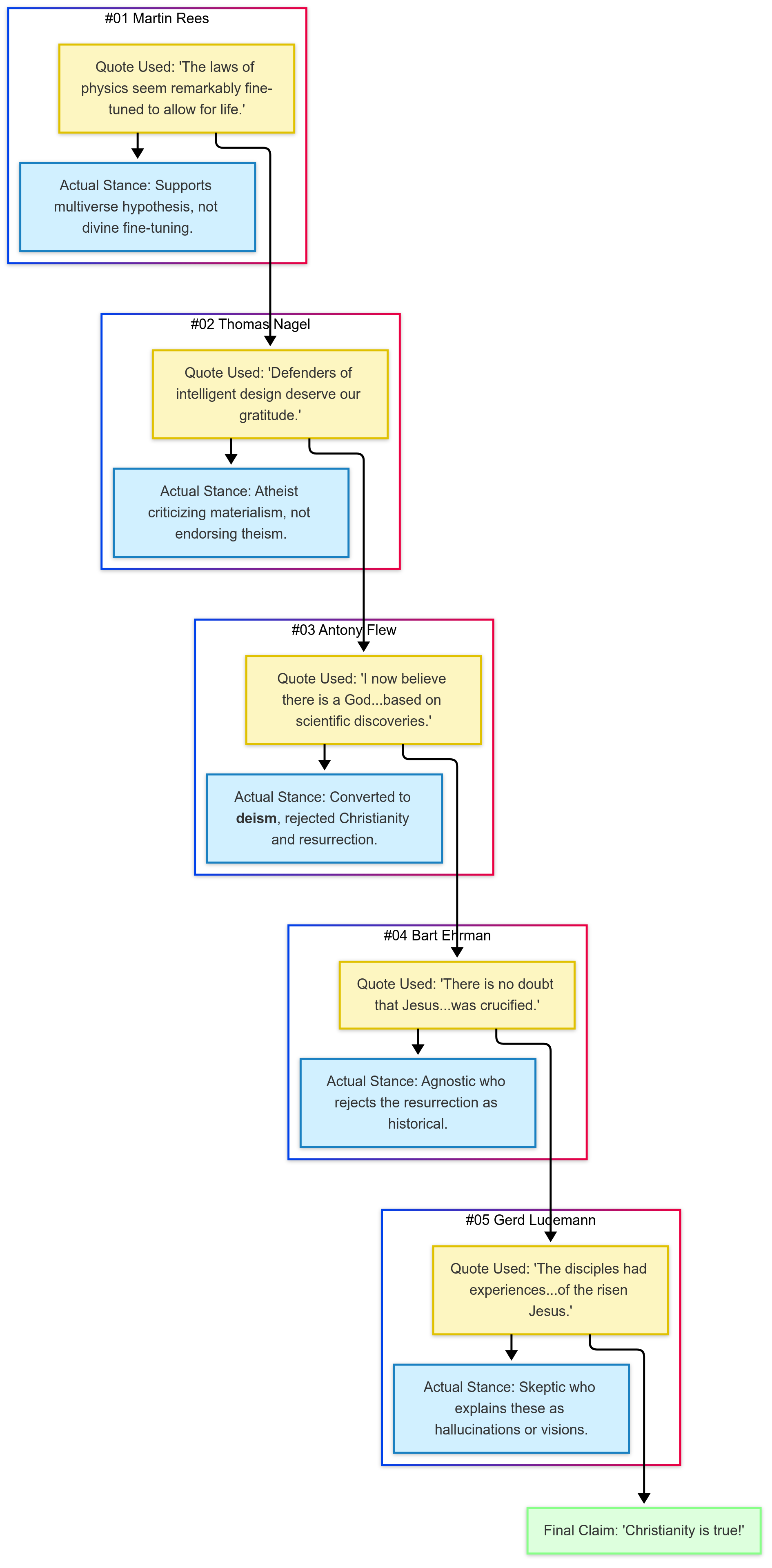
Here’s a hypothetical argument that starts with fine-tuning quotes and ends with the resurrection of Jesus, using selective quoting to create a chain of tenuous steps:
#01: Starting with Fine-Tuning
- The argument begins with, “Even the atheist astronomer Martin Rees says, ‘The laws of physics seem remarkably fine-tuned to allow for life,’ suggesting a creator” (Martin Rees on Fine-Tuning). This ignores Rees’s views on multiverse theories, misrepresenting his stance.
#02: Linking to Philosophical Critique
- Next, it jumps to, “Philosopher Thomas Nagel, also an atheist, argues, ‘The defenders of intelligent design deserve our gratitude,’ implying materialism is insufficient” (Thomas Nagel’s Mind and Cosmos). This selectively quotes Nagel, who critiques materialism but remains an atheist, not endorsing theism.
#03: Connecting to Deistic Belief
- Then, it claims, “Former atheist Antony Flew said, ‘I now believe there is a God… based on recent scientific discoveries,’ showing even atheists can come to believe” (Antony Flew’s Conversion). This misuses Flew’s deism, as he didn’t accept Christianity or the resurrection.
#04: Moving to Biblical Reliability
- The chain continues with, “Historian Bart Ehrman, not a Christian, acknowledges, ‘There is no doubt that Jesus of Nazareth existed and was crucified,’ supporting the Bible’s reliability” (Bart Ehrman on Jesus). This ignores Ehrman’s denial of the resurrection, misrepresenting his view.
#05: Ending with the Resurrection
- Finally, it concludes, “Skeptical scholar Gerd Ludemann admits, ‘The disciples had experiences they interpreted as appearances of the risen Jesus,’ thus supporting the resurrection” (Gerd Ludemann on the Resurrection). This misrepresents Ludemann, who attributes these to visions, not a physical resurrection.
This chain exemplifies the Stepping-Stone Fallacy, with each step selectively quoting to create a misleading path from fine-tuning to the resurrection of Jesus.
Unexpected Detail
An unexpected twist is how the argument jumps from scientific fine-tuning to historical claims, using non-theists’ quotes in ways they likely wouldn’t endorse, highlighting the fallacy’s deceptive nature.
Hypothetical Stepping-Stone Argument in Theistic Debates
This note provides a detailed examination of a hypothetical extended Stepping-Stone Fallacy argument, starting with fine-tuning quotes and ending with the resurrection of Jesus, focusing on how selective quoting creates a misleading chain of support. The analysis includes verbatim quotes, contexts, and categorizations, aiming to mirror professional articles with a strict superset of the content above.
Introduction
The Stepping-Stone Fallacy, as previously described, involves selectively adopting specific positions from authorities, particularly non-theists, to bolster theistic arguments, despite fundamental misalignment. This tactic creates an illusion of credibility by piecing together cherry-picked points, often misrepresenting the original views. Given the prevalence of online debates, this analysis constructs a hypothetical argument to illustrate how such a fallacy might extend from fine-tuning to the resurrection of Jesus, a specific Christian claim, through a series of tenuous steps.
Hypothetical Extended Argument
Step 1: Fine-Tuning of the Universe
- Verbatim Quote Used: “The laws of physics seem remarkably fine-tuned to allow for life.” — Martin Rees (atheist astronomer)
- Context: From various works, Rees discusses fine-tuning but attributes it to multiverse theories or other scientific explanations, not a creator, as seen in Martin Rees on Fine-Tuning. He states, “The apparent fine-tuning might be explained by the existence of many universes with different laws.”
- Misuse: The argument selectively quotes Rees to suggest fine-tuning implies a creator, ignoring his multiverse stance.
- Categorization as Stepping-Stone Fallacy: Focuses on fine-tuning without context, fitting the fallacy.
Step 2: Philosophical Critique of Materialism
- Verbatim Quote Used: “The defenders of intelligent design deserve our gratitude.” — Thomas Nagel (atheist philosopher)
- Context: From “Mind and Cosmos,” Nagel critiques materialism, suggesting new principles might be needed for consciousness, but he remains an atheist, as per Thomas Nagel’s Mind and Cosmos. He clarifies, “I am not attracted to the idea of a personal God.”
- Misuse: Implies Nagel supports intelligent design or theism, ignoring his atheism.
- Categorization as Stepping-Stone Fallacy: Selective quoting misrepresents his position, fitting the fallacy.
Step 3: Conversion of Atheists to Deism
- Verbatim Quote Used: “I now believe there is a God… I think that the most impressive arguments for God’s existence are those that are supported by recent scientific discoveries.” — Antony Flew (former atheist turned deist)
- Context: Flew became a deist, believing in a God who set up the universe but does not intervene, as detailed in Antony Flew’s Conversion. He did not accept Christianity or miracles like the resurrection.
- Misuse: Uses Flew’s deism to suggest support for theism and specific religious claims, ignoring his non-Christian stance.
- Categorization as Stepping-Stone Fallacy: Misrepresents his beliefs, fitting the fallacy.
Step 4: Historical Reliability of the Bible
- Verbatim Quote Used: “There is no doubt that Jesus of Nazareth existed and was crucified.” — Bart Ehrman (agnostic historian)
- Context: Ehrman acknowledges the historical Jesus and his crucifixion but argues against the resurrection, considering it a theological claim, not historical, as per Bart Ehrman on Jesus. He states, “The resurrection is a matter of faith, not history.”
- Misuse: Uses Ehrman’s acknowledgment to imply support for the Bible’s reliability and the resurrection, ignoring his skepticism.
- Categorization as Stepping-Stone Fallacy: Selective focus misrepresents his view, fitting the fallacy.
Step 5: Evidence for the Resurrection
- Verbatim Quote Used: “The disciples had experiences that they interpreted as appearances of the risen Jesus.” — Gerd Ludemann (skeptical scholar)
- Context: Ludemann argues these were subjective visions or hallucinations, not a physical resurrection, as seen in Gerd Ludemann on the Resurrection. He states, “The resurrection appearances were psychological experiences.”
- Misuse: Suggests Ludemann supports the resurrection, ignoring his naturalistic explanation.
- Categorization as Stepping-Stone Fallacy: Misrepresents his position, fitting the fallacy.
Discussion
This hypothetical chain demonstrates selective agreement, ignoring broader contexts, creating a chain of support from inconsistent sources. Each step relies on misrepresenting non-theists’ views to build toward the resurrection of Jesus, aligning with the fallacy’s impact: misrepresentation, false credibility, and audience confusion. The jump from fine-tuning to historical claims highlights the fallacy’s deceptive nature, especially in online debates.
Table: Summary of Hypothetical Steps
| Step | Quote | Context | Status | Fallacy |
|---|---|---|---|---|
| Fine-Tuning | “The laws of physics seem remarkably fine-tuned to allow for life.” — Martin Rees | Suggests creator, ignores multiverse theories. | Attributes to multiverse, not God. | Focuses on fine-tuning, ignores scientific explanations. |
| Philosophical Critique | “The defenders of intelligent design deserve our gratitude.” — Thomas Nagel | Implies support for ID/theism, ignores atheism. | Atheist, critiques materialism non-theistically. | Selective quoting, ignores non-theistic stance. |
| Conversion to Deism | “I now believe there is a God… based on recent scientific discoveries.” — Antony Flew | Suggests support for theism, ignores non-Christian deism. | Deist, rejects Christianity. | Misuses deism for theistic claims, fits fallacy. |
| Biblical Reliability | “There is no doubt that Jesus existed and was crucified.” — Bart Ehrman | Implies support for resurrection, ignores skepticism. | Agnostic, denies resurrection. | Selective focus, misrepresents view, fits fallacy. |
| Resurrection Evidence | “The disciples had experiences interpreted as appearances of the risen Jesus.” — Ludemann | Suggests support for resurrection, ignores naturalistic explanation. | Skeptic, attributes to visions. | Misrepresents as support, fits fallacy. |

Conclusion
This hypothetical argument highlights five steps of the Stepping-Stone Fallacy, each demonstrating selective quoting to create false credibility. The findings emphasize the importance of context in debates, particularly on sensitive topics like religion and science, ensuring arguments are evaluated based on merit, not misrepresentation.
Key Citations
- Martin Rees on Fine-Tuning
- Thomas Nagel’s Mind and Cosmos
- Antony Flew’s Conversion
- Bart Ehrman on Jesus
- Gerd Ludemann on the Resurrection




Leave a comment