
Near the beginning of 2025, I posted a comment on a Muslim Facebook post (https://www.facebook.com/reel/1656133005329941) suggesting that “no actual God writes holy books.” The following is a breakdown of the responses, their categories, the AI-assessed degree to which they were relevant to my position, and my final response to the entire thread.


◉ Phil’s Final Response in the Thread
I used to think Christians were the more irrational religious group.
I’ve changed my mind.

Muslim Responses to Phil Stilwell
(The percentage indicates the AI-assessed degree to which the response addresses Phil’s position.)
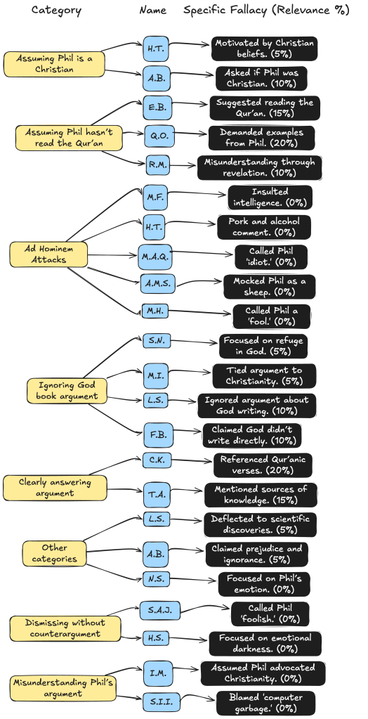
There were around 25 Muslims responding to Phil’s argument. The following provides their initials, followed by a description of their basic argument followed by an AI-generated assessment of their argument’s degree of relevance to Phil’s argument.
1. Assuming (wrongly) Phil is a Christian
- H.T.: Assumed Phil’s argument was motivated by Christian beliefs. (5% relevance)
- A.B.: Asked if Phil was a Christian and tied his argument to Christian beliefs. (10% relevance)
2. Assuming (wrongly) that Phil Hasn’t Read the Qur’an
- E.B.: Suggested Phil should read the Qur’an, assuming he hasn’t. (15% relevance)
- Q.O.: Claimed Phil hasn’t read the Qur’an and demanded examples. (20% relevance)
- R.M.: Stated the Qur’an was written through revelation, suggesting misunderstanding. (10% relevance)
✶ Phil has read the Qur’an, though mention of this is orthogonal to Phil’s claim that no actual God would write a holy book.
3. Ad Hominem Attacks
- M.F.: Called Phil “not well-cooked upstairs.” (0% relevance)
- H.T.: Insinuated Phil’s arguments stem from eating pork and drinking alcohol. (0% relevance)
- M.A.Q.: Insulted Phil’s intelligence, calling him “idiot.” (0% relevance)
- A.M.S.: Mocked Phil as part of a “flock of sheep.” (0% relevance)
- M.H.: Called Phil a “fool” and stated his heart was blind. (0% relevance)
4. Ignoring Argument About God Writing a Book
- S.N.: Focused on seeking refuge in God and the creator’s guidance, ignoring the main contention. (5% relevance)
- M.I.: Referred to Phil’s “small brain” and tied argument to Christianity’s limitations. Phil is not a Christian. (5% relevance)
- L.S.: Highlighted supposed scientific facts in the Qur’an but ignored the argument about God writing books. (10% relevance)
- F.B.: Stated that God didn’t write the Qur’an directly, without addressing why a real God wouldn’t. (10% relevance)
5. Clearly Answering the Argument
- C.K.: Suggested reading Qur’anic verses, indirectly engaging with the argument about divine communication. (20% relevance)
- T.A.: Briefly mentioned sources of knowledge, hinting at a counterargument about divine communication. (15% relevance)
6. Other Categories
- L.S.: Claimed Phil avoids explaining scientific discoveries in the Qur’an, deflecting to other topics. (5% relevance)
- A.B.: Claimed Phil’s arguments were due to prejudice or ignorance, failing to address the point. (5% relevance)
- N.S.: Stated that Phil harbored “hatred for truth,” focusing on emotion rather than argument. (0% relevance)
7. Dismissing Without Substantial Counterargument
- S.A.J.: Called Phil “the most foolish” without engaging with the argument. (0% relevance)
- H.S.: Claimed Phil’s “heart is full of darkness,” focusing on his presumed emotional state. (0% relevance)
8. Misunderstanding Phil’s Argument
- I.M.: Responded to Phil as if he were advocating for Christianity. (0% relevance)
- S.I.I.: Claimed Phil’s argument was influenced by “computer garbage,” misunderstanding his position. (0% relevance)
The Muslim Responses to Phil Stilwell’s Position
Phil Stilwell’s argument that “No actual God writes holy books” elicited a diverse range of responses, from outright dismissals to attempts at constructive engagement. Unfortunately, most responses lacked logical coherence, constructive reasoning, or substantive counterarguments, creating an uneven and often emotionally charged discourse.
Ad Hominem and Emotional Appeals
A significant portion of the responses devolved into ad hominem attacks, with interlocutors resorting to insults rather than addressing Stilwell’s central claim. Commenters called him a “fool,” questioned his intelligence, or attributed his skepticism to moral or emotional deficiencies. While emotionally charged, these responses failed to engage philosophically and weakened the credibility of the responders, missing an opportunity to present Islam as a rational belief system.
Assumptions and Misunderstandings
Many respondents assumed Stilwell was either a Christian or an atheist, despite his clarification that he is neither. This failure to listen carefully resulted in responses critiquing Christian doctrines, such as the Trinity, rather than addressing his argument about divine communication. This mischaracterization diverted the conversation and demonstrated a lack of precision in understanding Stilwell’s position.
Avoidance of Core Argument
A large subset of responses ignored Stilwell’s central contention: that a real God would not rely on books subject to human corruption and misinterpretation. Instead, they deflected to unrelated topics like scientific claims in the Qur’an or the moral teachings of Islam. While these topics may hold merit, they fail to address the philosophical challenge Stilwell posed.
Attempts at Constructive Engagement
A small minority of responses attempted to engage with Stilwell’s position. Some argued that God communicates through prophets and books because humans cannot comprehend direct divine communication. While these responses were commendable, they lacked the depth and clarity necessary to refute Stilwell’s argument effectively. For instance, they failed to explain why an omniscient God couldn’t devise a method of communication that was both direct and universal.
Missed Opportunities
The thread represents a missed opportunity for Muslim interlocutors to explore the nature of divine communication. By focusing on Phil’s skepticism or deflecting to unrelated topics, responders missed the chance to showcase Islam’s intellectual tradition. A more effective response might have explained why holy books exist and how they reconcile with human epistemic limitations.
Conclusion
The quality of Muslim responses to Stilwell’s position was hindered by ad hominem attacks, mischaracterizations, and philosophical deflections. Although a few attempts at constructive engagement stood out, they were overwhelmed by emotional rhetoric and a lack of logical depth. For future discussions, a more reasoned approach would better showcase Islam’s intellectual strength and theological coherence.



Leave a comment