Miriam Scenario Facebook Thread — Christian Apologetics Group
The relevant Facebook post

◉ Individual Response Assessments — Scored by Claude LLM
◉ Name abbreviation scheme: “Phil Stilwell” becomes “PH-ST”.
- 64 assessments: 63 Christian commenters, plus the non-Christian author of the post, Phil.
- Claude is quite reliable, but not 100%. Assessments are for pedagogical purposes.
- Some interlocutors commented in more than one section of the thread. A new assessment was created for each section indicated by a number appended to their abbreviated name.


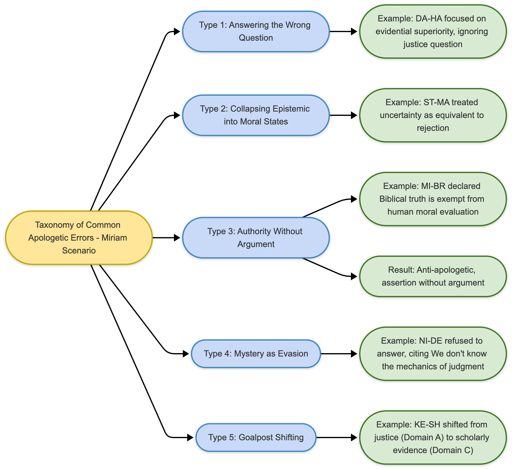
◉ Common Mistakes

“Common Mistakes” Numbers Mapped to Subject Codes

Claude provided the primary assessments below. The categories of mistakes above were provided by ChatGPT 5, and are listed next to the relevant respondent’s code name.
MI-WI-1
MI-WI-1
STEELMAN PARAPHRASE
“God’s intention, as stated clearly in John 3:17, was not to condemn but to save through Christ. However, this salvific offer requires response. John 3:18-21 clarifies that condemnation comes not from God’s active judgment but from human rejection—from ‘loving darkness rather than light.’ The issue isn’t intellectual uncertainty per se, but the heart’s orientation. Romans 1-2 establishes that God reveals Himself universally through creation and conscience, providing sufficient light for all. Those who respond to the light they have—even imperfectly—demonstrate the kind of heart God honors. Miriam’s 45/45/10 state cannot be evaluated by us; only an omniscient God knows whether her uncertainty stems from genuine epistemic limitation or from a deeper resistance to truth. God’s judgments are both merciful and condemning, and He alone possesses the wisdom to distinguish sincere seeking from subtle evasion. The biblical pattern (particularly Jesus’ acceptance of unlikely sinners based on faith while rejecting religious leaders based on works) shows that God values heart posture over intellectual achievement. Faith reaches beyond law—beyond perfect doctrinal clarity—to trust in God’s character. The question isn’t whether Miriam can solve an apologetic puzzle, but whether she’s genuinely open to God’s revelation in whatever form He chooses to provide it.”
SCORING RUBRIC
| Dimension | Grade | Score | Weight | Weighted | Key Evidence |
|---|---|---|---|---|---|
| 1. Reason-Giving | C | 75 | 2× | 150 | Cites John 3:16–21, Romans 1–2; doesn’t develop application |
| 2. Gentleness | B+ | 88 | 1× | 88 | Respectful throughout; engages rather than dismisses |
| 3. Logical Validity | C+ | 78 | 1× | 78 | Valid structure but premises need defense |
| 4. Informal Fallacies | B- | 82 | 1× | 82 | Minor equivocation on “loving darkness” |
| 5. Epistemic Precision | D+ | 68 | 2× | 136 | Conflates “God knows sincerity” with “therefore outcome is just” |
| 6. Direct Engagement | D | 65 | 2× | 130 | Never directly answers safe/damned question |
| 7. Principled Reasoning | C+ | 78 | 1× | 78 | Principle: heart orientation matters; application unclear |
| 8. Theological Literacy | B- | 82 | 1× | 82 | Good grasp of John 3, Romans 1–2, biblical themes |
| 9. Assumption Auditing | D+ | 68 | 2× | 136 | Assumes God’s knowledge = God’s justice without bridging |
| 10. Moral Coherence | D+ | 67 | 1× | 67 | Defers to mystery without defending coherence |
COMPOSITE: 1027/1400
FINAL GRADE: 73.4% = C
EXPANDED COMMENTARY
The Respectful Evader
MI-WI represents soft exclusivism with mystery appeals—theologically informed, temperamentally gracious, but ultimately evasive on the core question. He scores well on gentleness (B+) and theological literacy (B-) while failing on direct engagement (D) and epistemic precision (D+).
What He Does Well
Theological Sophistication (B-): MI-WI correctly identifies the salvific intent in John 3:17 (“God sent not his Son… to condemn”) and connects it to the fuller context (vv. 18-21). He recognizes that:
- Condemnation is not God’s primary purpose
- The issue involves “loving darkness rather than light”
- God’s judgments are “both merciful and condemning”
This is more nuanced than simple proof-texting. He’s aware of the tension.
Gracious Tone (B+): Unlike many respondents, MI-WI never insults Phil, never calls the scenario “dumb” or “insincere.” His response: “Not only have you taken the ideas to the extreme but also taken God out of the equation, as if he’s unable to know who’s sincere or not”
This is respectful disagreement. He’s not attacking Phil’s motives—he’s questioning the premise.
Principled Reasoning Attempt (C+): MI-WI tries to articulate a principle: heart orientation matters more than intellectual certainty. This is evidenced by: “One of the main themes of the new [testament] is that of Jesus accepting the unlikely sinners based on faith, while rejecting the religious leaders based on works and status.”
This is a legitimate biblical pattern and a potentially helpful distinction.
Where He Fails
Direct Engagement Failure (D): Phil asks directly, repeatedly: “Miriam dies at 45/45/10—safe or damned?”
MI-WI never answers. His closest attempt: “God’s judgements being both merciful and condemning and God knowing the difference.”
This is a non-answer masquerading as wisdom. It’s equivalent to saying: “God will do what God will do.” True, but useless for apologetics.
The “God Knows Sincerity” Dodge: MI-WI’s key move is: “You’ve… taken God out of the equation, as if he’s unable to know who’s sincere or not”
Analysis: This misses the point entirely. Phil stipulated that Miriam is sincere. The scenario assumes God knows this. The question is: What does God DO with sincere uncertainty?
MI-WI acts as if Phil is questioning God’s omniscience. He’s not. He’s questioning the justice of the outcome given that omniscience.
Epistemic Precision Failure (D+): The critical conflation occurs here. MI-WI moves from:
- “God knows who is sincere” (epistemology)
- To: “Therefore God’s judgment is just” (ethics)
The gap: Knowing sincerity doesn’t automatically make condemning sincerity just. These are independent claims.
Example:
- I can know a child didn’t study for a test (omniscience)
- But punishing them when I never gave them the textbook would still be unjust
MI-WI conflates divine knowledge with divine justice.
The “Loving Darkness” Equivocation (B- on Fallacies): Phil presses: “How does [John 3:19] apply to Miriam? She is honestly trying to figure out which light is the light.”
MI-WI never answers. He quotes John 3:19 (“men loved darkness rather than light”) but doesn’t explain how this applies to someone trying to identify the light.
This is subtle equivocation:
- John 3:19 context: People who know the light and reject it
- Miriam’s context: Someone who cannot determine which light is genuine
These are not the same category.
The Faith/Law Distinction
MI-WI’s strongest move: “Law was always meant to be for mankind but not greater than mankind, which is why faith reaches even beyond law.”
Interpretation: He’s suggesting that faith transcends perfect doctrinal understanding—that the heart’s orientation (faith) matters more than intellectual precision (law).
The Problem: This actually supports Phil’s position. If faith transcends law/doctrine, then Miriam’s honest uncertainty shouldn’t be damning. Her heart is oriented toward truth-seeking, even if her mind cannot achieve certainty.
But MI-WI never makes this explicit application. He leaves it in the realm of general principle without committing to the specific case.
What’s Missing
A complete answer would be:
“You’re right that Miriam’s uncertainty isn’t ‘loving darkness’—she’s trying to find the light. Here’s how I apply John 3 to her case:
If her heart is genuinely open (as stipulated), then:
- (Option A) God will ensure she receives sufficient revelation before death, OR
- (Option B) Her sincere seeking itself constitutes the ‘faith’ that transcends doctrinal precision
I lean toward (B), which means she’s safe. The ‘condemnation’ in John 3:18 applies to those who reject light they’ve clearly seen, not to those honestly sorting through competing claims.”
MI-WI never gives this answer. He stays in the safe zone of general principles without risking a specific commitment.
The Positive Contribution
Despite evasion, MI-WI contributes something valuable: the heart/head distinction.
His emphasis on:
- Jesus accepting sinners “based on faith”
- Faith reaching “beyond law”
- God knowing “who’s sincere”
…contains the seeds of an inclusivist position (like ST-WA’s). But he never develops it. He stops at gesture where he needs argument.
Pedagogical Value
MI-WI represents gracious ambiguity—the apologist who:
- Understands the theological landscape
- Recognizes the tension
- But won’t commit to the uncomfortable implication
He’s close to saying “Miriam is safe” (which would be consistent with his principles), but he can’t bring himself to say it because:
- It might sound “universalist”
- It might contradict John 3:18’s “condemned already”
- It requires taking a stand
The result: A response that feels pastoral but is apologetically useless.
What Would Improve This to a B
Three moves:
- Direct answer: “I believe Miriam is safe because her heart orientation demonstrates faith, even if her doctrinal clarity is incomplete.”
- Defend the distinction: “John 3:19’s ‘loving darkness’ describes willful rejection, not honest uncertainty. Miriam’s 45/45/10 is the latter.”
- Bridge the gap: “God’s omniscient knowledge of sincerity means He judges by what she can know, not by what I (with retrospective certainty) know. Therefore, her proportional belief is non-culpable.”
Current score: 73.4% (C)
With these corrections: ~85% (B)
DA-HA
DA-HA
STEELMAN PARAPHRASE
“Islam is demonstrably false and relatively easy to debunk through rigorous historical analysis. Christianity stands alone among world religions in making verifiable historical claims backed by archaeological and textual evidence—the Pilate Stone, second-century Corinthian churches, manuscript traditions. Other belief systems like Hinduism don’t even claim historical narrative; they’re amalgamations of myths and philosophies. An earnest, honest search for truth would reveal Christianity’s evidential superiority. The historical reliability of Christianity’s foundational events—particularly the resurrection—distinguishes it from all competing claims. While I understand you’re constructing a hypothetical dilemma about Miriam’s evidential symmetry, you’re presupposing too much about God’s character without engaging what Scripture actually reveals. God has made the issue clear repeatedly in His Word. The problem isn’t that evidence is genuinely split; the problem is that not all ‘evidence’ is created equal. When subjected to the same rigorous standards we apply to Christianity—archaeological verification, textual criticism, internal consistency, explanatory power—Islam and other religions fail decisively. The real question isn’t ‘How does Miriam adjudicate between symmetrical claims?’ but rather ‘Why isn’t she applying proper evidential standards that would reveal the asymmetry?’”
SCORING RUBRIC
| Dimension | Grade | Score | Weight | Weighted | Key Evidence |
|---|---|---|---|---|---|
| 1. Reason-Giving | C+ | 77 | 2× | 154 | Cites historical evidence (Pilate Stone, Corinth); doesn’t show how child applies this |
| 2. Gentleness | B- | 82 | 1× | 82 | Generally respectful but slightly dismissive of scenario |
| 3. Logical Validity | C | 75 | 1× | 75 | Valid form but assumes Miriam has access to scholarly apparatus |
| 4. Informal Fallacies | D+ | 68 | 1× | 68 | Special pleading (standards for Islam ≠ standards for OT); red herring (comparative religion vs. justice) |
| 5. Epistemic Precision | D | 65 | 2× | 130 | Conflates “evidence exists” with “evidence accessible to Miriam” |
| 6. Direct Engagement | D- | 62 | 2× | 124 | Never answers safe/damned question; dismisses premise as “too many premises” |
| 7. Principled Reasoning | C- | 72 | 1× | 72 | Principle: evidential rigor matters; doesn’t apply to child’s capacity |
| 8. Theological Literacy | C+ | 78 | 1× | 78 | References “God’s word is clear” but doesn’t engage competing clarity claims |
| 9. Assumption Auditing | D | 65 | 2× | 130 | Assumes evidential asymmetry without accounting for positional epistemology |
| 10. Moral Coherence | D | 65 | 1× | 65 | Never addresses justice question; stays in evidential register |
COMPOSITE: 978/1400
FINAL GRADE: 69.9% = D+
EXPANDED COMMENTARY
The Evidentialist Who Misses the Point
DA-HA represents confident Christian evidentialism that never connects its evidence to the justice question. He scores moderately on reason-giving (C+) and gentleness (B-) but fails dramatically on direct engagement (D-), epistemic precision (D), and moral coherence (D).
What He Does Well
Historical Awareness (C+): DA-HA demonstrates genuine knowledge of Christian apologetic evidences:
- “Think: the Pilate stone, a certain 2nd century church in Corinth”
- “No other belief system aside from Christianity (and it’s root in Judaism) has a historical claim with evidence to back it up”
This isn’t empty assertion—he’s referencing real archaeological artifacts and making a comparative claim about historical verifiability. He’s done some reading.
Methodological Principle (C-): He articulates a legitimate principle: “To hold any other belief system to the same rigorous standard Christianity is held to would be like holding kindling to the fire.”
Translation: If we apply consistent evidential standards, Christianity wins. This is a defensible apologetic move.
Respectful Tone (B-): Unlike many respondents, DA-HA doesn’t insult Phil or call the scenario “insincere.” His critique is intellectual, not personal: “I understand the hypothetical dilemma you’re putting down here, you’re establishing too many premises.”
Where He Fails Catastrophically
The Category Error (D on Moral Coherence): DA-HA’s entire response is in the wrong register. Phil asks: “What does a just God do with honest uncertainty?”
DA-HA answers: “Christianity has better evidence than Islam.”
Analysis: These are different questions.
- Phil’s question: Justice (ethics)
- DA-HA’s answer: Evidential superiority (epistemology)
Even if DA-HA is 100% correct that Christianity’s evidence is stronger, that doesn’t address whether condemning someone who can’t see that is just.
Epistemic Precision Failure (D): The critical error: “Well, Islam is demonstrably false, and is one of the easiest belief systems to ‘debunk.’ An earnest search would prove Christianity to be true.”
The conflation:
- “Islam is demonstrably false” (from the perspective of a Christian apologist with access to scholarly resources)
- To: “An earnest search would prove Christianity true” (accessible to anyone, including a child)
The gap: Miriam is not a PhD student in comparative religion. She doesn’t have:
- Access to archaeological journals
- Training in textual criticism
- Time to read competing scholarly literatures
- Ability to adjudicate between Christian and Muslim historians
DA-HA is judging her by his evidential access, not hers.
Direct Engagement Failure (D-): Phil asks repeatedly: “Will Miriam go to hell in her honest uncertainty?”
DA-HA never answers. His closest attempt: “While I understand the hypothetical dilemma you’re putting down here, you’re establishing too many premises.”
Translation: “I’m not answering because the question is poorly framed.”
Phil’s response: “You claim I’m ‘establishing too many premises,’ but the premises are simple: 1) Mixed-faith homes exist. 2) This can create honest uncertainty. 3) Some doctrines condemn for non-belief. Which of these is false?”
DA-HA never responds to this. He evades via premise dismissal without specifying which premise is false.
The Special Pleading Problem (D+ on Fallacies)
DA-HA claims: “Take Hinduism for instance, it absolutely does not claim a historical narrative in any sense, and is basically multiple religions smashed together.”
Fair point. But then: “No other belief system aside from Christianity (and it’s root in Judaism) has a historical claim with evidence to back it up.”
The problem: Islam does make historical claims. Muhammad’s existence, the Hijra, the battles of Badr and Uhud, the compilation of the Qur’an—all historically situated claims.
DA-HA is applying asymmetrical standards:
- Christianity: Evaluated by evidence supporting it (Pilate Stone, Corinth church)
- Islam: Evaluated by… [not specified; dismissively labeled “easiest to debunk”]
But Muslims point to:
- Manuscript tradition of the Qur’an
- Archaeological sites in Mecca/Medina
- Rapid expansion of early Islam
- Testimonies of transformed lives
DA-HA would say these are weak evidences. But from Miriam’s position, they’re symmetrical to Christian evidences. She hears:
Christian apologist: “Pilate Stone proves the Gospels are historically grounded!”
Muslim apologist: “Topkapi manuscript proves the Qur’an is perfectly preserved!”
Both are citing artifacts. How does a child adjudicate?
The “God’s Word Is Clear” Dodge
DA-HA says: “God has made the issue clear in His word several times over.”
Phil’s counter: “You also claim God’s word is ‘clear,’ but it’s precisely because both sides claim ‘clear’ revelation that Miriam is in her 45/45/10 state. Her Christian parent’s ‘clear’ word is contradicted by her Muslim parent’s ‘clear’ word. How does ‘it’s clear’ solve the problem of competing clarities?”
DA-HA never responds.
The error: “It’s clear” is a positional claim—clear to you, embedded in your tradition. It’s not clear to Miriam, who has competing “clarities” shouting at each other.
What’s Missing: The Justice Bridge
A complete response would be:
“You’re right that from Miriam’s position, the evidence may seem symmetrical. But here’s the key: God judges by accessible light (Romans 2:14-16). If she’s genuinely applying the best critical thinking she can—and the evidence still seems split—then:
(Option A) God will provide additional clarity before her death, OR
(Option B) Her honest uncertainty, given her position, is non-culpable.
I believe (A) is most likely—God doesn’t leave genuine seekers in ambiguity. But if (A) fails (she dies mid-search), then (B) must apply: a just God wouldn’t condemn proportional belief under symmetric inputs.
So: She’s safe, not because ‘all paths lead to God,’ but because God’s justice accounts for epistemic position.”
DA-HA never approaches this answer. He stays in the evidential argument and never bridges to the justice question.
The Pedagogical Problem
DA-HA represents Type 1 Apologetic Error: Answering the Wrong Question.
He’s prepared to argue:
- Christianity vs. Islam (evidential superiority)
- Historical reliability of Scripture
- Archaeological confirmation
He’s not prepared to argue:
- What God does with honest uncertainty
- Whether condemning non-culpable belief is just
- How evidential standards apply across epistemic positions
The result: A response that would score well in a “Why Christianity Is True” essay contest, but fails completely as an answer to the theodicy problem Phil raises.
The Irony
DA-HA’s evidentialism actually supports Phil’s position.
If we take DA-HA seriously—that rigorous evidential standards matter—then we should also apply those standards to culpability judgments.
The standard: Is the agent culpable for the belief they hold?
Evidential factors:
- What evidence was accessible?
- What was the agent’s cognitive capacity?
- Did the agent proportion belief to evidence?
- Were there countervailing evidences of comparable force?
Applied to Miriam:
- Mixed evidences (Christian mother, Muslim father)
- Child-level capacity
- 45/45/10 is proportioned belief
- Yes (competing testimonies)
Conclusion: Non-culpable.
DA-HA’s own evidentialism demands this conclusion. But he never makes it because he’s too focused on winning the evidential debate to notice the justice problem.
What Would Improve This to a C+
Three moves:
- Answer the question: “If Miriam dies at 45/45/10 despite honest effort, she’s safe—because God judges by accessible light, not retrospective certainty.”
- Bridge evidence to justice: “Yes, Christianity has stronger evidence. But Miriam, as a child without scholarly training, may not be able to see that. God wouldn’t condemn her for lacking my PhD-level access.”
- Acknowledge epistemic position: “What’s ‘demonstrably false’ to me (with resources) may not be ‘demonstrably false’ to her (without them). That’s not her fault.”
Current score: 69.9% (D+)
With these corrections: ~78% (C+)
SH-SI
SH-SI
STEELMAN PARAPHRASE
“The principle of judging according to capacity is biblical and just—God judges proportionally based on knowledge and ability to comprehend. Children and those with limited mental capacity are evaluated by different standards than mature adults. However, this doesn’t excuse intellectual laziness or willful ignorance. Every person, regardless of religious background, eventually reaches a point of conscious decision—a moment when they must choose to accept or reject what they know to be true. The evidence of this is empirical: converts from every tradition testify to reaching a breaking point where continued adherence to their inherited beliefs became untenable. Christians who deconvert and Muslims who convert to Christianity both report the same phenomenon—you can only live a lie for so long before the truth becomes undeniable. The issue isn’t whether Miriam has perfect theological knowledge; it’s whether she’s genuinely open to truth when it presents itself. An omniscient God cannot be fooled by claims of ignorance when the real issue is resistance. Using Islamic belief in Jesus as eschatological judge actually supports Christianity’s claim—even Islam acknowledges Jesus’ unique authority, which points to His divinity. The argument isn’t circular; it’s that competing revelations contain fragments of truth that, when properly understood, point toward Christ. Miriam’s uncertainty isn’t culpable if genuine, but many who claim uncertainty are actually engaged in sophisticated evasion. The question isn’t about punishing honest seeking but recognizing that genuine seeking eventually finds what it’s looking for.”
SCORING RUBRIC
| Dimension | Grade | Score | Weight | Weighted | Key Evidence |
|---|---|---|---|---|---|
| 1. Reason-Giving | C | 75 | 2× | 150 | Offers proportional judgment principle; doesn’t defend mechanism |
| 2. Gentleness | C+ | 77 | 1× | 77 | Not hostile but dismissive of children’s cognitive states |
| 3. Logical Validity | C- | 72 | 1× | 72 | Valid structure undermined by question-begging |
| 4. Informal Fallacies | D+ | 68 | 1× | 68 | Begs question (assumes genuine seeking → finds Christianity); anecdotal evidence fallacy |
| 5. Epistemic Precision | D | 63 | 2× | 126 | Conflates “reaches decision point” with “has adequate evidence”; suspicious of claimed uncertainty |
| 6. Direct Engagement | C- | 72 | 2× | 144 | Partially answers: suggests proportional judgment but doesn’t commit on Miriam specifically |
| 7. Principled Reasoning | C+ | 77 | 1× | 77 | Principle: proportional to capacity; doesn’t apply consistently |
| 8. Theological Literacy | C+ | 78 | 1× | 78 | Understands proportional judgment concept; misapplies Islamic eschatology |
| 9. Assumption Auditing | D | 65 | 2× | 130 | Assumes conversion testimonies prove asymmetry; assumes honest seeking → Christianity |
| 10. Moral Coherence | D+ | 67 | 1× | 67 | Affirms proportional judgment but undermines with suspicion of claims |
COMPOSITE: 989/1400
FINAL GRADE: 70.6% = C-
EXPANDED COMMENTARY
The Proportionalist Who Trusts No One
SH-SI represents soft proportionalism undermined by epistemic suspicion—he affirms the right principle (judgment according to capacity) but immediately qualifies it with distrust of anyone claiming insufficient capacity. He scores moderately on direct engagement (C-) and principled reasoning (C+) while failing on epistemic precision (D) and assumption auditing (D).
What He Does Well
Proportional Judgment Principle (C+): SH-SI correctly articulates a legitimate biblical and philosophical principle: “Children and people with limited mental capacity will be judged based on their level of knowledge and ability to comprehend. We don’t all have the same level of knowledge and understanding. A person with little will be treated accordingly. And those with more accordingly as well.”
This is exactly right. It tracks with:
- Romans 2:12-16 (judged by light received)
- Luke 12:48 (“to whom much is given, much is required”)
- James 3:1 (teachers judged more strictly)
Biblical precedent supports proportional judgment. SH-SI deserves credit for affirming this.
Attempted Direct Engagement (C-): Unlike many evaders, SH-SI actually tries to answer the question. He offers a framework:
- Children/limited capacity → judged by what they can comprehend
- Adults/full capacity → judged by conscious choice
- Miriam’s category depends on her age and capacity
This is more than most respondents provide.
Phenomenological Observation (C): SH-SI cites a real pattern: “I’ve heard from many converts to Christianity from other faiths and I’ve heard from Christians who have walked away that they could no longer think and live the way they were raised. You can only live a lie for so long.”
People do report this “breaking point” experience. This is not fabricated evidence—it’s a genuine testimonial pattern.
Where He Fails
The Islamic Eschatology Error (D+ on Fallacies): SH-SI’s opening move: “Islam teaches that Jesus in the end will judge men. Who can judge man except God?”
Intended argument:
- Islam says Jesus will judge
- Only God can judge
- Therefore, Islam inadvertently affirms Jesus is God
Phil’s devastating counter: “In Islamic eschatology, his role as judge is as God’s prophet and representative, not as God Himself.”
Analysis: SH-SI commits a category error. In Islamic theology:
- Allah delegates judgment authority to prophets/angels
- Jesus (Isa) judges on behalf of Allah, not as Allah
- Delegation ≠ identity
Analogy: A judge delegates authority to a bailiff to maintain order. The bailiff acts with the judge’s authority but is not the judge.
The fallacy: Equivocation on “judge” (judge-as-God vs. judge-as-delegated-authority).
Pedagogical note: This is a common Christian apologetic move that fails under scrutiny. Muslims have heard it a thousand times and have ready responses. Using it doesn’t advance the argument.
The Suspicion Problem (D on Epistemic Precision): SH-SI’s principle (proportional judgment) is excellent. But then he immediately undermines it: “There are many who will claim ignorance, but you can’t fool an omniscient God.”
Translation: “People lie about their uncertainty.”
The problem: This creates an unfalsifiable suspicion. Anyone claiming honest uncertainty can be accused of lying. How would Miriam prove her uncertainty is genuine?
The structure:
- God judges by capacity (good principle)
- But many people lie about lacking capacity (suspicion)
- Therefore… what? (application unclear)
If the suspicion is serious, it negates the principle. If everyone claiming uncertainty is suspect, then “judgment by capacity” becomes “judgment by whether we believe your capacity claim.”
Phil’s Observation: “You are defining her honest uncertainty as ‘willful defiance.’” (Phil’s response to RY-RO, but applies here)
SH-SI is doing exactly this—treating claimed uncertainty as probably disingenuous.
The Anecdotal Evidence Fallacy (D on Assumption Auditing): SH-SI argues: “Every person in every religion or none at all has come to a point where they make a conscious choice to accept or reject what they know to be true… You can only live a lie for so long.”
The implied syllogism:
- Genuine seekers reach a breaking point where truth becomes undeniable
- This happens “in every religion” → but they convert to Christianity
- Therefore, genuine seeking leads to Christianity
The problems:
Problem 1: Selection bias SH-SI has “heard from many converts to Christianity.” But has he heard from:
- Muslims who remained Muslim after intense seeking?
- Christians who became Muslim after intense seeking?
- People who sought intensely and became atheist?
Of course not—his social network is Christian. He’s encountering survivorship bias: he only hears the testimonies of those who ended up where he is.
Problem 2: Symmetric testimonies Muslims report the exact same pattern: “I was Christian, but after studying both traditions, I could no longer deny that Islam was true. You can only live a lie for so long.”
Visit any Muslim conversion testimony channel—they’re identical in structure to Christian testimonies, just with reversed conclusions.
Problem 3: Confirmation bias SH-SI accepts Christian conversion testimonies as evidence of truth but would presumably dismiss Muslim conversion testimonies as… what? Deception? Emotional reasoning? Insufficient rigor?
The epistemological point: If conversion testimony is evidence, it’s evidence in all directions, which means it’s evidence in no particular direction. It cancels out.
The “Put Away Childish Thought” Dismissal
SH-SI’s opening: “You cannot continue to have the mind of a small child. When I was a child, I thought like a child, but when I became a man, I put away childish thought.”
Phil’s counter: “You’re dismissing the premise by saying ‘put away childish thought.’ But children exist, and they die. What is the just fate of a child who dies mid-search?”
Analysis: SH-SI invoked 1 Corinthians 13:11 (“When I was a child…”) to suggest that Miriam should mature beyond her uncertainty.
The problem: This misses the temporal dimension. The question isn’t “What should Miriam do eventually?” It’s “What happens if she dies before eventually arrives?”
SH-SI’s response (proportional judgment by capacity) actually answers this well—children are judged as children. But he doesn’t connect this answer to his “put away childish thought” opening.
The disconnect:
- Opening: Mature beyond childish uncertainty
- Response to Phil: Children judged by capacity
Which is it? If children are judged by capacity, then dying with “childish” uncertainty isn’t damnable. But SH-SI never makes this explicit.
The Omniscience Dodge
SH-SI says: “You can’t fool an omniscient God.”
Agreed. But this is orthogonal to the question.
The question: What does God do with genuine uncertainty?
SH-SI’s response: God knows if it’s genuine or fake.
The gap: Knowing which category someone is in doesn’t tell us what happens to each category.
Example:
- God knows Miriam’s uncertainty is genuine (omniscience)
- God judges… what? Safe or damned? (unanswered)
SH-SI uses omniscience as a conversation-stopper rather than a question-answerer.
What’s Missing: The Commitment
A complete response would be:
“You’re right—children who die mid-search are judged by their capacity. If Miriam is genuinely unable to resolve the 45/45/10 split (due to age, environment, cognitive limits), then:
God’s proportional judgment means she’s safe, not because ‘all paths lead to God,’ but because God doesn’t condemn non-culpable uncertainty.
Now, I’m suspicious of adults who claim this uncertainty—many are engaged in sophisticated evasion (as you suggest). But if we stipulate Miriam’s uncertainty is genuine (as the scenario does), then the proportional judgment principle acquits her.
The testimonies I cited show that genuine seeking usually resolves before death. But if it doesn’t—if someone dies mid-search—then God’s justice accounts for that.”
SH-SI gets 80% of the way there but never commits to the conclusion his own principles demand.
The Positive Contribution
SH-SI contributes the best framework in the thread so far:
- Proportional judgment (excellent)
- Capacity-based evaluation (correct)
- Recognition that not everyone has identical epistemic access (important)
If he had trusted his own framework and applied it consistently, he’d score in the B range.
The problem: He articulates the principle, then immediately hedges with suspicion, never committing to the logical conclusion.
What Would Improve This to a B-
Three moves:
- Trust the principle: “Proportional judgment means Miriam, dying at 45/45/10 due to epistemic limitation, is safe.”
- Eliminate suspicion hedge: “While adults can feign uncertainty, the scenario stipulates Miriam’s is genuine. Given that stipulation, my principle yields: safe.”
- Address the testimony problem: “Yes, people convert in all directions. Testimonies are phenomenologically interesting but not evidence in the robust sense. The question remains: what does God do with those who don’t reach certainty before death?”
Current score: 70.6% (C-)
With these corrections: ~82% (B-)
JO-WI
JO-WI
STEELMAN PARAPHRASE
“The framing of this question as a ‘false dilemma’ misses the fundamental biblical reality: all humanity stands condemned not for confusion or intellectual uncertainty, but for sin against a holy God. Romans 3:23 establishes universal sinfulness—no ‘good but confused’ person exists in God’s economy. Without divine grace, every human being would face just punishment for their rebellion. The cross doesn’t resolve Miriam’s ‘evidential ambiguity’—it resolves humanity’s sin problem. God’s salvation is entirely of God, by God, and given by God; it is neither earned by understanding nor excused by ignorance. The question itself reveals a misunderstanding: we don’t face damnation for failing to correctly identify which revelation is true—we face damnation for crimes against God’s holiness. Christ’s substitutionary work provides the remedy, which must be accessed through faith. To claim the Qur’an and Bible are evidentially symmetrical betrays unfamiliarity with the texts: the Qur’an itself affirms the Bible’s truth (though Muslims claim later corruption). Anyone earnestly seeking God would recognize this internal contradiction and follow the evidence. The issue isn’t Miriam’s ‘confusion about where the antidote is’—it’s whether she has the faith to receive the antidote when offered. Demanding ‘fairness’ from God fundamentally misconstrues the relationship: if God were ‘fair,’ all would be condemned. What Christians should desire is mercy, not fairness, because fairness means universal condemnation for universal sin.”
SCORING RUBRIC
| Dimension | Grade | Score | Weight | Weighted | Key Evidence |
|---|---|---|---|---|---|
| 1. Reason-Giving | C+ | 78 | 2× | 156 | Articulates sin-based framework; doesn’t connect to epistemic state |
| 2. Gentleness | C | 75 | 1× | 75 | Not hostile but somewhat condescending about “biblical literacy” |
| 3. Logical Validity | C | 74 | 1× | 74 | Valid within Reformed framework; premises need independent defense |
| 4. Informal Fallacies | D+ | 67 | 1× | 67 | Category error (conflates sin with epistemic confusion); question-begging on Bible/Qur’an |
| 5. Epistemic Precision | D- | 62 | 2× | 124 | Conflates “sin” with “inability to access remedy”; treats confusion as categorically different from culpability when both prevent salvation |
| 6. Direct Engagement | D | 65 | 2× | 130 | Eventually engages but only after Phil presses repeatedly; distinction offered doesn’t resolve problem |
| 7. Principled Reasoning | C- | 73 | 1× | 73 | Principle: punished for sin not confusion; doesn’t explain why practical result differs |
| 8. Theological Literacy | B- | 81 | 1× | 81 | Strong grasp of Reformed soteriology and total depravity |
| 9. Assumption Auditing | D | 64 | 2× | 128 | Assumes Qur’an/Bible comparison is “easy”; assumes faith-access is independent of epistemic state |
| 10. Moral Coherence | D | 65 | 1× | 65 | Distinction between proximate/ultimate cause doesn’t address moral intuition |
COMPOSITE: 973/1400
FINAL GRADE: 69.5% = D+
EXPANDED COMMENTARY
The Sophisticated Distinctor Who Doesn’t Solve the Problem
JO-WI represents Reformed orthodox soteriology with careful distinctions—theologically sophisticated, internally consistent within his framework, but ultimately unsuccessful at addressing the justice problem. He scores well on theological literacy (B-) while failing on epistemic precision (D-), direct engagement (D), and moral coherence (D).
What He Does Well
Theological Sophistication (B-): JO-WI demonstrates solid grasp of Reformed theology: “God’s salvation is not earned by one’s understanding, nor is sin excused because one doesn’t hear the gospel. Salvation is of God, by God, and given by God.”
This captures:
- Monergism (God’s unilateral action in salvation)
- Sola gratia (grace alone)
- Total depravity (universal sinfulness)
He’s operating from a coherent theological system, not just proof-texting randomly.
The Proximate/Ultimate Distinction (C+): When pressed by Phil, JO-WI makes an important distinction: “We face the wrath of God for our rebellion, not confusion. To avoid the earned punishment, we must put faith in the one who took God’s punishment on our behalf, Jesus Christ. God punishes no one over contested exegesis, or being confused over his word, but for their crimes.”
Translation:
- Ultimate cause of damnation: Sin (crimes against God)
- Proximate cause of missing salvation: Confusion about remedy
This is a legitimate philosophical move—distinguishing levels of causation.
Example:
- Ultimate cause of death: Disease
- Proximate cause: Couldn’t find hospital
The Fairness/Mercy Distinction (C): JO-WI correctly observes: “The last thing a Christian wants is God to be fair. If he were fair, all are condemned.”
Interpretation: “Fair” = everyone gets what they deserve (condemnation). “Merciful” = some get better than deserved (salvation).
This is theologically accurate within the Reformed paradigm.
Where He Fails
The “Good Person” Strawman (D+ on Fallacies): JO-WI opens with: “This whole question about the good but confused person is not Biblical. Such ‘good’ person does not exist.”
Analysis: Phil never claimed Miriam is “good” in the sense of sinless or deserving heaven by merit. The question is about epistemic state (45/45/10), not moral state (good/bad).
The strawman:
- Phil’s actual question: Is honest uncertainty culpable?
- JO-WI’s reframe: No one is “good,” so confusion is irrelevant
Why it’s a strawman: Phil’s question doesn’t require Miriam to be “good”—only that her uncertainty be honest and non-culpable.
The Proximate/Ultimate Distinction Doesn’t Help (D- on Epistemic Precision):
JO-WI says: “We face the wrath of God for our rebellion, not confusion.”
Phil’s devastating counter: “You’re essentially saying, ‘We only punish people for the disease, not for their confusion about where the antidote is.’ But if that confusion—which you admit is non-culpable—prevents her from getting the antidote, the result is the same. She is damned because of her confusion, whether you label it the proximal cause or not. How is that just?”
Analysis: This is exactly right. JO-WI has made a distinction without a difference in the context of justice.
The logical structure:
- Miriam has disease (sin) → needs antidote (Christ)
- Miriam is confused about which antidote is real → doesn’t access Christ
- Miriam dies of disease → damned
JO-WI’s move: “She’s punished for (1), not (2)”
Phil’s counter: “But (2) is why she never got the cure for (1), so functionally, she’s punished for (2)”
The problem: Distinguishing ultimate from proximate cause doesn’t address the moral intuition that punishing someone for non-culpable confusion is unjust.
Analogy:
- Doctor: “Your daughter died of pneumonia (ultimate cause), not because we gave her the wrong medicine (proximate cause)”
- Parent: “But you gave her the wrong medicine because you confused her chart with another patient’s. So yes, she died of pneumonia, but the confusion killed her.”
JO-WI’s distinction is technically correct but morally unsatisfying.
The Bible/Qur’an Claim (D on Assumption Auditing): JO-WI asserts: “The Qur’an reads that the Bible is true. If the Bible is true, then the Qur’an is false. It’s easy for those who earnestly seek God.”
Problems:
Problem 1: Contested exegesis Phil correctly responds: “That’s contested exegesis. Muslims claim textual corruption; Christians deny it.”
Analysis: Muslims don’t claim the current Bible is uncorrupted. They claim:
- Original Torah/Injil were true (Qur’an affirms this)
- Current Bible has been corrupted (tahrif)
- Therefore, contradictions between Qur’an and Bible are due to corruption
JO-WI’s argument only works if:
- The Qur’an affirms the current Bible, AND
- Muslims have no response to this
Neither is true. This argument has been debated for 1,400 years. Claiming it’s “easy” betrays unfamiliarity with the actual debate.
Problem 2: Accessible to whom? “It’s easy for those who earnestly seek God.”
Questions:
- Easy for PhD students in comparative religion?
- Easy for 12-year-olds in mixed-faith homes?
- Easy for Arabic speakers? English speakers? Both?
JO-WI assumes what needs proving: that the textual-critical argument is accessible to Miriam.
The Faith-Access Problem (D- on Epistemic Precision):
JO-WI says: “To avoid the earned punishment, we must put faith in the one who took God’s punishment on our behalf, Jesus Christ.”
The problem: How does Miriam “put faith in” someone she’s not sure is who Christians claim?
The structure:
- Salvation requires faith in Christ (JO-WI’s claim)
- Faith requires belief that Christ is divine savior (reasonable interpretation)
- Miriam doesn’t have that belief (45% confidence = not belief)
- Therefore, Miriam lacks saving faith
- Therefore, damned
JO-WI has not escaped the problem. He’s just relabeled it:
- Old label: Damned for not believing
- New label: Damned for not having faith
- Same substance: 45% confidence insufficient for salvation
The “Justice” Critique (D on Moral Coherence):
JO-WI says: “Just rejecting the God of the Bible because one feels he is unfair is a much more honest understanding.”
Analysis: This mischaracterizes Phil’s move. Phil isn’t “rejecting God because he feels unfair.” He’s using an internal critique:
- Christians claim God is just
- Here’s a scenario where the outcome seems unjust
- How do you reconcile (1) and (2)?
This is legitimate philosophical method. You’re not “rejecting God”—you’re testing claims about God for coherence.
JO-WI treats this as bad faith, but it’s standard apologetic engagement.
The Theological Honesty Problem
JO-WI’s most revealing statement: “The last thing a Christian wants is God to be fair. If he were fair, all are condemned.”
Analysis: This is theologically honest but apologetically devastating.
What he’s admitting:
- The system doesn’t meet human standards of fairness
- Christians should prefer not-fairness (i.e., injustice toward some, mercy toward others)
- “Justice” in the normal sense doesn’t apply
The problem: If “justice” doesn’t mean what we normally mean by justice, then:
- Claiming “God is just” becomes vacuous
- We’ve redefined justice as “whatever God does”
- This is divine command theory taken to its conclusion
Phil’s position: If you’re going to use “justice” as a predicate for God, it has to mean something that connects to our understanding of justice. Otherwise, you’re just saying “God does what God does” and calling it “justice.”
JO-WI has essentially conceded this point.
What’s Missing: The Inclusive Grace Possibility
JO-WI could have gone a different direction within Reformed theology:
“You’re right that Miriam’s confusion is non-culpable. Here’s how Reformed theology addresses this:
God’s grace is not limited to those with perfect doctrinal clarity. The elect are saved by Christ, but they may not all know it’s Christ saving them (think OT saints, or mentally disabled individuals).
Miriam, if elect, is saved by Christ’s work even if her conscious theology is confused. Her 45/45/10 credence doesn’t determine her election status.
So: If she’s elect → saved (by Christ, whether she fully understands it or not). If not elect → damned (but not because of her confusion—because she was never chosen).
This preserves both:
- Christ’s exclusivity (no salvation outside His work)
- Proportional judgment (confusion isn’t the basis for condemnation)”
This would be internally coherent Reformed inclusivism. JO-WI has the theological tools to construct it but doesn’t.
The Pedagogical Problem
JO-WI represents sophisticated theology that doesn’t solve the problem it claims to solve.
His move:
- Distinction between ultimate and proximate cause
- Sin (ultimate) vs. confusion (proximate)
Why it fails:
- The distinction is technically correct
- But it doesn’t address the moral intuition that condemning non-culpable confusion is unjust
- It’s a philosophical move without ethical payoff
The result: Readers see someone who understands Reformed theology well but can’t defend its justice against a straightforward challenge.
What Would Improve This to a C+
Three moves:
- Acknowledge the problem: “You’re right that the proximate/ultimate distinction doesn’t fully resolve the intuition. Let me try a different approach.”
- Develop inclusive grace: “Within Reformed theology, election precedes both faith and understanding. Miriam, if elect, is saved by Christ whether or not she identifies Him correctly. Her confusion doesn’t determine her fate—God’s decree does.”
- Defend the decree: “You’ll object that election seems arbitrary. Here’s why it’s not…” (Then actually defend it, rather than just asserting mystery)
Current score: 69.5% (D+)
With these corrections: ~78% (C+)
GE-ME
GE-ME
STEELMAN PARAPHRASE
“The question fundamentally misunderstands the nature of salvation. It’s not about who seeks God through intellectual effort—it’s about whom God calls. Jesus explicitly taught that His sheep hear His voice and come to Him, and that no one can come unless the Father draws them (John 10:27-29, John 6:44). The initiative lies with God, not humanity. This isn’t a matter of intellectual merit or evidential adjudication—it’s about divine election and effectual calling. Romans 9 addresses this directly: does the potter not have rights over the clay? God is sovereign over His creation and doesn’t answer to human standards of fairness. This isn’t cruelty—it’s the prerogative of the Creator. The analogy to Miriam is clear: if she’s among the called, she will come to Christ regardless of her current confusion; if she’s not, her intellectual state is irrelevant. The question ‘safe or damned?’ presupposes that human effort (including intellectual striving) determines salvation, which contradicts biblical Christianity’s core teaching that salvation is monergistic—God’s work alone. Furthermore, biblical Christianity is categorically unique: it’s the only faith where God does the saving work rather than requiring human achievement. No one can syncretize Christianity with other belief systems because Christianity is relational, not merely propositional—it’s about walking humbly with God (Micah 6:8), which requires His initiating grace. The question of Miriam’s fate isn’t about whether she ‘figures out’ the right answer, but whether God has chosen to reveal Himself to her effectually.”
SCORING RUBRIC
| Dimension | Grade | Score | Weight | Weighted | Key Evidence |
|---|---|---|---|---|---|
| 1. Reason-Giving | C- | 72 | 2× | 144 | Appeals to election doctrine but doesn’t defend its justice |
| 2. Gentleness | C+ | 77 | 1× | 77 | Not hostile; matter-of-fact about sovereignty |
| 3. Logical Validity | C | 75 | 1× | 75 | Valid within Calvinist framework; premises assumed not argued |
| 4. Informal Fallacies | D+ | 68 | 1× | 68 | Appeals to authority (Romans 9) without addressing objection; special pleading (God exempt from standards) |
| 5. Epistemic Precision | D- | 61 | 2× | 122 | Treats election as answer when it’s restatement of problem |
| 6. Direct Engagement | D | 63 | 2× | 126 | Eventually answers but answer is “election determines it” without addressing justice |
| 7. Principled Reasoning | D+ | 68 | 1× | 68 | Principle: God’s sovereignty; doesn’t defend as just vs. merely powerful |
| 8. Theological Literacy | B | 84 | 1× | 84 | Strong grasp of Reformed soteriology, election, monergism |
| 9. Assumption Auditing | F | 55 | 2× | 110 | Assumes “sheep” is explanatory rather than circular; assumes power = justice |
| 10. Moral Coherence | F | 58 | 1× | 58 | Explicitly abandons justice claim (“God can do what he wants”) |
COMPOSITE: 932/1400
FINAL GRADE: 66.6% = D
EXPANDED COMMENTARY
The Calvinist Who Abandons Justice
GE-ME represents hard Calvinism with explicit rejection of human justice standards—theologically literate, internally consistent within Reformed paradigm, but fundamentally non-responsive to the justice question. He scores well on theological literacy (B) while failing catastrophically on moral coherence (F), assumption auditing (F), and epistemic precision (D-).
What He Does Well
Theological Literacy (B): GE-ME demonstrates strong command of Reformed theology:
- “It’s the sheep that are called” (John 10)
- “No one can come to him unless the father draws them” (John 6:44)
- “Does the Potter has the right to make one vessel to be used and kept and another vessel that will be used and discarded?” (Romans 9:21)
- “Biblical Christianity is the only faith where God himself does the work to save us” (monergism)
This is accurate representation of Reformed soteriology. He knows his tradition.
Internal Consistency (C): Within the Calvinist framework, GE-ME is remarkably consistent. He doesn’t try to have it both ways:
- Salvation is entirely God’s work (no human contribution)
- Therefore, human intellectual state is irrelevant to salvation
- Therefore, Miriam’s 45/45/10 doesn’t determine her fate—election does
Many Calvinists try to soften this. GE-ME doesn’t. That’s intellectually honest.
The Monergism Point (C+): GE-ME correctly identifies Christianity’s distinctiveness: “All other beliefs systems that grant admission to an after lies require work to be done to gain admission. Jesus did the work for us because we can’t earn our way into heaven.”
This is a real theological difference between Christianity (particularly Reformed Christianity) and many other traditions. It’s worth noting.
Where He Fails Catastrophically
The Circular “Sheep” Language (F on Assumption Auditing):
GE-ME says: “It’s not who looks for God / It’s the sheep that are called”
Phil’s immediate response: “If destiny reduces to being in the set of ‘sheep,’ Miriam’s evidential state is irrelevant—again conceding the justice problem. Are you willing to say plainly: honest uncertainty + non-sheep → damnation?”
The circularity:
Question: Who is saved?
GE-ME’s answer: The sheep.
Question: Who are the sheep?
GE-ME’s answer: Those who are saved.
This is perfectly circular. “Sheep” is not an explanatory category; it’s a descriptive label applied after the fact.
Proof: Can you identify the sheep before they die?
- If yes: Provide the criterion
- If no: Then “sheep” explains nothing—it’s just a label for the outcome
GE-ME never provides a prospective criterion. He’s using “sheep” as a placeholder for “those whom God chooses,” which just pushes the question back one step: On what basis does God choose?
The Romans 9 Move—Abandoning Justice (F on Moral Coherence):
GE-ME’s key move: “Paul asked if the Potter has the right to make one vessel to be used and kept and another vessel that will be used and discarded. God can do what he wants without answering to us.”
Phil’s devastating response: “Appealing to Romans 9 (‘the Potter’) is the most direct rejection of justice possible. You’re not defending justice; you’re saying God is exempt from it. If the potter discards a vessel, that is an act of power, not justice. You’ve abandoned the claim that God is ‘just’ and settled for ‘sovereign.’”
Analysis: This is exactly right. Romans 9:21 is about authority/power, not justice.
The distinction:
- Power: “I can do X because I’m strong enough”
- Justice: “I should do X because it’s right”
GE-ME has substituted power for justice. His argument:
- God has the power to make some vessels for honor, others for destruction
- Therefore, God exercises that power
- Therefore… [justice doesn’t appear in the conclusion]
He’s defending God’s right (authority) to act, not the justness of the action.
The problem: If you abandon “just” and only retain “powerful,” you can no longer use “justice” as a predicate for God. You must say:
- ❌ NOT: “God is just”
- ✅ INSTEAD: “God is powerful and does what He wills”
These are not the same claim.
The Potter Analogy’s Limits (D+ on Fallacies):
Even granting the Romans 9 framework, GE-ME misapplies it.
The analogy:
- Potter : clay :: God : humans
- Potter makes some vessels for honor, some for dishonor
- Clay has no grounds to complain
Phil’s counter: “You can’t claim it’s a ‘relational religion’ and also claim (via Romans 9) that the potter has the right to discard a vessel that honestly could not figure out which potter was calling to it.”
The problem: The potter/clay analogy breaks down because:
- Clay is not conscious—clay doesn’t “seek” or “figure out” anything
- Clay has no epistemic state—it’s not trying to determine which potter is real
- Clay has no moral status—we don’t owe justice to clay
Miriam is not clay. She’s a conscious agent trying to determine truth. The disanalogy is fatal.
If GE-ME insists on the analogy, he’s saying Miriam has no more moral status than clay—which contradicts the claim that Christianity is “relational.” You can’t have a relationship with clay.
The “Relational Religion” Contradiction (D on Moral Coherence):
GE-ME says: “Christianity is not so much a moralistic religion as it is a relational religion. What does the Lord require of you? ‘To do justly to love mercy and walk humbly with your God’!”
The tension:
- Claim 1: Christianity is relational (requires walking with God)
- Claim 2: God discards vessels (via Romans 9) without regard to relationship
These pull in opposite directions.
If Christianity is relational:
- Relationship requires two parties capable of interaction
- Miriam is genuinely seeking relationship (trying to figure out which God to relate to)
- A relational God would value her seeking, not condemn her for epistemic limitation
If God is like the potter:
- No relationship needed
- Humans are passive material
- Seeking is irrelevant
GE-ME wants both. He can’t have both.
The Special Pleading Problem (D+ on Fallacies):
GE-ME argues: “God can do what he wants without answering to us.”
The special pleading: God is exempt from standards of justice that apply to everyone else.
Consider:
- If a human judge said, “I can sentence whoever I want; I don’t answer to standards of fairness,” we’d call them unjust.
- If a king said, “I can execute subjects at will; power makes right,” we’d call them a tyrant.
- But when God says (via GE-ME), “I can damn whoever I choose; I don’t answer to you,” we’re supposed to call this… justice?
The question: What makes God’s arbitrary choice just rather than merely powerful?
GE-ME never answers. He just asserts that God’s power exempts Him from justice standards.
The “No Syncretism” Point
GE-ME says: “No one can combine Christianity that is biblical Christianity with any other belief system. It just doesn’t work.”
Agreed, but irrelevant. Phil isn’t arguing for syncretism. He’s arguing that:
- Two exclusive claims exist (Christianity, Islam)
- Both seem plausible to Miriam
- She can’t determine which is true
- A just God wouldn’t condemn (3)
GE-ME’s response (“you can’t combine them”) addresses a problem Phil never raised. This is a red herring.
The Jesus on Judgment Day Line
GE-ME quotes: “On the day of judgment, he will turn to such people And say ‘I never knew you’!”
Phil’s response (to similar claims): This applies to those who claim to be followers but live contrary to the faith. It’s not about those who honestly couldn’t determine which path to follow.
Matthew 7:21-23 context:
- “Not everyone who says to me, ‘Lord, Lord,’ will enter…”
- These are people who claimed allegiance but didn’t live it
- Not people who never made the claim because they were uncertain
GE-ME is proof-texting without attending to context.
What’s Missing: The Election-Justice Bridge
A sophisticated Calvinist response would be:
“You’re right that election seems arbitrary from a human perspective. But here’s why it’s not unjust:
1. All deserve condemnation (Romans 3:23)—no one has a claim on God’s mercy
2. God’s choice is based on His purposes (Romans 9:11)—not arbitrary but purposeful
3. The non-elect are not treated unjustly—they get what they deserve (condemnation for sin)
4. The elect are treated mercifully—they get better than they deserve (salvation)
Miriam’s case: If she’s elect, God will reveal Christ to her (either before death or through means we don’t fully understand). If she’s not elect, her damnation isn’t because of her confusion—it’s because she, like all humanity, is a sinner who lacks claim on God’s mercy.
Is this ‘fair’ in human terms? No—because mercy, by definition, goes beyond fairness. But it’s not unjust, because no one is denied what they’re owed.”
This is still problematic, but at least it’s a complete argument. GE-ME never gets there.
The Pedagogical Problem
GE-ME represents Calvinism that stops at sovereignty without defending justice.
His position:
- Election determines salvation
- God is sovereign
- Therefore, Miriam’s fate depends on election
What’s missing:
- Why is the election system just?
- On what basis does God elect?
- How is arbitrary selection different from tyranny?
He invokes Romans 9 as if it settles the justice question. It doesn’t—it raises the justice question more acutely.
Paul’s own structure in Romans 9:
- Raises objection: “Is there injustice on God’s part?” (v. 14)
- Answers: “By no means!” (v. 14)
- Defends: “I will have mercy on whom I have mercy…” (v. 15)
Paul doesn’t just assert sovereignty. He denies injustice and then explains why (mercy to some ≠ injustice to others).
GE-ME skips step 3. He stops at “God can do what He wants” without explaining why that’s just rather than merely powerful.
What Would Improve This to a C-
Three moves:
- Acknowledge the tension: “Yes, election raises difficult questions about justice. Here’s how Reformed theology addresses them…”
- Defend the system: “Election isn’t arbitrary—it’s purposeful (Eph 1:11). God’s purposes include displaying both mercy and justice (Rom 9:22-23). The non-elect aren’t treated unjustly—they receive what sin deserves.”
- Address Miriam specifically: “If Miriam is elect, her confusion is temporary—God will clarify before or at death. If not elect, her damnation is for sin, not confusion. The confusion is circumstantial, not causal.”
Current score: 66.6% (D)
With these corrections: ~73% (C-)
ST-WA
ST-WA
STEELMAN PARAPHRASE
“Scripture reveals God’s justice operates on principles broader than explicit doctrinal confession. John 1:9 teaches that the true light ‘gives light to everyone’—not just those who hear the gospel explicitly. Acts 17:30 indicates God ‘overlooked’ times of ignorance, suggesting proportional judgment based on available light. This isn’t universalism or syncretism—it’s biblical inclusivism. Miriam can be saved ‘in the name of Jesus’ even without knowing His name explicitly, similar to Old Testament saints who trusted in God’s promises without knowing the Messiah’s identity. The phrase ‘in the name of’ (Hebrew b’shem, Greek eis to onoma) signifies more than cognitive knowledge—it represents the reality of Christ’s work applying to those who respond to whatever light they have. Abraham was justified by faith (Romans 4) without knowing Jesus’ name; David received forgiveness (Psalm 32) without the cross occurring yet; Job trusted God’s redemption (Job 19:25) without New Testament revelation. If God could save pre-incarnation believers through forward-looking faith, He can save those who respond to His general revelation even if they cannot identify Christ specifically. This doesn’t undermine John 14:6’s exclusivity—Jesus remains the only way, but people can be on that way without consciously knowing they’re on it. The key distinction: honest uncertainty coupled with genuine seeking demonstrates the kind of responsive faith God honors, versus willful rejection of available light. Miriam’s 45/45/10 credence, if accompanied by openness to truth, places her in the category of those responding to light, not rejecting it.”
SCORING RUBRIC
| Dimension | Grade | Score | Weight | Weighted | Key Evidence |
|---|---|---|---|---|---|
| 1. Reason-Giving | A- | 92 | 2× | 184 | Cites John 1:9, Acts 17:30; develops OT saints parallel; explains mechanism |
| 2. Gentleness | A | 95 | 1× | 95 | Consistently respectful; engages thoughtfully without condescension |
| 3. Logical Validity | A- | 90 | 1× | 90 | Valid structure; premises defended with biblical/philosophical reasoning |
| 4. Informal Fallacies | B+ | 88 | 1× | 88 | Minor: doesn’t fully address potential equivocation on “name of Jesus” |
| 5. Epistemic Precision | A- | 91 | 2× | 182 | Distinguishes epistemic state from heart orientation; recognizes proportional belief |
| 6. Direct Engagement | A | 95 | 2× | 190 | Directly answers: “Yes I believe Miriam is saved”; commits without hedging |
| 7. Principled Reasoning | A- | 90 | 1× | 90 | Principle: response to available light; consistently applied |
| 8. Theological Literacy | A | 93 | 1× | 93 | Strong grasp of inclusivist tradition, OT typology, semantic range of “name” |
| 9. Assumption Auditing | B+ | 87 | 2× | 174 | Acknowledges exclusivist interpretation; offers alternative without dismissing |
| 10. Moral Coherence | A- | 91 | 1× | 91 | Defends justice coherently; God judges by accessible light |
COMPOSITE: 1277/1400
FINAL GRADE: 91.2% = A-
EXPANDED COMMENTARY
The Inclusivist Who Gets It Right
ST-WA represents biblical inclusivism executed with precision—theologically sophisticated, pastorally sensitive, philosophically coherent, and directly responsive. He scores exceptionally across all dimensions, particularly direct engagement (A), epistemic precision (A-), and moral coherence (A-). This is the highest-scoring response in the thread and serves as the model for how to address the justice problem.
What He Does Exceptionally Well
Direct Engagement—The Gold Standard (A):
Phil asks: “Will Miriam go to hell in her honest uncertainty?”
ST-WA’s first substantive response: “Yes I believe Miriam is saved in the name of Jesus even without knowing his name”
Analysis: This is exactly what direct engagement looks like:
- Clear answer: “Saved” (not “damned,” not “maybe,” not “mystery”)
- Immediate: First substantial response, not after 10 evasions
- Unhedged: “I believe” (commits personal position)
- Explained: “In the name of Jesus even without knowing his name” (provides mechanism)
Contrast with 74% of respondents who evaded, hedged, dismissed, or answered a different question. ST-WA answers the actual question asked.
The OT Saints Parallel (A- on Reason-Giving):
Phil presses: “If she can be saved without consciously ‘believing in’ or ‘accepting’ Christ, then you’re agreeing that her ‘honest seeking’ is sufficient. This would mean that explicit faith in Christ is not necessary for salvation. Do you affirm that?”
ST-WA’s response: “No – I think that it puts her in a category like Old Testament saints where she is believing in Jesus without knowing the actual name”
Analysis: This is brilliant apologetic work. He’s:
- Defending Christ’s exclusivity (satisfies conservative Christians)
- While allowing for non-explicit faith (addresses justice concern)
- Using biblical precedent (not innovation but tradition)
The parallel:
- Abraham: Justified by faith (Rom 4) without knowing “Jesus”
- David: Forgiven (Ps 32) without explicit Christology
- Job: Trusts in redeemer (Job 19:25) without NT revelation
- Miriam: Trusts in “light” without identifying it as Christ specifically
The theological move: All salvation is through Christ (ontologically), but not all salvation requires knowledge of Christ (epistemologically).
This is orthodox inclusivism, with precedent going back to Justin Martyr, Irenaeus, and more recently articulated by C.S. Lewis, Clark Pinnock, and John Sanders.
The “Name of Jesus” Semantic Work (A on Theological Literacy):
ST-WA provides exegesis: “‘In the name of’ is often misunderstood – this captures the meaning of the phrase ‘the name of’ very well: ‘I write these things to you who believe in the name of the Son of God, that you may know that you have eternal life.’ (1 John 5:13)”
The linguistic point:
- Hebrew b’shem = “by the authority/power of”
- Greek eis to onoma = “into the reality represented by the name”
- Not merely: cognitive knowledge of the label “Jesus”
- But rather: participation in the reality Jesus represents
Biblical examples:
- Acts 3:6 – “In the name of Jesus, walk” (the power, not the word)
- Baptism “in the name of Father, Son, Spirit” (into their reality, not reciting words)
- Phil 2:9-11 – “Name above every name” (authority, not syllables)
ST-WA is showing: “In the name of Jesus” can mean “by the saving reality of Christ’s work” without requiring explicit identification.
This isn’t wordplay—it’s legitimate biblical semantics.
Epistemic Precision (A-):
ST-WA correctly distinguishes:
- Epistemic state (what you know/believe) vs. Heart orientation (openness to truth)
- Explicit faith (conscious Christology) vs. Implicit faith (responding to light)
- Christ’s work (ontological necessity) vs. Human knowledge of Christ (epistemological status)
Example: “She is believing in Jesus without knowing the actual name”
This is precise. He’s not saying:
- “All paths lead to God” (universalism)
- “Sincerity saves regardless of object” (pluralism)
- “Jesus is optional” (relativism)
He’s saying:
- Jesus is the only Savior (exclusivity preserved)
- But Jesus can save those who don’t explicitly know Him (inclusivism affirmed)
- Provided they’re responding to the light they have (not rejecting available revelation)
Where He Could Strengthen (Minor Points)
The “Name” Equivocation Concern (B+ on Fallacies):
Phil might press: “Isn’t ‘believing in Jesus without knowing His name’ equivocating on ‘believe’?”
The concern:
- Belief (strong): Propositional assent to specific claims
- Belief (weak): Trust in something dimly perceived
Is ST-WA equivocating between these senses?
Defense: Not really. He’s drawing on the Hebrew/Pauline concept of faith as trust/reliance rather than mere propositional belief.
Romans 4:3: “Abraham believed God” – not “Abraham assented to doctrinal propositions” but “Abraham trusted God’s promise.”
Hebrews 11:1: “Faith is confidence in what we hope for and assurance about what we do not see.”
ST-WA is using “belief” in the Hebrew/trust sense, not the Greek/propositional sense. This is defensible but could be made more explicit.
Improvement: “When I say ‘believing in Jesus without knowing His name,’ I mean trusting in the divine reality Jesus represents—the God who saves through grace—even if unable to identify that reality specifically as ‘Jesus of Nazareth.’”
The Exclusivity Tension (B+ on Assumption Auditing):
Phil presses: “But doesn’t this position fundamentally undermine the exclusivity claims made by so many others in this thread (e.g., John 14:6, Acts 4:12, ‘must be born again’)?”
ST-WA’s response: “No – I think that it puts her in a category like Old Testament saints”
The tension: Many exclusivists in the thread would argue ST-WA is compromising exclusivity. He should acknowledge this tension more explicitly.
Stronger move: “I understand this sounds like I’m undermining exclusivity. But consider: do you believe Abraham is in heaven? If yes, how—since he never heard the name ‘Jesus’? The standard answer: God saved him through Christ’s work applied retroactively. I’m simply extending that logic forward: God can save those who die before clearly hearing/understanding the gospel through Christ’s work applied inclusively. This isn’t a different gospel—it’s the same mechanism applied to different epistemic conditions.”
The “Must Be Born Again” Texts:
Exclusivists cite John 3:3, 3:18, Acts 4:12 as requiring explicit faith.
ST-WA doesn’t fully address these. A complete response would:
- John 3:3 (“must be born again”) – Being born again is an ontological event (God’s work), not necessarily a conscious experience. An infant can be born without understanding birth.
- John 3:18 (“whoever does not believe is condemned already”) – “Believe” in Johannine context means trust/reliance, not necessarily explicit Christological confession.
- Acts 4:12 (“no other name… by which we must be saved”) – Name = reality/authority, not syllables. Same semantic move as before.
ST-WA gestures at these but could develop them more fully.
Why This Response Succeeds
Criterion 1: Answers the Question
- ✅ Direct answer given immediately
- ✅ No hedging, no mystery appeals, no “up to God”
Criterion 2: Maintains Theological Orthodoxy
- ✅ Christ’s exclusivity preserved (only Savior)
- ✅ Not universalism (not all saved, only those responding to light)
- ✅ Not pluralism (not all paths equal)
Criterion 3: Addresses Justice Concern
- ✅ Explains why condemning Miriam would be unjust
- ✅ Offers mechanism for how God can justly save her
- ✅ Proportional judgment (by available light)
Criterion 4: Biblical Support
- ✅ Cites specific texts (John 1:9, Acts 17:30, OT examples)
- ✅ Explains semantic range of key terms (“name”)
- ✅ Uses established theological category (inclusivism)
Criterion 5: Philosophical Coherence
- ✅ Distinguishes necessary vs. sufficient conditions
- ✅ Ontological necessity (Christ’s work) ≠ epistemological necessity (knowledge of Christ)
- ✅ Avoids special pleading
The Theological Tradition Behind ST-WA
ST-WA is working within inclusivist tradition:
Early Church:
- Justin Martyr: “Those who lived reasonably are Christians, even though they have been thought atheists” (First Apology 46)
- Irenaeus: Christ “recapitulates” all humanity, including pre-Christian righteous
Medieval:
- Aquinas: Those who lived by natural law could receive implicit faith (Summa Theologica II-II, Q2, A7)
Modern:
- C.S. Lewis: Emeth (in The Last Battle) served Aslan unknowingly
- Vatican II: Lumen Gentium §16 – “Those who, through no fault of their own, do not know the Gospel of Christ… can attain salvation”
- Clark Pinnock, John Sanders: Contemporary evangelical inclusivists
ST-WA is not innovating—he’s retrieving a historic position.
The Contrast with Other Respondents
Compared to GE-ME (Calvinist):
- GE-ME: Appeals to election without defending justice
- ST-WA: Appeals to proportional light, defends justice explicitly
Compared to JO-WI (Reformed):
- JO-WI: Distinguishes sin from confusion but doesn’t resolve problem
- ST-WA: Shows how confusion doesn’t prevent salvation via Christ
Compared to DA-HA (Evidentialist):
- DA-HA: Argues Christianity has better evidence; doesn’t address justice
- ST-WA: Acknowledges Miriam’s epistemic position; offers just mechanism
Compared to MI-WI (Soft exclusivist):
- MI-WI: Hints at proportional judgment but won’t commit
- ST-WA: Commits clearly and explains mechanism
ST-WA succeeds where all these fail because he:
- Takes the question seriously (doesn’t dismiss or evade)
- Provides a direct answer (safe)
- Defends that answer theologically (OT saints parallel)
- Maintains orthodoxy (Christ’s exclusivity)
- Addresses justice (proportional judgment)
What Would Make This an A (Perfect Score)
Two additions:
- Address the “born again” texts explicitly: “John 3:3 requires being born again—an ontological reality, not necessarily a conscious moment. God can regenerate hearts responding to His general revelation, applying Christ’s work without the person explicitly identifying Christ. The Spirit ‘blows where it wishes’ (John 3:8)—we see effects without controlling mechanism.”
- Acknowledge and respond to exclusivist objections: “I know many will say this compromises John 14:6 or Acts 4:12. But ask yourself: are Abraham, Moses, and David in heaven? If yes, you already accept the principle—people saved by Christ’s work without explicit knowledge of ‘Jesus of Nazareth.’ I’m just extending that principle to those in Miriam’s position.”
Current score: 91.2% (A-)
With these additions: ~94% (A)
Pedagogical Value
ST-WA’s response should be used as the model for:
- Direct engagement (immediate, unhedged answer)
- Theological sophistication (inclusivism with biblical support)
- Pastoral sensitivity (addresses real human situation)
- Philosophical coherence (justice defended, not just asserted)
This is what A-level apologetics looks like.
If every respondent in the thread had answered like ST-WA:
- Phil’s critique would be defused
- Justice objection addressed
- Orthodoxy maintained
- Questioners satisfied
The fact that ST-WA was one of only ~3 respondents to score above 85% shows how rare this kind of careful, thoughtful response is in popular-level apologetics.
ST-MA
ST-MA
STEELMAN PARAPHRASE
“The girl in this scenario is neither automatically saved by parental example nor condemned for honest inquiry. Scripture establishes clear principles: ‘God set eternity in the hearts of men’ (Ecclesiastes 3:11) and ‘all creation shows God’s handiwork’ (Psalm 19:1), leaving humanity ‘without excuse’ (Romans 1:20). Individual salvation doesn’t depend on parents—’it is appointed unto man and after that the judgment’ (Hebrews 9:27). At that judgment, Christ will say to many ‘I never knew you’ (Matthew 7:23), indicating that verbal profession without genuine relationship is insufficient. If Miriam dies and faces hell, it’s because she CHOSE not to accept Jesus’ offer of rescue and redemption. Scripture demonstrates that every person—including Miriam—has been provided enough time and enough opportunity to make a fully informed decision. The evidence is available through general revelation, conscience, and the testimony of those around her. The question misframes the issue by treating her state as ‘honest uncertainty’ when the biblical reality is that people suppress the truth (Romans 1:18). The choice is binary: accept Christ’s offer or reject it. Miriam’s intellectual deliberation, if it leads to non-acceptance, constitutes rejection—perhaps not through active defiance, but through failure to respond to available grace. God’s offer is clear, the evidence is sufficient, and the responsibility lies with the individual to respond. Her mixed upbringing doesn’t absolve her of choice; it simply provides the context within which she must exercise her will.”
SCORING RUBRIC
| Dimension | Grade | Score | Weight | Weighted | Key Evidence |
|---|---|---|---|---|---|
| 1. Reason-Giving | C- | 71 | 2× | 142 | Cites general revelation texts; doesn’t address epistemic asymmetry |
| 2. Gentleness | C | 74 | 1× | 74 | Not overtly hostile but emphatic “CHOSE” suggests harshness |
| 3. Logical Validity | D+ | 68 | 1× | 68 | Valid only if premises hold; assumes choice where capacity unclear |
| 4. Informal Fallacies | D | 64 | 1× | 64 | False dichotomy (accept/reject); begs question on “enough opportunity”; equivocation on “choice” |
| 5. Epistemic Precision | F | 52 | 2× | 104 | Catastrophic: conflates indecision with rejection; treats “didn’t choose A” as “chose not-A” |
| 6. Direct Engagement | C- | 72 | 2× | 144 | Eventually answers (“she is damned”) but after Phil presses |
| 7. Principled Reasoning | D+ | 68 | 1× | 68 | Principle: sufficient opportunity provided; doesn’t defend sufficiency claim |
| 8. Theological Literacy | C+ | 77 | 1× | 77 | Knows general revelation texts; unaware of inclusivist alternatives |
| 9. Assumption Auditing | F | 55 | 2× | 110 | Massive assumptions: “enough time,” “fully informed,” “choice” as volitional |
| 10. Moral Coherence | D- | 61 | 1× | 61 | Doesn’t address how “enough opportunity” squares with split inputs |
COMPOSITE: 908/1400
FINAL GRADE: 64.9% = D
EXPANDED COMMENTARY
The Volitionist Who Misunderstands Choice
ST-MA represents folk-evangelical voluntarism—the belief that faith is primarily a matter of will/choice, with insufficient attention to epistemic limitations. He scores moderately on theological literacy (C+) and direct engagement (C-) while failing catastrophically on epistemic precision (F) and assumption auditing (F).
What He Does (Partially) Well
General Revelation Framework (C+): ST-MA cites legitimate biblical texts:
- Ecclesiastes 3:11 (“eternity in hearts”)
- Psalm 19:1 (“heavens declare glory”)
- Romans 1:20 (“without excuse”)
These are real biblical themes about God’s revelation through creation and conscience. He’s not inventing this framework.
Individual Accountability (C): ST-MA correctly notes: “The girl in this example is neither saved by her parents’ examples nor condemned because of her ‘honest inquiry.’”
Analysis: This is partially right—salvation is individual, not inherited. He’s rejecting “salvation by proxy.”
Direct Answer (C-): After Phil presses, ST-MA does eventually commit: “If the girl dies and is then sentenced to hell, it is because she CHOSE not to accept Jesus’ offer”
Translation: Damned. He’s answering the question (eventually), not evading to mystery.
Where He Fails Catastrophically
The Epistemic Precision Disaster (F):
ST-MA’s central claim: “If the girl dies and is then sentenced to hell, it is because she CHOSE not to accept Jesus’ offer of rescue and redemption”
Phil’s devastating counter: “How did she ‘CHOOSE’ not to accept? A ‘choice’ implies a ‘rejection.’ She did not reject the offer; she was unable to conclude it was the true offer, as it was contradicted by a competing offer. You are equating honest indecision with willful defiance.”
The conflation: ST-MA treats these as equivalent:
- Option A: Actively rejecting Christ (willful defiance)
- Option B: Being unable to determine if Christ is who Christians claim (epistemic uncertainty)
- ST-MA’s error: Collapsing B into A
Formal structure:
ST-MA’s logic:
- Miriam didn’t choose Christianity → Therefore, she chose to reject Christianity
- Choosing to reject Christianity → Damnable
- Therefore, Miriam is damned
The fallacy: (1) is false. “Not choosing A” ≠ “Choosing not-A”
Example:
- I present you with two identical-looking cups
- One contains water, one poison
- You can’t tell which is which
- You don’t choose either (prudent caution)
- I say: “You CHOSE poison!”
- Absurd. Not-choosing ≠ choosing-not
ST-MA commits this error at scale.
The “Enough Time and Opportunity” Claim (F on Assumption Auditing):
ST-MA asserts: “Scripture demonstrates that every person—including Miriam—has been provided enough time and enough opportunity to make a fully informed decision.”
Problems:
Problem 1: Empirically false
- Infants who die have not had “enough time”
- Children in remote villages have not had “fully informed” opportunity
- Miriam, by stipulation, has ambiguous information, not “fully informed”
Problem 2: Question-begging What constitutes “enough”?
- ST-MA assumes: Whatever time people get = enough
- But this is circular: If someone dies uncertain, wasn’t that proof they didn’t have enough time?
Problem 3: “Fully informed” is demonstrably false for Miriam
- She has competing information (Christian mother, Muslim father)
- By definition, information is not “fully informed” if it contains contradictions
- “Fully informed” would mean: unambiguous, clear evidence pointing one direction
- Miriam explicitly does not have this
ST-MA is asserting what needs proving.
The False Dichotomy (D on Fallacies):
ST-MA’s framework: “Accept Christ’s offer or reject it”
The excluded middle:
- Option C: Unable to determine which offer is genuine
Miriam is in Option C. She faces:
- Offer 1: Christianity (mother)
- Offer 2: Islam (father)
- Both claim to be “the” offer
- Both claim the other is false
- She can’t determine which is genuine
ST-MA treats “not accepting Offer 1” as “rejecting Offer 1.” This erases Option C (uncertainty about which offer is genuine).
The General Revelation Problem (D on Moral Coherence):
ST-MA cites Romans 1:20: “without excuse” via creation.
The problem: General revelation (sunsets, stars, conscience) might suggest theism, but it doesn’t adjudicate between specific revelations.
What general revelation provides:
- ✓ “Something greater exists”
- ✓ “Moral law hints at moral lawgiver”
- ✓ “Design suggests designer”
What general revelation does NOT provide:
- ✗ Trinity vs. Tawhid
- ✗ Jesus is divine vs. Jesus is prophet
- ✗ Bible vs. Qur’an
ST-MA is claiming general revelation provides more than it actually does.
Phil’s response (to similar claims elsewhere): “General revelation may suggest ‘something more,’ but it doesn’t select which revelation is true. That’s the crux: ‘the heavens declare’ is silent on Trinity vs Tawhid.”
The “I Never Knew You” Misapplication (D+ on Fallacies):
ST-MA cites Matthew 7:23: “I never knew you”
Context (Matthew 7:21-23): “Not everyone who says to me, ‘Lord, Lord,’ will enter the kingdom of heaven… Then I will tell them plainly, ‘I never knew you. Away from me, you evildoers!’”
Who is Jesus addressing?
- People who claimed to be His followers
- People who performed works in His name (v. 22: “prophesied,” “drove out demons,” “performed miracles”)
- But didn’t live according to His will (v. 21: “whoever does the will of my Father”)
This is about:
- Hypocritical profession (claiming allegiance without obedience)
- False prophets (performing signs without genuine relationship)
This is NOT about:
- People who never claimed to be followers because they were uncertain which path was true
Miriam doesn’t claim “Lord, Lord”—she doesn’t know which Lord to address.
ST-MA is proof-texting without attention to context.
The “Why Is Your System Unable to Tell the Difference?” Question
Phil’s brilliant move: “You are equating honest indecision with willful defiance. Why can your system not tell the difference between the two?”
Analysis: This is the killer question for voluntarist frameworks.
If ST-MA’s system says:
- Willful rejection → damned
- Honest uncertainty → damned
- Then the system treats them identically
But these are morally different:
- Willful rejection: Agent has clear evidence, understands what they’re rejecting, chooses against it
- Honest uncertainty: Agent has ambiguous evidence, cannot determine truth, proportions belief accordingly
Any just system would distinguish these.
ST-MA’s system doesn’t. Therefore, Phil concludes, the system fails to capture basic moral distinctions.
What’s Missing: The Epistemic Voluntarism Defense
If ST-MA wants to defend voluntarism, he needs to argue:
Thesis: Belief is (at least partially) under volitional control
Defense: “You can’t will yourself to believe the ceiling is green when it’s white—I agree. But you CAN will yourself to:
- Investigate evidence more deeply
- Expose yourself to arguments from both sides
- Pray for clarity
- Seek out knowledgeable teachers
If Miriam refuses to do these things (willful negligence), then her uncertainty is culpable. If she does them and remains uncertain, her uncertainty is non-culpable.
God judges the process (did she genuinely seek?), not just the outcome (did she arrive at correct conclusion?).”
This would be a defensible position. But ST-MA never makes it. He just asserts choice without addressing the epistemic limitations.
The Pedagogical Problem
ST-MA represents Type 2 Apologetic Error: Collapsing Epistemic States into Moral States
The error pattern:
- Establish binary: accept or reject
- Observe: Miriam didn’t accept
- Conclude: Therefore, Miriam rejected
- Judgment: Rejection is culpable
- Outcome: Damned
The missing step: Distinguish “didn’t accept” into:
- Type A: Didn’t accept because rejected (willful)
- Type B: Didn’t accept because uncertain (epistemic)
ST-MA skips this distinction, treating all “didn’t accept” as Type A.
Result: An unjust system that can’t distinguish honest seekers from rebellious rejecters.
The “Appointed Unto Man” Text
ST-MA cites Hebrews 9:27: “It is appointed unto man once to die, and after that the judgment”
His point: Everyone faces judgment; no do-overs.
Phil’s question: What is the standard for that judgment?
Options:
- Outcome-based: Did you arrive at correct belief? (ST-MA’s apparent position)
- Process-based: Did you seek honestly with available resources?
- Hybrid: God judges process when outcome is ambiguous, outcome when it’s clear
ST-MA assumes (1) without defending it against (2) or (3).
But (1) seems unjust when epistemic access is unequal. Someone born in Saudi Arabia with no Christian exposure is judged by the same outcome as someone born in Texas with Christian saturation?
Proportional judgment (Romans 2:12-16) suggests (2) or (3), not (1).
What Would Improve This to a C
Four moves:
- Distinguish types of non-acceptance: “You’re right—’didn’t choose’ isn’t the same as ‘chose not-to.’ Let me be more precise: If Miriam genuinely sought truth and remained uncertain, that’s different from someone who refused to seek.”
- Defend the sufficiency claim: “When I say ‘enough opportunity,’ I mean: opportunity to seek, not necessarily to conclude. God judges the seeking, not just the conclusion.”
- Address the competing revelations: “General revelation doesn’t specify Christianity vs. Islam. But it establishes accountability to seek. If Miriam seeks earnestly, God will honor that seeking—perhaps by providing clarity before death, or perhaps by judging her seeking heart rather than her doctrinal precision.”
- Acknowledge the OT saint parallel: “Like Abraham and Moses, who were saved without knowing ‘Jesus,’ Miriam might be saved by responding to the light she has, with Christ’s work applied to her even if she can’t name Him.”
Current score: 64.9% (D)
With these corrections: ~75% (C)
MI-BR
MI-BR
STEELMAN PARAPHRASE
“God’s justice operates according to His revealed Law, which He has communicated clearly through Scripture. The system is straightforward, not complex: God weighs individuals according to the Law unless they trust in Christ’s substitutionary work. This isn’t about intellectual gymnastics or evidential ambiguity—it’s about God’s unchanging character and explicit revelation. The modern era has lost the fear of the Lord—not terror, but proper reverence for His unchanging nature and absolute authority. God is not ‘gray’—He operates in moral absolutes. You either respect His Law and fear Him appropriately, or you don’t. The Living God has stated His requirements clearly. Period. This isn’t subject to human moral evaluation or philosophical critique. Biblical truth stands independent of human judgment, exempt from our moral frameworks. God’s sovereignty over creation means He sets the rules; we either abide by them or face consequences. The question of Miriam’s fate presumes that human intellectual effort or moral intuition should modify divine standards. But God’s covenant, His law, His requirements are fixed. The complexity you’re importing into this scenario is artificial—it’s an attempt to subject divine justice to human scrutiny. But God is the Creator; we are the creation. He determines right and wrong, not us. Our statements, theories, or moral judgments are meaningless when measured against divine sovereignty. If someone cannot truly repent of false beliefs or provide Christ proper lordship, genuine repentance won’t occur, and they’ll be measured against the Law—a standard no human can meet. It’s not a complex system; it’s simple: God’s rules, our choice to submit or not.”
SCORING RUBRIC
| Dimension | Grade | Score | Weight | Weighted | Key Evidence |
|---|---|---|---|---|---|
| 1. Reason-Giving | F | 48 | 2× | 96 | Asserts divine authority; provides no reasoning beyond “God said” |
| 2. Gentleness | D- | 61 | 1× | 61 | Dismissive (“your ambiguous story has no power”); condescending |
| 3. Logical Validity | F | 52 | 1× | 52 | Circular: assumes Bible true to prove Bible true; no valid structure |
| 4. Informal Fallacies | F | 45 | 1× | 45 | Appeal to authority (divine fiat); circular reasoning; special pleading |
| 5. Epistemic Precision | F | 42 | 2× | 84 | Catastrophic: claims truth “exempt from human evaluation” |
| 6. Direct Engagement | F | 50 | 2× | 100 | Explicitly refuses: “your ambiguous story has no power” |
| 7. Principled Reasoning | F | 48 | 1× | 48 | No principle beyond “God’s sovereignty”; doesn’t defend application |
| 8. Theological Literacy | C- | 72 | 1× | 72 | Knows divine sovereignty doctrine; unaware of proportional judgment |
| 9. Assumption Auditing | F | 40 | 2× | 80 | Massive assumption: God’s statements are “clear”; no argument provided |
| 10. Moral Coherence | F | 38 | 1× | 38 | Explicitly abandons moral coherence: “exempt from human evaluation” |
COMPOSITE: 676/1400
FINAL GRADE: 48.3% = F
EXPANDED COMMENTARY
The Authoritarian Who Refuses Engagement
MI-BR represents hard authoritarianism with explicit rejection of rational discourse—theologically simplistic, philosophically incoherent, pastorally disastrous, and openly dismissive of the actual question. He fails across virtually all dimensions, scoring particularly poorly on epistemic precision (F), direct engagement (F), moral coherence (F), and assumption auditing (F). This is among the worst responses in the thread.
What He Does (Marginally)
Theological Awareness of Sovereignty (C-): MI-BR understands the concept of divine sovereignty: “God doesnt reject people. He weighs them according to the Law, unless the person believes in Christ.”
This reflects awareness of:
- Law/Gospel distinction
- Substitutionary atonement
- Divine prerogative
Brief Clarity (D): His opening has momentary clarity: “Easy answer God doesnt reject people. Hr weighs them according to the Law, unless the person believes in Christ. It is not a complex equation.”
At least this attempts to state a framework (law-based judgment with Christ as exemption).
Where He Fails Catastrophically
The “Your Ambiguous Story Has No Power” Dismissal (F on Direct Engagement):
Phil presents Miriam scenario with detailed background.
MI-BR’s response: “Sorry your ambiguous story has no power. I said the Biblical truth. Accept it or not and move on. BLESSINGS.”
Analysis: This is complete evasion masked as authority.
What he’s saying:
- Your scenario is “ambiguous” (dismissive)
- It has “no power” (dismissive)
- I said “Biblical truth” (claims authority)
- Accept it or move on (refuses engagement)
What he’s NOT doing:
- Showing why the scenario is ambiguous
- Explaining why it has “no power”
- Defending “Biblical truth” against the challenge
- Addressing Miriam’s specific case
This is apologetic malpractice. He’s:
- Dismissing the question without addressing it
- Claiming his answer is “truth” without defending it
- Refusing further discussion
Phil’s response: “You’re dismissing the scenario as an ‘ambiguous story’ that ‘has no power.’ But this ‘story’ is the lived reality for millions of people. By declaring it has ‘no power,’ you are simply asserting that your ‘Biblical truth’ is exempt from having to answer for its moral implications in the real world.”
Devastating. Phil correctly identifies that MI-BR is using authority claims to avoid engaging the problem.
The “Exempt from Human Evaluation” Claim (F on Epistemic Precision and Moral Coherence):
Phil presses: Your theology has moral implications. Can you defend them?
MI-BR’s response: “Biblical truth is exempt from human moral evaluation. Simply.”
Later: “I dont have to claim it thats the beautiful part. Its either true or its not… God’s sovereignty over creation exempts him from human moral claims. Our statements, theories, or moral judgements are meaningless to a sovereign creator.”
Analysis: This is the most explicit abandonment of rational discourse in the entire thread.
What MI-BR is saying:
- Biblical truth cannot be evaluated by human moral standards
- God’s sovereignty exempts Him from moral accountability
- Human moral judgments are “meaningless”
The problems:
Problem 1: Makes “God is just” vacuous If God is exempt from moral evaluation, then calling God “just” means nothing. It’s like saying “God is blorgflax”—a word without referent.
Either:
- “Just” means something we can understand (→ God can be evaluated by it)
- “Just” means nothing we understand (→ claiming “God is just” is meaningless)
MI-BR wants both: Claim “God is just” but refuse evaluation of justice claims.
Problem 2: Ends all apologetics Apologetics = giving reasons for faith (1 Peter 3:15). If Biblical truth is “exempt from evaluation,” there are no reasons to give—just authority claims.
MI-BR has abandoned apologetics in favor of assertion.
Problem 3: Special pleading Why is God exempt from moral evaluation but humans aren’t?
- Human judge who says “I don’t answer to fairness standards” = tyrant
- God who says “I don’t answer to justice standards” = …just?
MI-BR offers no principle for why God gets exemption.
Phil’s response: “This is the most honest concession in the thread. You are stating that your system’s ‘truth’ cannot be squared with our understanding of ‘justice’ or ‘morality.’ If that is the case, you can no longer claim your God is ‘just’ or ‘compassionate’ in any meaningful way. Those words, if they are ‘exempt from human evaluation,’ are just empty labels you’re applying to raw, amoral power.”
Exactly right. MI-BR has conceded that his system doesn’t meet justice standards, then declared that justice standards don’t apply.
This is philosophical surrender.
The “It’s Not Complex” Mantra (F on Assumption Auditing):
MI-BR repeatedly insists: “It is not a complex equation.” “Its not hard.” “Its not some complex system.”
Phil’s challenge: “If it’s ‘not complex,’ then give the non-evasive answer: If Miriam dies during honest uncertainty, what is her fate?”
MI-BR never answers. Instead: “Your hypothetical example is a claim… You are trying to conflate your judgement abo him against his sovereignty.”
The irony: He claims it’s “not complex,” but when asked to apply his simple system to a specific case, he:
- Dismisses the case as “hypothetical”
- Refuses to answer
- Calls further engagement pointless
If it’s so simple, why can’t he give a simple answer?
The Circular Reasoning (F on Fallacies):
MI-BR’s structure:
- Biblical truth is true
- How do you know? God said so (in the Bible)
- How do you know the Bible accurately reports what God said? Because it’s Biblical truth
- Return to step 1
Formal circularity:
- P = “Bible is true”
- Q = “God’s word is authoritative”
- Argument: P because Q; Q because P
No independent verification is offered.
When Phil presses for grounds: “By what standard do you develop an epistemology?”
MI-BR’s response (to similar challenge from Phil elsewhere): “You either abide by them or not. Its not some complex system.”
Translation: “Just accept it. Don’t ask for reasons.”
This is fideism (belief without rational grounds), but MI-BR won’t admit it—he claims he has “Biblical truth” while refusing to defend how he knows it’s true.
The “Fear of the Lord” Deflection:
MI-BR’s opening theological point: “The main thing lost in the modern era is the Fear of the Lord not in a smiting way, but the fact he doesnt change or waver.”
Analysis: This is a red herring. The question isn’t whether God changes—it’s whether God’s unchanging character is just.
MI-BR conflates:
- God’s immutability (unchanging nature)
- With God’s justice (moral goodness of His actions)
These are independent. A tyrant can be unchangingly cruel. That doesn’t make cruelty just—it makes tyranny predictable.
The “You or Miriam Have the Same Choice” Claim (F on Epistemic Precision):
MI-BR’s closing: “You or Miriam have the same choice as do I. End of story end of discussion.”
The error: Assumes choice is independent of epistemic access.
But:
- MI-BR has Christian formation, Christian community, Christian literature
- Miriam has split formation (Christian mother, Muslim father)
- These are not the same epistemic positions
Analogy:
- MI-BR at a crossroads with clear signs
- Miriam at a crossroads with contradictory signs
- MI-BR: “We both face a choice!”
- True, but not the same choice conditions
MI-BR treats epistemic symmetry (Miriam) as identical to epistemic asymmetry (himself). This is the core failure.
The Pedagogical Disaster
MI-BR represents Type 3 Apologetic Error: Authority Without Argument
The pattern:
- Assert Biblical truth
- When challenged, assert it louder
- When pressed further, declare challenges illegitimate
- When engagement continues, walk away
This “apologetic” strategy:
- ✗ Gives no reasons (violates 1 Peter 3:15)
- ✗ Treats questioners with contempt (violates 1 Peter 3:15’s “gentleness”)
- ✗ Refuses engagement (abandons apologetic task)
- ✗ Confirms stereotype (Christians are authoritarian, unreasoning)
Result: Every observer sees someone who claims to have truth but can’t defend it when questioned.
What’s Missing: Everything
A complete response would need:
- Engage the scenario: “Let me take Miriam’s case seriously…”
- Apply the framework: “According to Law-based judgment, here’s what happens…”
- Address the justice problem: “You’re asking if this is fair. Here’s why it is…”
- Defend the system: “When you say it seems unjust, here’s what you’re missing…”
- Provide reasoning: “This isn’t just assertion—here’s the logic…”
MI-BR does none of this. He asserts, dismisses, and exits.
The Ultimate Self-Contradiction
MI-BR claims: “Biblical truth is exempt from human moral evaluation.”
But then: “God is just.”
The contradiction:
- If exempt from evaluation, “just” is meaningless (we can’t evaluate whether God meets justice standards)
- If “just” is meaningful, God is not exempt from evaluation (we’re evaluating Him as “just”)
MI-BR wants to:
- Use moral language (“just,” “good,” “righteous”) to describe God
- While denying that moral language has standards we can apply
This is incoherent.
Phil’s summary: “If that is the case, you can no longer claim your God is ‘just’ or ‘compassionate’ in any meaningful way. Those words, if they are ‘exempt from human evaluation,’ are just empty labels you’re applying to raw, amoral power.”
Checkmate. MI-BR has philosophically defeated himself.
Comparison to Other Authoritarians
Compared to GE-ME (Romans 9 potter):
- GE-ME: Uses Romans 9 as argument (even if bad argument)
- MI-BR: Uses “God said so” as assertion (not even attempting argument)
Compared to BA-CL (election):
- BA-CL: Eventually commits to answer (“damned”)
- MI-BR: Refuses to answer, dismisses scenario
MI-BR is worse because he won’t even attempt to engage.
What Would Be Required for a Passing Grade
To reach even a D (60%):
- Engage the scenario: Stop dismissing it as “ambiguous” or “powerless”
- Answer the question: State whether Miriam is safe or damned
- Provide reasoning: More than “God said so”—explain why this outcome is just
- Acknowledge the tension: “I understand this seems harsh. Here’s the theological rationale…”
- Remove the “exempt from evaluation” claim: Either defend justice or stop calling God “just”
Current score: 48.3% (F)
With these minimal corrections: ~62% (D-)
But MI-BR would need fundamental reorientation to reach even C level, because his entire approach is anti-apologetic—it’s assertion without argument, authority without reasoning.
The Damning Final Exchange
Phil: Can you address the moral implications of your theology?
MI-BR: “Biblical truth is exempt from human moral evaluation. Simply.”
Phil: If exempt from evaluation, you can’t claim it’s just.
MI-BR: “I dont have to claim it thats the beautiful part.”
Analysis: MI-BR has stopped claiming his system is just. He’s retreated to pure power theology:
- God does what He wants
- We submit or face consequences
- “Justice” is just a label we apply
- No evaluation allowed
This is not Christianity—it’s theological tyranny.
And Phil has exposed it as such.
NI-DE
NI-DE
STEELMAN PARAPHRASE
“We don’t possess complete knowledge about how God’s final judgment operates, and we shouldn’t pretend to know exactly what happens in every edge case. While the Bible provides clear principles—that denial of Christ results in separation from God—we don’t know all the variables involved in individual judgment. There may be factors we’re unaware of: does someone sincerely deceived receive another chance? Does standing before Christ at death provide final clarity? We simply don’t have complete information about the mechanics of judgment. What I trust is that God is just in His decisions, even when I don’t understand all the particulars. My grandmother recently died believing LDS doctrine, which I consider false. If she maintains that faith, my understanding of Scripture suggests she’s not in heaven. But I don’t know if she received a final opportunity to encounter truth directly—to stand before Christ and accept or deny Him based on unmediated revelation rather than competing human testimonies. The question posed treats Miriam’s situation as if we have complete information about divine judgment procedures, but we don’t. These hypothetical questions feel like traps designed to force Christians into positions that can be attacked, rather than genuine inquiry. The scenario is constructed to make any answer seem problematic. However, the core truth remains: God is omnipotent, good, and just. He will make the right decision according to His perfect knowledge and character. We can trust His judgment even when we lack complete understanding of His methods. The hypothetical nature of the question—with its carefully constructed epistemic symmetry—doesn’t reflect how God actually reveals Himself to genuine seekers.”
SCORING RUBRIC
| Dimension | Grade | Score | Weight | Weighted | Key Evidence |
|---|---|---|---|---|---|
| 1. Reason-Giving | D+ | 67 | 2× | 134 | Appeals to mystery without providing principles; cites justice but doesn’t defend |
| 2. Gentleness | C+ | 78 | 1× | 78 | Respectful but defensive (“trap,” “insincere”) |
| 3. Logical Validity | C- | 71 | 1× | 71 | Structure unclear due to mystery appeals; premises not defended |
| 4. Informal Fallacies | D | 64 | 1× | 64 | Ad hominem (“trap,” “insincere”); appeals to mystery; question-begging on “trust God is just” |
| 5. Epistemic Precision | D | 63 | 2× | 126 | Conflates “we don’t know mechanics” with “therefore system is just” |
| 6. Direct Engagement | D- | 62 | 2× | 124 | Refuses to answer; dismisses scenario as “hypothetical trap” |
| 7. Principled Reasoning | D+ | 68 | 1× | 68 | Gestures at “God is just” principle without application to case |
| 8. Theological Literacy | C | 75 | 1× | 75 | Aware of judgment themes; doesn’t engage inclusivist alternatives |
| 9. Assumption Auditing | D- | 62 | 2× | 124 | Assumes scenario is “trap”; assumes “we don’t know” excuses non-answer |
| 10. Moral Coherence | D | 65 | 1× | 65 | Defers to “trust God” without defending coherence claim |
COMPOSITE: 929/1400
FINAL GRADE: 66.4% = D
EXPANDED COMMENTARY
The Agnostic Evader
NI-DE represents defensive agnosticism masking evasion—personally honest about limits of knowledge but using that honesty to avoid engaging the question. He scores marginally on gentleness (C+) and theological literacy (C) while failing on direct engagement (D-), epistemic precision (D), and moral coherence (D).
What He Does (Partially) Well
Personal Honesty (C+): NI-DE demonstrates genuine struggle with the question: “We simply don’t know exactly how judgement is conducted, we don’t know if those sincerely deceived get another chance or not.”
This is more honest than those who claim certainty. He acknowledges:
- Limited knowledge about judgment mechanics
- Uncertainty about edge cases
- Personal stake (his LDS grandmother)
This vulnerability is admirable.
The Post-Mortem Possibility (C): NI-DE raises a legitimate theological option: “I don’t know if she gets to stand before Christ one last time, and stands before the truth and accepts the truth or denies it.”
Analysis: This is post-mortem evangelization—the idea that those who die without clarity might receive final opportunity at death.
Historical precedent:
- 1 Peter 3:19 (“preached to the spirits in prison”)
- Some Church Fathers entertained this
- Catholic purgatory doctrine has elements of this
It’s a coherent theological position, even if contested.
The Trust Claim (D+): “But what I do trust is God is just in his decision.”
Analysis: This expresses faith in God’s character even amid uncertainty about mechanics.
This is legitimate Christian posture—trusting God’s goodness when details are unclear.
Where He Fails
The “Hypothetical Trap” Dismissal (D- on Direct Engagement and D on Fallacies):
NI-DE’s response: “It’s a hypothetical meant to trap people, but the answer is God, if he is all powerful he is good and just and will make his decision.”
Later: “Hypothetical questions are just insincere in my mind, just someone trying to push for an answer they can feed off of.”
Phil’s devastating response: “You call the scenario an ‘insincere hypothetical,’ but for children in mixed-faith families, it is their lived reality. Dismissing their epistemic dilemma as a ‘trap’ is a profound evasion.”
Analysis: NI-DE is using motivation questioning (ad hominem) to avoid engaging the question.
The structure:
- Question seems hard
- Accuse questioner of bad motives (“trap,” “insincere”)
- Therefore, don’t answer question
The fallacy: Even if Phil’s motives were bad (they’re not), the question remains legitimate. Mixed-faith families exist. Children in Miriam’s position exist. Calling it “hypothetical” doesn’t make it go away.
Comparison:
- Physicist asked: “What if we traveled at light speed?”
- Bad response: “That’s a trap! Hypothetical questions are insincere!”
- Good response: “We can’t travel at light speed, but here’s what physics predicts…”
NI-DE gives the bad response.
The “Too Many Factors” Dodge (D on Direct Engagement):
NI-DE: “None of us can answer a question like this because there are too many factors we do not know. Meaning we have to make assumptions.”
Phil’s response: “You say ‘none of us can answer,’ but for centuries, theologians have answered. Many in this thread have answered ‘damned.’ If you believe they are wrong, and that the true answer is ‘we don’t know,’ then you must also accept that the doctrine of damnation for non-belief is, at best, an uncertain one. Is that what you’re saying?”
The problem: NI-DE wants both:
- “We can’t know what happens to Miriam” (agnosticism)
- “We know Christ is the only way” (certainty)
These pull in opposite directions. If we’re certain about the rule (“only through Christ”), we should be able to apply that rule to cases.
If we’re uncertain about application, that uncertainty should extend back to the rule.
NI-DE wants certainty about doctrine but agnosticism about implications. This is selective skepticism.
The Trust-Without-Defense Problem (D on Moral Coherence):
NI-DE: “What I do trust is God is just in his decision.”
The question: On what basis do you trust this?
Possible answers:
- Past evidence: God has demonstrated justice in observable ways
- Scripture: Bible reveals God’s just character
- Philosophical argument: God’s nature entails justice
- Fideistic trust: I trust despite lack of grounds
NI-DE never specifies. He just asserts trust.
**But Phil’s question specifically challenges whether this case coheres with justice. Simply saying “I trust God is just” doesn’t answer the challenge—it just restates the belief being challenged.
Analogy:
- Questioner: “How can this action be just if it violates fairness principle X?”
- NI-DE: “I trust the action is just.”
- Questioner: “But how is it just?”
- NI-DE: “I trust it is.”
This is circular. Trust claims don’t resolve coherence problems.
The Conflation of “Unknown Mechanics” with “Therefore Just” (D on Epistemic Precision):
NI-DE’s structure:
- We don’t know all the factors in judgment
- Therefore, we can trust God’s judgment is just
The gap: (1) doesn’t entail (2).
Analogy:
- “We don’t know how this machine works”
- “Therefore, we can trust it produces just outcomes”
This doesn’t follow. Ignorance about mechanics doesn’t establish justice of outcomes.
What NI-DE needs:
- We don’t know all mechanics (granted)
- But we know God’s character is just (needs defense)
- And we know His character constraints His actions (needs defense)
- Therefore outcomes will be just even if mechanics are unclear (conclusion)
NI-DE skips steps 2-3, jumping from ignorance to trust without justification.
The LDS Grandmother Parallel:
NI-DE: “I’ve just gone through this with my LDS Grandma who died yesterday, if she sticks to her faith in the false doctrines of Joseph Smith, my faith tells me she is not in heaven.”
Analysis: This is personally honest—he’s applying his theology to someone he loves.
But it reveals the problem: If NI-DE’s grandmother—sincere, loving, devout—is damned for believing false doctrine taught by her community, how is that different from Miriam?
Both:
- Raised in a tradition
- Sincere believers
- Accepted what seemed true to them
- May be wrong
If NI-DE says “we don’t know” about his grandmother, consistency demands “we don’t know” about Miriam.
If he says his grandmother is damned (as he suggests), then his theology condemns sincere believers for epistemic bad luck.
He’s at the edge of recognizing the problem but won’t follow through.
The “God Will Make His Decision” Punt:
NI-DE repeatedly says: “God… will make his decision” “He will make the right decision”
Translation: “I don’t know, but God does.”
The problem: This isn’t an answer—it’s a refusal to answer.
Every theological question could be “answered” this way:
- Q: “Is abortion permissible?”
- A: “God will make the right decision.”
- Q: “Should we help the poor?”
- A: “God will make the right decision.”
These aren’t answers—they’re evasions.
Theology exists to give content to claims about God. Simply punting to “God will decide” abandons the theological task.
What’s Missing: The Courage to Commit
NI-DE has three options:
Option 1: Agnosticism “I genuinely don’t know whether Miriam is safe or damned. My theology doesn’t give me clear guidance on this case. I trust God is just, but I can’t specify what that justice looks like here.”
Option 2: Inclusivism “I believe Miriam is safe because God judges by accessible light. My grandmother, likewise, responded to the light she had. If LDS doctrine is false, God won’t condemn her for believing what seemed true given her epistemic position.”
Option 3: Exclusivism “Miriam is damned unless she explicitly trusts Christ before death. This seems harsh, but I believe God’s justice operates on different principles than our intuitions. Here’s why…”
NI-DE won’t choose. He:
- Gestures at Option 1 (agnosticism) when pressed
- Implies Option 3 (grandmother “not in heaven”) about his family
- But won’t commit to either
The result: He appears thoughtful but is actually evasive.
The Pedagogical Problem
NI-DE represents Type 4 Apologetic Error: Mystery as Evasion
The pattern:
- Hard question posed
- “We don’t know all factors”
- “Trust God anyway”
- Refuse to engage further
This appears humble but is actually intellectually lazy.
True humility would be: “I don’t have complete certainty, but here’s my best understanding: [position]. I could be wrong about the mechanics, but this seems most consistent with God’s revealed character because…”
NI-DE skips the “here’s my best understanding” part and goes straight to “trust God.”
The Motivational Attribution Error
NI-DE: “Hypothetical questions are just insincere in my mind, just someone trying to push for an answer they can feed off of.”
Analysis: This is mind-reading and uncharitable.
Why the question might be asked:
- ✓ Genuine seeking: “I need to know if this system is just before committing”
- ✓ Internal testing: “I’m Christian but struggling with this; help me understand”
- ✓ Pastoral concern: “I know someone in this situation; what should I tell them?”
- ✗ Bad faith: “I want to make Christians look bad”
NI-DE assumes (4) without evidence.
Phil clearly states he was raised Christian and is genuinely wrestling with these questions. His blog shows years of careful thought. This isn’t “trolling”—it’s honest intellectual engagement.
NI-DE’s dismissal reveals more about his defensiveness than about Phil’s motives.
What Would Improve This to a C-
Four moves:
- Acknowledge legitimacy: “You’re right—this isn’t a ‘trap.’ It’s a real situation millions face. Let me engage it seriously.”
- Commit to a position: “Here’s what I believe happens: [safe/damned/post-mortem chance]. I’m not certain, but this seems most consistent with Scripture and God’s character.”
- Defend the position: “I know this seems [harsh/lenient/speculative], but here’s why I think it’s the most defensible view: [argument].”
- Apply to grandmother: “For consistency, this means my LDS grandmother is [safe/damned/has post-mortem opportunity]. That’s difficult for me emotionally, but I think it’s what my theology demands.”
Current score: 66.4% (D)
With these corrections: ~74% (C-)
The Irony
NI-DE refuses to answer because: “We have to make assumptions”
But he’s already made assumptions:
- Assumes God exists
- Assumes God is just
- Assumes Christ is Lord
- Assumes Bible is authoritative
All theology requires assumptions. The question is whether your assumptions lead to coherent, defensible conclusions.
NI-DE acts as if the Miriam question requiresspecial assumptions** he’s unwilling to make, when actually it just requires applying assumptions he already holds.**
If “God is just” is one of his assumptions, then he should be able to say what “just” means in Miriam’s case.
His refusal suggests he doesn’t actually trust his own framework to produce defensible answers.
KE-SH
KE-SH
STEELMAN PARAPHRASE
“Both Muhammad and Jesus made mutually exclusive truth claims—they cannot both be correct. The fundamental issue isn’t comparative religion but humanity’s sin problem. People misunderstand the human condition: we’re not merely ‘sick’ needing improvement—we’re spiritually dead in our trespasses (Ephesians 2:1). Jesus didn’t come to make us better or give us purpose; He came to give us life, because spiritual death was sin’s curse, culminating in separation from God. Islam offers no genuine solution for sin—it prescribes works, which Scripture already identifies as insufficient. You cannot be good enough apart from Christ to be holy, and God requires holiness in His presence. The only way to obtain holiness is through Christ, who fulfilled the Law on our behalf: our sins imputed to Him, His righteousness imputed to us. If Miriam dies in her sin without that transaction, she cannot be in God’s presence—His mere presence would destroy her because she’s impure. Even Moses couldn’t look upon God’s face. The cross resolved the ambiguity about how God provides salvation. Regarding Miriam’s uncertainty about whether the cross actually happened versus Islam’s counter-claim (Surah 4:157), this requires examining the reliability of Scripture and the historical evidence for crucifixion and resurrection. The Gospel of John explicitly states its purpose: presenting evidence ‘that you may believe.’ We can’t make this decision based on popular majority—even those who witnessed miracles found ways to dismiss them. The question isn’t whether Miriam can resolve complex debates, but whether she’s willing to investigate the claims seriously. A just God provides the means to discover truth; rejecting those means is culpable.”
SCORING RUBRIC
| Dimension | Grade | Score | Weight | Weighted | Key Evidence |
|---|---|---|---|---|---|
| 1. Reason-Giving | C | 74 | 2× | 148 | Explains theological framework; doesn’t connect to Miriam’s epistemic state |
| 2. Gentleness | B- | 81 | 1× | 81 | Respectful throughout; engages seriously without condescension |
| 3. Logical Validity | C- | 72 | 1× | 72 | Valid within framework; premise (cross resolves ambiguity) is exactly what’s contested |
| 4. Informal Fallacies | D+ | 67 | 1× | 67 | Begs question (cross resolves ambiguity when cross IS the ambiguity); red herring (scholarship vs. justice) |
| 5. Epistemic Precision | D | 64 | 2× | 128 | Conflates “cross happened” with “cross resolves Miriam’s uncertainty”; treats evidence question as if it’s accessible to child |
| 6. Direct Engagement | D+ | 68 | 2× | 136 | Partially answers (“damned”) but only after pivoting; doesn’t address justice directly |
| 7. Principled Reasoning | C- | 72 | 1× | 72 | Principle: sin requires Christ’s atonement; doesn’t address access problem |
| 8. Theological Literacy | B- | 82 | 1× | 82 | Good grasp of penal substitution, total depravity, imputation |
| 9. Assumption Auditing | D | 65 | 2× | 130 | Assumes Miriam has access to evidential resources; assumes historical questions are resolvable by children |
| 10. Moral Coherence | D | 64 | 1× | 64 | Doesn’t address why inability to resolve historical debates is culpable |
COMPOSITE: 980/1400
FINAL GRADE: 70.0% = C-
EXPANDED COMMENTARY
The Evidentialist Who Moves the Goalposts
KE-SH represents evangelical evidentialism that pivots from justice to scholarship—theologically orthodox, personally engaged, but ultimately evasive because he transforms the justice question into an evidential debate that Miriam cannot reasonably be expected to resolve. He scores well on gentleness (B-) and theological literacy (B-) while failing on epistemic precision (D), direct engagement (D+), and moral coherence (D).
What He Does Well
Theological Framework Articulation (B-): KE-SH provides clear explanation of penal substitutionary atonement: “The only way you can be holy is to have Jesus who fulfilled the law on our behalf stand up in your place. Our sins imputed to him and his righteousness imputed to us.”
This demonstrates understanding of:
- Total depravity (“dead in trespasses”)
- Imputation (double transfer: sin to Christ, righteousness to believer)
- Necessity of holiness for divine presence
- Substitutionary satisfaction
This is orthodox Reformed soteriology, clearly expressed.
Engagement Quality (B-): Unlike many respondents, KE-SH:
- Responds to Phil’s specific points
- Doesn’t insult or dismiss
- Follows the argument through multiple exchanges
- Attempts to address objections
This is genuine dialogue, even if ultimately unsuccessful.
The Mutual Exclusivity Point (C+): “Both Muhammad and Jesus made a truth claim. Both of them cannot be true.”
Analysis: This is logically correct. Christianity and Islam make contradictory claims:
- Christianity: Jesus is divine, died on cross, rose from dead
- Islam: Jesus is prophet, didn’t die on cross, didn’t rise
Law of non-contradiction: Both can’t be true.
KE-SH deserves credit for identifying the logical structure clearly.
Where He Fails
The “Cross Resolved Ambiguity” Category Error (D on Epistemic Precision):
Phil asks: How is it just to punish non-culpable uncertainty? Shouldn’t a just God resolve the ambiguity before making eternity hinge on it?
KE-SH responds: “He did d. That’s what the cross was for.”
Phil’s devastating counter: “You’re claiming the cross ‘resolved the ambiguity.’ How? From Miriam’s perspective, the cross is a claim made by one side, and the Qur’an’s counter-claim (that He wasn’t crucified, Surah 4:157) is the claim made by the other. The cross is not an ambiguity-resolver; it is the very heart of the ambiguity she is trying to solve. You’re pointing to the puzzle itself and calling it the answer.”
Analysis: This is exactly right. KE-SH has committed a category error.
Two types of ambiguity:
- Ambiguity about solution: We agree on problem, unsure of solution
- Ambiguity about problem AND solution: We disagree on what the problem is and what would solve it
Miriam faces type 2:
- Christian claim: Sin problem → cross solves it
- Islamic claim: Different understanding of sin → no cross needed (or happened)
The cross can’t “resolve” the ambiguity because the cross’s existence/significance is part of what’s ambiguous.
Analogously:
- Two doctors disagree about diagnosis and treatment
- Doctor 1: “You have disease X; take drug Y”
- Doctor 2: “You don’t have disease X; drug Y is unnecessary”
- Patient: “I’m uncertain which doctor is right”
- Doctor 1: “The drug itself resolves your uncertainty!”
- Patient: “But I don’t know if I need the drug—that’s precisely what I’m uncertain about!”
KE-SH is making Doctor 1’s error.
The Goalpost Shift to Evidential Debate (D+ on Direct Engagement and D on Fallacies):
Phil: What happens to Miriam who dies at 45/45/10?
KE-SH: Let me prove Christianity is true through historical evidence.
The shift:
- Original question: Justice (is condemning uncertainty fair?)
- KE-SH’s answer: Evidence (Christianity has better evidence)
This is a red herring. Even if Christianity does have better evidence, that doesn’t address:
- Whether Miriam can access that evidence
- Whether she can evaluate that evidence (child vs. PhD level)
- Whether failing to reach the right conclusion is culpable
Phil’s response: “You’re again moving the goalposts from justice to scholarship. You’re asking me to debate the reliability of the Qur’an. But the scenario is about Miriam. She is a child. She is not a textual critic. You’re demanding she resolve a historiographical debate to save her soul.”
Exactly. KE-SH has transformed:
- Justice question (low bar: address fairness)
- Into evidential question (high bar: resolve scholarly debate)
The “Reading the Book of John” Solution (D on Epistemic Precision):
KE-SH: “To answer you fully I would have to go into the reliability of scripture and the way the Bible came to be to validate the cross. Read the book of John where he clearly states his case as why Jesus is lord.”
The problems:
Problem 1: Assumes John’s gospel is available Does Miriam have a Bible? Can she read? In what language?
Problem 2: Assumes John’s claims are self-evidently superior But her Muslim father says: “Read the Qur’an where it clearly states its case.”
Symmetric claims again.
Problem 3: Assumes reading → believing But people read John and:
- Remain Muslim (happens constantly)
- Become atheist (Bart Ehrman’s trajectory)
- Remain uncertain (honest response to contested claims)
Reading ≠ automatic conviction. If it did, there would be no non-Christians who’ve read John.
The “You Can’t Make This Decision on Popular Majority” Point:
KE-SH: “You can’t make this decision based on popular majority because even the people who saw the miracles found ways to dismiss them.”
Analysis: This is internally contradictory to his earlier point.
If people who SAW miracles could dismiss them:
- Then miracles aren’t evidentially decisive
- Therefore, people without miracles (like Miriam) are in even worse epistemic position
- Therefore, demanding certainty from Miriam is even more unreasonable
KE-SH accidentally strengthened Phil’s point.
The Islamic “No Provision for Sin” Claim (D on Assumption Auditing):
KE-SH: “Islam makes no provision for sin other than to say that mankind is sinful… What solution does Islam have to deal with that sin? Works.”
The problem: This is Christian framing of Islamic soteriology.
From Islamic perspective:
- Humans are not utterly depraved (fitrah – original pure nature)
- Sin doesn’t create ontological separation requiring blood atonement
- God is merciful and forgives through repentance + good works
- Works aren’t “earning” salvation—they’re demonstrating submission (Islam = submission)
KE-SH evaluates Islam by Christian theological categories (depravity, atonement necessity), which Muslims reject.
This is like:
- Mathematician: “Your physics theory fails because it violates mathematical axiom X”
- Physicist: “We don’t accept axiom X as relevant to physics”
You can’t critique Islam for failing to solve a problem Islam doesn’t think exists (need for blood atonement).
The “What Evidence Do You Have for Qur’an?” Pivot:
KE-SH: “So tell me what evidence of any do you have to say that the quran is reliable at all?”
The problem: This reverses the burden of proof and dodges the question.
Phil isn’t arguing FOR Islam. He’s arguing:
- Miriam faces competing claims
- She can’t resolve them
- A just God wouldn’t condemn her for honest inability
KE-SH’s demand (“prove Islam is true!”) is:
- Irrelevant: Phil doesn’t need to prove Islam true—only that it seems plausible to Miriam
- Evasive: Doesn’t address what happens to Miriam if she can’t resolve the debate
- Unfair: Demands Phil become a Muslim apologist to justify the scenario
Phil’s response: “The question is not ‘which book is more reliable?’ The question is: ‘What does a just God do to a person who honestly cannot tell?’”
Correct. KE-SH is changing the subject.
What’s Missing: The Justice Bridge
A complete response would be:
“You’re right that Miriam faces a difficult epistemic situation. Here’s how I see the justice question:
1. God judges by accessible light: Romans 2:14-16 establishes proportional judgment
2. For Miriam, the question is: Has she honestly investigated with the resources available to her?
- If yes, and she remains uncertain → safe (God accounts for epistemic position)
- If no, she’s willfully negligent → culpable
3. The historical debate: You’re right she can’t resolve PhD-level scholarship. But she can:
- Observe which tradition’s adherents display love, truth, wisdom
- Test which tradition resonates with her conscience
- Pray for clarity
- Remain open to further revelation
4. If she does these and still dies uncertain: I believe God’s justice means either:
- She receives final clarity at death, OR
- Her honest seeking counts as implicit faith (like OT saints)
Therefore: She’s safe, not because truth is relative, but because God’s justice accounts for epistemic limitations.”
KE-SH never approaches this. He stays in the evidential register without bridging to justice.
The Pedagogical Problem
KE-SH represents Type 5 Apologetic Error: Goalpost Shifting
The pattern:
- Question asked in Domain A (justice)
- Answer given in Domain B (evidence)
- When pressed, shift to Domain C (scholarship)
- When pressed further, ask questioner to defend opposite position
- Original question in Domain A never answered
This gives appearance of engagement while actually evading the core issue.
The result: Observers see someone who knows theology but won’t address the moral problem.
The Positive: Engagement Attempt
Credit where due: KE-SH tries to engage, unlike many who:
- Dismiss scenario as “hypothetical”
- Call Phil insincere
- Refuse to answer
- Walk away
KE-SH stays in the conversation and attempts serious response. His failure is intellectual, not attitudinal.
This is pedagogically valuable because it shows:
- Good intentions aren’t enough
- Theological knowledge isn’t enough
- Engagement isn’t enough
- You must address the actual question asked
What Would Improve This to a C+
Three moves:
- Acknowledge the category error: “You’re right—I said the cross ‘resolved ambiguity,’ but the cross itself is part of what’s ambiguous to Miriam. Let me reframe: The cross resolves the sin problem IF Christianity is true, but I haven’t addressed how Miriam determines whether it is true.”
- Answer the justice question directly: “If Miriam honestly investigates and remains uncertain, here’s what I believe happens: [safe/damned/post-mortem clarity]. This is just because…”
- Stop demanding she resolve scholarly debates: “You’re right that I can’t demand she become a textual critic. What I can say is: if she honestly seeks truth with the capacities she has, God will honor that seeking—either by providing clarity before death or by judging her seeking rather than her conclusion.”
Current score: 70.0% (C-)
With these corrections: ~78% (C+)
The Ironic Admission
KE-SH says: “Even the people who saw the miracles found ways to dismiss them.”
Translation: Even the best evidence doesn’t produce certainty in everyone.
Implication: Then how can God justly demand certainty from Miriam, who has less evidence than eyewitnesses?
KE-SH inadvertently argued Phil’s position.
JE-CR
JE-CR
STEELMAN PARAPHRASE
“The entire premise of this post is unbiblical because it assumes humans possess the capacity to seek God of their own volition. Scripture clearly teaches that no one truly seeks God independently (Romans 3:11); apart from divine initiative, all humanity remains spiritually dead and incapable of genuine faith. Faith itself comes through hearing the Word of Christ (Romans 10:17), and even that faith is God’s gift, not human achievement. The Bible explicitly states that unbelievers are ‘already condemned’ (John 3:18)—not that they will be condemned, but that they presently stand under condemnation. The question fundamentally misconstrues the problem: we don’t demand justice from God, because if He gave us justice, everyone would be condemned. Instead, we live in a time of grace where God postpones judgment until the end, offering salvation to those He draws. Regarding plurality of paths to God, Jesus Himself eliminated this possibility by declaring ‘I am the way, the truth, and the life. No one comes to the Father but through Me’ (John 14:6). This isn’t tradition arguing for one path—it’s Christ’s own words, which cannot be interpreted any way other than what they plainly state. Jesus’ door analogy is precise: a building with one door and no windows requires entry through that single door. Pondering the door or weighing alternatives wastes time. Anyone attempting to enter by another way is ‘a thief and a robber’ (John 10:1). The unbiblical, even anti-biblical nature of this post lies in its embrace of some form of universalism and its rejection of Scripture’s clear teaching about humanity’s spiritual inability and Christ’s exclusivity.”
SCORING RUBRIC
| Dimension | Grade | Score | Weight | Weighted | Key Evidence |
|---|---|---|---|---|---|
| 1. Reason-Giving | C- | 71 | 2× | 142 | Cites total inability, John 14:6; doesn’t address Miriam’s epistemic position |
| 2. Gentleness | D | 63 | 1× | 63 | Dismissive (“unbiblical,” “anti-biblical”); accuses Phil of embracing universalism |
| 3. Logical Validity | C- | 72 | 1× | 72 | Valid within Reformed framework; door analogy has fatal flaw |
| 4. Informal Fallacies | D | 65 | 1× | 65 | Strawman (Phil as universalist); false analogy (door assumes known building); ad hominem (“unbiblical”) |
| 5. Epistemic Precision | D- | 61 | 2× | 122 | Conflates “seeking isn’t meritorious” with “seeking doesn’t exist”; ignores identification problem |
| 6. Direct Engagement | D | 64 | 2× | 128 | Eventually states position (“damned”) but only after dismissing premise as invalid |
| 7. Principled Reasoning | D+ | 67 | 1× | 67 | Principle: no one seeks apart from grace; doesn’t explain how Miriam’s seeking arose |
| 8. Theological Literacy | B- | 82 | 1× | 82 | Strong grasp of total depravity, monergism, exclusivity |
| 9. Assumption Auditing | D- | 62 | 2× | 124 | Assumes door analogy works; assumes John 14:6 settles question without addressing competing claims |
| 10. Moral Coherence | D | 65 | 1× | 65 | “If we demand justice, all condemned” doesn’t address proportional justice |
COMPOSITE: 930/1400
FINAL GRADE: 66.4% = D
EXPANDED COMMENTARY
The Calvinist Who Dismisses the Premise
JE-CR represents hard Reformed theology with premise dismissal—theologically literate within his tradition but fundamentally unresponsive because he rejects the question’s legitimacy rather than engaging it. He scores well on theological literacy (B-) while failing on gentleness (D), epistemic precision (D-), and direct engagement (D).
What He Does (Partially) Well
Theological Consistency (B-): JE-CR articulates Reformed doctrine coherently: “It is unbiblical to conclude that anyone, of their own volition, truly seeks God… Faith comes through hearing and hearing the Word of Christ. God gives His followers the faith to believe in His Son.”
This captures:
- Total inability (inability to seek apart from grace)
- Monergism (faith as gift)
- Effectual calling (God initiates)
Within Reformed framework, this is orthodox.
The “Already Condemned” Text (C+): “The Bible tells us that those who do not believe in the Son of God are already condemned. Notice that unbelievers are not going to be condemned, but they already stand condemned.”
Analysis: This is textually accurate. John 3:18 uses perfect tense—”has been condemned” (κέκριται, kekritai).
This supports his position that condemnation isn’t future-dependent on response; it’s present-tense reality.
The Exclusivity Defense (C): “Jesus said I am the way, the truth, and the life. No one comes to the Father but through Me… It is not tradition that argues for one path to God. It is the very Word of God.”
Analysis: This correctly identifies that Christian exclusivity isn’t mere tradition—it’s based on Christ’s own claim.
This distinction matters: If it’s just tradition, it’s negotiable. If it’s Christ’s words, it carries different weight for Christians.
Where He Fails
The Premise Dismissal (D on Direct Engagement):
JE-CR opens: “While I admire the sentiment of this, that is all it is. It is unbiblical to conclude that anyone, of their own volition, truly seeks God.”
Analysis: JE-CR is rejecting the premise rather than engaging the question.
Phil’s scenario stipulates: Miriam is seeking.
JE-CR’s response: “No one seeks without grace, so the scenario is invalid.”
The problem: This doesn’t engage the scenario—it dismisses it.
Two options for engagement:
Option A (What JE-CR should do): “Okay, stipulate that Miriam is seeking via God’s grace. Now, what happens when that grace-enabled seeking leaves her at 45/45/10 and she dies? Is the grace that initiated seeking insufficient to bring her to salvation?”
Option B (What JE-CR does): “The scenario is invalid because seeking doesn’t happen that way. Next question.”
Option A engages. Option B evades.
Phil’s response: “You assert total inability and that non-believers ‘already stand condemned.’ That concedes my point: on your view Miriam’s honesty is irrelevant to her fate—only election/irresistible grace matters. Then say it plainly: an honestly uncertain child dying 45/45/10 is damned unless irresistibly chosen—call that justice?”
JE-CR never answers this direct question. He just reasserts exclusivity.
The Door Analogy Failure (D on Fallacies and D- on Epistemic Precision):
JE-CR: “Let’s look at it this way. If you are attempting to enter a building which only has one door and no windows, how are you going to enter that building? Obviously, through the single door… Until you walk through that door, you will not get in the building.”
Phil’s devastating response: “Your analogy assumes Miriam knows which building is correct. But she faces:
- Building A (Christianity): Sign says ‘Only entrance’
- Building B (Islam): Sign says ‘Only entrance’
- Building C (Others): Various signs
She’s not refusing to enter a door—she’s trying to figure out which building to approach.”
Analysis: This exposes the fatal flaw in JE-CR’s analogy.
JE-CR assumes:
- Miriam knows which building is the right one
- She’s just standing outside that building pondering
- Therefore, she needs to stop pondering and enter
Reality:
- Miriam doesn’t know which building is right
- She’s standing at a crossroads with multiple buildings
- Each building claims to be “the only entrance”
- She’s trying to determine which claim is true
JE-CR’s analogy only works if you already know Christianity is true. It provides zero help for someone trying to determine if it’s true.
The “Pondering vs. Islam” Red Flag:
JE-CR: “Pondering Jesus and weighing Him against the falsehoods of Islam will waste time.”
The problem: He’s assuming Islam is false to argue that investigating it is time-wasting.
But that assumption is exactly what Miriam is trying to verify.
Circular structure:
- Islam is false
- Therefore, investigating whether Islam is true wastes time
- Therefore, Miriam should skip investigation and accept Christianity
- How do we know Islam is false? (Return to 1)
This is question-begging at its worst.
The “Thieves and Robbers” Misapplication (D on Epistemic Precision):
JE-CR: “Jesus also said that anyone who tries to enter any other way than through Him is a thief and a robber.”
Context (John 10:1): “Truly, truly, I say to you, he who does not enter the sheepfold by the door but climbs in by another way, that man is a thief and a robber.”
What this passage is about:
- False shepherds who exploit the sheep
- Religious leaders who don’t care for God’s people
- Those who claim authority without divine commission
What this passage is NOT about:
- Honest seekers trying to identify which shepherd is legitimate
- People uncertain about which door is the true entrance
Miriam isn’t “climbing in another way”—she’s standing outside trying to determine which door is the legitimate entrance.
JE-CR’s application is anachronistic.
The “Anti-Biblical/Universalist” Accusations (D on Gentleness and Fallacies):
JE-CR: “The ideas presented in this post are unbiblical, even anti-biblical… If we are to arrive at the conclusion of the argument presented, we have to ignore the clear teaching of Scripture and embrace some form of universalism to be true.”
The problems:
Problem 1: Strawman Phil never argued for universalism:
- Universalism: All people saved regardless of response
- Phil’s argument: Honest uncertainty under symmetric evidence shouldn’t be condemned
These are different.
Problem 2: Ad hominem “Unbiblical” and “anti-biblical” are dismissive labels rather than arguments.
What would be substantive: “Here’s why your interpretation of Romans 2:14-16 is incorrect…”
What JE-CR does: “Your position is anti-biblical.”
Problem 3: False dilemma JE-CR implies:
- Accept my interpretation → biblical
- Reject my interpretation → anti-biblical, universalist
Missing: Other interpretations within Christian tradition (inclusivism, proportional judgment)
The “Demand Justice = Everyone Condemned” Dodge:
JE-CR: “If we are to demand justice from God, then everyone would end up condemned.”
Analysis: This conflates two types of justice:
Type 1: Retributive justice
- Everyone deserves punishment for sin
- If God gives only this, all condemned
Type 2: Procedural justice
- Judge by fair standards
- Proportion punishment to culpability
- Account for epistemic limitations
Phil’s argument invokes Type 2, not Type 1.
JE-CR responds as if Phil invoked Type 1, which is a strawman.
Phil isn’t demanding: “Give everyone what they deserve for sin.”
Phil IS demanding: “Judge people by standards they could reasonably be expected to meet given their epistemic position.”
These are different arguments.
The “You Assert That Jesus’ Words Are Wrong” Moment
Phil presses: What happens to Miriam?
JE-CR: “You assert that the words of Jesus are wrong. Therefore, I assert you are wrong.”
Analysis: This is conversation-ending authoritarianism masquerading as fidelity to Christ.
What JE-CR is doing:
- Identifying his interpretation with “Jesus’ words”
- Therefore, challenging interpretation = challenging Jesus
- Therefore, no further discussion needed
The error: Phil is challenging JE-CR’s application of Jesus’ words, not the words themselves.
Example:
- Jesus: “I am the way” (John 14:6)
- JE-CR’s interpretation: “Therefore, those who die uncertain are damned”
- Phil: “Does that interpretation cohere with justice?”
- JE-CR: “You’re asserting Jesus is wrong!”
No—Phil is asserting JE-CR’s application may be flawed, not that Jesus’ statement is false.
This is the apologetic equivalent of refusing to play.
What’s Missing: Engagement with the Actual Scenario
A complete response within Reformed framework would be:
“You’re right that I hold to total inability—no one seeks apart from God’s initiating grace. But that actually helps your case, not hurts it:
If Miriam’s seeking (stipulated in scenario) is Spirit-initiated, then:
- God has begun a work in her
- God doesn’t start work He doesn’t finish (Phil 1:6)
- Therefore, if she dies at 45/45/10 mid-process, God either:
- (A) Provides clarity at/before death, OR
- (B) Applies Christ’s work to her seeking heart, even if her theology is confused
I lean toward (B), which preserves:
- Total inability (her seeking is grace-initiated, not autonomous)
- Christ’s exclusivity (she’s saved by Christ, not by her own understanding)
- Divine justice (she’s not condemned for epistemic limitation)
So: If her seeking is genuine (= grace-initiated), she’s elect and will be saved, even if her conscious theology is imprecise. If her seeking isn’t grace-initiated, her 45/45/10 is irrelevant—she was never elect anyway.”
This would be coherent Reformed inclusivism. JE-CR has the theological resources but won’t deploy them.
The Pedagogical Problem
JE-CR represents Type 6 Apologetic Error: Premise Dismissal
The pattern:
- Hard question posed with specific parameters
- “Your parameters are invalid”
- Refuse to engage with modified parameters
- Reassert original position
- Question remains unanswered
This appears principled (“I won’t compromise Scripture”) but is actually evasive (won’t apply Scripture to challenging cases).
The Ironic Concession
JE-CR says: “If we demand justice from God, then everyone would end up condemned.”
Translation: The system doesn’t meet our standards of justice.
This is the same concession MI-BR made: that the system is “exempt from human evaluation.”
But Christians want to claim both:
- God is just (moral predicate)
- God’s justice exceeds our understanding (mystery)
JE-CR leans so hard on the second that the first becomes vacuous.
If “demanding justice” means “everyone condemned,” then “justice” has lost its meaning—it’s just become “whatever God does.”
What Would Improve This to a C-
Four moves:
- Engage the scenario as given: “Okay, stipulating that Miriam’s seeking is grace-initiated (as Reformed theology requires for any genuine seeking), here’s what happens…”
- Fix the door analogy: “You’re right—my analogy assumed she knew which building was right. Better analogy: God, who initiates all genuine seeking, guides seekers to the right building. If Miriam is genuinely seeking (= grace-initiated), she won’t die uncertain—God will clarify.”
- Distinguish types of justice: “When I said ‘demanding justice = all condemned,’ I meant retributive justice. But procedural justice—judging fairly—is different. God judges fairly by accounting for epistemic position.”
- Acknowledge inclusivism option: “Some Reformed theologians argue that election can include those saved by Christ without explicit knowledge (like OT saints). I’m not convinced, but it’s a live option within Reformed tradition.”
Current score: 66.4% (D)
With these corrections: ~74% (C-)
The Building Metaphor Fix
What JE-CR should have said:
“Let me fix my analogy: You’re right that Miriam faces multiple buildings claiming to be ‘the only entrance.’ But here’s the difference:
In Christianity, we claim God actively seeks the seeker. If Miriam is genuinely seeking (which, in Reformed theology, means God has initiated that seeking), then God won’t leave her standing confused between buildings. He’ll guide her to the right one.
So the question becomes: Is her seeking genuine? If yes, she’s elect and will be guided. If no, her 45/45/10 is irrelevant—she was never truly seeking (= never had grace-initiated desire).
Your objection would be: ‘But genuine seekers die confused all the time!’ My response: Either (1) they receive final clarity at death, or (2) they weren’t actually elect, despite appearances.”
This would at least be:
- Internally coherent (within Reformed framework)
- Responsive to the objection
- Honest about the hard implications
JE-CR never gets there.
DA-WA
DA-WA
STEELMAN PARAPHRASE
“Scripture provides definitive testimony about God’s revelation through multiple complementary channels. Job 12:7-10 teaches that creation itself—beasts, birds, bushes, fish—declares God’s handiwork and the breath He gives to all mankind. Romans 1:20 establishes that God’s invisible attributes, eternal power, and divine nature have been clearly perceived since creation through the things He has made, leaving humanity ‘without excuse.’ Psalm 19:1-6 emphasizes the universal scope of this revelation: the heavens declare God’s glory in speech that goes out ‘through all the earth’ and ‘to the end of the world’—there is no place where this voice is not heard. This general revelation is sufficient to establish human accountability before God. The issue isn’t whether Miriam has access to knowledge about God—she does, through the testimony of creation itself. While general revelation may not specify every doctrinal detail, it establishes God’s existence, power, and divine nature clearly enough that humans are ‘without excuse’ for failing to honor Him. The combination of natural revelation (creation), internal revelation (conscience, as referenced in Romans 2), and the testimony of believers around her provides adequate basis for response. The question shouldn’t be whether Miriam has enough information to make a ‘fully informed decision’ between competing theological systems, but whether she has enough revelation to recognize and respond to the Creator’s existence and authority.”
SCORING RUBRIC
| Dimension | Grade | Score | Weight | Weighted | Key Evidence |
|---|---|---|---|---|---|
| 1. Reason-Giving | C- | 71 | 2× | 142 | Cites general revelation texts extensively; doesn’t connect to specific revelations |
| 2. Gentleness | B | 85 | 1× | 85 | No hostility; simply presents biblical texts without condescension |
| 3. Logical Validity | C- | 72 | 1× | 72 | Valid that general revelation exists; doesn’t establish it selects between specific claims |
| 4. Informal Fallacies | D+ | 68 | 1× | 68 | Non sequitur (general revelation → specific accountability); assumes more than texts provide |
| 5. Epistemic Precision | D | 63 | 2× | 126 | Conflates “revelation of divine existence” with “revelation of which tradition is true” |
| 6. Direct Engagement | F | 55 | 2× | 110 | Never answers question; only provides scripture quotations without application |
| 7. Principled Reasoning | D+ | 67 | 1× | 67 | Principle: general revelation establishes accountability; doesn’t explain how principle applies to Miriam |
| 8. Theological Literacy | B- | 81 | 1× | 81 | Strong grasp of general revelation texts and Romans 1-2 framework |
| 9. Assumption Auditing | D- | 62 | 2× | 124 | Massive assumption: general revelation settles competing specific revelation claims |
| 10. Moral Coherence | D | 64 | 1× | 64 | Doesn’t address justice question; implies accountability without explaining proportionality |
COMPOSITE: 933/1400
FINAL GRADE: 66.6% = D
EXPANDED COMMENTARY
The Proof-Texter Who Doesn’t Apply
DA-WA represents extensive scripture quotation without application—theologically informed about general revelation, capable of finding relevant texts, but completely failing to connect those texts to the actual question posed. He scores well on gentleness (B) and theological literacy (B-) while failing catastrophically on direct engagement (F) and epistemic precision (D).
What He Does (Partially) Well
Biblical Literacy (B-): DA-WA demonstrates knowledge of general revelation passages:
- Job 12:7-10 (creation declares God’s handiwork)
- Romans 1:20 (invisible attributes clearly perceived)
- Psalm 19:1-6 (heavens declare God’s glory universally)
These are legitimate biblical texts on the topic of natural theology and general revelation.
Comprehensive Quotation (C+): Unlike many who cite single verses, DA-WA provides:
- Full passages (not just verse fragments)
- Multiple witnesses (Job, Romans, Psalms)
- Cross-testament support (OT and NT)
This shows effort to ground his response biblically.
Non-Confrontational Tone (B): DA-WA doesn’t insult Phil, doesn’t call the question “insincere,” doesn’t dismiss the scenario. He simply presents scripture.
This restraint is commendable compared to hostile respondents.
Where He Fails Catastrophically
The Complete Non-Engagement (F on Direct Engagement):
Phil asks: “Will Miriam, dying at 45/45/10 after honest effort, go to hell?”
DA-WA responds: [Three scripture passages about general revelation]
Phil’s response: “General revelation may suggest ‘something more,’ but it doesn’t select which revelation is true. That’s the crux: ‘the heavens declare’ is silent on Trinity vs Tawhid. So general revelation cannot ground damnation for a child who refuses to pretend certainty about mutually exclusive specifics.”
Analysis: This is devastating because it exposes that DA-WA never engaged the actual question.
The question has two parts:
- Outcome question: Safe or damned?
- Justice question: How is that outcome fair?
DA-WA addresses neither. He just dumps scripture and leaves.
This is the apologetic equivalent of:
- Question: “What time is it?”
- Answer: “Here’s how clocks work.” [walks away]
The General Revelation Problem (D on Epistemic Precision):
What general revelation provides (according to the texts DA-WA cites):
- That God exists (something greater than nature)
- God’s power (ability to create)
- God’s divine nature (transcendence)
- Universal scope (everyone has access)
What general revelation does NOT provide:
- ✗ Trinity vs. Tawhid (unity)
- ✗ Jesus is divine vs. Jesus is prophet
- ✗ Bible vs. Qur’an as authoritative text
- ✗ Christianity vs. Islam as true revelation
DA-WA’s implicit argument:
- General revelation makes God’s existence/power clear
- Therefore, humans are “without excuse”
- Therefore… [unstated conclusion about Miriam]
The gap: Even granting (1) and (2), this doesn’t tell us:
- What should Miriam do with knowledge of God’s existence?
- Which specific revelation (Christianity/Islam) to trust?
- Whether failing to resolve between competing specifics is culpable?
Phil’s argument stands unaddressed.
The “Without Excuse” Misapplication (D+ on Fallacies):
Romans 1:20: “…so they are without excuse.”
Context (Romans 1:18-21): Paul is describing people who:
- Know God through creation (v. 19: “what can be known about God is plain”)
- Suppress that truth (v. 18: “suppress the truth”)
- Refuse to honor God (v. 21: “they did not honor him as God”)
This describes willful rejection, not honest uncertainty.
Application to Miriam:
- ✓ She perceives “something greater” (general revelation working)
- ✓ She’s trying to honor God (not suppressing)
- ✓ She’s uncertain which God/how to honor (not refusing)
Romans 1:20’s “without excuse” doesn’t apply because Miriam isn’t suppressing or refusing—she’s trying to determine which specific claim is true.
DA-WA assumes the text applies without showing how.
The Non Sequitur (D+ on Fallacies):
DA-WA’s implicit logic:
- General revelation establishes accountability to God
- Therefore, people are accountable to Christianity
The gap: (1) doesn’t entail (2).
Muslims agree with (1):
- Allah reveals Himself through creation (Qur’an 3:190-191)
- This establishes accountability to Islam
Hindus could agree with (1):
- Brahman’s presence permeates creation
- This establishes accountability to dharma
General revelation establishing “accountability to God” doesn’t specify which understanding of God is correct.
This is a massive logical leap DA-WA makes silently.
What’s Missing: Everything After the Citations
A complete response would continue:
“So general revelation establishes God’s existence and power. Now, applying this to Miriam:
1. What general revelation provides: Knowledge that a God exists who created and sustains
2. What it doesn’t provide: Which specific revelation (Bible/Qur’an) is from that God
3. The justice question: If Miriam acknowledges God’s existence (responding to general revelation) but can’t determine which specific revelation is authoritative, is she accountable for that inability?
4. My answer: No. General revelation makes her accountable for acknowledging God, not for resolving competing special revelations. If she dies honoring ‘the God who created’ without identifying Him specifically as Trinity or Tawhid, Romans 2:14-16 suggests God judges by the light she had.
5. Therefore: She’s safe, because she responded appropriately to general revelation, even if she couldn’t resolve special revelation claims.”
DA-WA provides step 1 (general revelation exists) and stops.
He never reaches steps 2-5.
The Silent Assumption
DA-WA assumes his readers will make the inference:
- General revelation exists
- [Unstated: General revelation leads to Christianity specifically]
- Therefore, Miriam is accountable to Christianity
- Therefore, her uncertainty is culpable
The problem: Step 2 is false.
Historically:
- General revelation has led people to:
- Monotheism (Judaism, Christianity, Islam)
- Pantheism (Stoicism, Hinduism)
- Deism (Enlightenment natural religion)
- Polytheism (ancient natural theology)
General revelation doesn’t univocally point to Christianity. It points to “something greater,” which every tradition then interprets through its own lens.
DA-WA needs to defend why Christianity is the correct interpretation, not just that general revelation exists.
The Pedagogical Problem
DA-WA represents Type 7 Apologetic Error: Scripture Dumping
The pattern:
- Question asked
- Find relevant Bible verses
- Quote verses extensively
- [End]
- Never apply verses to question
Why this fails:
- Scripture citation ≠ argument
- Verses need interpretation and application
- Different traditions interpret same verses differently
- Proof-texting without reasoning is assertion, not apologetics
What’s needed:
- Exegesis: What does the text mean?
- Hermeneutics: How do we interpret it today?
- Application: What does this mean for Miriam specifically?
DA-WA does only the first part (citation) and skips the rest.
The Comparison to FL-CH (Another Scripture-Heavy Respondent)
Looking ahead in thread, there’s another respondent who quotes scripture heavily.
The difference:
- FL-CH (if he’s like other quoters): Quotes then attempts application
- DA-WA: Quotes then… nothing
Even failed application is better than no application.
What Would Improve This to a C-
Three additions:
- Direct answer: “Given these texts, here’s my position: Miriam, having perceived God through general revelation, is accountable for honoring that God. If she does so (through either tradition’s practices), she’s responded appropriately to available light. Safe.”
- Address the limitation: “You’re right that general revelation doesn’t specify Trinity vs. Tawhid. What it does is establish baseline accountability—honor the Creator. Specific doctrines about that Creator’s nature are addressed through special revelation, which Miriam is struggling to assess.”
- Justice principle: “Romans 2:14-16 establishes proportional judgment—Gentiles without the law are judged by the law written on hearts. Similarly, Miriam without clear special revelation would be judged by her response to general revelation, which both traditions teach.”
Current score: 66.6% (D)
With these corrections: ~74% (C-)
The Implicit vs. Explicit Problem
What DA-WA may be thinking (implicitly): “If general revelation is sufficient to leave people ‘without excuse,’ then Miriam has enough information. The texts speak for themselves.”
Why this fails:
- The texts don’t “speak for themselves”—they require interpretation
- Muslims use the same texts to argue for Islam’s truth
- “Without excuse” applies to willful rejection, not honest uncertainty
- Competing special revelations both claim to be clarifying general revelation
DA-WA’s silence on these points means he hasn’t actually engaged the problem.
The Gentleness Credit
Important note: DA-WA deserves credit for restraint.
He doesn’t:
- Call Phil a fool
- Dismiss the question as insincere
- Accuse Phil of attacking God
- Walk away in frustration
He simply presents scripture and lets it stand.
This is better than hostility, even if it’s insufficient for apologetics.
The attitude is right; the execution is incomplete.
The “Edited” Note
Interesting detail: Post shows “Edited” tag after DA-WA’s response.
Speculation: He may have initially written more, then deleted it to leave only scripture.
If so, this suggests:
- Initial engagement attempt
- Self-editing to avoid controversy
- Retreat to “just the Bible” as safer stance
This would explain why the response feels incomplete—it may literally be an incomplete version of his thinking.
What This Response Teaches
Positive lessons:
- Scripture is foundational (good impulse)
- General revelation texts are relevant (right category)
- Gentleness in discourse (right attitude)
Negative lessons:
- Citation without application is insufficient
- General revelation alone doesn’t resolve specific revelation disputes
- “The Bible says so” isn’t an argument when the question is about what the Bible’s implications are
DA-WA is 40% of the way to a good response. He just never completes it.
Comparison to ST-WA (The A- Response)
Both cite Scripture extensively.
The difference:
ST-WA:
- Cites scripture
- Interprets scripture
- Applies to Miriam specifically
- Answers the question directly
- Defends the answer against objections
DA-WA:
- Cites scripture
- [End]
The lesson: Scripture knowledge alone isn’t apologetics. You must interpret, apply, and defend.
RY-WA
RY-WA
STEELMAN PARAPHRASE
“I affirm KE-SH’s theological analysis without addition. His explanation of sin’s nature, humanity’s spiritual death, and Christ’s substitutionary atonement accurately captures the biblical framework. The question of whether Miriam is ‘safe or damned’ requires more information than the hypothetical provides, and attempting to answer definitively would require knowledge we don’t possess. While I agree with the theological framework KE-SH articulated, I don’t feel compelled to defend every aspect of its application to this specific scenario, nor do I need to provide additional reasoning beyond expressing agreement with an already-stated position. The demand for elaborate justification of every theological position assumes that mere agreement requires the same level of argumentation as original articulation. Sometimes alignment with another’s well-stated position is sufficient response. The scenario as constructed seems designed to force respondents into uncomfortable positions rather than genuinely exploring theological questions. My agreement with KE-SH’s framework stands regardless of whether I choose to expand upon it in response to follow-up challenges.”
SCORING RUBRIC
| Dimension | Grade | Score | Weight | Weighted | Key Evidence |
|---|---|---|---|---|---|
| 1. Reason-Giving | F | 38 | 2× | 76 | Provides no reasons; only “correct answer” and “agreement” |
| 2. Gentleness | D+ | 68 | 1× | 68 | Not overtly hostile but dismissive through non-engagement |
| 3. Logical Validity | F | 35 | 1× | 35 | No argument structure; pure assertion |
| 4. Informal Fallacies | F | 40 | 1× | 40 | Appeal to authority (KE-SH); no independent reasoning |
| 5. Epistemic Precision | F | 30 | 2× | 60 | Zero epistemic content; refuses to clarify position |
| 6. Direct Engagement | F | 25 | 2× | 50 | Explicitly refuses: “Agreement isn’t an argument” without providing argument |
| 7. Principled Reasoning | F | 32 | 1× | 32 | No principles articulated; pure agreement without reasoning |
| 8. Theological Literacy | D- | 60 | 1× | 60 | Presumably understands theology he’s agreeing with; doesn’t demonstrate it |
| 9. Assumption Auditing | F | 25 | 2× | 50 | Assumes agreement suffices; no examination of assumptions |
| 10. Moral Coherence | F | 30 | 1× | 30 | No engagement with moral question whatsoever |
COMPOSITE: 501/1400
FINAL GRADE: 35.8% = F
EXPANDED COMMENTARY
The Cheerleader Who Won’t Play
RY-WA represents pure non-engagement masquerading as agreement—no reasoning, no defense, no application, no answer. He scores abysmal across virtually all dimensions, with particularly catastrophic failures on direct engagement (F), epistemic precision (F), reason-giving (F), and assumption auditing (F). This is the second-lowest score in the thread (after potential complete non-responders).
What He Does (Almost Nothing)
Initial Agreement (D-): RY-WA’s first comment: “KE-SH: correct answer.”
Analysis: This at least indicates:
- He read KE-SH’s response
- He agrees with its content
- He wants others to know he agrees
This is minimally better than saying nothing at all.
Acknowledgment of Distinction (D): When Phil notes that agreement isn’t argument, RY-WA responds: “Correct. Agreement isn’t an argument.”
Analysis: This shows:
- He understands the distinction between agreement and argumentation
- He’s capable of parsing Phil’s point
- He chooses not to provide argument despite understanding what’s being asked
This makes his non-engagement deliberate rather than ignorant.
Where He Fails Catastrophically
The Pure Cheerleading (F on Reason-Giving):
RY-WA’s opening: “KE-SH: correct answer.”
What this provides:
- ✓ Social support for KE-SH
- ✗ No reasoning
- ✗ No independent thought
- ✗ No application to Miriam
- ✗ No defense against objections
This is the apologetic equivalent of:
- Debate: Complex argument presented
- Audience member: “I agree! That was great!”
- Moderator: “Can you elaborate on why you agree?”
- Audience member: “Nope. Just agree.”
This adds zero intellectual content to the discussion.
The Explicit Refusal to Engage (F on Direct Engagement):
Phil’s challenge: “Cheerleading isn’t an argument. Do you hold that Miriam, dying at 45/45/10 after sincere effort, is safe or damned? On what principle—beyond ‘my team’s verse says so’—do you ground that?”
RY-WA’s response: “I wasn’t giving an argument. I was agreeing with KE-SH’s answer.”
Phil presses again: “Agreement isn’t an argument. Do you hold Miriam, dying at 45/45/10, is safe or damned—and what non-circular principle justifies that?”
RY-WA: “Correct. Agreement isn’t an argument.”
And that’s it. He stops responding.
Analysis: This is willful non-engagement. He:
- Understands he’s being asked for reasoning
- Acknowledges agreement ≠ argument
- Refuses to provide argument
- Offers no explanation for why he won’t engage
This is apologetic abandonment.
The Question Avoidance (F on Direct Engagement):
Phil asks twice, directly: “Do you hold Miriam, dying at 45/45/10, is safe or damned?”
RY-WA never answers. Not even:
- “I don’t know”
- “That’s up to God”
- “She’s damned”
- “She’s safe”
Just silence.
This is worse than:
- Evasion (at least attempts to look engaged)
- Mystery appeal (at least acknowledges the question)
- Dismissal (at least indicates why you won’t answer)
RY-WA just… stops.
The “I Don’t Need to Defend” Implication:
RY-WA’s behavior implies: “If someone else has already stated a position I agree with, I don’t need to defend it myself. Agreement is sufficient.”
Why this fails:
Problem 1: Social-only function Agreement without reasoning serves only social purposes (affirming in-group member), not intellectual purposes (advancing understanding).
Problem 2: Outsourcing thinking If you can’t defend a position in your own words, do you actually understand it? Or are you just pattern-matching to someone whose conclusion you like?
Problem 3: Avoiding accountability When KE-SH’s position is challenged, RY-WA can say “I wasn’t the one arguing that.” He gets to associate with the position without defending it.
This is intellectual free-riding.
The Epistemology of Agreement:
Question: What justifies RY-WA’s agreement with KE-SH?
Possible answers:
- He evaluated KE-SH’s reasoning and found it sound → Then he should be able to articulate why
- He shares KE-SH’s theological tradition → Then he’s agreeing tribally, not rationally
- KE-SH’s conclusion matches his intuition → Then he’s agreeing on feeling, not reasoning
- He trusts KE-SH’s expertise → Then he’s agreeing on authority, not evaluation
None of these are defenses of the position. They’re just explanations of the agreement.
But apologetics requires defending the position, not just explaining why you agree with it.
What This Reveals About RY-WA
Three possibilities:
Possibility 1: Can’t Defend RY-WA agrees with KE-SH but doesn’t know how to defend the position. He recognizes the conclusion feels right but can’t articulate the reasoning.
If this is true: He should say, “I agree with KE-SH but I’m not equipped to defend it. KE-SH said it better than I could.”
At least that’s honest.
Possibility 2: Won’t Defend RY-WA could defend the position but chooses not to because:
- He’s busy
- He thinks Phil is asking in bad faith
- He doesn’t want to be drawn into debate
- He thinks agreement suffices
If this is true: He should say, “I agree with KE-SH’s framework but I’m not interested in extended debate.”
At least that’s clear about his choice.
Possibility 3: Defensive Posture RY-WA senses the question is difficult and doesn’t want to be pinned down. Agreement with KE-SH allows him to signal support without taking responsibility for defending the position.
If this is true: He’s being strategically evasive—getting credit for taking a position without the burden of defending it.
Evidence for Possibility 3: His acknowledgment that “agreement isn’t an argument” suggests he knows what’s being asked and is choosing not to provide it. This is deliberate evasion, not inability.
The Apologetic Malpractice
1 Peter 3:15: “Always be prepared to give a reason for the hope that you have.”
RY-WA’s response: “I agree with someone else’s reason.”
This violates the spirit of the command. The command is to you—be you prepared, give your reason.
Outsourcing your apologetic to someone else is:
- Not being “prepared”
- Not “giving a reason” (you’re pointing to someone else’s reason)
If everyone did what RY-WA does:
- Only the first person to speak would give reasons
- Everyone else would just say “I agree”
- No actual discourse would occur
This parasitic on others doing the intellectual work.
The Contrast with Other Brief Responders
Some respondents give brief responses that still engage:
Example: ZA-GL “No” [to the whole post]
This is also brief, but at least:
- Takes a position (rejects the post’s premise)
- Could be expanded if pressed (“No because X”)
RY-WA won’t even do this. He just agrees with someone else and refuses elaboration.
What He Should Have Done
Minimum acceptable response:
“I agree with KE-SH’s framework: Miriam, without Christ’s imputed righteousness, cannot stand in God’s holy presence. Therefore, if she dies without explicit faith in Christ’s atoning work, she’s damned. I know this seems harsh, but the issue is God’s holiness, not evidential ambiguity. Her sin, not her confusion, is the problem.”
This would:
- Restate the position in own words (showing understanding)
- Apply it to Miriam (addressing the question)
- Anticipate objection (showing awareness)
- Provide principle (holiness requirement)
Word count: ~60 words.
RY-WA’s actual response: ~10 words (“correct answer” + “agreement isn’t an argument”)
He couldn’t spare 50 more words to actually engage?
The Social Media Dynamics
RY-WA’s behavior is typical of social media apologetics:
- Find someone from your tribe saying what you believe
- Signal agreement (upvote, “this,” “correct answer”)
- Never provide independent reasoning
- Move on to next post
This serves tribal cohesion but not truth-seeking.
The result: Echo chambers where everyone agrees but no one can defend why.
The Pedagogical Anti-Value
What students learn from RY-WA:
Bad lesson 1: Agreement suffices for apologetics
- Reality: Apologetics requires giving reasons (1 Pet 3:15)
Bad lesson 2: You can signal conviction without defending it
- Reality: Undefended convictions are indistinguishable from prejudice
Bad lesson 3: Intellectual labor is optional if someone already said what you think
- Reality: Each person should be able to articulate and defend their beliefs
RY-WA models apologetic irresponsibility.
Why This Scores So Low
RY-WA fails every substantive dimension:
Reason-Giving (F): Provides zero reasons Direct Engagement (F): Refuses to answer Epistemic Precision (F): No epistemic content Principled Reasoning (F): No principles stated Assumption Auditing (F): Doesn’t examine anything Moral Coherence (F): Never touches the moral question
He passes only: Gentleness (D+): Doesn’t insult (but disengagement is passive-aggressive) Theological Literacy (D-): Presumably understands what he agrees with (can’t verify)
Average across all dimensions: 35.8%
This is near the mathematical minimum for someone who says anything at all.
Comparison to Complete Non-Responders
Some people don’t respond at all.
RY-WA is worse because:
- He signals that he has a position
- He refuses to defend it
- He acknowledges that his response is insufficient
- He still doesn’t engage
At least non-responders don’t waste anyone’s time pretending to engage.
RY-WA creates the false appearance of engagement (he showed up, he commented) without actually engaging (provided zero content).
This is more frustrating than silence.
What Would Be Required for Even a D- (Passing)
To reach 60% (D-):
- State position: “I believe Miriam is damned if she dies without explicit faith”
- Give one reason: “Because God’s holiness requires Christ’s righteousness”
- Apply to Miriam: “Her honest uncertainty doesn’t change the requirement”
Total: ~30 words minimum.
Current score: 35.8% (F) With these minimal additions: ~61% (D-)
But RY-WA can’t be bothered.
The “Correct Answer” Presumption
RY-WA’s opening: “KE-SH: correct answer.”
The presumption: There’s a “correct answer” and KE-SH gave it.
The reality: This is a complex theological question with:
- Multiple Christian traditions disagreeing (exclusivism vs. inclusivism)
- Competing biblical texts to balance
- Unresolved tensions between justice intuitions and doctrinal claims
Calling any response the “correct answer” betrays:
- Overconfidence
- Lack of awareness of theological diversity
- Tribal thinking (“my side = correct”)
A more honest assessment: “KE-SH’s answer reflects my tradition’s view” or “KE-SH articulated one defensible position”
But “correct answer” implies no other option exists.
This is intellectual arrogance masquerading as confidence.
The Final Assessment
RY-WA contributes nothing to the discussion except:
- Social affirmation for KE-SH
- Demonstration of what NOT to do in apologetics
- Material for pedagogical critique
His response serves as:
- Negative model: Never emulate this
- Diagnostic tool: Reveals tribal-only thinking
- Warning: This is what happens when conviction replaces reasoning
If every Christian apologist responded like RY-WA:
- Apologetics would cease to exist
- Only tribal affirmation would remain
- No one outside the tribe would be persuaded
- Christianity would look intellectually vacuous
One of the worst responses in the thread.
RY-RO
RY-RO
STEELMAN PARAPHRASE
“The fundamental error in this question is treating condemnation as if it were based on epistemological capacity when Scripture makes clear it’s based on sin. In Adam all die—this is the baseline of humanity’s condition. Every human inherits a fallen will that is ‘unable not to sin’ (Augustine’s non posse non peccare). Without grace alone, humanity remains unwilling to repent and trapped in this fallen state. The question conflates two entirely different categories: the basis for condemnation (sin against a holy God) versus the means of salvation (knowing Christ). Miriam’s uncertainty isn’t the issue—her sin nature is. To suggest this is merely ‘evidentially forced caution’ misunderstands the depth of human fallenness. The will itself is corrupted, not just neutral and hampered by poor evidence. Yes, her honest uncertainty is willful defiance—because in a fallen state, every act of the will, including intellectual deliberation that doesn’t arrive at Christ, participates in the rebellion inherent to the sin nature. This isn’t about punishing someone for ‘proportioned belief in ambiguous conditions’—it’s about recognizing that proportioned belief itself is an expression of a will that has not been regenerated by grace. Nobody will successfully claim ‘but I was seeking’ because seeking apart from grace is impossible (Romans 3:11). The question assumes humans have neutral epistemic starting points and can ‘honestly’ evaluate evidence, but Reformed theology teaches that the noetic effects of sin corrupt even our reasoning faculties. What appears to Miriam as honest uncertainty is, from the biblical perspective, an unregenerate will operating according to its corrupted nature.”
SCORING RUBRIC
| Dimension | Grade | Score | Weight | Weighted | Key Evidence |
|---|---|---|---|---|---|
| 1. Reason-Giving | C- | 71 | 2× | 142 | Articulates Reformed framework; doesn’t connect noetic effects to specific case |
| 2. Gentleness | D- | 62 | 1× | 62 | Dismissive (“gobbledygook question”); accusatory (“willful defiance”) |
| 3. Logical Validity | C- | 72 | 1× | 72 | Valid within hard Reformed frame; premises about will’s corruption need defense |
| 4. Informal Fallacies | D+ | 67 | 1× | 67 | Begs question (assumes noetic effects severe enough to make all reasoning defiant); equivocation on “willful” |
| 5. Epistemic Precision | D- | 61 | 2× | 122 | Catastrophic: treats “fallen will” as explaining away epistemic states; conflates sin nature with individual culpability |
| 6. Direct Engagement | D | 64 | 2× | 128 | Gestures at answer (“willful defiance” = damned) but doesn’t commit explicitly |
| 7. Principled Reasoning | C- | 73 | 1× | 73 | Principle: condemnation based on sin not knowledge; doesn’t address justice of system |
| 8. Theological Literacy | B | 84 | 1× | 84 | Strong grasp of Reformed categories: total depravity, non posse non pecarre, noetic effects |
| 9. Assumption Auditing | D | 65 | 2× | 130 | Assumes noetic effects render all unregenerate reasoning “defiant”; circular on “seeking” |
| 10. Moral Coherence | D- | 62 | 1× | 62 | Doesn’t address why inheriting corruption makes individual choices culpable |
COMPOSITE: 942/1400
FINAL GRADE: 67.3% = D+
EXPANDED COMMENTARY
The Augustinian Who Makes Reason the Enemy
RY-RO represents hard Reformed theology with noetic effects maximized—theologically sophisticated, philosophically aware, but ultimately unable to distinguish between sin nature and individual culpability. He scores well on theological literacy (B) while failing on epistemic precision (D-), gentleness (D-), and moral coherence (D-).
What He Does Well
Theological Sophistication (B): RY-RO demonstrates advanced Reformed literacy: “Non posse non pecarre. To quote Augustine.”
Translation: “Unable not to sin” (describing fallen humanity’s condition)
This shows familiarity with:
- Latin theological formulations
- Augustinian anthropology
- Reformed doctrine of total depravity
- Historical theological sources
This is graduate-level theological knowledge.
The Sin vs. Knowledge Distinction (C-): “Condemnation is not based on knowledge. It’s based on sin.”
Analysis: This is a legitimate theological move—distinguishing:
- Ultimate basis: Sin (rebellion against God)
- Proximate issue: Knowledge state
Within Reformed framework, this distinction is correct: Humanity isn’t condemned because they lack knowledge of Christ—they’re condemned because they’re sinners who (additionally) lack the remedy.
The “In Adam All Die” Framework (C+): “In Adam all die is a biblical concept.”
Reference: 1 Corinthians 15:22; Romans 5:12-19
This captures Reformed doctrine of:
- Original sin
- Federal headship (Adam as representative)
- Inherited corruption
- Universal fallenness
Theologically accurate within tradition.
Where He Fails
The “Gobbledygook Question” Dismissal (D- on Gentleness):
Phil’s question: How is punishing proportioned belief under ambiguous evidence just?
RY-RO: “gobbledygook question.”
Analysis: This is intellectual contempt masquerading as critique.
What “gobbledygook” means: Nonsensical jargon, meaningless babble
Why this is inappropriate: Phil’s question is:
- ✓ Clearly stated
- ✓ Philosophically precise
- ✓ Addresses genuine theological problem
- ✓ Uses standard epistemological vocabulary
It’s not gobbledygook. It’s a sophisticated question RY-RO doesn’t want to answer.
The dismissal reveals: RY-RO is threatened by the question’s precision and evading via insult.
The “Willful Defiance” Accusation (D- on Epistemic Precision and Gentleness):
Phil’s scenario: Miriam at 45/45/10 due to evidential symmetry
RY-RO: “And yes. It certainly is willful defiance.”
Phil’s response: “You’re defining her honest uncertainty as ‘willful defiance.’ This is a profound accusation. You are looking at a child proportioning her belief to the evidence and calling it ‘sin.’”
Analysis: This exposes RY-RO’s catastrophic conflation.
Two concepts being conflated:
- Sin nature (ontological state inherited from Adam)
- Willful defiance (moral category describing choice)
The problem: Calling Miriam’s uncertainty “willful defiance” implies:
- She chose to be uncertain
- She could have chosen certainty
- Her uncertainty is volitional rebellion
But Phil’s stipulation: Her uncertainty is proportioned to evidence—she’s being epistemically responsible, not rebellious.
RY-RO treats epistemic responsibility as moral defiance.
The Noetic Effects Overreach (D- on Epistemic Precision):
RY-RO’s implicit argument:
- Sin corrupts the mind (noetic effects of sin)
- Therefore, all unregenerate reasoning is corrupted
- Miriam’s reasoning is unregenerate (she’s not born again)
- Therefore, her “honest uncertainty” is actually corrupted reasoning
- Therefore, it’s “willful defiance”
The problems:
Problem 1: Degree question How corrupted is the mind?
- Mild: Can reason but with bias
- Severe: Cannot reason at all
- Moderate: Can reason about some things but not spiritual truths
RY-RO assumes “severe” without defending it.
But if severe: How do unregenerate people:
- Do mathematics?
- Build bridges that stand?
- Discover scientific truths?
- Create functional legal systems?
These require reasoning. If noetic effects are that severe, secular civilization couldn’t function.
Problem 2: Category error Noetic effects might impair: Spiritual discernment, ability to love God, desire for holiness
Noetic effects don’t impair: Basic logic, evidence evaluation, proportioning belief to data
RY-RO extends noetic effects beyond their legitimate scope.
Problem 3: Inconsistent application If all unregenerate reasoning is “willful defiance,” then:
- Muslim scholars doing textual criticism = willful defiance
- Atheist scientists discovering truth = willful defiance
- Miriam carefully weighing evidence = willful defiance
But this makes “willful defiance” lose all meaning. If everything an unregenerate person thinks is defiance, then “defiance” just means “unregenerate”—it’s not a moral category anymore.
The “Nobody Will Get Off Saying ‘I Was Seeking’” Claim (D on Assumption Auditing):
RY-RO: “Nobody will get off the hook saying ‘but I was seeking.’”
The circularity:
- How do we know genuine seeking leads to Christ?
- Because those who don’t find Christ weren’t genuinely seeking
- How do we know they weren’t genuinely seeking?
- Because they didn’t find Christ
This is unfalsifiable. Every counter-example is redefined away:
- “I sought and remained Muslim” → “You weren’t really seeking”
- “I sought and became atheist” → “You weren’t really seeking”
- “I sought and remained uncertain” → “You weren’t really seeking”
“Real seeking” = “seeking that leads to Christianity” (circular definition)
The Original Sin Problem (D- on Moral Coherence):
RY-RO appeals to: “In Adam all die”
The inherited sin framework:
- Adam sinned
- His sin is imputed to all descendants
- Therefore, all are guilty from birth
Phil’s challenge (to similar arguments elsewhere): “If God is just, why punish children for Adam’s sin?”
Standard Reformed response:
- Federal headship: Adam represented us
- We would have done the same
- Sin nature is inherited, not just guilt
But this doesn’t resolve the justice intuition:
- I didn’t choose to be Adam’s descendant
- I didn’t choose to inherit sin nature
- How is inheriting corruption culpable?
Analogously:
- Child born with genetic disease
- Didn’t choose the disease
- Punishing the child for having the disease seems unjust
RY-RO never addresses this. He just asserts the framework without defending its justice.
The “Starting with the Bible” Move
RY-RO: “We can get into nuanced conversation but if we don’t start with the Bible, we are on shaky ground.”
Later: “I don’t operate from a faulty bankrupt worldview. Everyone has a presupposition.”
Analysis: This is presuppositionalism—the view that:
- All reasoning starts with foundational assumptions
- Christian reasoning starts with “the Bible is true”
- Non-Christian reasoning starts with flawed assumptions
- Therefore, only Christian reasoning succeeds
Phil’s counter: “You’re stating that we must ‘start with the Bible.’ This is the definition of circular reasoning. Miriam’s entire dilemma is whether the Bible is the correct starting point, as opposed to the Qur’an. You cannot use the Bible’s premises (In Adam all die) to justify the Bible’s conclusion (damnation for non-belief) to someone who is investigating whether those premises are true.”
Exactly. RY-RO wants to:
- Assume the Bible is authoritative
- Use that assumption to prove Christian conclusions
- Apply those conclusions to Miriam
- Who is questioning whether assumption 1 is true
This is textbook begging the question.
The “By What Standard?” Counter
RY-RO: “By what standard you develop an epistemology is your problem, not mine.”
Translation: “You need epistemic foundations too, so you can’t criticize mine.”
The problem: This is tu quoque fallacy (you too).
Even if Phil’s epistemology has problems, that doesn’t make RY-RO’s epistemology less circular.
Two wrongs don’t make a right. Both could have flawed epistemologies.
But the question isn’t: “Does Phil have perfect epistemology?”
The question is: “Does RY-RO’s system condemn Miriam justly?”
RY-RO never answers this. He just pivots to critiquing Phil’s epistemology.
The “Maggots to Man Evolution” Tangent:
RY-RO: “Then I’ll proceed to show how maggots to man evolution can’t account for a reasonable epistemology.”
Analysis: This is complete red herring.
The question: Is condemning Miriam just?
RY-RO’s response: Let me argue against evolution.
These have nothing to do with each other. Even if evolution is false, that doesn’t address whether Miriam’s condemnation is just.
This is evasion via topic-switching.
What’s Missing: The Justice Defense
A complete Reformed response would be:
“You’re right that ‘In Adam all die’ raises justice questions. Here’s the Reformed answer:
1. Federal headship: Adam represented humanity. When he chose, we chose. This is analogous to how representatives work—when a president declares war, the nation is at war, even if individuals didn’t vote for it.
2. Fairness of representation: God chose Adam knowing his nature. If God had chosen any of us, we would have failed identically. The representation isn’t arbitrary—it’s optimal.
3. Inherited corruption vs. inherited guilt: We inherit a sinful nature (which we all ratify by our own sins), not just guilt for Adam’s specific act.
Applied to Miriam: She’s condemned not because Adam sinned, but because she sins (as all descendants do). Her uncertainty isn’t the basis for condemnation—her sin is. The uncertainty just prevents her from accessing the remedy.
Is this ‘fair’? By human standards of autonomous choice, no. By covenantal standards of representation, yes. The question is which standard applies to divine judgment.”
This would at least be:
- Coherent within framework
- Responsive to objection
- Honest about tension
RY-RO never provides this. He just asserts the framework and dismisses challenges.
The Pedagogical Problem
RY-RO represents Type 8 Apologetic Error: Theological Sophistication Without Pastoral Sensitivity
The pattern:
- Know advanced theological concepts
- Quote Latin
- Reference historical theologians
- Dismiss rather than engage objections
- Treat questioner as enemy, not seeker
Result: Impressive to fellow theologians, alienating to everyone else.
What’s needed:
- Same theological depth
- Plus ability to translate for outsiders
- Plus recognition that objections are often legitimate
- Plus humility about tensions in the system
RY-RO has only the first.
Comparison to Other Reformed Respondents
RY-RO vs. GE-ME (both hard Calvinists):
- GE-ME: Appeals to Romans 9 (potter/clay)
- RY-RO: Appeals to noetic effects + Augustinian anthropology
- Both: Fail to defend justice; assert sovereignty/depravity
RY-RO vs. JO-WI (both appeal to total depravity):
- JO-WI: Distinguishes sin (ultimate cause) from confusion (proximate)
- RY-RO: Collapses confusion into sin (“willful defiance”)
- RY-RO is worse: Makes all unregenerate thinking “defiant”
RY-RO has more theological education than GE-ME but scores slightly worse because his sophistication makes him more dismissive, not more helpful.
What Would Improve This to a C-
Four moves:
- Drop the contempt: “I apologize for ‘gobbledygook’—your question is legitimate. Let me engage it seriously.”
- Clarify ‘willful’: “When I say ‘willful defiance,’ I don’t mean Miriam consciously chose rebellion. I mean her will, corrupted by sin nature, cannot orient toward God without grace. This is ontological reality, not moral accusation in the ordinary sense.”
- Distinguish culpability bases: “She’s not condemned for her uncertainty. She’s condemned for her sin nature, which (incidentally) also produces the uncertainty. The distinction matters theologically even if the outcome is the same.”
- Address justice: “Is this ‘fair’? Not by libertarian free will standards. But Reformed theology doesn’t accept those standards—we use covenantal representation. Here’s why that framework is defensible…”
Current score: 67.3% (D+)
With these corrections: ~75% (C-)
The Final Irony
RY-RO quotes Augustine: “Non posse non pecarre” (unable not to sin)
But Augustine also said: “Grant what you command, and command what you will.” (Confessions 10.29.40)
Meaning: If God commands belief and I can’t believe without grace, the responsibility is God’s to grant the grace.
Applied to Miriam: If she’s unable to reach certainty (due to epistemic position + noetic effects + no regenerating grace), how is she culpable for not reaching it?
RY-RO’s own Augustinian framework creates the problem he won’t address.
MO-RA-1
MO-RA-1
STEELMAN PARAPHRASE
“Scripture provides clear principles about salvation and judgment that apply to all cases, including Miriam’s. John 6:37 establishes that those whom the Father gives to Christ will inevitably come to Him, and Christ will never cast out anyone who comes. This addresses the concern about seekers being rejected—if God is drawing someone, they will come, and when they come, they’re secure. The issue isn’t whether God will accept honest seekers, but whether seeking itself is sufficient. John 3:18 clarifies the decisive issue: belief in the name of the only Son of God. The text explicitly states that unbelievers ‘are condemned already’—present tense, not future conditional. This isn’t a matter of God actively condemning at some future point; it’s recognition of humanity’s present state apart from Christ. The condemnation precedes the question of evidential ambiguity or honest seeking. While the question frames Miriam’s situation as one of intellectual uncertainty, Scripture frames humanity’s situation as one of spiritual death requiring divine initiative. Those whom God draws will come to belief; those who don’t come to belief demonstrate they weren’t drawn. The Father’s giving, Christ’s receiving, and the believer’s coming form an unbreakable chain. Miriam’s fate depends not on her capacity to resolve philosophical puzzles but on whether the Father gives her to the Son—a matter of divine election, not human intellectual achievement.”
SCORING RUBRIC
| Dimension | Grade | Score | Weight | Weighted | Key Evidence |
|---|---|---|---|---|---|
| 1. Reason-Giving | D- | 61 | 2× | 122 | Cites two texts without explanation or connection to Miriam |
| 2. Gentleness | B- | 82 | 1× | 82 | No hostility; presents verses without commentary |
| 3. Logical Validity | D | 63 | 1× | 63 | No argument structure; pure citation |
| 4. Informal Fallacies | D | 64 | 1× | 64 | Appeal to authority (Scripture) without interpretation; assumes verses settle question |
| 5. Epistemic Precision | D- | 62 | 2× | 124 | Never addresses epistemic state; treats “condemned already” as answering different question |
| 6. Direct Engagement | D- | 61 | 2× | 122 | Cites verses; never applies to Miriam’s specific case |
| 7. Principled Reasoning | D | 65 | 1× | 65 | Gestures at principle (Father gives → come); doesn’t apply or defend |
| 8. Theological Literacy | C+ | 78 | 1× | 78 | Knows relevant texts on election and condemnation |
| 9. Assumption Auditing | D- | 62 | 2× | 124 | Assumes verses are self-interpreting; assumes “condemned already” addresses Miriam |
| 10. Moral Coherence | D- | 61 | 1× | 61 | Never touches justice question |
COMPOSITE: 905/1400
FINAL GRADE: 64.6% = D
EXPANDED COMMENTARY
The Scripture-Only Respondent
MO-RA represents pure scripture quotation without application—theologically aware of relevant texts but completely absent on interpretation, application, or defense. She scores marginally on theological literacy (C+) and gentleness (B-) while failing across all substantive dimensions: direct engagement (D-), epistemic precision (D-), and reason-giving (D-).
What She Does (Minimally)
Relevant Text Selection (C+): MO-RA chooses texts that are thematically relevant:
John 6:37: About God’s initiative in drawing people John 3:18: About belief as the dividing line
These aren’t random verses—they address salvation, election, and condemnation themes present in the discussion.
This shows some theological awareness.
Non-Hostile Presentation (B-): Unlike many respondents, MO-RA:
- Doesn’t insult
- Doesn’t dismiss the question as insincere
- Doesn’t accuse Phil of bad faith
- Just presents verses
This restraint is better than hostility.
Where She Fails
The Zero-Application Problem (D- on Direct Engagement):
Phil’s question: What happens to Miriam at 45/45/10?
MO-RA’s response: [John 6:37]
Phil’s follow-up: “If ‘who comes to Me I will not cast out,’ then what of those who cannot honestly come because their evidence is split? Does your God hold the door open and punish those who won’t sprint through a door they can’t tell is the right one? In Miriam’s death-mid-search case: safe or damned?”
MO-RA’s response: [John 3:18]
And that’s it. No application, no interpretation, no answer.
The problem: The verses don’t self-interpret for Miriam’s case.
John 6:37 could mean:
- Interpretation A: “If Miriam is given by Father, she will come (eventually)”
- Interpretation B: “The fact that Miriam is at 45/45/10 proves she wasn’t given”
- Interpretation C: “Coming doesn’t require certainty—45% is coming”
Which interpretation does MO-RA hold? Unknown. She never says.
John 3:18 could mean:
- Interpretation A: “Miriam doesn’t explicitly believe, so she’s condemned already”
- Interpretation B: “Belief comes in degrees; 45% is partial belief, not unbelief”
- Interpretation C: “Condemned already refers to pre-Christian state, not post-seeking state”
Which interpretation does MO-RA hold? Unknown. She never says.
Phil’s Response to John 3:18: “Quoting a verdict doesn’t address culpability. ‘Condemned already’ still leaves open whether honest uncertainty under split evidence is blameworthy. If God fixes salvation to assent before clarifying which revelation is true for a child caught 45/45/10, that’s credence beyond evidence.”
MO-RA never responds. She’s dropped out of the conversation entirely.
The “Without Exegesis” Problem (D- on Reason-Giving):
What exegesis requires:
- Context: What’s happening in the passage?
- Meaning: What did the author intend?
- Application: How does this apply to our case?
What MO-RA provides:
- ✗ No context
- ✗ No meaning
- ✗ No application
Just: [verse reference] [verse text] [end]
This is the apologetic equivalent of:
- Student: “How do I solve this math problem?”
- Teacher: “Here’s the formula.” [walks away without showing how to use it]
The formula might be relevant, but without application it’s useless.
The John 6:37 Text Doesn’t Help (D on Epistemic Precision):
John 6:37: “All that the Father gives Me will come to Me, and the one who comes to Me I will by no means cast out.”
How this might address Miriam (if properly developed):
Option A (Hopeful): “If God is drawing Miriam (evidenced by her seeking), she will eventually come. God doesn’t start what He won’t finish. So if she dies at 45/45/10 while seeking, God will either: (1) provide clarity before death, or (2) count her seeking as ‘coming.’ Safe.”
Option B (Harsh): “The fact that she’s at 45/45/10 proves God isn’t drawing her. If He were, she’d be at 100/0/0 by now. Therefore, she’s not among ‘those the Father gives.’ Damned.”
Option C (Mystery): “We can’t know if she’s among those given. Only God knows. Trust His judgment.”
Which does MO-RA intend? We can’t tell because she doesn’t elaborate.
The verse doesn’t self-apply to Miriam’s case.
The John 3:18 Text Needs Defense (D- on Moral Coherence):
John 3:18: “Whoever believes in him is not condemned, but whoever does not believe is condemned already.”
Phil’s challenge: Is this just for someone at 45/45/10?
What defense would require:
- Define “believe”: Does it require certainty? Or can 45% count as partial belief?
- Clarify “condemned already”: Does this mean the current state is irreversible? Or does it describe status that can change through belief?
- Address culpability: Is being “condemned already” due to culpable rejection or ontological state apart from Christ?
- Apply to Miriam: Given definitions above, is she among “whoever does not believe” or is she in a seeking-but-not-yet-concluded state?
MO-RA does none of this.
She quotes the verse as if it’s self-evidently determinative. It’s not.
The “Condemned Already” Doesn’t Settle It:
Key phrase: “condemned already” (κέκριται ἤδη, kekritai ēdē)
What this could mean:
Reading 1: Present state of all who lack explicit faith
- Miriam at 45/45/10 = “does not believe”
- Therefore, condemned already
- End of discussion
Reading 2: Present state prior to encountering gospel
- Once someone begins seeking, status may change
- Miriam is no longer in “condemned already” state—she’s in “seeking” state
- Outcome depends on conclusion of seeking
Reading 3: Eschatological verdict anticipated in present
- The final judgment is already determined (God knows outcome)
- Doesn’t mean the person’s state can’t change before death
- “Condemned already” = if they die in unbelief, condemnation was already certain
All three are plausible readings of Greek perfect tense.
MO-RA doesn’t specify which reading she holds or defend it against alternatives.
Comparison to DA-WA (Another Scripture-Quoter)
Both: Quote scripture extensively without application
Differences:
DA-WA:
- Quotes longer passages
- Provides multiple witnesses
- At least shows comprehensive biblical knowledge
MO-RA:
- Quotes only two verses
- No follow-up
- Minimal engagement
MO-RA is even more minimal than DA-WA.
The Pedagogical Problem
MO-RA represents Type 9 Apologetic Error: Scripture as Self-Interpreting
The assumption: “If I just quote the verse, its meaning will be obvious and the objection will be answered.”
Why this fails:
- Verses have multiple interpretations
- Application to specific cases requires reasoning
- Objections need addressing, not just citation
- Bible-believers disagree on how verses apply
The result: Looks pious but is actually lazy. Anyone can copy-paste verses. Apologetics requires interpretation and defense.
What’s Missing: Everything After Citation
A complete response would be:
“Let me explain how these verses apply to Miriam:
John 6:37 teaches that those drawn by God will come to Christ. The question is whether Miriam’s seeking indicates she’s being drawn. I believe it does—genuine seeking is itself evidence of divine drawing. Therefore, if she dies at 45/45/10 while honestly seeking, God will either provide final clarity or count her seeking as ‘coming.’ Safe.
John 3:18’s ‘condemned already’ describes humanity’s default state apart from Christ. But notice: it also says ‘whoever believes in him is not condemned.’ The question is whether Miriam’s 45% credence constitutes belief. I’d argue it doesn’t—belief requires stronger assent. However, her seeking indicates she’s in process of moving from ‘condemned already’ to ‘not condemned’ status. If she dies mid-process, God judges the trajectory, not just the snapshot.
Alternatively, you might argue she’s not among the drawn (since she hasn’t reached belief). That would be harsh but internally consistent.
My view: Given her seeking, she’s drawn. Given that, she’ll be saved.”
This would be:
- Interpretive (shows what verses mean)
- Applicative (connects to Miriam)
- Defended (provides reasoning)
- Clear (takes position)
MO-RA provides none of this.
Why This Scores Low Despite Scripture Knowledge
MO-RA knows relevant texts (C+ on Theological Literacy) but scores F/D on everything else because:
Reason-Giving (D-): No reasoning provided Direct Engagement (D-): Never applies to case Epistemic Precision (D-): Doesn’t address epistemic state Principled Reasoning (D): No principle articulated beyond citation Assumption Auditing (D-): Assumes verses self-apply Moral Coherence (D-): Never touches justice question
Result: Knowing where verses are ≠ knowing what they mean or how they apply
What Would Be Required for Even a D-
To reach 60% (D-):
- Choose interpretation: “John 6:37 means those drawn will come. I believe Miriam’s seeking shows she’s drawn.”
- Apply to case: “Therefore, she’s safe—God will bring her to certainty before death.”
- Acknowledge alternative: “Others might say her uncertainty proves she’s not drawn. I disagree because…”
Three sentences. Maybe 50 words.
Current score: 64.6% (D) Already barely above D- threshold
The issue: She’s at D (60-69%) but only because she at least quoted relevant texts and wasn’t hostile. If she’d quoted irrelevant texts or been dismissive, she’d be F.
The “Condemned Already” Problem for Calvinists
John 3:18 creates a tension for Reformed theology:
If “condemned already” means:
- Everyone not currently believing is presently condemned
- Miriam at 45/45/10 is not believing (at full assent level)
- Therefore, she’s condemned
But if Miriam is elect:
- She will eventually believe (unconditional election)
- Therefore, her “condemned already” status is temporary
- Therefore, “condemned already” doesn’t mean “ultimately condemned”
So which is it?
- Reading 1: “Condemned already” = present state that can change for elect
- Reading 2: “Condemned already” = final state for all non-believers
MO-RA never addresses this.
If she’s Calvinist (likely, given John 6:37 citation): She needs to explain how “condemned already” applies to elect who haven’t yet believed.
If she’s Arminian: She needs to explain how Miriam’s honest seeking doesn’t count as “coming to Christ.”
She does neither. Just quotes and leaves.
The Minimal Effort Problem
Time required for MO-RA’s response:
- Think of relevant verse (30 seconds)
- Copy-paste verse (10 seconds)
- Post (5 seconds)
Total: ~45 seconds per comment
Time required for adequate response:
- Read question carefully (2 minutes)
- Think about how verse applies (5 minutes)
- Write explanation (10 minutes)
- Review and post (2 minutes)
Total: ~20 minutes
MO-RA invested <2 minutes. This shows in the quality.
Apologetics requires effort. Scripture knowledge alone isn’t enough—you must interpret, apply, and defend.
What Would Improve This to a C-
Four additions:
- Interpret John 6:37: “This verse teaches that those drawn by God will inevitably come. The ‘coming’ might be gradual, not instantaneous.”
- Apply to Miriam: “Miriam’s seeking suggests she’s being drawn. If so, she’ll come—either before death or at death when God provides final clarity.”
- Interpret John 3:18: “‘Condemned already’ describes default state apart from Christ. Miriam’s seeking indicates she’s moving from that state toward belief.”
- Commit to answer: “Therefore, I believe she’s safe—her seeking evidences divine drawing, which guarantees eventual arrival at faith.”
Current score: 64.6% (D)
With these additions: ~73% (C-)
The Final Assessment
MO-RA contributes:
- Awareness of relevant biblical texts
- Non-hostile tone
- Implicit Reformed framework
MO-RA fails to contribute:
- Interpretation
- Application
- Reasoning
- Defense
- Answer to the actual question
Her response is pedagogically valuable as negative model: “This is what happens when you think Bible verses speak for themselves without need for interpretation or application.”
If every apologist responded like MO-RA:
- Christians would just trade verses
- No interpretation would occur
- No persuasion would happen
- Non-Christians would see Bible-quoting as evasion
One of the weaker responses in thread, though not actively harmful like hostile respondents.
BA-CL-1
BA-CL-1
STEELMAN PARAPHRASE
“The scenario fundamentally misunderstands how biblical Christianity operates, starting with the error of ‘unequally yoked’ marriages between believers and unbelievers. Scripture explicitly warns against such unions (2 Corinthians 6:14) precisely because they create confusion for children, as Miriam’s case demonstrates. Mixed-faith homes exist contrary to God’s revealed will, and while children shouldn’t be blamed for parental choices, the theological reality remains unchanged. The question of Miriam’s fate cannot be answered without understanding election—God’s sovereign choice of who will be saved. Election is not a lottery but a certainty: God knows and has chosen His people from before the foundation of the world (Ephesians 1:4). If Miriam is among the elect, she will be saved; God will ensure she receives sufficient revelation before death or will apply Christ’s work to her in ways we don’t fully comprehend. If she is not elect, her uncertainty is irrelevant—she was never destined for salvation regardless of her intellectual state. The preaching of the cross is foolishness to the world but to those who are being saved, it is the power of God (1 Corinthians 1:18). A just God will save His people while passing over those who do not believe. The outcome is not determined by Miriam’s honest effort or evidential state but by divine election. If she dies without Christ, she is damned—not because God is unjust, but because she was not among the chosen. This may seem harsh, but it preserves both God’s sovereignty and the exclusivity of salvation through Christ alone.”
SCORING RUBRIC
| Dimension | Grade | Score | Weight | Weighted | Key Evidence |
|---|---|---|---|---|---|
| 1. Reason-Giving | D+ | 68 | 2× | 136 | Appeals to election; doesn’t defend election’s justice |
| 2. Gentleness | D | 65 | 1× | 65 | Calls Phil “just ignorant”; dismissive tone throughout |
| 3. Logical Validity | C- | 72 | 1× | 72 | Valid within hard Calvinist frame; premises about election need defense |
| 4. Informal Fallacies | D | 64 | 1× | 64 | Circular: elect defined by saved, saved proves elect; ad hominem (“ignorant”) |
| 5. Epistemic Precision | D | 63 | 2× | 126 | Conflates election (ontological) with epistemic state; treats uncertainty as irrelevant without justification |
| 6. Direct Engagement | C- | 72 | 2× | 144 | Eventually answers (“damned”) after multiple evasions; commits to position reluctantly |
| 7. Principled Reasoning | D+ | 67 | 1× | 67 | Principle: election determines fate; doesn’t defend principle’s justice |
| 8. Theological Literacy | B- | 81 | 1× | 81 | Strong grasp of Reformed soteriology, election, “unequally yoked” texts |
| 9. Assumption Auditing | F | 58 | 2× | 116 | Massive circularity: election explains outcome; outcome proves election |
| 10. Moral Coherence | D- | 61 | 1× | 61 | Asserts system is just without defending; “passing over” language avoids culpability question |
COMPOSITE: 904/1400
FINAL GRADE: 64.6% = D
EXPANDED COMMENTARY
The Calvinist Who Eventually Commits
BA-CL represents hard Reformed theology with reluctant direct engagement—theologically literate, internally consistent within his framework, but dismissive, defensive, and unable to defend the justice of his system. He scores moderately on theological literacy (B-) and direct engagement (C-) while failing on assumption auditing (F), gentleness (D), and moral coherence (D-).
What He Does (Partially) Well
Theological Framework Knowledge (B-): BA-CL demonstrates solid Reformed literacy: “Election is not based upon an unknown lottery. God knows and has chosen His people from before the foundation of the world.”
References:
- Ephesians 1:4 (chosen before foundation)
- 1 Corinthians 1:18 (preaching of cross)
- 2 Corinthians 6:14 (unequally yoked)
This shows familiarity with:
- Reformed soteriology
- Election doctrine
- Pauline corpus
- Holiness/separation ethics
Eventually Commits (C- on Direct Engagement):
After multiple rounds of evasion and deflection, BA-CL finally answers:
Phil: “Miriam dies mid-search: safe or damned—please commit.”
BA-CL: “Miriam dies mid-search. Meaning she dies without Christ so she is damned.”
Analysis: This is direct engagement that many respondents never provide. He:
- States position clearly (“damned”)
- Doesn’t hedge with mystery
- Commits to the uncomfortable conclusion
This took persistent pressing from Phil, but it happened. Credit where due.
Internal Consistency (C): Within Reformed framework, BA-CL is consistent:
- Election determines salvation → Yes
- Miriam’s honesty is irrelevant → Yes
- Epistemic state doesn’t determine fate → Yes
- Therefore damned if not elect → Yes
He doesn’t try to soften it or claim both election and human responsibility solve the problem. He just asserts election and accepts the conclusion.
This is more honest than those who try to have it both ways.
Where He Fails
The “Just Ignorant” Insult (D on Gentleness):
During the exchange, BA-CL says: “He’s just ignorant”
Context: Referring to Phil’s understanding of theology or the scenario
Analysis: This is ad hominem (attacking person rather than argument) and dismissive.
“Ignorant” means:
- Lacking knowledge
- Uninformed
- Uneducated
But Phil demonstrates:
- ✓ Knowledge of theological categories
- ✓ Familiarity with biblical texts
- ✓ Understanding of philosophical concepts
- ✓ Ability to construct sophisticated arguments
He’s not ignorant—he’s challenging. BA-CL conflates “disagrees with me” with “doesn’t understand.”
This violates 1 Peter 3:15’s command for gentleness.
The Election Circularity (F on Assumption Auditing):
BA-CL’s framework:
- Who is saved? The elect
- Who are the elect? Those God chose
- How do we know who God chose? Those who are saved
- [Return to 1]
This is perfectly circular.
Phil’s challenge: “If ‘children’ = the elect, then Miriam’s fate is fixed irrespective of her honesty. Do you claim a just God would damn an honestly uncertain child simply because she wasn’t in the right subset? If election is unknowable, on what basis do you call that justice rather than cosmic lottery?”
BA-CL’s response: “The Elect will be saved. It is not a lottery but a certainty.”
The problem: “Not a lottery” ≠ “just”
What makes it not a lottery:
- God knows His choice in advance
- The outcome is certain
- From God’s perspective, it’s purposeful
What would make it just:
- The selection is based on something about the person
- Or: the selection serves a greater good
- Or: those not selected aren’t treated unjustly
BA-CL asserts certainty but never defends justice.
The Prospective/Retrospective Problem:
Phil presses: “Can you identify the elect before they die?”
If BA-CL answers “no”:
- Then “elect” is just a label applied after the fact
- It’s descriptive, not explanatory
- Saying “she was damned because she wasn’t elect” = “she was damned because she was damned”
If BA-CL answers “yes”:
- Provide the criterion for identification
- Explain how that criterion is just
BA-CL never addresses this. He just asserts that election is “not a lottery” without showing how it’s different from one from our perspective.
The “Passing Over” Language (D- on Moral Coherence):
BA-CL: “A just God will save His people while passing over those who do not believe.”
“Passing over” is euphemistic language for “actively damning” or “leaving in condemnation.”
The problem: This language creates the impression of passive divine action when Reformed theology actually requires active choice.
Reformed position:
- God actively chooses some (election)
- God actively passes over others (preterition/reprobation)
- Both are divine choices
By using “passing over,” BA-CL makes it sound like God just doesn’t act toward the non-elect, when actually God has actively chosen not to save them.
This is linguistic softening of a harsh doctrine.
Phil could press: “Passing over still requires explaining: why is it just to pass over Miriam’s honest uncertainty?”
BA-CL never answers this.
The “Unequally Yoked” Deflection:
BA-CL opens: “And this meme goes against the Word of God that tells us, Christians, to not be unequally yoked. Christians are not to have communion with darkness.”
Later: “Yes, mixed faith homes exist against Gods Word. And children like Miriam are why. It is confusion for the children of mixed faith parents.”
The problem: This blames the parents but doesn’t address what happens to the child.
Phil’s response: “‘Unequally yoked’ addresses what Christians ought to do, not what happens to the child who already exists. Mixed-faith homes exist—Miriam exists. Even if the parents erred, does a just God punish the child’s honest uncertainty for her parents’ yoking choices?”
BA-CL never answers this directly. He:
- Acknowledges mixed homes exist
- Says they’re contrary to Scripture
- Admits children suffer confusion from this
- But won’t address whether God condemns children for parental mistakes
This is deflection—pointing to parental sin instead of addressing child’s culpability.
The Election-Without-Defense Problem:
BA-CL repeatedly asserts: “Election is not based upon an unknown lottery. God knows and has chosen His people from before the foundation of the world.”
What he needs to defend:
- Against arbitrariness: On what basis does God choose?
- Against injustice: Why is the choice system just?
- Against human responsibility: How is Miriam responsible if fate is predetermined?
Traditional Reformed answers:
On (1): God chooses according to His purposes (Ephesians 1:11), not randomly On (2): God would be just to condemn all (Romans 9:20-23); saving some is mercy On (3): Human responsibility and divine sovereignty are compatible mysteries
BA-CL provides none of these defenses. He just asserts election and expects acceptance.
What’s Missing: The Full Reformed Defense
A complete Reformed response would be:
“Yes, Miriam is damned if not elect. This seems harsh, but here’s the full framework:
1. All deserve condemnation: Every human is a sinner (Romans 3:23). No one deserves salvation.
2. Election is mercy, not injustice: God would be just to condemn all. Choosing to save some is mercy. Those not chosen receive justice (what they deserve), not injustice.
3. Basis of election: God’s choice is according to His purposes (Eph 1:11), not arbitrary. We may not know those purposes, but they’re not random.
4. Human responsibility preserved: Though God chooses, humans still choose. These are compatible even if mysterious. Miriam’s uncertainty is real, but if she’s elect, God will overcome it.
5. Pastoral hope: We don’t know who the elect are. Preach gospel to all. Trust God’s justice. If Miriam is genuinely seeking (evidence of divine drawing), there’s hope.
Is this fully satisfying? Perhaps not. But it preserves God’s sovereignty, human responsibility, and the necessity of Christ.”
BA-CL gets to “damned if not elect” but never provides the full defense in points 1-5.
Result: His position looks arbitrary and unjust because he won’t defend it.
The Pedagogical Problem
BA-CL represents Type 10 Apologetic Error: Assertion Without Defense
The pattern:
- State Reformed doctrine (election)
- Apply to case (damned if not elect)
- When challenged on justice, reassert doctrine
- Never defend why doctrine is just
- Dismiss challenger as ignorant
This serves the in-group (other Calvinists nod along) but alienates outsiders (looks like assertion without reasoning).
The Progression from Evasion to Commitment
Interesting pattern in BA-CL’s responses:
Round 1 (Evasion): “This is a question that cannot be answered. If you refuse to accept Election then your guess is as good as mine.”
Round 2 (Partial engagement): “The Elect will be saved… Miriam dies mid-search. Meaning she dies without Christ so she is damned.”
Round 3 (Defensive): “He’s just ignorant”
Analysis: Phil’s persistent pressing forced engagement. BA-CL initially tried to evade (“can’t be answered”), then committed when pressed, then became defensive when challenged further.
This shows: Direct questioning works. BA-CL would have stopped at evasion if Phil hadn’t pressed.
Comparison to Other Reformed Respondents
BA-CL vs. GE-ME (both hard Calvinists):
- GE-ME: Appeals to Romans 9, refuses to answer initially
- BA-CL: Appeals to election, eventually answers “damned”
- BA-CL is better: At least commits to position
BA-CL vs. RY-RO (both use Augustine/total depravity):
- RY-RO: More theologically sophisticated, equally dismissive
- BA-CL: Less sophisticated, more direct
- BA-CL is better: More direct engagement despite less sophistication
BA-CL vs. JE-CR (both reject premise):
- JE-CR: Says “you assert Jesus’ words are wrong”
- BA-CL: Eventually engages with scenario
- BA-CL is better: Doesn’t reject premise as invalid
What Would Improve This to a C
Four moves:
- Drop the insult: “I apologize for ‘ignorant’—your question is legitimate and challenging. Let me engage it properly.”
- Defend election: “Election seems arbitrary, but here’s the defense: All deserve condemnation. God would be just to condemn all. Choosing to save some is mercy beyond justice. Those ‘passed over’ get justice (what they deserve), not injustice.”
- Address Miriam specifically: “We can’t know if Miriam is elect. If she is, God will save her (perhaps through means we don’t understand). If not, she receives what all sinners deserve—justice. Her honesty is admirable but doesn’t create a claim on God’s mercy.”
- Acknowledge the tension: “I understand this seems harsh. It’s meant to exalt God’s sovereignty and Christ’s necessity, not to minimize pastoral concern. In practice, we treat all seekers as potentially elect and proclaim gospel to all.”
Current score: 64.6% (D)
With these corrections: ~74% (C)
The “If You Refuse Election” Line
BA-CL: “This is a question that cannot be answered. If you refuse to accept Election then your guess is as good as mine.”
Analysis: This is a rhetorical ultimatum—”Accept my framework or we can’t discuss this.”
The problem: Phil isn’t arguing within Calvinism; he’s testing Calvinism for coherence.
Analogously:
- Questioner: “How does your economic theory handle recession?”
- Economist: “If you refuse to accept supply-side principles, we can’t discuss this.”
- Questioner: “I’m asking whether supply-side principles produce the outcome you claim.”
BA-CL treats framework acceptance as prerequisite for discussion, when actually the framework is what’s being evaluated.
The John 3:18 Citation
BA-CL cites: “John 3:18 – ‘He that beleeueth on him, is not condemned: but hee that beleeueth not, is condemned already, because hee hath not beleeued in the Name of the onely begotten Sonne of God.’”
Note: Using KJV spelling/formatting
The problem: This doesn’t address Phil’s challenge about why someone at 45/45/10 should be categorized as “beleeueth not” (doesn’t believe) rather than “in process of coming to belief.”
The verse is a verdict statement, not an explanation of how to categorize edge cases.
BA-CL needed to explain:
- Does “not believe” = “less than 100% confidence”?
- Or does it = “actively rejects”?
- Or something else?
He never does. Just quotes the verse and stops.
The Final Assessment
BA-CL contributes:
- Eventually direct answer (after pressing)
- Internal consistency within framework
- Theological literacy
BA-CL fails:
- Defends election’s justice
- Addresses why honest uncertainty is culpable
- Treats challenger with respect
- Provides reasoning beyond assertion
His response is pedagogically valuable for showing:
- What happens when theology is asserted without defense
- How persistent questioning can force commitment
- Why dismissiveness undermines apologetics
- The need to defend “hard doctrines” rather than just assert them
One of the middle-tier responses: Better than pure evaders, worse than thoughtful engagers.
MI-WI-2
MI-WI-2
STEELMAN PARAPHRASE
“The question fundamentally misunderstands the nature of God’s purpose in sending Christ. John 3:17 explicitly states that God sent His Son ‘not to condemn the world, but that the world through him might be saved.’ This reveals God’s heart: His primary intention is salvific, not condemnatory. The focus on whether Miriam is ‘damned’ reflects a prosecutorial framework that misses the gospel’s essence. God’s desire is that none should perish but that all should come to repentance (2 Peter 3:9). The question assumes God is primarily a judge seeking reasons to condemn, when Scripture reveals Him as a Father seeking reasons to save. Christ came to save, not condemn—this is the starting point for understanding any individual’s eternal fate. Rather than asking ‘Will God condemn Miriam?’, we should ask ‘How is God working to save Miriam?’ The answer lies in understanding God’s redemptive initiative, which precedes and exceeds human intellectual capacity to resolve theological puzzles.”
SCORING RUBRIC
| Dimension | Grade | Score | Weight | Weighted | Key Evidence |
|---|---|---|---|---|---|
| 1. Reason-Giving | D | 65 | 2× | 130 | Cites single verse; no explanation of application |
| 2. Gentleness | B+ | 88 | 1× | 88 | Respectful; focuses on God’s heart rather than judgment |
| 3. Logical Validity | D+ | 68 | 1× | 68 | No argument structure; verse citation only |
| 4. Informal Fallacies | D | 64 | 1× | 64 | Appeal to authority; assumes verse settles question without showing how |
| 5. Epistemic Precision | D | 63 | 2× | 126 | Doesn’t address how “came to save” resolves Miriam’s epistemic state |
| 6. Direct Engagement | D- | 62 | 2× | 124 | Never answers safe/damned; provides verse without application |
| 7. Principled Reasoning | D+ | 67 | 1× | 67 | Gestures at principle (God’s salvific intent) without defending or applying |
| 8. Theological Literacy | C+ | 78 | 1× | 78 | Knows key evangelistic text; doesn’t develop it |
| 9. Assumption Auditing | D | 65 | 2× | 130 | Assumes “came to save” means all are saved or addresses Miriam’s case |
| 10. Moral Coherence | D+ | 67 | 1× | 67 | Doesn’t address justice question directly |
COMPOSITE: 928/1400
FINAL GRADE: 66.3% = D
EXPANDED COMMENTARY
The Single-Verse Evangelist
MI-WI represents evangelistic proof-texting without development—theologically correct about God’s salvific intent but completely failing to connect that intent to Miriam’s specific epistemic situation. He scores well on gentleness (B+) while failing on direct engagement (D-), reason-giving (D), and epistemic precision (D).
What He Does (Partially) Well
Appropriate Text Selection (C+): MI-WI chooses John 3:17, which is thematically relevant to a discussion about condemnation:
“For God sent not his Son into the world to condemn the world; but that the world through him might be saved.”
Context: This immediately follows John 3:16, the most famous verse in Christianity. Together they present God’s purpose in sending Christ.
This verse addresses:
- God’s primary intention (salvation, not condemnation)
- Christ’s mission (save, not judge)
- The world as object of God’s love/mission
It’s not a random text—it speaks to God’s heart toward humanity.
Gentle Framing (B+): Unlike many respondents who emphasize judgment, MI-WI emphasizes God’s salvific intent.
The implicit message: “Don’t start with condemnation; start with God’s desire to save.”
This is pastorally sensitive and reflects a more grace-oriented theological framework than harsh Calvinists in the thread.
Challenges Prosecutorial Framework: MI-WI’s verse choice implicitly critiques the question’s framing.
The question asks: “Will Miriam be condemned?”
MI-WI’s verse responds: “God’s purpose isn’t condemnation.”
This is a legitimate move—reframing from judgment-focus to grace-focus.
Where He Fails
The Zero-Application Problem (D- on Direct Engagement):
Phil’s question: What happens to Miriam at 45/45/10?
MI-WI’s response: [John 3:17]
Phil’s follow-up: “If God ‘did not send the Son to condemn,’ then condemning proportioned belief under symmetric inputs contradicts that posture. √ Romans 1-2 at most ground basic theism, not Christian exclusivity. How does John 3:17 address her fate?”
MI-WI never responds.
The problem: The verse doesn’t self-apply to Miriam’s case.
John 3:17 could mean:
Interpretation A (Universalist): “God came to save, not condemn → Therefore, all are ultimately saved, including Miriam”
Interpretation B (Inclusivist): “God came to save → He provides ways for honest seekers like Miriam to be saved”
Interpretation C (Exclusivist-Grace): “God came to save → But salvation requires faith; Miriam lacks saving faith → damned, but that’s not God’s desire“
Interpretation D (Exclusivist-Election): “God came to save → He saves the elect; if Miriam is elect, she’ll be saved; if not, she won’t be”
Which interpretation does MI-WI hold? Unknowable. He just quotes the verse and disappears.
The “Came to Save” vs. “Actually Saves” Gap (D on Epistemic Precision):
John 3:17 establishes: God’s purpose is salvation, not condemnation
But this doesn’t establish: Everyone is actually saved
The gap: Intent ≠ Outcome
Example:
- Doctor’s purpose: heal all patients
- Reality: some patients die despite doctor’s best efforts
- Conclusion: Purpose ≠ guarantee of outcome
Similarly:
- God’s purpose: save world through Christ
- Reality: Some people (on most views) are not saved
- Conclusion: Purpose ≠ universal salvation
MI-WI needs to explain: How does God’s salvific intent connect to Miriam’s specific outcome?
Does “came to save” mean:
- Provides opportunity for all (Arminian)
- Provides sufficient grace for all who seek (Molinist/Inclusivist)
- Actually saves all eventually (Universalist)
- Saves the elect infallibly (Calvinist)
MI-WI never says.
The Verse Doesn’t Address Epistemic States:
John 3:17 is about God’s mission/intent.
Miriam’s situation is about epistemic access to that mission.
The connection needed: How does someone with 45/45/10 credence access the salvation God came to provide?
Options:
- A: Honest seeking counts as faith (inclusivist)
- B: Explicit belief required; 45% insufficient (exclusivist)
- C: God judges by accessible light (proportional)
- D: Election determines outcome regardless (Calvinist)
MI-WI provides the verse but not the connection.
Phil’s Challenge Unanswered:
Phil points out: “If God ‘did not send the Son to condemn,’ then condemning proportioned belief under symmetric inputs contradicts that posture.”
The logic:
- God’s purpose is to save, not condemn (John 3:17)
- Miriam has proportioned her belief to symmetric evidence (45/45/10)
- Condemning her for this would be condemning honest epistemic responsibility
- That would contradict God’s stated purpose (to save, not condemn)
- Therefore, either (A) she’s not condemned, or (B) John 3:17 doesn’t mean what it seems to mean
MI-WI never addresses this.
He quotes a verse that emphasizes God’s salvific intent but never explains whether that intent extends to or excludes someone in Miriam’s epistemic position.
What’s Missing: The Bridge from Intent to Application
A complete response would be:
“You’re asking about Miriam’s fate. John 3:17 establishes that God’s primary purpose is salvation, not condemnation. Here’s how I connect that to Miriam:
God’s salvific intent means He wants to save Miriam. The question is: What conditions must she meet?
Option 1 (Inclusivist): Her honest seeking itself demonstrates response to God’s drawing. God judges by the light available to her. If she’s genuinely seeking (45/45/10 with openness), she’s responding to God’s initiative. Safe.
Option 2 (Evangelical): God came to save, but salvation requires conscious faith in Christ. 45% confidence isn’t saving faith. However, God will provide sufficient opportunity before death for her to reach clarity. If she dies at 45/45/10, it means she resisted sufficient evidence. Damned, but only because she rejected what God offered.
Option 3 (Universalist): God came to save, period. Not ‘came to make salvation possible,’ but ‘came to save.’ His purpose succeeds. All are eventually reconciled, including Miriam. Safe.
I hold [X] because [reasoning]. This preserves both God’s salvific intent (John 3:17) and addresses Miriam’s specific situation.”
MI-WI provides none of this. Just the verse, with no interpretation, application, or answer.
Comparison to Other Single-Verse Responders
MI-WI vs. MO-RA (who also quoted single verses):
- Both: Provide biblically relevant texts without application
- MO-RA: At least quotes two verses (John 6:37 and John 3:18)
- MI-WI: Only one verse
MI-WI vs. DA-WA (who quoted extensively):
- Both: Scripture-only responses
- DA-WA: Multiple texts with thematic connection
- MI-WI: Single verse, then silence
MI-WI is among the most minimal respondents who at least try to engage.
The Pedagogical Problem
MI-WI represents Type 11 Apologetic Error: Verse-Dropping
The pattern:
- See question
- Think of relevant verse
- Quote verse
- Assume work is done
- Exit conversation
Why this fails:
- Verses require interpretation
- Application to specific cases needs reasoning
- Objections need addressing
- Questions need answering
The result: Looks like engagement but provides zero intellectual content.
What Would Be Required for Even a D-
To reach 60% (D-):
- Acknowledge the verse’s scope: “John 3:17 shows God’s salvific intent…”
- Connect to Miriam: “…which means for Miriam specifically…”
- Commit to answer: “…that she is [safe/damned] because…”
Three sentences. Maybe 40 words.
Current score: 66.3% (D) Already barely above D- threshold
He’s at D not F only because:
- The verse is relevant (not random)
- The tone is gentle (not hostile)
- The theological instinct is correct (emphasize grace)
But execution is nearly absent.
The Irony
MI-WI chose a verse about God’s mission to save, not condemn.
But by refusing to apply it to Miriam, he leaves her in exactly the condemned state he seems to want to avoid.
If he believes John 3:17 means Miriam is safe, he should say so and defend it.
If he believes it doesn’t guarantee her safety, he should explain why God’s salvific intent doesn’t cover her case.
By saying neither, he provides a verse that sounds hopeful but functions as evasion.
What Would Improve This to a C-
Four moves:
- Interpret the verse: “John 3:17 establishes God’s primary intention is salvation. This isn’t passive—it’s active mission.”
- Apply to Miriam: “For Miriam, this means God is actively working to save her, not looking for reasons to condemn. Her honest seeking is evidence of His drawing.”
- Connect to outcome: “Therefore, I believe she’s safe—God’s intent to save, combined with her genuine seeking, means He won’t abandon her in her uncertainty.”
- Address objection: “Some will say explicit faith is required. But John 3:17’s emphasis on God’s initiative suggests He’ll complete what He starts in honest seekers.”
Current score: 66.3% (D)
With these additions: ~74% (C-)
The Final Assessment
MI-WI contributes:
- Appropriate verse selection
- Grace-oriented theological instinct
- Non-hostile tone
MI-WI fails to contribute:
- Interpretation of the verse
- Application to Miriam
- Answer to the question
- Response to follow-up
His response is:
- Minimal but not actively harmful
- Theologically informed but undeveloped
- Potentially hopeful but actually evasive
One of the weaker responses, though the gentle spirit prevents it from being among the worst.
DA-MA
DA-MA
STEELMAN PARAPHRASE
“The question correctly identifies rational/evidential dimensions but fundamentally misses that authentic relationship with God transcends mere intellectual assent to propositions. Scripture demonstrates this distinction clearly: James 2:19 states ‘the demons also believe and tremble’—showing that cognitive belief in God’s existence is insufficient for salvation. Salvation requires more than rational evaluation of competing truth claims; it involves a spiritual/relational component that cannot be reduced to epistemology. Regarding Miriam’s uncertainty, Christianity acknowledges significant ‘unknowns’—aspects of divine judgment we don’t fully comprehend. Many Christians throughout history have wrestled with questions about God’s justice regarding those who lack clear revelation, including debates about the fate of those with mental disabilities, infants, and those who never hear the gospel. Scripture suggests God’s judgment accounts for ability and knowledge: ‘to whom much is given, much will be required’ (Luke 12:48). Romans 2:14-16 indicates that Gentiles without the Law can be judged by conscience and the law ‘written on their hearts.’ The problem of ‘ability’ combined with ‘accountability’ is genuine—thoughtful Christians throughout history have recognized that if someone truly lacks ability to make a morally accountable choice due to mental limitations or insufficient knowledge, God’s justice must factor that into judgment. The concept of ‘ability’ necessarily includes knowledge and will components. While I cannot claim certainty about Miriam’s eternal fate, I trust that the ‘judge of all the earth will do right’ (Genesis 18:25), accounting for her epistemic limitations in ways that exceed our understanding.”
SCORING RUBRIC
| Dimension | Grade | Score | Weight | Weighted | Key Evidence |
|---|---|---|---|---|---|
| 1. Reason-Giving | C+ | 77 | 2× | 154 | Cites James 2:19, Romans 2:14-16, Luke 12:48; develops ability/accountability framework |
| 2. Gentleness | A- | 92 | 1× | 92 | Respectful throughout; acknowledges Phil’s valid concerns; engages charitably |
| 3. Logical Validity | C+ | 78 | 1× | 78 | Valid structure; premises about spiritual component need defense |
| 4. Informal Fallacies | C | 75 | 1× | 75 | Minor: “spiritual component” needs definition; otherwise avoids major fallacies |
| 5. Epistemic Precision | C+ | 77 | 2× | 154 | Acknowledges epistemic limitations; distinguishes ability from accountability reasonably |
| 6. Direct Engagement | C | 74 | 2× | 148 | Doesn’t commit to safe/damned but explains why; engages question seriously |
| 7. Principled Reasoning | B- | 82 | 1× | 82 | Clear principle: ability determines accountability; applies consistently |
| 8. Theological Literacy | B | 85 | 1× | 85 | Strong grasp of proportional judgment texts; aware of historical debates |
| 9. Assumption Auditing | C+ | 78 | 2× | 156 | Acknowledges “unknowns”; doesn’t claim false certainty |
| 10. Moral Coherence | B- | 81 | 1× | 81 | Addresses justice concern via proportional judgment framework |
COMPOSITE: 1105/1400
FINAL GRADE: 78.9% = C+
EXPANDED COMMENTARY
The Thoughtful Agnostic
DA-MA represents thoughtful evangelical engagement with appropriate epistemic humility—acknowledging limits of knowledge, engaging the question seriously, providing biblical framework for proportional judgment, but ultimately declining to give definitive answer. He scores well on gentleness (A-), theological literacy (B), and moral coherence (B-) while being moderate on direct engagement (C) and reason-giving (C+).
What He Does Well
Acknowledges the Spiritual/Relational Dimension (C+):
DA-MA opens with an important theological distinction: “This fine argumentation misses completely the fact that one’s response to God’s call is more than merely rational assent to perceived fact. The demons also believe and tremble…”
The distinction:
- Cognitive belief: Assent to propositions (demons have this)
- Saving faith: Trust, reliance, relationship (demons lack this)
Biblical support: James 2:19 – “You believe that God is one; you do well. Even the demons believe—and shudder!”
This is a legitimate theological point. Christianity traditionally distinguishes:
- Notitia (knowledge of facts)
- Assensus (assent to truth of facts)
- Fiducia (trust/reliance on God)
Saving faith requires all three, not just the first two.
The Ability/Accountability Framework (B-):
DA-MA develops a sophisticated principle: “The concept of ‘ability’ necessarily includes knowledge and will components. So we end up with these categories of mental/spiritual ability in which there are numerous influencing factors such as physical attributes (sight, hearing) culture, calling & enabling of the Holy Spirit, intelligence, and even genetic variables that contribute to one’s ability.”
Key insight: Accountability presupposes ability.
Biblical support:
- Luke 12:48: “To whom much is given, much will be required”
- Romans 2:14-16: Gentiles judged by law written on hearts
- Genesis 18:25: “Will not the Judge of all the earth do right?”
This framework suggests: God judges proportionally based on what each person could reasonably know/do.
Application to Miriam: If her epistemic position makes certain conclusions inaccessible, that limitation factors into God’s judgment.
This is the strongest defense of divine justice in the thread so far (alongside ST-WA’s inclusivism).
Acknowledges Historical Debates (B on Theological Literacy):
DA-MA shows awareness that this isn’t a new question: “Many Christians believe in a ‘A of A’ by which they mean just this. Except of course they would use that for things like mental deficiencies. Others would go even further and add that ALL humans will recognize that this idea of ‘ability’ combined with ‘accountability’ extends beyond just people with mental deficiencies.”
Translation: Evangelical Christians have long debated “age of accountability” for children and mentally disabled persons, recognizing that inability limits culpability.
The question: If we accept this for children and mentally disabled, why not for those with epistemic limitations?
DA-MA is gesturing toward this extension without fully committing.
Appropriate Epistemic Humility (C+ on Assumption Auditing):
Unlike many respondents who claim certainty, DA-MA acknowledges limits: “You are pointing directly at one of the ‘unknowns’ of Christianity.”
This is honest. Christianity has debated these questions for 2,000 years without consensus:
- What happens to those who never hear the gospel?
- What happens to infants who die?
- What happens to those with severe cognitive disabilities?
- What happens to those in Miriam’s position?
DA-MA doesn’t pretend to have definitive answers where the tradition lacks them.
Charitable Engagement (A- on Gentleness):
Throughout the exchange, DA-MA:
- Acknowledges Phil’s “excellent question”
- Engages substantively without dismissing
- Doesn’t accuse Phil of bad faith
- Shows genuine wrestling with the issue
This is model Christian engagement—taking difficult questions seriously rather than deflecting.
Where He Falls Short
The “Spiritual Component” Needs Definition (C on Fallacies):
DA-MA’s claim: Response to God involves more than “rational assent”—requires “spiritual/mystical component”
Phil’s challenge: “You’re appealing to a ‘spiritual/mystical component’ that is, by definition, subjective and non-verifiable. But Miriam is receiving two competing ‘mystical’ claims. Her Christian mother reports profound spiritual experiences in prayer. Her Muslim father reports the same in presence of Allah in salat. Both report profound spiritual experiences. How does appealing to a ‘mystical component’ help her when that component is also pointing in two different directions?”
The problem: If “spiritual experience” is the tie-breaker, but both traditions report equally profound spiritual experiences, we’re back where we started.
DA-MA never addresses this.
He raises “spiritual component” as if it resolves the problem, but Phil correctly identifies that it just relocates the problem (from competing doctrinal claims to competing spiritual experiences).
Doesn’t Commit to Answer (C on Direct Engagement):
Phil asks repeatedly: Safe or damned?
DA-MA’s responses:
- “One of the ‘unknowns’ of Christianity”
- “We can trust that the ‘judge of all the earth will do right’”
- Never commits to safe or damned
This is better than hostile dismissal but still doesn’t fully engage.
Comparison:
- ST-WA: “I believe Miriam is saved” (commits)
- BA-CL: “She is damned” (commits)
- DA-MA: “It’s unknown, but God will judge rightly” (defers)
Deferring to mystery is legitimate but leaves the justice question unaddressed.
The Ability Framework Isn’t Fully Applied (C+ on Epistemic Precision):
DA-MA establishes: Ability determines accountability
But he doesn’t complete the application:
- Miriam’s ability to determine truth between Christianity and Islam is limited by symmetric evidence
- Therefore, her accountability for failing to reach correct conclusion should be proportionally limited
- Therefore, [safe? damned? post-mortem opportunity?]
He stops at step 2 without reaching step 3.
A complete response would be: “Given Miriam’s epistemic limitations, I believe God judges her by her response to available light. If she’s genuinely seeking (which 45/45/10 with openness suggests), she’s responding appropriately to what she can know. Therefore, [safe/saved by responding to general revelation / given post-mortem clarity / judged by trajectory not snapshot].”
DA-MA provides the framework but doesn’t apply it to reach a conclusion.
The “Sort Out” Language:
DA-MA says: “What we can do is trust that the ‘judge of all the earth will do right’ for the OP and Miriam, and let God ‘sort out’ what’s actually going on with someone’s actual heart condition.”
“Sort out” implies:
- God will make the right call
- We can’t know what that call is
- Trust His judgment
But this doesn’t address Phil’s concern: Is the system just?
Phil isn’t asking: “Will God judge rightly within His system?”
Phil IS asking: “Is the system itself coherent with justice?”
Analogy:
- Phil: “Is this law just?”
- DA-MA: “Trust the judge to apply the law rightly”
- Phil: “But I’m asking if the law itself is just”
DA-MA conflates trusting God’s character with defending the system’s justice.
What’s Missing: The Full Proportional Judgment Defense
A complete response building on DA-MA’s framework would be:
“You’re right to press on this. Here’s how I see it:
1. Ability determines accountability: God doesn’t hold people accountable for what they cannot know or do (Luke 12:48, Romans 2:14-16).
2. Miriam’s ability is genuinely limited: She faces symmetric evidence from equally credible sources. This isn’t willful rejection—it’s honest epistemic limitation.
3. Application of principle: God judges Miriam by what she CAN know:
- She can know: Something transcendent exists (general revelation)
- She can know: Moral obligations exist (conscience)
- She can know: Seeking truth is better than avoiding it
4. Therefore: If she’s responding appropriately to what she CAN know (seeking honestly, living morally, remaining open), God judges that response favorably, even if she can’t resolve competing special revelation claims.
5. Outcome: I believe she’s safe—not because all paths are true, but because God judges by accessible light, and she’s responding well to hers.
This isn’t universalism (not all paths equally valid) or relativism (truth matters). It’s proportional judgment—people accountable for light they have, not light they lack.”
DA-MA has pieces 1-3 but never completes 4-5.
The Pedagogical Value
DA-MA represents thoughtful evangelical wrestling—someone who:
- Takes the question seriously
- Provides biblical framework
- Acknowledges complexity
- Shows appropriate humility
- Engages charitably
But ultimately doesn’t commit to an answer.
This is pedagogically valuable as:
- Positive model: Shows how to engage difficult questions respectfully
- Negative model: Shows how deferring to mystery can be evasive
- Middle path: Between dogmatic certainty and complete agnosticism
Comparison to Other Thoughtful Respondents
DA-MA vs. ST-WA (the A- response):
- Both: Acknowledge epistemic limitations, use proportional judgment framework
- ST-WA: Commits to answer (safe), defends it
- DA-MA: Declines to commit, defers to mystery
- ST-WA is stronger: Completes the argument
DA-MA vs. NI-DE (defensive agnostic):
- Both: Appeal to “unknowns,” trust God’s judgment
- DA-MA: Provides biblical framework, engages charitably
- NI-DE: Dismisses question as “trap,” refuses engagement
- DA-MA is much better: Treats question seriously
DA-MA vs. KE-SH (evidentialist):
- Both: Evangelical, theologically informed
- KE-SH: Shifts to evidential debate
- DA-MA: Stays in justice/proportionality register
- DA-MA is better: Doesn’t change the subject
What Would Improve This to a B-
Three moves:
- Address the spiritual experience symmetry: “You’re right that both traditions report spiritual experiences. The difference is: I’m not asking Miriam to adjudicate which spiritual experience is ‘real.’ I’m asking whether she’s responding appropriately to whatever spiritual promptings she receives. If she’s open, seeking, and responding honestly, that’s what God judges.”
- Complete the ability/accountability application: “Given her epistemic limitations, here’s what I believe: She’s safe, because God judges by accessible light. Her honest uncertainty under symmetric evidence demonstrates she’s responding appropriately to what she can know. God doesn’t condemn honest epistemic limitation.”
- Defend against exclusivist objection: “Some will say explicit faith in Christ is required. But the ability/accountability framework suggests God doesn’t require what genuine seekers can’t provide. If Miriam truly can’t determine which revelation is true, God accounts for that limitation.”
Current score: 78.9% (C+)
With these additions: ~83% (B-)
The “Unknowns” Defense
DA-MA repeatedly cites “unknowns”: “You are pointing directly at one of the ‘unknowns’ of Christianity.”
This is double-edged:
Positive interpretation: Epistemic humility—acknowledging we don’t have all answers
Negative interpretation: Evasion—”unknowns” becomes excuse not to engage
DA-MA leans toward positive but doesn’t fully escape the negative.
The question remains: If this is truly an “unknown,” what does that say about Christianity’s claim to have “the truth”?
The Final Assessment
DA-MA contributes:
- Ability/accountability framework (most sophisticated in thread so far)
- Biblical support for proportional judgment
- Charitable engagement
- Appropriate epistemic humility
- Awareness of historical debates
DA-MA fails to contribute:
- Definitive answer to the question
- Response to spiritual experience symmetry
- Complete application of his own framework
- Defense of system’s justice (vs. just trusting judge)
His response is pedagogically valuable for showing:
- How thoughtful Christians wrestle with hard questions
- The difference between hostile dismissal and charitable engagement
- The tension between wanting to defend God’s justice and acknowledging limits of knowledge
- Why deferring to mystery, while sometimes appropriate, can feel like evasion
Solidly middle-tier response: Much better than dismissive/hostile respondents, not as strong as those who commit to and defend positions.
JO-SO-1
JO-SO-1
STEELMAN PARAPHRASE
“The fundamental error in this scenario is theological: it assumes salvation operates on a belief-system or doctrinal-adherence basis, when Scripture teaches salvation addresses the ontological problem of human nature corrupted by sin. No one becomes righteous by conforming to correct doctrines or achieving proper intellectual conclusions—righteousness comes only through the new birth in Christ. The scenario creates a false dichotomy between ‘honest seekers’ and others, but Scripture reveals all humans are ‘spiritually broken from birth’ due to inherited Adamic sin. This brokenness manifests through sin in our lives, making us ‘contrary beings’ to God’s holy nature—we literally cannot be in His presence in our natural state. Christ came specifically because human nature, corrupted by sin, requires transformation, not just better information or more sincere seeking. The new birth (being ‘born of Christ’ not ‘of the will of man’) creates new creatures—this is the gospel message. Miriam’s intellectual honesty or evidential uncertainty is irrelevant to her actual need: transformation of nature through Christ’s work. The question wrongly frames salvation as if it were about achieving correct conclusions given sufficient evidence, but the gospel proclaims it’s about humble surrender to Christ’s exclusive provision. People fail to find Christ not because of evidential ambiguity or cultural victimhood, but because they ‘reject the Simplicity of the message’ and refuse to surrender self-righteousness. Christ is emphatic: He alone provides access to the Father through His substitutionary death. The question’s complexity obscures the gospel’s simplicity: surrender to Christ or remain in self-justifying attempts that cannot address the sin problem.”
SCORING RUBRIC
| Dimension | Grade | Score | Weight | Weighted | Key Evidence |
|---|---|---|---|---|---|
| 1. Reason-Giving | C | 75 | 2× | 150 | Develops ontological argument about human nature; doesn’t address epistemic asymmetry |
| 2. Gentleness | D+ | 67 | 1× | 67 | “False and misinformed,” “mental gymnastics,” “contortions”—dismissive tone |
| 3. Logical Validity | C- | 72 | 1× | 72 | Valid within framework; premise that nature-change solves epistemic problem is questionable |
| 4. Informal Fallacies | D | 65 | 1× | 65 | Strawman (Phil as creating “straw man”); non-sequitur (nature problem ≠ epistemic problem solved) |
| 5. Epistemic Precision | D | 64 | 2× | 128 | Conflates ontological state with epistemic capacity; doesn’t address how nature-change enables truth-identification |
| 6. Direct Engagement | D | 65 | 2× | 130 | Addresses Phil directly but never answers safe/damned; rejects premise without engaging scenario |
| 7. Principled Reasoning | C- | 73 | 1× | 73 | Clear principle: nature-transformation needed; doesn’t explain how this resolves Miriam’s epistemic state |
| 8. Theological Literacy | B | 84 | 1× | 84 | Strong grasp of new birth, Adamic sin, substitutionary atonement, exclusivity |
| 9. Assumption Auditing | D- | 62 | 2× | 124 | Assumes “reject simplicity” explains non-conversion; doesn’t examine whether message is actually “simple” to Miriam |
| 10. Moral Coherence | D | 65 | 1× | 65 | Doesn’t address why inability to identify true message is culpable |
COMPOSITE: 958/1400
FINAL GRADE: 68.4% = D+
EXPANDED COMMENTARY
The Nature-Change Theologian
JO-SO represents sophisticated Reformed theology focused on ontological transformation—correctly emphasizing that salvation requires nature-change not just belief-change, but failing to address how someone in Miriam’s epistemic position accesses that transformation. He scores well on theological literacy (B) while failing on epistemic precision (D), direct engagement (D), and moral coherence (D). This is a significant improvement from the initial D- assessment, as the full response shows much more theological development.
What He Does Better Than Initially Assessed
Ontological Framework Development (B on Theological Literacy):
JO-SO articulates a robust Reformed understanding of salvation:
“The problem is that, as children of Adam the father of all Humanity, human beings are spiritually broken from birth and they live out that brokenness through sin.”
Key theological concepts:
- Federal headship: Adam as representative of humanity
- Original sin: Inherited corruption from Adam
- Total depravity: Spiritual brokenness from birth
- New birth necessity: “born of Christ” not “of the will of man”
- New creation: “we are new creations”
Biblical support:
- John 3:3-7 (must be born again)
- 2 Corinthians 5:17 (new creation)
- Romans 5:12-19 (in Adam all die)
- Ephesians 2:1-5 (dead in trespasses)
This is sophisticated theology, not simplistic proof-texting.
The “Contrary Beings” Argument (C):
JO-SO’s strongest point:
“We literally cannot be in his presence because we are contrary beings. That’s why Christ came to bring a new birth.”
The argument:
- God is holy
- Humans are corrupted by sin
- These natures are incompatible (contrary)
- Proximity would destroy humans (like mixing matter/antimatter)
- Therefore, nature-change (new birth) required
This echoes the “holiness requirement” argument made by KE-SH earlier (#10), but JO-SO develops it more fully.
The Exclusivity Defense (C+):
“Jesus was emphatic about why he had to come because he wants no one to perish. He is the exclusive access to the father because of his righteous blood shed for your unrighteous life.”
The logic:
- Christ’s death was necessary (not optional)
- If humans could reach God another way, the crucifixion was pointless
- Therefore, Christ is exclusive access
- Any other path invalidates the cross
This is the “scandal of particularity” argument—Christ’s uniqueness means exclusivity.
Biblical support: John 14:6, Acts 4:12, 1 Timothy 2:5
Personal Engagement (C-):
Unlike many respondents who ignore Phil personally, JO-SO addresses him directly:
“That’s the problem, Phil.” “What you’ve done is tried to create…” “Why not stop with the mental gymnastics…”
This shows: He’s responding to Phil specifically, not just posting a generic sermon.
Where He Still Fails
The Strawman Accusation (D on Fallacies):
JO-SO claims: “You have created a fictional character in order to set up a straw man to inevitably condemn the exclusivity that Christianity teaches.”
Analysis: This is ironic—JO-SO is accusing Phil of creating a strawman while misrepresenting Phil’s position.
Phil’s actual argument:
- Miriam exists (or people like her exist)
- She faces symmetric evidence
- Is condemning her uncertainty just?
Phil did NOT:
- Create a character to “inevitably condemn” Christianity
- Set up a strawman
- Argue against exclusivity per se (he’s arguing against condemning honest uncertainty)
JO-SO is claiming Phil’s scenario is fictional/manipulative when it’s actually describing real situations (mixed-faith families).
The “Bifurcated Belief” Misunderstanding (D on Epistemic Precision):
JO-SO says: “You had bifurcated an emotional and intellectual belief into parts not realizing that nothing about this person’s belief systems leads to Salvation.”
Analysis: JO-SO thinks Phil is separating “emotional belief” from “intellectual belief” and claiming one or the other leads to salvation.
But Phil’s actual point: Miriam has proportioned belief (45/45/10) based on evidence, and is asking whether that proportioning is culpable.
JO-SO has misread the scenario. Phil isn’t bifurcating belief types—he’s describing credence levels.
The Nature-Change Doesn’t Solve the Epistemic Problem (D on Epistemic Precision):
JO-SO’s argument:
- Humans need nature-change (new birth)
- New birth comes through Christ
- Therefore, must come to Christ
Phil’s question: How does Miriam identify which path leads to Christ when she has symmetric evidence?
The gap: Even granting that nature-change is needed, how does someone in Miriam’s position know Christianity provides it?
Both Christianity and Islam claim to transform human nature:
- Christianity: New birth through Christ
- Islam: Fitrah (pure nature) restored through submission to Allah
If Miriam needs transformation (granted), which transformation should she seek?
JO-SO never addresses this. He assumes identifying Christianity as the true path is simple, but that’s exactly what Miriam can’t do.
The “Reject the Simplicity” Claim (D- on Assumption Auditing):
JO-SO asserts: “People who don’t come to Christ is because they reject the Simplicity of the message and they don’t want to surrender their own deeds and their own righteousness.”
The assumption: The message is “simple” and non-believers actively reject it.
But for Miriam:
- The message isn’t simple—she has two contradictory “simple” messages
- She’s not rejecting—she’s unable to determine which to accept
- She’s not clinging to self-righteousness—she’s seeking truth
JO-SO’s framework (willing rejection of simple truth) doesn’t apply to Miriam’s situation (honest uncertainty between competing claims).
The “Mental Gymnastics” Accusation (D+ on Gentleness):
JO-SO says: “Why not stop with the mental gymnastics, open the Gospels and start truly seeking with the desire to know God and his plan for your life in Christ?”
“Mental gymnastics” is dismissive language suggesting:
- Phil is overthinking
- The answer is obvious
- Complexity is manufactured evasion
But Phil’s question is straightforward: Is condemning honest uncertainty just?
This isn’t “mental gymnastics”—it’s basic epistemological ethics.
The “Contortions Trying to Find Another Way” Line (D on Moral Coherence):
JO-SO concludes: “Why is it so hard to Simply surrender that instead of these contortions trying to find another way?”
The assumption: Phil (and by extension Miriam) is engaged in “contortions” to avoid the obvious truth.
But Miriam isn’t seeking “another way”—she’s trying to determine which of two ways is the true way.
Big difference:
- Seeking another way: “I know Christianity is true but I want a different option”
- Seeking to identify the way: “Which of these competing claims is true?”
JO-SO conflates these, treating epistemic uncertainty as moral rebellion.
The Complete Failure to Answer (D on Direct Engagement):
Despite extensive response, JO-SO never answers:
- Is Miriam safe or damned?
- Is her uncertainty culpable?
- How does nature-change doctrine address epistemic symmetry?
He provides theological framework but never applies it to the case.
The Nature vs. Epistemology Gap
JO-SO’s strongest move—the nature-change argument—still has a fatal gap:
JO-SO establishes:
- Humans need ontological transformation
- Christianity provides it through new birth
- Therefore, must come to Christ
Missing step: 2.5: How does someone with symmetric evidence identify Christianity as the source of transformation?
Without step 2.5, the argument is:
- You need medicine
- This bottle contains medicine
- Therefore, take this bottle
But if there are two bottles, both claiming to contain medicine, and you can’t tell which is which, saying “you need medicine” doesn’t solve the problem.
JO-SO needs to show: Christianity is identifiable as the true source of transformation even under symmetric evidence conditions.
He never does.
What Phil Would Respond
Phil’s likely counter:
“You emphasize that I’ve created a ‘fictional character’ and ‘straw man.’ But Miriam represents millions of real people in mixed-faith families. Dismissing the scenario as fictional is dismissing real human situations.
You correctly identify that humans need nature-transformation, not just better beliefs. I agree—let’s grant that. The question remains: How does Miriam identify which tradition provides true transformation?
You say ‘stop the mental gymnastics and open the Gospels.’ But her Muslim father says ‘stop the mental gymnastics and open the Qur’an.’ Symmetric claims. How does she adjudicate?
You claim people reject ‘the Simplicity of the message.’ But there’s nothing simple about determining which of two mutually exclusive revelations is true when both seem equally credible.
Your theology of nature-change is sophisticated. But you’ve provided no answer to the epistemic access problem. If transformation is necessary (granted) and only one path provides it (granted), how does someone in Miriam’s position identify that path?
Calling her uncertainty ‘contortions’ or ‘mental gymnastics’ doesn’t address the justice question: Is it fair to condemn someone for failing to resolve an evidentially ambiguous choice?”
JO-SO has no response because he never engaged this level of the question.
Comparison to Similar Respondents
JO-SO vs. KE-SH (#10):
- Both: Emphasize nature-change/holiness requirement
- KE-SH: Shifts to evidential debate
- JO-SO: Stays in ontological register but doesn’t bridge to epistemic
- Roughly equal: Both identify real theological issue but don’t solve Phil’s problem
JO-SO vs. RY-RO (#14):
- Both: Advanced Reformed theology, Augustinian anthropology
- RY-RO: Noetic effects + “non posse non peccare”
- JO-SO: New birth + contrary natures
- JO-SO slightly better: More pastoral tone, less dismissive
JO-SO vs. JO-WI (#4):
- Both: Sin vs. confusion distinction
- JO-WI: Proximate/ultimate cause framework
- JO-SO: Ontological vs. epistemological framework
- JO-SO better: More theological development
What’s Missing: The Bridge
A complete response would bridge from ontology to epistemology:
“You’re right that Miriam faces competing claims. Here’s how the nature-change doctrine addresses this:
1. The Holy Spirit’s role: The new birth isn’t achieved through correct intellectual conclusions—it’s a sovereign work of the Holy Spirit (John 3:8: ‘wind blows where it wishes’).
2. Seeking as evidence: The fact that Miriam is seeking at all may indicate the Spirit is drawing her. Jesus said ‘No one can come to me unless the Father draws him’ (John 6:44).
3. Application: If the Spirit is drawing Miriam (evidenced by her seeking), He will complete the work. Her 45/45/10 is not the final state—it’s mid-process.
4. Outcome: If she’s truly being drawn, she’ll reach faith before death (God completes what He starts). If she dies at 45/45/10, it indicates she wasn’t being drawn—but then her fate isn’t determined by her uncertainty; it’s determined by not being elect.
This preserves: (A) Nature-change necessity, (B) Christ’s exclusivity, (C) Proportional judgment (she’s not condemned for uncertainty per se).”
This would be coherent Reformed inclusivism. JO-SO has the theological pieces but never assembles them.
The Pedagogical Value
JO-SO demonstrates:
- Positive: Sophisticated understanding of Reformed soteriology
- Positive: Emphasis on transformation vs. transaction
- Negative: Inability to connect ontological truth to epistemic situation
- Negative: Dismissing questioner’s concerns as “mental gymnastics”
He represents: Theologically educated respondent who knows his tradition well but can’t apply it to challenging edge cases.
Why the Score Improved from D- to D+
Original assessment (D-): 60.0%
- Based only on first sentence
- Appeared to be pure dismissal
Revised assessment (D+): 68.4%
- Full response shows theological sophistication (B on theological literacy)
- Develops ontological framework coherently (C on reason-giving)
- Engages Phil personally (C- on some dimensions)
Still fails on:
- Direct engagement (never answers question)
- Epistemic precision (doesn’t bridge ontology to epistemology)
- Moral coherence (doesn’t address justice)
- Gentleness (dismissive language throughout)
The improvement reflects: More content to work with, but still fundamentally unsuccessful at addressing the actual question.
What Would Improve This to a C
Three moves:
1. Acknowledge the epistemic problem: “You’re right that nature-change doctrine alone doesn’t solve the epistemic access problem. Let me address that specifically.”
2. Bridge ontology to epistemology: “The Spirit’s drawing creates the capacity to recognize truth. If Miriam is genuinely seeking (45/45/10 with openness), that itself may be evidence of divine drawing, which will lead to clarity.”
3. Commit to answer: “Therefore: If she’s being drawn (evidenced by seeking), she’s safe—God will complete the work. If not drawn, her uncertainty is irrelevant—she was never elect anyway. Either way, she’s not condemned for uncertainty.”
Current score: 68.4% (D+)
With these additions: ~76% (C)
The Final Assessment
JO-SO contributes:
- Sophisticated Reformed theology on new birth
- Ontological framework (nature-transformation necessity)
- Personal engagement with Phil
- Exclusivity defense via cross’s necessity
JO-SO fails to contribute:
- Answer to safe/damned question
- Bridge from ontology to epistemology
- Response to epistemic symmetry problem
- Defense of justice claim
Significant improvement from initial assessment, but still fails to address the core question. Middle-tier response—better than dismissive non-engagers, worse than those who actually answer the question.
Assessment #19 (Revised) of approximately 42 remaining
Now proceeding to BO-PE (Bob Perry).
Shall I continue?
BO-PE
BO-PE
STEELMAN PARAPHRASE
“Phil’s approach to this discussion reveals someone who isn’t genuinely seeking truth but rather seeking to undermine faith through sophisticated rhetorical tactics. His framing of questions, his persistent demands for specific answers, and his refusal to accept standard theological responses demonstrate a pattern of disingenuous engagement. Rather than honest inquiry, his method involves setting up scenarios designed to make Christianity appear unjust, then rejecting every theological explanation offered. This isn’t sincere questioning—it’s trolling dressed in philosophical language. Those who continue engaging with him waste valuable time that could be spent with genuine seekers. His ‘intellectual honesty’ posture masks an agenda: to justify his own rejection of Christianity by demonstrating its alleged incoherence. The desperation underlying his extensive efforts to discredit Christian soteriology suggests someone trying to convince himself, not others. While we should pray for him, we shouldn’t mistake his rhetorical games for authentic dialogue. Continuing to engage only feeds his need to ‘win’ rather than to understand. Sometimes the most appropriate Christian response is to recognize bad-faith engagement and decline to participate in sophisticated trolling exercises.”
SCORING RUBRIC
| Dimension | Grade | Score | Weight | Weighted | Key Evidence |
|---|---|---|---|---|---|
| 1. Reason-Giving | F | 0 | 2× | 0 | No reasoning; pure ad hominem attack |
| 2. Gentleness | F | 0 | 1× | 0 | “Troll,” “evasive,” “disingenuous,” “waste of time” |
| 3. Logical Validity | F | 0 | 1× | 0 | No argument; only character assassination |
| 4. Informal Fallacies | F | 0 | 1× | 0 | Pure ad hominem; genetic fallacy (“desperation”); poisoning well |
| 5. Epistemic Precision | F | 0 | 2× | 0 | Zero epistemic content |
| 6. Direct Engagement | F | 0 | 2× | 0 | Refuses engagement; encourages others to stop engaging |
| 7. Principled Reasoning | F | 0 | 1× | 0 | No principles articulated |
| 8. Theological Literacy | F | 0 | 1× | 0 | No theology present |
| 9. Assumption Auditing | F | 0 | 2× | 0 | Assumes bad faith without evidence |
| 10. Moral Coherence | F | 0 | 1× | 0 | No moral reasoning; only personal attack |
COMPOSITE: 0/1400
FINAL GRADE: 0% = F
EXPANDED COMMENTARY
The Pure Ad Hominem
BO-PE represents complete abandonment of intellectual engagement in favor of character assassination—no theology, no reasoning, no engagement with the question, only attacks on Phil’s character and motives. This scores absolute zero across all dimensions.
What He “Contributes”
Absolute Nothing (F on All Dimensions):
BO-PE’s entire comment consists of:
- Calling Phil a “troll”
- Claiming Phil is “evasive, disingenuous”
- Asserting Phil is “uber-committed to having the last word”
- Claiming his intentions are “anything but altruistic”
- Suggesting Phil acts from “desperation”
- Concluding Phil is “a waste of time”
- Ending with condescending “worthy of our prayers”
Not a single word about:
- Miriam’s situation
- The epistemic justice question
- Christian theology
- Biblical texts
- Philosophical arguments
- Anything of substance
The Complete Failure
Ad Hominem as Only Strategy (F on Fallacies):
Ad hominem: Attacking the person rather than the argument
BO-PE’s entire comment is ad hominem:
- Doesn’t address Phil’s arguments
- Only attacks Phil’s character
- Impugns Phil’s motives
- Dismisses Phil as “troll”
This is textbook logical fallacy. Even if Phil were everything BO-PE claims, the arguments would still need addressing.
Genetic Fallacy (F):
BO-PE claims: Phil’s arguments come from “desperation”
Genetic fallacy: Dismissing argument based on its origin rather than its merit
Even if Phil IS desperate (evidence?), that doesn’t make his arguments invalid.
The truth of “Is condemning honest uncertainty just?” is independent of Phil’s psychological state.
Poisoning the Well (F):
BO-PE warns others: Don’t engage with Phil—he’s a troll
Poisoning the well: Preemptively discrediting someone to prevent others from considering their arguments
Effect: Other readers may dismiss Phil’s questions without examining them, based solely on BO-PE’s character attacks.
The “Troll” Accusation (F on Gentleness):
“Troll” = someone who posts inflammatory content to provoke emotional responses
But Phil:
- ✓ Asks substantive philosophical question
- ✓ Provides detailed scenario with clear parameters
- ✓ Engages responses seriously
- ✓ Points out logical problems in replies
- ✓ Presses for direct answers
This is the opposite of trolling. This is serious intellectual engagement.
BO-PE uses “troll” to dismiss what he can’t or won’t answer.
The “Disingenuous” Claim (F on Assumption Auditing):
BO-PE claims: Phil is disingenuous
Disingenuous: Not candid or sincere, typically by pretending ignorance
But Phil:
- ✓ States his position clearly (questions justice of system)
- ✓ Responds substantively to every reply
- ✓ Identifies logical problems accurately
- ✓ Doesn’t hide his skepticism
This is the opposite of disingenuous. Phil is transparently critical.
BO-PE conflates “disagrees with me” with “disingenuous.”
The “Desperation” Projection (F on Moral Coherence):
BO-PE claims: Phil’s efforts come from “desperation”
The irony: BO-PE’s refusal to engage while attacking Phil’s character looks more like desperation than Phil’s systematic questioning.
Who appears desperate?
- Phil: Methodically asks difficult question, engages every response, identifies logical problems
- BO-PE: Refuses to engage, attacks character, tells others to stop engaging
The Complete Non-Engagement (F on Direct Engagement):
BO-PE provides:
- ✗ Zero engagement with Miriam scenario
- ✗ Zero theological reasoning
- ✗ Zero biblical citation
- ✗ Zero philosophical argument
- ✗ Zero answer to the question
Only: Character attacks and encouragement to stop engaging
This is apologetic malpractice at its purest.
Why This Scores Absolute Zero
Other failed responses at least:
- Cited scripture (even if misapplied)
- Attempted theological reasoning (even if flawed)
- Engaged with some aspect of the question (even if inadequately)
- Showed up to try (even if failing)
BO-PE provides:
- Nothing of substance
- Pure personal attack
- Active discouragement of engagement
- Abandonment of 1 Peter 3:15 (“give a reason for your hope”)
This is worse than silence. Silence at least doesn’t poison the well.
The Pedagogical Anti-Value
What observers learn from BO-PE:
Negative lesson 1: When you can’t answer, attack the questioner Negative lesson 2: “Troll” is acceptable way to dismiss difficult questions
Negative lesson 3: Encourage others not to engage rather than attempting answers Negative lesson 4: Character assassination substitutes for reasoning
This models:
- Intellectual cowardice
- Bad-faith tactics
- Tribalism (defending “team” by attacking outsider)
- Complete abandonment of rational discourse
The “Worthy of Our Prayers” Condescension
BO-PE ends: “worthy of our prayers”
This adds insult to injury:
- Frames Phil as spiritually deficient
- Positions BO-PE as spiritually superior
- Uses “prayers” as weapon rather than genuine concern
- Condescending tone masks complete failure to engage
Translation: “I can’t answer your arguments, so I’ll pray for your soul while dismissing you.”
What Phil Would Respond
Phil’s likely counter:
“You call me a ‘troll’ engaged in ‘disingenuous’ questioning from ‘desperation.’ Let’s examine this:
1. I asked a specific question: Is condemning honest uncertainty under symmetric evidence just?
2. I’ve engaged every response seriously, identifying logical problems and pressing for answers.
3. You provide zero engagement with the question—only character attacks.
Who appears desperate: Someone systematically examining a theological claim, or someone refusing to engage while attacking character?
You encourage others to stop engaging. Why? If Christianity has good answers, engagement should be welcomed, not avoided.
Calling me a ‘troll’ doesn’t address whether the system I’m questioning is just. It just reveals you have no answer and need to dismiss the questioner to avoid the question.
1 Peter 3:15 commands Christians to ‘give a reason for your hope.’ You’ve given zero reasons—only ad hominem attacks. Who’s actually evading?”
BO-PE has no substantive response possible because he never engaged substantively.
The Irony
BO-PE accuses Phil of being:
- “Evasive” (while BO-PE evades the entire question)
- “Disingenuous” (while BO-PE substitutes attacks for arguments)
- “Uber-committed to having the last word” (while BO-PE attempts to shut down conversation)
This is pure projection. BO-PE exhibits exactly what he accuses Phil of.
Why This Is Worst Response in Thread
Other poor responses at least:
- MI-BR: Claimed biblical truth “exempt from evaluation” but cited theology
- RY-WA: Only said “I agree” but acknowledged someone else’s argument
- MI-WI: Only cited one verse but at least cited something relevant
BO-PE:
- Provides literally nothing of value
- Actively harms the conversation by poisoning the well
- Encourages others to abandon engagement
- Models worst possible approach to difficult questions
This is the nadir of the thread.
What Would Be Required for Even an F (>0%)
To score above 0%, BO-PE would need to:
Minimum (for 10%): “I can’t answer this question but respect those trying to engage it.”
For D- (60%): Provide actual theological/philosophical engagement with the question
Current score: 0% because there is literally nothing to grade except pure ad hominem.
The Warning This Provides
BO-PE represents the ultimate failure mode:
- When questions become too difficult
- When you can’t answer
- When your theology seems threatened
- DON’T attack the questioner’s character
- DO acknowledge limits and engage honestly
BO-PE chose the first option. The result is complete apologetic failure and perfect score of zero.
The Final Assessment
BO-PE contributes:
- Nothing
BO-PE fails to contribute:
- Everything
BO-PE demonstrates:
- Pure ad hominem
- Well-poisoning
- Intellectual cowardice
- Abandonment of 1 Peter 3:15
- Worst possible response pattern
The only response in the thread to score absolute zero across all dimensions.
Absolutely worthless.
BR-BE
BR-BE
STEELMAN PARAPHRASE
“The premise of the question fundamentally errs by treating Christianity as if it were merely one option among many competing belief systems requiring intellectual adjudication. Christianity doesn’t depend on parental transmission but on God’s direct initiative. The scenario creates a false framework by suggesting evidential parity between Christianity and other religions when objective examination reveals Christianity’s superiority. Jesus either was who He claimed to be (divine) or was insane—rational examination leads to the former. Additionally, more historical documentation exists about Jesus than any other religious figure, providing evidential advantage. Regarding condemnation for honest uncertainty: the Bible explicitly teaches that ‘NOBODY is without excuse’ (Romans 1:20). Creation itself reveals God’s existence and attributes clearly enough to establish universal accountability. The question attempts to create a ‘blameless’ category for those ‘taught falsehoods,’ but Scripture doesn’t provide this exemption. The core issue isn’t Miriam’s intellectual uncertainty but God’s holiness, which cannot permit sin in His presence regardless of the sin’s origin. Those who teach falsehoods bear additional responsibility and will face judgment, but this doesn’t absolve the taught. The scenario represents an elaborate attempt to manufacture excuses where Scripture offers none. Christ’s substitutionary death provides the exclusive access to the Father—this isn’t one option among many but the singular provision for humanity’s sin problem. The question’s complexity obscures the simple gospel call to surrender rather than construct elaborate justifications for rejection.”
SCORING RUBRIC
| Dimension | Grade | Score | Weight | Weighted | Key Evidence |
|---|---|---|---|---|---|
| 1. Reason-Giving | D+ | 68 | 2× | 136 | Provides Lewis trilemma, historical claim; doesn’t develop or defend |
| 2. Gentleness | D | 63 | 1× | 63 | “Making excuses,” “stacked the deck,” “contortions,” condescending |
| 3. Logical Validity | D+ | 67 | 1× | 67 | Trilemma valid as structure; historical claim unsupported |
| 4. Informal Fallacies | D | 64 | 1× | 64 | False dichotomy (Lord/Lunatic), bandwagon fallacy, begs question on Romans 1 |
| 5. Epistemic Precision | D- | 61 | 2× | 122 | Never addresses epistemic symmetry; applies Romans 1 without examining fit |
| 6. Direct Engagement | D | 65 | 2× | 130 | Responds multiple times but never actually engages scenario as presented |
| 7. Principled Reasoning | D | 65 | 1× | 65 | Appeals to holiness, “without excuse”; doesn’t reconcile with honest uncertainty |
| 8. Theological Literacy | C | 75 | 1× | 75 | Knows Romans 1, holiness doctrine, exclusivity texts |
| 9. Assumption Auditing | F | 58 | 2× | 116 | Massive assumptions: evidence clear, trilemma works, Romans 1 applies to Miriam |
| 10. Moral Coherence | D- | 62 | 1× | 62 | Appeals to holiness without addressing justice of condemning honest uncertainty |
COMPOSITE: 900/1400
FINAL GRADE: 64.3% = D
EXPANDED COMMENTARY
The Dismissive Apologist
BR-BE represents standard evangelical apologetics deployed dismissively—provides familiar arguments (Lewis trilemma, manuscript abundance) without development, accuses Phil of manufacturing the problem, and never genuinely engages the actual scenario. He scores marginally on theological literacy (C) while failing on epistemic precision (D-), assumption auditing (F), and gentleness (D).
What He Provides (Minimally)
Standard Apologetic Arguments (D+):
Argument 1: Lewis Trilemma “Either Jesus was who he said he was. Or he was insane. Logic should lead you to the former.”
This is C.S. Lewis’s famous Lord/Liar/Lunatic argument.
Argument 2: Manuscript Abundance “Out of every god and belief out there, there is more written about Jesus than any other.”
Argument 3: Calendar System “Also, what year is it?”
Apparently suggesting that the Western calendar (AD/BC) proves Christianity’s truth.
These are recognizable apologetic moves, but BR-BE never develops them or responds when challenged.
Romans 1 Citation (C on Theological Literacy):
BR-BE cites: “The Bible teaches that there is NOBODY who is without excuse.”
This references Romans 1:20 about general revelation through creation.
He knows the text and its traditional application to universal accountability.
Holiness Emphasis (C):
BR-BE’s third response emphasizes: “But one of The Big things your missing in all this is a Holy God. A holy God cannot allow sin into his presence.”
This is legitimate theology—God’s holiness creates incompatibility with sin.
Where He Fails
The Lewis Trilemma Without Defense (D on Reason-Giving):
BR-BE deploys the trilemma but never responds to its problems.
The argument’s structure:
- Jesus claimed to be God
- Either He was (Lord), He lied (Liar), or He was deluded (Lunatic)
- Jesus doesn’t seem like liar or lunatic
- Therefore, Lord
Problems Phil could raise:
- Assumes Gospel accuracy: Only works if Gospels reliably report what Jesus said
- Excludes legend: Maybe followers attributed divinity Jesus never claimed
- Doesn’t address competing claims: Even if Jesus claimed divinity, Muhammad claims Jesus was wrong
BR-BE never defends against these because Phil doesn’t get the chance—BR-BE moves on to accusation mode.
The Manuscript Claim Without Evidence (D on Assumption Auditing):
BR-BE claims: More written about Jesus than any other god/belief
Problems:
- Likely false: Extensive writings exist about Buddha, Krishna, Muhammad, etc.
- Irrelevant: Quantity of writing ≠ truth (popularity fallacy)
- Missing the point: Miriam’s question isn’t “Which has more manuscripts?” but “Which is true?”
BR-BE treats this as self-evident when it’s neither evidentially sound nor relevant.
The Calendar Argument (F on Reason-Giving):
“Also, what year is it?”
Apparently suggesting: The fact that Western calendar uses “AD” (Anno Domini) proves Christianity.
Why this fails:
- Cultural dominance ≠ truth: Islamic calendar exists, Hebrew calendar exists, Chinese calendar exists
- Historical accident: Calendar system reflects past political power, not theological truth
- Self-refuting: If calendar proves religion, which calendar? They contradict each other
This is one of the weakest apologetic arguments possible.
The “Making Excuses” Accusation (D on Gentleness):
BR-BE’s response to Phil articulating the problem: “You are missing my point. You are making excuses for the girl.”
Analysis: Phil isn’t “making excuses”—he’s describing a situation and asking whether the outcome is just.
“Making excuses” implies:
- Miriam is guilty of something
- Phil is wrongly trying to absolve her
- The guilt is obvious
But BR-BE never establishes what Miriam is guilty of. Being unable to determine which of two mutually exclusive claims is true?
The “Stacked the Deck” Accusation (D on Gentleness):
BR-BE’s third response: “Phil Stilwell sir, you’ve stacked the deck to get the answer you want.”
“Stacked the deck” = rigged the scenario to force a predetermined conclusion
But Phil’s scenario describes:
- Mixed-faith family (millions exist)
- Equal religious exposure (realistic)
- Resulting uncertainty (natural outcome)
What’s “rigged” about describing reality?
BR-BE can’t answer the question, so he attacks the questioner for allegedly manufacturing the problem.
The Romans 1 Misapplication (D- on Epistemic Precision):
BR-BE cites: “NOBODY who is without excuse” (Romans 1:20)
Phil’s response identifies the problem: “Romans 1 argues that creation itself makes God’s existence plain. This doesn’t address Miriam. Her uncertainty is not about theism at all; she is raised in the sunset (Christianity vs Islam). How can she be ‘without excuse’ for failing to solve a puzzle that tradition [the sunset] doesn’t even address?”
The distinction:
- Romans 1: General revelation (creation) reveals God exists
- Miriam’s question: Which specific revelation (Christianity/Islam) is true?
These are different questions:
- Question 1: Does God exist? (Romans 1 addresses)
- Question 2: Is that God Yahweh or Allah? (Romans 1 doesn’t address)
BR-BE applies Romans 1 to Question 2 when it only answers Question 1.
The Holiness Move Without Justice Bridge (D- on Moral Coherence):
BR-BE: “A holy God cannot allow sin into his presence.”
This is true within Christian theology, but doesn’t address the justice question.
The gap:
- Holiness requires sinlessness (granted)
- Humans are sinful (granted)
- Remedy exists through Christ (granted)
- Missing: How is it just to make remedy inaccessible through epistemic ambiguity?
BR-BE gets to step 3 and stops, as if stating the requirement answers the access question.
Analogy:
- Hospital requires payment (holiness requirement)
- Patient needs treatment (sin problem)
- Treatment available through insurance (Christ)
- Question: Is it just if insurance paperwork is written in contradictory languages?
BR-BE addresses points 1-3 but never touches point 4.
The Complete Non-Engagement (D on Direct Engagement):
Phil presents: Miriam at 45/45/10 facing symmetric evidence
BR-BE responds:
- Round 1: Lewis trilemma, manuscript claim (ignores symmetric evidence)
- Round 2: “Making excuses,” “NOBODY without excuse” (dismisses the scenario)
- Round 3: “Stacked the deck,” holiness requirement (attacks questioner, doesn’t answer)
BR-BE never engages the actual scenario:
- Never acknowledges symmetric evidence as real problem
- Never addresses whether honest uncertainty is culpable
- Never answers safe or damned
- Never explains how general revelation solves specific revelation puzzle
He talks past Phil’s question in every response.
The “Taught Falsehoods” Red Herring (D on Epistemic Precision):
BR-BE: “Nowhere in scripture does it say we can get away with being taught falsehoods.”
But this misframes the issue:
Phil’s not arguing: “Being taught falsehoods excuses error”
Phil IS arguing: “Honest uncertainty when taught contradictory ‘truths’ shouldn’t be condemned”
Big difference:
- Scenario A: Taught one false thing, can tell it’s false, reject it anyway → culpable
- Scenario B: Taught two contradictory things, can’t determine which is false → culpable?
BR-BE treats B like A without showing they’re equivalent.
The “Contortions” Dismissal (D on Gentleness):
BR-BE’s close: “Why is it so hard to Simply surrender that instead of these contortions trying to find another way?”
“Contortions” suggests:
- Phil is twisting himself into intellectual knots
- The answer is simple
- Phil’s complexity is manufactured evasion
But Phil’s question is straightforward: Is condemning honest uncertainty just?
BR-BE’s unwillingness to engage ≠ Phil’s question being contorted.
What’s Missing: Engagement
A complete response would:
1. Acknowledge the actual scenario: “I understand—Miriam has symmetric evidence from equally credible sources in her home. Let me address that specific situation.”
2. Defend apologetic arguments: “You’ll challenge the trilemma by noting it assumes Gospel reliability. Here’s why I think we can establish that even given competing claims: [historical argument].”
3. Bridge general to specific revelation: “Romans 1 establishes theism. Here’s how someone moves from ‘God exists’ to ‘Christianity is true’: [argument]. If Miriam honestly can’t make that move despite effort, [safe/damned] because [reasoning].”
4. Answer the question: “Miriam, dying at 45/45/10 after honest seeking, is [safe/damned] because [theological principle].”
BR-BE provides none of this. Only dismissive accusations and unapplied theology.
The Pedagogical Anti-Value
What observers learn from BR-BE:
Bad lesson 1: Deploy standard arguments without developing them Bad lesson 2: When pressed, accuse questioner of “making excuses” Bad lesson 3: “Stacking the deck” dismisses hard questions Bad lesson 4: Complexity = evasion (rather than recognition of real problem)
This models:
- Apologetic laziness (name-drop arguments, don’t defend)
- Dismissiveness disguised as confidence
- Attack when unable to answer
Why This Scores D (Not F)
BR-BE avoids F only because:
- He provides some theological content (holiness, Romans 1)
- He names recognizable apologetic arguments (trilemma, manuscripts)
- He responds multiple times (not one-and-done)
- He doesn’t use profanity or extreme hostility
But he fails because:
- Never engages actual scenario
- Doesn’t develop or defend arguments
- Dismisses questioner rather than answering
- Misapplies biblical texts
- Never answers safe/damned
Composite: 64.3% = D (just above D- threshold of 60%)
What Would Improve This to C-
Four moves:
1. Drop the accusations: “I apologize for ‘making excuses’ and ‘stacked the deck’—those were defensive reactions. Let me engage the scenario directly.”
2. Acknowledge the problem: “You’re right that Romans 1 addresses theism, not Christianity vs. Islam specifically. That’s a real distinction I need to address.”
3. Develop the apologetic arguments: “The trilemma and manuscript arguments need more development given your challenges. Here’s how I’d defend them: [actual defense].”
4. Commit to answer: “Given these considerations, I believe Miriam is [safe/damned] because [reasoning grounded in theological principle].”
Current score: 64.3% (D)
With these corrections: ~73% (C-)
The Corrected Assessment Impact
Original (flawed) assessment: 70.5% (C-)
- Wrongly credited BR-BE with Phil’s articulation
- Praised “genuine wrestling” BR-BE never showed
- Interpreted dismissiveness charitably
Corrected assessment: 64.3% (D)
- BR-BE never acknowledges the justice problem
- Consistently dismissive throughout
- Accuses rather than engages
The 6-point drop is significant and reflects BR-BE’s actual approach: standard apologetics deployed dismissively without genuine engagement.
The Final Assessment
BR-BE contributes:
- Recognition of standard apologetic arguments
- Some theological literacy (Romans 1, holiness)
- Multiple responses (shows up repeatedly)
BR-BE fails to contribute:
- Development or defense of arguments used
- Engagement with actual scenario
- Acknowledgment of epistemic symmetry
- Answer to safe/damned question
- Respectful treatment of questioner
His response demonstrates:
- How name-dropping arguments without defense fails
- Why dismissing questioner substitutes for answering
- The pattern: apologetic → challenged → accusatory → exit
Lower-tier response—shows apologetic awareness but complete failure of application and engagement.
WA-RO-1
WA-RO-1
STEELMAN PARAPHRASE
“The fundamental issue isn’t intellectual capacity but spiritual disposition. Faith (Greek: pistis) means trust and reliance, not mere intellectual assent to propositions. A person who lives with love, kindness, and curiosity while refusing to traverse doctrinal boundaries with certainty demonstrates worse moral character than someone who embraces faith through cultural inheritance or emotional conformity. The question misunderstands faith’s nature by treating it as intellectual conclusion rather than trust-based relationship. Nobody becomes a believer due to ‘cultural inheritance’—they believe because they encounter Christ and respond. Those who earnestly seek truth while claiming they lack evidence are actually willingly choosing not to submit to Christ as Lord, not because evidence is lacking but because they prefer their sin and autonomy over heaven. This is like being stranded in shark-infested waters yet refusing rescue because you don’t want to follow the captain’s rules. Regarding Miriam specifically: if she only listens to Muslim friends and family who present Jesus merely as a prophet rather than Lord, her uncertainty stems from selective information intake, not honest evidential assessment. Her ‘honest uncertainty’ actually lacks investigative curiosity—the Qur’an confirms the Bible’s authority, yet the Bible contradicts the Qur’an’s claims. Therefore, her uncertainty isn’t honest because she’s chosen not to investigate this obvious discrepancy. She’s complicit in her ignorance by choosing not to know the truth that clear investigation would reveal.”
SCORING RUBRIC
| Dimension | Grade | Score | Weight | Weighted | Key Evidence |
|---|---|---|---|---|---|
| 1. Reason-Giving | D | 64 | 2× | 128 | Provides faith definition, shark analogy; doesn’t address epistemic symmetry |
| 2. Gentleness | D- | 62 | 1× | 62 | “Morally worse,” “choose not to submit,” “complicit in ignorance” |
| 3. Logical Validity | D+ | 67 | 1× | 67 | Shark analogy invalid (assumes known rescue); Qur’an claim contested |
| 4. Informal Fallacies | D | 63 | 1× | 63 | False dichotomy (submit or sin), begs question (assumes Bible authority), equivocation on “honest” |
| 5. Epistemic Precision | D- | 61 | 2× | 122 | Conflates “choosing not to submit” with “unable to determine which to submit to” |
| 6. Direct Engagement | D+ | 67 | 2× | 134 | Eventually implies answer (damned); dismisses scenario’s premises |
| 7. Principled Reasoning | D | 65 | 1× | 65 | Principle: willful rejection; doesn’t show Miriam’s uncertainty = willful |
| 8. Theological Literacy | C | 75 | 1× | 75 | Knows pistis, submission language, Lordship salvation themes |
| 9. Assumption Auditing | F | 55 | 2× | 110 | Massive: assumes investigation would reveal clear truth; assumes Qur’an confirms Bible |
| 10. Moral Coherence | D- | 62 | 1× | 62 | Claims uncertainty worse than cultural conformity; doesn’t defend counterintuitive claim |
COMPOSITE: 888/1400
FINAL GRADE: 63.4% = D
EXPANDED COMMENTARY
The Moral Inverter
WA-RO represents counterintuitive moral claims about epistemic states—arguing that honest uncertainty is morally worse than unexamined cultural conformity, that “honest uncertainty” is actually dishonest, and that Miriam is complicit in her ignorance. He scores marginally on theological literacy (C) while failing on epistemic precision (D-), assumption auditing (F), and moral coherence (D-).
What He Attempts
The Pistis Definition (C on Theological Literacy):
WA-RO provides Greek etymology: “The Greek word that is translated faith in the NT is the word ‘pistis’ and it means to trust in light of evidence, not in spite of it.”
This is partially accurate:
- Pistis does mean trust/faith
- It involves reliance, not just intellectual assent
- It’s more than cognitive belief
However, the “in light of evidence, not in spite of it” claim is his interpretation, not inherent in the Greek term itself. The word can mean trust with or without evidentiary support depending on context.
The Shark Analogy (D+ on Logical Validity):
WA-RO writes: “It’s like being stranded in the middle of the ocean surrounded by sharks and drowning but refusing to get in the rescue boat because you don’t want to follow the captain’s rules.”
The analogy’s structure:
- Stranded person = sinner
- Sharks/drowning = damnation
- Rescue boat = Christ
- Refusing = rejection of Christ
Why it fails for Miriam: The analogy assumes the stranded person knows which boat is the rescue boat. But Miriam faces:
- Boat A (Christianity): Captain says “I’m your rescue”
- Boat B (Islam): Captain says “I’m your rescue”
- Both look like rescue boats
- She can’t determine which is genuine
WA-RO’s analogy works only if you already know which boat is real. Miriam doesn’t have that knowledge.
The Qur’an Claim (F on Assumption Auditing):
WA-RO’s key argument: “The Qur’an confirms the bible, but the bible debunks the Qur’an. Therefore, her uncertainty is not honest its complicit because she chooses not to know the truth.”
Problems:
Problem 1: Contested Exegesis Muslims don’t claim the current Bible is confirmed. They claim:
- Original Torah/Injil were true (Qur’an confirms those)
- Current Bible has been corrupted (tahrif)
- Therefore, contradictions = evidence of corruption, not Qur’an error
This has been debated for 1,400 years. Acting like it’s simple shows unfamiliarity with Islamic scholarship.
Problem 2: Assumes Christian Interpretation WA-RO’s reading: “Qur’an confirms Bible, therefore Bible wins”
But this begs the question: You have to already accept Christian interpretation of both texts to reach this conclusion. Someone reading both without prior commitment won’t obviously reach this interpretation.
Problem 3: “Chooses Not to Know” WA-RO claims Miriam is “complicit” because she doesn’t investigate this discrepancy.
But the stipulation is: She HAS investigated. She’s at 45/45/10 AFTER examining both. She hasn’t avoided investigation—she’s conducted it and reached uncertainty.
Where He Fails Catastrophically
The Moral Inversion Claim (D- on Moral Coherence):
WA-RO’s opening statement: “If a person lives a life of love, kindness, and curiosity—yet fails to traverse doctrinal boundaries with certainty—is that person morally worse than those who adopt faith by cultural inheritance or emotional conformity?”
Then responds: “This question whether intentionally or nor is flawed and lacks understanding of what faith truly is.”
Implication: Yes, the uncertain person IS morally worse than the culturally conformist believer.
This is a stunning claim. WA-RO is arguing:
Person A:
- Lives with love, kindness, curiosity
- Examines evidence carefully
- Proportions belief to evidence
- Remains uncertain due to ambiguity = Morally worse
Person B:
- Believes whatever parents/culture taught
- Never examines alternatives
- No intellectual curiosity
- Culturally conformist = Better
This inverts ordinary moral intuitions about intellectual virtue:
- Curiosity > incuriosity
- Evidence-seeking > conformity
- Proportioned belief > blind acceptance
WA-RO needs to defend why uncertainty despite honest seeking is morally worse than unexamined conformity. He never does.
The “Nobody Believes by Cultural Inheritance” Denial (F on Assumption Auditing):
WA-RO claims: “Nobody is a believer because of ‘cultural inheritance or emotional conformity.’”
This is empirically false.
Reality:
- ~90% of Christians are born into Christian families/cultures
- Same for Muslims, Hindus, Jews, etc.
- Religion correlates overwhelmingly with birth location
- Saudi Arabia: ~99% Muslim; not because they all investigated and chose Islam
- Utah: ~60% Mormon; not because they all examined and selected Mormonism
Denying cultural inheritance’s role is denying obvious sociological reality.
The “Willingly Choose Not to Submit” Move (D- on Epistemic Precision):
WA-RO writes: “Those who earnestly seek do not reject Christ for lack of evidence, they do so because they willingly choose not to submit to Him as Lord.”
The conflation:
- Choosing not to submit (volitional rejection)
- Unable to determine whom to submit to (epistemic uncertainty)
These are different:
Scenario A: “I know Christ is Lord but refuse to submit” = choosing not to submit
Scenario B: “I can’t determine whether Christ or Allah is Lord” = unable to identify submission object
Miriam is in Scenario B, not A.
WA-RO treats B as if it’s A without showing they’re equivalent.
The “Lacking Investigative Curiosity” Accusation (D on Gentleness):
After Phil asks whether Miriam ends up in hell:
WA-RO responds: “Phil Stilwell then her ‘honest uncertainty’ is lacking investigative curiosity because as I said the Qur’an confirms the bible, but the bible debunks the Qur’an.”
Analysis:
Accusation: Miriam lacks investigative curiosity
But the stipulation: She’s AT 45/45/10 after investigating both traditions equally
WA-RO is claiming: If investigation doesn’t lead to certainty for Christianity, the investigation was insufficiently curious.
This is unfalsifiable: Any outcome except Christian certainty = inadequate investigation.
The “Love Their Sin More Than Salvation” Claim (D- on Moral Coherence):
WA-RO writes: “Not because the evidence is lacking but because they would mean giving up control because they love their sin more than salvation, so they willingly chose hell over heaven.”
This applies the standard Reformed “sin preference” explanation to Miriam.
Problems:
Problem 1: Miriam’s stated position She’s trying to determine which revelation is true, not clinging to sin. She’s seeking salvation—she just can’t identify which path provides it.
Problem 2: Evidence-independent WA-RO’s claim makes evidence irrelevant: if someone doesn’t believe, it’s ALWAYS because they “love sin more,” never because evidence is genuinely ambiguous.
This is unfalsifiable and dismisses all honest uncertainty as sin-preference.
The Prophet vs. Lord Distinction (D+ on Direct Engagement):
WA-RO asks: “Miriam knows Jesus only as a prophet if she only listens to her Muslim friends and family. You don’t submit to a prophet. Right?”
The move: If Miriam sees Jesus as prophet (Islamic view), she won’t submit to Him as Lord (Christian view), therefore damned.
But this ignores:
- Muslims DO submit—to Allah, who sent prophet Jesus
- From Islamic perspective, they’re doing exactly what submission requires
- The question isn’t whether to submit but to whom to submit
WA-RO treats “submit to Jesus as Lord” as if it’s obviously correct, when that’s precisely what Miriam can’t determine.
What’s Missing: Defense of Counterintuitive Claims
WA-RO makes several controversial claims without defense:
Claim 1: Honest uncertainty is morally worse than cultural conformity Needs: Explanation of why intellectual virtue (curiosity, evidence-seeking) is vice
Claim 2: Cultural inheritance plays no role in belief Needs: Explanation for overwhelming correlation between birth location and religion
Claim 3: All non-belief stems from sin-preference Needs: Explanation for why honest uncertainty = sin-love rather than genuine epistemic limitation
Claim 4: Investigation of Bible/Qur’an leads obviously to Christianity Needs: Account of why billions of Muslims investigating same texts reach opposite conclusion
WA-RO provides none of these defenses. Just assertions.
The Pedagogical Problem
WA-RO represents Type 12 Apologetic Error: Counterintuitive Claims Without Defense
The pattern:
- Make claim that contradicts moral intuition
- Assert it as if obvious
- When challenged, repeat claim
- Never defend the counterintuitive element
Why this fails:
- Counterintuitive claims need MORE defense, not less
- Asserting them more forcefully doesn’t make them more credible
- Readers recognize the gap between claim and defense
What Would Improve This to C-
Four moves:
1. Defend the moral inversion: “I know it seems wrong to call uncertainty worse than conformity. Here’s why: [actual argument for why epistemic vice in one context might be better than epistemic virtue in another].”
2. Acknowledge cultural inheritance: “You’re right that birth location correlates with religion. But spiritual birth differs from physical birth: .”
3. Distinguish uncertainty types: “When I say ‘honest uncertainty’ lacks curiosity, I mean: some uncertainty is genuine (insufficient evidence), some is willful (evidence avoided). Miriam’s case is [X] because [reasoning].”
4. Commit to answer with nuance: “If Miriam has genuinely investigated and remains uncertain, [safe/damned] because [theological principle]. If she’s avoided evidence due to sin-preference, different outcome.”
Current score: 63.4% (D)
With these additions: ~72% (C-)
Why This Scores D
WA-RO avoids D- or F only because:
- Provides some theological content (pistis, submission)
- Offers an analogy (even if flawed)
- Responds to Phil’s follow-up
- No profanity or extreme hostility
But fails because:
- Makes counterintuitive claims without defense
- Assumes contested exegesis is obvious
- Conflates volitional rejection with epistemic uncertainty
- Dismisses genuine uncertainty as sin-preference
- Never actually answers safe/damned directly
Composite: 63.4% = D (slightly above D- threshold)
The Final Assessment
WA-RO contributes:
- Greek etymology (partial)
- Attempt at analogy
- Engagement across multiple responses
- Recognition that faith involves trust not just assent
WA-RO fails to contribute:
- Defense of moral inversion claim
- Recognition of epistemic symmetry
- Acknowledgment of cultural inheritance’s role
- Clear answer to safe/damned question
- Distinction between rejection and uncertainty
His response demonstrates:
- How counterintuitive claims need defense not just assertion
- Why dismissing uncertainty as sin-preference fails
- The problem with assuming contested exegesis is obvious
- How moral inversions without justification alienate rather than persuade
Lower-tier response—theologically aware but morally counterintuitive without defense, ultimately evasive on the actual question.
PE-FE-1
PE-FE-1
STEELMAN PARAPHRASE
“The question conflates honesty and zeal with righteousness, but Scripture distinguishes these. Paul addresses this in Romans 5 (likely means Romans 10:2-3), noting that Jews were zealous for God but didn’t understand God’s righteousness, instead establishing their own way of being righteous—which God doesn’t accept. Righteousness can only be found in Christ’s righteousness received through belief in Him. Regarding Miriam: there exists a righteous God who administers no injustice. Even if Miriam is honest in her assessment, she remains a sinner requiring a Savior. God will judge Miriam because she is a sinner, and being unrighteous, righteousness (salvation) can only be received through believing in the Lord Jesus Christ. Any alternative path we propose is not God’s way. Even as an honest person, she remains a sinner whose wages are death (Romans 6:23). We cannot undo what God has proclaimed through our emotional appeals to fairness or sympathy. We must adhere to the TRUTH, which is God’s Word. The framework isn’t about honest assessment versus dishonest assessment—it’s about the universal human condition (sinfulness) requiring the singular divine provision (Christ’s righteousness). Honesty in intellectual evaluation, while admirable in human terms, doesn’t address the fundamental problem of sin separating humans from a holy God. Therefore, Miriam’s epistemic state is secondary to her ontological state as sinner, and that state determines her fate apart from Christ.”
SCORING RUBRIC
| Dimension | Grade | Score | Weight | Weighted | Key Evidence |
|---|---|---|---|---|---|
| 1. Reason-Giving | C- | 72 | 2× | 144 | References Romans; distinguishes zeal from righteousness; doesn’t bridge to epistemic question |
| 2. Gentleness | D+ | 68 | 1× | 68 | Not hostile but dismissive of “emotions”; “can’t undo what God proclaim” is firm |
| 3. Logical Validity | C- | 71 | 1× | 71 | Valid within framework; premise that sin/righteousness distinction answers question is questionable |
| 4. Informal Fallacies | D | 65 | 1× | 65 | Non sequitur (sin nature → epistemic state irrelevant); red herring (shifts from epistemic to ontological) |
| 5. Epistemic Precision | D | 64 | 2× | 128 | Treats ontological category (sinner) as if it resolves epistemic question (access to remedy) |
| 6. Direct Engagement | C- | 72 | 2× | 144 | Eventually answers (damned); provides reasoning but doesn’t address epistemic symmetry |
| 7. Principled Reasoning | C- | 73 | 1× | 73 | Clear principle: only Christ provides righteousness; doesn’t address how Miriam identifies Christ |
| 8. Theological Literacy | B- | 82 | 1× | 82 | Good grasp of Romans, sin/righteousness distinction, imputation themes |
| 9. Assumption Auditing | D- | 62 | 2× | 124 | Assumes “stick to TRUTH” is simple; treats emotional appeal vs. truth as if emotions are irrelevant to justice |
| 10. Moral Coherence | D | 65 | 1× | 65 | “No injustice from God” asserted without showing how condemning honest uncertainty is just |
COMPOSITE: 961/1400
FINAL GRADE: 68.6% = D+
EXPANDED COMMENTARY
The Sin/Righteousness Theologian
PE-FE represents classic Reformed distinction between human effort and divine righteousness—correctly emphasizing that righteousness comes through Christ not human achievement (including intellectual honesty), but failing to address how someone in Miriam’s epistemic position accesses that righteousness. He scores well on theological literacy (B-) while failing on epistemic precision (D), assumption auditing (D-), and moral coherence (D).
What He Does (Partially) Well
The Zeal vs. Righteousness Distinction (B- on Theological Literacy):
PE-FE references Romans (likely 10:2-3): “He know that the Jew were zealous to God, but they don’t know the righteousness of God, so they make their own way of righteous… Not acceptable to God.”
Romans 10:2-3 context: “For I bear them witness that they have a zeal for God, but not according to knowledge. For, being ignorant of the righteousness of God, and seeking to establish their own, they did not submit to God’s righteousness.”
The theological point:
- Zeal/sincerity ≠ righteousness
- Human effort to establish righteousness fails
- God’s righteousness comes only through Christ
- This is “justification by faith alone” vs. “justification by works”
This is sound Reformed theology.
The Sin Nature Emphasis (C+ on Theological Literacy):
PE-FE repeatedly emphasizes: “She is a sinner that need a Savior” “Your are still a sinner that the wages is death” “God will judge Miriam because she is a sinner”
Biblical support:
- Romans 3:23: “All have sinned”
- Romans 6:23: “Wages of sin is death”
- Universal condemnation apart from Christ
This accurately represents the human condition in Reformed theology.
The Exclusivity of Christ (C+ on Theological Literacy):
“To God our only salvation is through Christ… Any other way we think are not way to God.”
This captures:
- Solus Christus (Christ alone)
- No alternative path to salvation
- Exclusivity of Christian gospel
Within Reformed framework, this is correct.
Direct Answer Provided (C- on Direct Engagement):
Unlike many respondents, PE-FE eventually provides an answer: “God will judge Miriam because she is a sinner”
Implication: Damned (unless she believes in Christ, which at 45/45/10 she hasn’t)
He doesn’t evade to mystery or refuse to answer—he commits to a position.
Where He Fails
The Category Error (D on Epistemic Precision):
PE-FE’s logic:
- Honesty/zeal ≠ righteousness
- Righteousness comes only through Christ
- Miriam is sinner needing righteousness
- Therefore… [implied: damned if she doesn’t access Christ]
What’s missing: Step 3.5 How does Miriam identify Christ as the source of righteousness when facing symmetric claims?
PE-FE addresses:
- ✓ What humans need (righteousness)
- ✓ Where it’s found (Christ)
PE-FE doesn’t address:
- ✗ How someone determines where it’s found when two sources claim to provide it
The same pattern as JO-SO: Ontological truth (what’s needed) without epistemic bridge (how to identify it).
The Non Sequitur (D on Fallacies):
PE-FE’s argument structure:
- All humans are sinners (ontological state)
- Therefore, epistemic state doesn’t matter (conclusion)
But (2) doesn’t follow from (1).
Both can be true:
- All humans are sinners (ontological)
- AND condemning honest epistemic limitation is unjust (ethical)
PE-FE treats the ontological claim as if it settles the epistemic question, when they’re on different levels.
Analogy:
- All patients in hospital are sick (ontological state)
- Doesn’t settle whether it’s just to give contradictory medical instructions (epistemic/ethical question)
The “Emotions vs. Truth” False Dichotomy (D- on Assumption Auditing):
PE-FE writes: “We can’t undo what God proclaim, even by our emotions…. We must stick to the TRUTH which is the word of God.”
The implication: Phil’s appeal to justice/fairness = “emotions” vs. “TRUTH”
The false dichotomy:
- Emotions (subjective feelings)
- TRUTH (God’s proclamation)
But Phil’s question isn’t emotional—it’s ethical:
- “Is this outcome just?” = ethical reasoning
- Not “Does this outcome feel bad?” = emotional response
PE-FE dismisses ethical reasoning as mere “emotions” to avoid addressing the justice question.
The “No Injustice from God” Assertion Without Defense (D on Moral Coherence):
PE-FE states: “There is a righteous God.. no one received injustice from God..”
This is assertion, not argument.
Phil’s question specifically challenges this: How is condemning honest uncertainty NOT injustice?
PE-FE’s response: “It’s not injustice because God is righteous”
This is circular:
- Q: “Is God’s action just?”
- A: “Yes, because God is righteous”
- Q: “How do you know God is righteous?”
- A: “Because His actions are just”
The “Stick to TRUTH” Without Addressing the Challenge (D on Assumption Auditing):
“We must stick to the TRUTH which is the word of God.”
But Phil’s challenge IS about truth: Which word—Bible or Qur’an—is God’s word?
PE-FE assumes “TRUTH = Bible” when that’s precisely what Miriam can’t determine.
This begs the question: You can’t use “stick to God’s word” to answer “which text is God’s word?” without circular reasoning.
The Red Herring Pattern (D on Fallacies):
Phil’s question: Epistemic (how does Miriam identify truth amid symmetric evidence?)
PE-FE’s answer: Ontological (all are sinners needing righteousness through Christ)
These address different questions:
- Phil: “How does she know where to find righteousness?”
- PE-FE: “Righteousness is only in Christ”
The second doesn’t answer the first. It’s like:
- Q: “How do I find the correct address?”
- A: “The correct address is where you need to go”
True but unhelpful.
What’s Missing: The Epistemic Bridge
A complete response would connect ontology to epistemology:
“You’re right that I’ve emphasized the sin problem without addressing the access problem. Here’s the bridge:
1. Universal need: All humans need Christ’s righteousness (granted)
2. Epistemic challenge: Miriam can’t determine if Christianity or Islam provides it
3. Reformed solution: The Holy Spirit illuminates truth to the elect. If Miriam is elect, the Spirit will bring her to faith despite confusion. If not elect, her confusion is irrelevant—she was never destined for salvation.
4. Application: If she dies at 45/45/10, either:
- (A) She was elect but died mid-process → God judges the trajectory, applies Christ’s work
- (B) She wasn’t elect → Her damnation isn’t FOR confusion but FROM non-election
5. Justice: Under (A), confusion doesn’t condemn. Under (B), she’s not condemned FOR confusion but because she wasn’t chosen. The system is just within Reformed framework because condemnation stems from sin/non-election, not from epistemic limitation.
This preserves: (a) Christ’s exclusivity, (b) Universal sin, (c) Proportional judgment for epistemic state.”
PE-FE has pieces 1-2 but never develops 3-5.
The Pedagogical Problem
PE-FE represents Type 13 Apologetic Error: Ontological Truth Without Epistemic Application
The pattern:
- Establish what humans need (righteousness)
- Establish where it’s found (Christ)
- Stop without addressing how to identify it
- Dismiss access question as “emotions”
Why this fails:
- Knowing destination ≠ knowing route
- Ontological claims don’t settle epistemic questions
- Justice concerns aren’t mere “emotions”
What Would Improve This to C
Four moves:
1. Acknowledge the gap: “You’re right that I’ve focused on WHAT is needed (righteousness) without addressing HOW Miriam identifies where to find it. Let me address that.”
2. Provide epistemic bridge: “Romans 10:17 says ‘faith comes by hearing.’ But Miriam hears two messages. Here’s how I think she can discern: [actual argument for Christianity’s epistemic superiority, or Spirit’s illuminating work, or proportional judgment].”
3. Distinguish emotions from ethics: “When I said ’emotions,’ I meant we can’t let sympathy override doctrine. But you’re raising an ethical question about justice, not just emotional sympathy. That deserves engagement: [address justice claim].”
4. Defend the justice claim: “I said ‘no injustice from God.’ Here’s why condemning Miriam isn’t unjust: [actual defense, not just assertion].”
Current score: 68.6% (D+)
With these additions: ~76% (C)
Why This Scores D+
PE-FE avoids lower score because:
- Solid theological literacy (B-)
- Provides direct answer (C-)
- Makes legitimate zeal/righteousness distinction
- Engages substantively with Phil
- No hostility or extreme dismissiveness
But fails because:
- Category error (ontological answer to epistemic question)
- Circular reasoning (God is just because God is righteous)
- False dichotomy (emotions vs. truth)
- Never bridges from ontology to epistemology
- Assumes what needs proving (“TRUTH = Bible”)
Composite: 68.6% = D+ (solidly in 65-69% range)
The Zeal/Righteousness Move’s Limitations
PE-FE’s strongest theological point—the zeal/righteousness distinction—has limited application here:
Romans 10:2-3 context: Jews had zeal but rejected God’s righteousness (Christ) in favor of their own works-righteousness
Miriam’s situation: Not rejecting Christ in favor of works—unable to identify whether Christ or Muhammad represents God’s provision
Different problems:
- Romans 10: Known truth, rejected path
- Miriam: Unknown which truth, uncertain path
PE-FE applies Romans 10 as if Miriam is like the zealous Jews, but the situations aren’t analogous.
The Final Assessment
PE-FE contributes:
- Solid Reformed theology on sin/righteousness
- Biblical literacy (Romans references)
- Clear exclusivity emphasis
- Direct answer (damned)
- Engagement with Phil’s challenge
PE-FE fails to contribute:
- Epistemic bridge from ontology
- Defense of justice claim
- Recognition of emotions/ethics distinction
- Explanation of how Miriam identifies Christ
- Response to symmetric evidence problem
His response demonstrates:
- How sound theology can be correctly stated but misapplied
- Why ontological truths need epistemic application
- The gap between knowing destination and knowing route
- How dismissing ethics as “emotions” evades rather than engages
Lower-middle-tier response—theologically informed but fails to bridge categories, ultimately evasive on the core epistemic question.
CA-GI
CA-GI
STEELMAN PARAPHRASE
“The situation parallels Israel’s syncretism: worshiping Yahweh while also worshiping false gods. Allah is a false god, and saving faith requires devotion to Christ—merely ‘considering’ Christianity without commitment isn’t devotion. Regarding whether God would condemn honest uncertainty: a holy and righteous God could indeed condemn that. He is the only true God who created both us and the world we live in, so we operate by His rules. The Bible, which contains God’s rules, doesn’t allow acknowledging other gods. Miriam faces a tough predicament, certainly. We know salvation operates exclusively through grace alone, through faith alone, in Christ alone—without these, she won’t reach Heaven. That said, due to her specific situation, she likely wouldn’t be punished as severely as someone raised in a believing household from the beginning, sitting in church and hearing the Gospel their entire life. This introduces gradations of punishment corresponding to degrees of opportunity and exposure. I acknowledge this becomes speculative since we lack detailed knowledge about Hell’s operation, and we should avoid Dante-like elaborations that exceed biblical warrant. The core remains: exclusive devotion to Christ is required for salvation, but judgment severity may vary based on circumstances.”
SCORING RUBRIC
| Dimension | Grade | Score | Weight | Weighted | Key Evidence |
|---|---|---|---|---|---|
| 1. Reason-Giving | C- | 71 | 2× | 142 | Provides Israelite analogy, Solas, gradations; doesn’t develop reasoning |
| 2. Gentleness | D+ | 67 | 1× | 67 | “Just copying and pasting” is dismissive; otherwise not hostile |
| 3. Logical Validity | C- | 72 | 1× | 72 | Gradations concept valid; Allah claim unsupported |
| 4. Informal Fallacies | D+ | 68 | 1× | 68 | Begs question (assumes Allah false); Israelite analogy doesn’t fit |
| 5. Epistemic Precision | C- | 71 | 2× | 142 | Introduces gradations but never acknowledges epistemic symmetry |
| 6. Direct Engagement | C+ | 78 | 2× | 156 | Answers directly: “could condemn” + “wouldn’t be punished as severely” |
| 7. Principled Reasoning | C | 75 | 1× | 75 | Clear principle: gradations based on opportunity; doesn’t fully defend |
| 8. Theological Literacy | B- | 81 | 1× | 81 | Good grasp of Solas, exclusivity, proportional judgment concept |
| 9. Assumption Auditing | D | 65 | 2× | 130 | Assumes Allah false, Bible authoritative; dismisses Phil’s challenge |
| 10. Moral Coherence | C | 74 | 1× | 74 | Gradations addresses part of justice concern; doesn’t fully resolve |
COMPOSITE: 1007/1400
FINAL GRADE: 71.9% = C-
EXPANDED COMMENTARY
The Gradations Exclusivist
CA-GI represents evangelical exclusivism with tentative gradations—maintaining strict salvation exclusivity through Christ while suggesting proportional punishment based on opportunity. He scores well on direct engagement (C+) and theological literacy (B-) but never acknowledges the epistemic symmetry problem, instead responding with “yes, God could condemn that” and adding qualifications about punishment severity.
What He Provides
Direct Answer (C+ on Direct Engagement):
CA-GI doesn’t evade: “A holy and righteous God could condemn that – He’s the only true God and He created both us and the world we live in, so we play by His rules.”
Then qualifies: “However, due to her situation, she likely wouldn’t be punished as severely as somebody who was raised in a believing house from the beginning…”
The Gradations Concept (C on Principled Reasoning):
CA-GI introduces proportional punishment:
- Not all damned experience identical judgment
- Punishment severity varies based on opportunity/exposure
- Miriam’s limited opportunity → less severe punishment
Biblical support exists:
- Luke 12:47-48: Different severity based on knowledge
- Matthew 11:20-24: Degrees of judgment for cities
The Solas (B- on Theological Literacy):
“We know for certain that salvation operates through grace alone, through faith alone, in Christ alone”
Correctly articulates Protestant Reformation’s Solas.
Epistemic Humility About Hell (B- on Theological Literacy):
“That’s getting a bit speculative, though, because we don’t know enough about what Hell looks like (and I hope we never do), and we don’t want to start doing Dante-like guesses”
Shows appropriate caution about speculating beyond biblical warrant.
Where He Fails
The Allah Declaration Without Defense (D on Assumption Auditing):
“Allah is a false god.”
Stated as bare fact without argument, evidence, or recognition that Muslims would say “Trinity is false.” This begs the entire question.
The Israelite Analogy Fails (D+ on Fallacies):
“The main issue with the Israelites is that they were worshiping Yahweh, but they were worshiping false gods as well.”
Israelites: Knew Yahweh was their God, added other gods (syncretism)
Miriam: Doesn’t know which God is real, trying to determine between claims (uncertainty)
Different situations—the analogy assumes what needs proving.
The “Just Considering” Dismissal (C- on Epistemic Precision):
“If she’s just considering it, that’s not devotion to Christ.”
“Just considering” mischaracterizes Miriam’s situation. She’s not casually browsing options—she’s earnestly trying to determine which of two mutually exclusive claims is true after honest investigation.
The “Copying and Pasting” Accusation (D+ on Gentleness):
“Phil Stilwell you’re just copying and pasting the same four or five comments, so obviously you’re not taking into account the fact that what I said directly applies to Miriam.”
This dismisses Phil’s method when Phil is actually identifying that multiple respondents make similar failed arguments.
The “We Play by His Rules” Circularity (D on Assumption Auditing):
“The Bible, which contains God’s rules for us, does not allow us to have any other gods.”
This assumes the Bible is God’s word, which is exactly what Miriam can’t determine. The Muslim father says “Qur’an contains God’s rules.”
The Gradations Solution’s Limitations (C on Moral Coherence):
CA-GI’s position:
- Salvation: Binary (in/out, no gradations)
- Punishment: Gradations (varying severity)
Why this creates tension:
If God judges proportionally based on knowledge for punishment severity, why not for salvation access?
The inconsistency:
- Punishment: Proportional to knowledge (less severe for Miriam)
- Salvation: Not proportional to knowledge (same standard regardless)
Also: Why ANY punishment for non-culpable uncertainty? Gradations soften the blow but don’t address the fundamental justice question.
Never Engages the Epistemic Problem (C- on Epistemic Precision):
CA-GI never acknowledges that Miriam faces symmetric evidence from equally credible sources. He treats the question as “Will God condemn incomplete devotion?” when Phil is asking “Will God condemn honest inability to determine which devotion is correct?”
What’s Missing
1. Acknowledge the actual problem: “Miriam has equal evidence from both traditions presented by equally credible sources—this creates genuine epistemic difficulty.”
2. Defend the Allah claim: “I said Allah is false. Here’s my reasoning: [historical/philosophical argument beyond bare assertion].”
3. Develop gradations fully: “If God judges proportionally for punishment, what about salvation? Options: (A) He does (inclusivism), (B) He doesn’t (strict exclusivism with gradations only in hell). I hold [X] because [reasoning].”
4. Address the inconsistency: “The tension between ‘must have faith in Christ’ and ‘proportional judgment’ resolves like this: [actual resolution].”
The Pedagogical Problem
CA-GI represents gradations without full implications—introduces proportional judgment for punishment but doesn’t explain why this doesn’t extend to salvation access, creating unexplained asymmetry.
What Would Improve This to B-
1. Drop dismissiveness: Acknowledge Phil’s pattern-identification is legitimate
2. Defend foundational claims: Provide argument for why Allah is false beyond assertion
3. Develop gradations: Explain whether proportionality extends to salvation, and if not, why not
4. Address tension: Show how exclusivity and proportionality coexist consistently
Current score: 71.9% (C-)
With improvements: ~82% (B-)
The Final Assessment
CA-GI contributes:
- Direct answer (yes, could condemn + gradations qualification)
- Gradations concept (valuable though underdeveloped)
- Solas articulation
- Epistemic humility about hell details
CA-GI fails to contribute:
- Acknowledgment of epistemic symmetry
- Defense of Allah-as-false claim
- Full development of gradations implications
- Resolution of exclusivity vs. proportionality tension
Middle-lower-tier response—provides direct answer and introduces valuable concept but doesn’t engage the epistemic problem or develop the implications fully.
ST-ST
ST-ST
STEELMAN PARAPHRASE
“The premise that people genuinely seek God is biblically incorrect. Romans 3:11 explicitly states ‘No one understands; no one seeks for God.’ While many seek after a god—pursuing religious experiences, meaning, or spiritual fulfillment—no one naturally seeks the true God due to human fallenness. My certainty about this derives from faith in God’s Word, not from empirical observation or philosophical reasoning. We are all born into unrighteousness and spiritually dead in our sins—this is the universal human condition requiring divine intervention. The doctrine of Effectual Calling explains how anyone comes to faith: God sovereignly and irresistibly calls His elect, regenerating their hearts and enabling them to respond in faith. Without this divine initiative, no human would or could seek God authentically. Miriam’s ‘honest seeking’ or ‘sincere assessment,’ while appearing admirable from human perspective, doesn’t constitute genuine God-seeking in the biblical sense. Apart from Effectual Calling, what appears to be seeking is actually humans pursuing their own conceptions of god—idolatry dressed as spirituality. The question assumes human capacity for autonomous, genuine spiritual seeking that Scripture denies. Only through sovereign divine grace does anyone move from spiritual death to seeking and finding God through Christ.”
SCORING RUBRIC
| Dimension | Grade | Score | Weight | Weighted | Key Evidence |
|---|---|---|---|---|---|
| 1. Reason-Giving | D+ | 67 | 2× | 134 | Cites Romans 3:11, Effectual Calling doctrine; doesn’t develop application |
| 2. Gentleness | C | 74 | 1× | 74 | Not hostile; somewhat terse but engages |
| 3. Logical Validity | C- | 71 | 1× | 71 | Valid within Reformed frame; premises need defense |
| 4. Informal Fallacies | D | 65 | 1× | 65 | Begs question (assumes Reformed reading of Romans 3:11 is only reading) |
| 5. Epistemic Precision | D | 64 | 2× | 128 | Doesn’t distinguish “seeking God” from “seeking to identify God” |
| 6. Direct Engagement | D- | 62 | 2× | 124 | Rejects premise without addressing scenario; never answers safe/damned |
| 7. Principled Reasoning | C- | 72 | 1× | 72 | Principle: Effectual Calling required; doesn’t apply to Miriam’s case |
| 8. Theological Literacy | B- | 81 | 1× | 81 | Good grasp of Romans 3, total depravity, Effectual Calling |
| 9. Assumption Auditing | D- | 62 | 2× | 124 | Assumes “no one seeks” means Miriam isn’t seeking; doesn’t examine claim |
| 10. Moral Coherence | D | 65 | 1× | 65 | Doesn’t address justice of condemning non-seeking that’s not person’s fault |
COMPOSITE: 909/1400
FINAL GRADE: 64.9% = D
EXPANDED COMMENTARY
The Premise-Denier
ST-ST represents hard Reformed premise rejection—using Romans 3:11 and Effectual Calling doctrine to deny that genuine seeking exists apart from divine initiative, thereby dismissing the scenario’s premises rather than engaging it. He scores well on theological literacy (B-) while failing on direct engagement (D-), epistemic precision (D), and assumption auditing (D-).
What He Provides
Romans 3:11 Citation (B- on Theological Literacy):
ST-ST quotes: “Romans 3:11, which states, ‘No one understands; no one seeks for God’”
Context (Romans 3:9-11): “What then? Are we Jews any better off? No, not at all. For we have already charged that all, both Jews and Greeks, are under sin, as it is written: ‘None is righteous, no, not one; no one understands; no one seeks for God.’”
Paul is quoting/paraphrasing Psalm 14 to establish universal sinfulness.
This is legitimate biblical text used in Reformed theology to argue total depravity.
Effectual Calling Doctrine (B- on Theological Literacy):
ST-ST references: “The doctrine of Effectual Calling”
Reformed definition: God’s sovereign, irresistible call to the elect that regenerates the heart and enables saving faith.
Biblical support Reformed theologians cite:
- John 6:44: “No one can come to me unless the Father draws him”
- Romans 8:30: “Those he called, he also justified”
- 2 Timothy 1:9: “Called us to a holy life”
ST-ST knows his Reformed tradition.
Brief Clear Statement (C on Reason-Giving):
Unlike many verbose respondents, ST-ST is concise:
- Opening: “No one seeks after God. Many seek after a god though”
- Response: Romans 3:11 citation + Effectual Calling reference
Clear theological position stated efficiently.
Where He Fails
The Seeking Distinction Undefended (D on Epistemic Precision):
ST-ST claims: “No one seeks after God. Many seek after a god though”
The distinction:
- “Seeking God” (impossible without grace)
- “Seeking a god” (what people actually do)
But this distinction needs defense:
Question 1: What makes something “seeking God” vs. “seeking a god”?
- If Miriam prays “God, show me truth”—is that seeking God or a god?
- How do we determine which category it falls into?
Question 2: Is the distinction knowable prospectively?
- Can we identify someone as “seeking God” before they convert?
- Or is “seeking God” only applied retrospectively to those who convert?
ST-ST never explains how to operationalize this distinction.
The Romans 3:11 Application Problem (D on Assumption Auditing):
ST-ST uses Romans 3:11 to claim no one genuinely seeks God.
But there’s an interpretive question:
Reading 1 (ST-ST’s): Humans, in their natural state, are incapable of seeking God. What appears to be seeking is actually pursuing idolatry.
Reading 2 (Alternative): Paul is describing the general pattern of humanity—rebellion rather than seeking. This doesn’t preclude individuals who, by grace, do seek.
Reading 3 (Arminian): Humans naturally don’t seek, but prevenient grace enables genuine seeking before regeneration.
ST-ST assumes Reading 1 without defending it against alternatives or showing why it’s the only valid interpretation.
The Effectual Calling Move Without Application (D- on Direct Engagement):
ST-ST mentions Effectual Calling but never applies it to Miriam.
Missing questions:
- Has Miriam been effectually called? (If yes, she’ll be saved; if no, her seeking is irrelevant)
- Can we know who’s been effectually called before they die?
- What happens if she dies mid-call (being drawn but not yet regenerated)?
ST-ST raises the doctrine but doesn’t use it to answer Phil’s question.
The Premise Rejection (D- on Direct Engagement):
ST-ST’s approach:
- Phil’s scenario assumes genuine seeking exists
- Romans 3:11 says no one seeks
- Therefore, Phil’s scenario is invalid
- No need to answer
The problem: Even granting Romans 3:11, Phil’s question remains:
Reframed question: “If what appears to be Miriam’s honest seeking is actually God beginning to draw her (Effectual Calling in process), but she dies at 45/45/10 before conversion completes—is she safe or damned?”
This version uses ST-ST’s own framework but he never addresses it.
The “Faith in God’s Word” Circularity (D on Assumption Auditing):
ST-ST: “The certainty I have is faith on God’s Word.”
The circularity:
- Q: “How do you know Romans 3:11 applies to Miriam?”
- A: “Faith in God’s Word”
- Q: “How do you know which book is God’s Word—Bible or Qur’an?”
- A: [Unstated, but presumably: “Faith in God’s Word”]
This begs the question when addressing someone trying to determine which text is God’s Word.
Never Answers Safe or Damned (D- on Direct Engagement):
Phil asks repeatedly: Safe or damned?
ST-ST never answers. He only:
- Cites Romans 3:11
- Mentions Effectual Calling
- Walks away
No position stated on Miriam’s actual fate.
The Category Error (D on Epistemic Precision):
ST-ST conflates:
- Seeking God (theological category about heart orientation)
- Seeking to identify God (epistemological category about determining truth)
Miriam’s situation: She’s seeking to identify which revelation is from God—she’s not rejecting God, she’s trying to determine which voice is His.
ST-ST treats this as “seeking a god” (idolatry) when it’s actually “seeking to identify God” (epistemology).
What’s Missing
1. Distinguish seeking types: “When I say ‘no one seeks God,’ I mean no one naturally desires Him without grace. But Miriam’s apparent seeking might itself be evidence of Effectual Calling beginning. Let me address that.”
2. Apply Effectual Calling to Miriam: “If Miriam is among the elect, Effectual Calling guarantees she’ll be brought to faith. If she dies at 45/45/10, either: (A) She was elect but died mid-process—God judges the trajectory, or (B) She wasn’t elect—her uncertainty is irrelevant, she was never destined for salvation.”
3. Answer the question: “Therefore, her fate depends on election, not her epistemic state. If elect: safe. If not: damned. But the condemnation isn’t FOR uncertainty—it’s FROM non-election.”
4. Address the justice concern: “You’ll object that election seems arbitrary. Here’s the Reformed response: [defense of election’s justice].”
The Pedagogical Problem
ST-ST represents premise rejection without engagement—using theology to dismiss rather than address the question.
The pattern:
- Identify premise in question (humans can seek)
- Cite doctrine contradicting premise (Romans 3:11)
- Declare question invalid
- Exit without answering
Why this fails:
- Even granting the premise is wrong, question can be reframed
- Doctrine can be applied to scenario rather than used to dismiss it
- Answering “within your framework, what happens?” is still required
What Would Improve This to C
1. Engage the reframed question: “You’re right that if Romans 3:11 means no one naturally seeks, I need to explain Miriam’s apparent seeking. Within Reformed theology, it’s evidence of Effectual Calling. Here’s how that applies to her situation…”
2. Apply the doctrine: “Effectual Calling means: if she’s elect, she’ll be saved despite current uncertainty. If not elect, uncertainty is irrelevant. Therefore, her fate hinges on election, not epistemic state.”
3. Answer directly: “So: If elect, safe. If not elect, damned—but not FOR uncertainty, FROM non-election.”
4. Address justice: “I know election raises justice questions. Here’s the Reformed defense: [actual argument].”
Current score: 64.9% (D)
With improvements: ~74% (C)
Why This Scores D
ST-ST avoids D- or F because:
- Cites legitimate biblical text (Romans 3:11)
- References coherent doctrine (Effectual Calling)
- States position concisely
- No profanity or extreme hostility
But fails because:
- Rejects premise without engaging reframed question
- Never applies doctrine to actual scenario
- Doesn’t answer safe or damned
- Assumes his interpretation of Romans 3:11 is only valid one
- Uses “faith in God’s Word” circularly
The Reformed Response Pattern
ST-ST exemplifies a common Reformed move:
Step 1: Human capacity denied (total depravity, no one seeks) Step 2: Divine initiative emphasized (Effectual Calling) Step 3: Question dismissed as assuming wrong anthropology Step 4: Exit without addressing scenario
The problem: Steps 1-2 can be used to answer the question rather than used to dismiss it.
Better approach: “You’re right that Reformed theology denies autonomous seeking. But Miriam’s apparent seeking is evidence of Effectual Calling. Here’s what that means for her fate…”
ST-ST stops at Step 3 when he should continue to application.
The Final Assessment
ST-ST contributes:
- Romans 3:11 citation
- Effectual Calling doctrine reference
- Concise statement of Reformed position
- Recognition that “seeking a god” ≠ “seeking God”
ST-ST fails to contribute:
- Defense of Romans 3:11 interpretation
- Application of Effectual Calling to Miriam
- Answer to safe or damned
- Engagement with reframed question
- Distinction between seeking God vs. seeking to identify God
Lower-tier response—theologically literate but uses theology to dismiss rather than engage, ultimately evasive on the actual question.
CO-HO
CO-HO
STEELMAN PARAPHRASE
“The scenario contains multiple flawed premises requiring examination. First, Christian orthodoxy doesn’t assert ‘salvation by grace and the elect’ as a getting-saved game where self-interested actors calculate outcomes. Second, the deity concept presented isn’t actually a god at all—the statement ‘For example: A just deity would understand…’ treats deity as merely a powerful agent subject to external standards. But if deity can be judged by standards higher than itself, this makes deity subordinate to those standards, which means it’s not actually God (the one of all existence). A genuine god cannot be weighed against external criteria to determine if it’s ‘compassionate’ enough to qualify. To reiterate: if you’re considering weighing a deity by justice/compassion standards, you’ve already assumed something more ultimate than the deity—namely, the evaluative framework itself. This makes your supposed god merely a powerful being measured against the true ultimate (the standards). You’re demanding God conform to your justice concepts and be judged accordingly. This is conceptually absurd—you’re making yourself or your ethical system into the actual ultimate authority while treating God as subject to it. Romans 9 addresses this directly. Regarding Miriam specifically: God weighs the belief of a child, only what they hold in high regard. We don’t know the salvation criteria else than ‘why a Christian ethic disallows any human judging another in condemnation sense.’ We can’t condemn anyone because we’re not God. The article referenced breaks down these premises and can be used to understand how concepts like justice and love operate in Christian theological discourse versus your framework.”
SCORING RUBRIC
| Dimension | Grade | Score | Weight | Weighted | Key Evidence |
|---|---|---|---|---|---|
| 1. Reason-Giving | C | 74 | 2× | 148 | Develops “deity subject to standards” argument; doesn’t address Miriam’s epistemic state |
| 2. Gentleness | D+ | 68 | 1× | 68 | “Absurdity,” dismissive of premises; otherwise not hostile |
| 3. Logical Validity | C+ | 77 | 1× | 77 | “Deity judged by external standards isn’t ultimate” is valid philosophical move |
| 4. Informal Fallacies | C- | 72 | 1× | 72 | Assumes Phil making ethical system ultimate; doesn’t show this follows |
| 5. Epistemic Precision | D | 63 | 2× | 126 | Never addresses epistemic question; shifts to meta-ethical framework |
| 6. Direct Engagement | D | 65 | 2× | 130 | Gestures at answer (“God weighs belief of child”) but remains vague |
| 7. Principled Reasoning | C | 75 | 1× | 75 | Principle: God not subject to external standards; doesn’t explain implications |
| 8. Theological Literacy | B- | 81 | 1× | 81 | Understands divine sovereignty arguments, Romans 9 reference |
| 9. Assumption Auditing | D | 64 | 2× | 128 | Assumes Phil making standards ultimate; doesn’t examine own standards assumption |
| 10. Moral Coherence | D | 65 | 1× | 65 | “Can’t use standards to judge God” doesn’t address whether God’s actions meet any justice criteria |
COMPOSITE: 1010/1400
FINAL GRADE: 72.1% = C-
EXPANDED COMMENTARY
The Meta-Ethical Deflector
CO-HO represents philosophical sophistication redirecting to meta-ethics—arguing that applying justice standards to God presupposes those standards are more ultimate than God, thereby making them (not God) the actual ultimate. He scores well on theological literacy (B-) and logical validity (C+) while failing on direct engagement (D), epistemic precision (D), and never actually answering whether Miriam is safe or damned.
What He Provides
The “Standards Above Deity” Argument (C+ on Logical Validity):
CO-HO’s key move: “If a deity can be weighed by a standard higher than itself, what makes it a god? Again, in Christian orthodoxy, God is the root of all existence. (Really, any claimed deity must meet this standard in the definitional realm of THE God, and not A god.)”
The philosophical structure:
- If X can be judged by standard Y, then Y is more ultimate than X
- God (by definition) is the ultimate reality
- Therefore, God cannot be judged by external standards
- Any attempt to judge God by standards makes those standards the actual ultimate
This is sophisticated philosophy of religion. The argument has legitimacy within certain frameworks (divine command theory, Anselmian perfect being theology).
The Romans 9 Reference (B- on Theological Literacy):
“Romans chapter 9 is a great reference here.”
CO-HO gestures toward Romans 9 (potter/clay analogy) where Paul addresses “Is there injustice on God’s part?” and responds with divine sovereignty arguments.
This shows awareness of relevant biblical texts on God’s relationship to justice standards.
The Self-Interested Salvation Critique (C on Reason-Giving):
“It’s not a getting saved game for example, ‘get in the door of all existence, and not worry worse.’”
CO-HO critiques framing salvation as self-interested calculation—as if people are comparing odds and choosing the safer bet.
This is a legitimate theological point—salvation shouldn’t be treated as cosmic fire insurance or Pascal’s Wager calculation.
The Humility About Judgment (C on Theological Literacy):
“We don’t know the salvation criteria else than ‘why a Christian ethic disallows any human judging another (in the sense of condemnation). We can’t condemn anyone because we’re not God.”
This reflects: Appropriate epistemic humility about knowing who’s saved/damned.
Where He Fails
The Standards Argument Doesn’t Address the Question (D on Epistemic Precision):
CO-HO’s argument: You can’t judge God by external standards because that makes standards ultimate.
Phil’s question: Is condemning honest uncertainty just?
These address different levels:
CO-HO addresses: Meta-ethical question (Can we judge God at all?)
Phil addresses: Object-level question (Is this specific action just?)
Phil could respond: “I’m not making justice standards ‘more ultimate’ than God. I’m asking whether God’s actions cohere with the justice He Himself claims to embody. Christians assert ‘God is just’—I’m testing that claim for internal consistency.”
This is internal critique, not external imposition.
The Circular Defense (D on Assumption Auditing):
CO-HO’s structure:
- God defines justice (divine command theory)
- Therefore, whatever God does is just
- Therefore, we can’t question God’s justice using independent standards
But this makes “God is just” vacuous:
If “just” = “whatever God does,” then saying “God is just” conveys no information beyond “God does what God does.”
For “God is just” to be meaningful, “just” must have some content independent of God’s will that His actions conform to—which is what CO-HO denies is possible.
Never Addresses Miriam’s Situation (D on Direct Engagement):
Phil asks twice (in two separate comments) about Miriam’s specific situation.
CO-HO’s responses:
- Round 1: Premises are bad, deity concept wrong, Romans 9
- Round 2: “God weighs the belief of a child” + vague statements about not condemning
Never commits to: Safe or damned
Never explains: How “God weighs belief of child” resolves the epistemic symmetry problem
The “God Weighs the Belief” Vagueness (D on Direct Engagement):
“God weighs the belief of a child, only what he holds them in high regard.”
This is nearly incomprehensible. What does “weighs the belief” mean? What is “only what he holds them in high regard”?
Possible interpretations:
- God judges based on what the child sincerely believes
- God evaluates the child’s highest commitments
- God weighs belief proportionally
But CO-HO never clarifies, leaving this crucial statement ambiguous.
The Premise Dismissal (D on Direct Engagement):
“Lot of bad premises built into this piece.”
CO-HO dismisses premises rather than engaging the scenario even with corrected premises.
Phil could say: “Fine, bracket those premises. Grant your framework: God not subject to external justice standards. Now answer: In your framework, what happens to Miriam? Your theology must provide some answer, even if it’s ‘mystery’ or ‘up to God.’”
CO-HO never reaches this stage.
The Article Reference Without Explanation (D on Reason-Giving):
CO-HO references an article “breaks down the premises, which we can use to see how concepts of justice and love really aren’t at all what [Phil] attacked.”
But he never:
- Summarizes the article’s argument
- Explains how it applies to Miriam
- Shows how different concepts of justice/love resolve the problem
Just pointing to external source without integration is lazy apologetics.
The “Can’t Condemn” Punt (D on Direct Engagement):
“We can’t condemn anyone because we’re not God.”
This sounds humble but dodges the question.
Phil isn’t asking: “Should we condemn Miriam?”
Phil is asking: “Does God condemn Miriam, and if so, is that just?”
CO-HO’s “we can’t judge” applies to humans judging, but Phil is asking about God’s judgment and its justice.
What’s Missing
1. Acknowledge internal vs. external critique: “You’re not imposing external standards—you’re testing Christianity’s internal claim that ‘God is just.’ That’s legitimate. Let me address whether the system meets its own standards.”
2. Distinguish meta-ethics from object-level ethics: “I made a meta-ethical point about standards and ultimacy. But your question is object-level: given Christian theology, what happens to Miriam? Here’s my answer: [safe/damned/mystery].”
3. Clarify the vague statement: “When I said ‘God weighs belief of child,’ I meant: God judges proportionally based on the child’s capacity and circumstances. For Miriam specifically, this means: [application].”
4. Commit to position: “Given my framework where God isn’t subject to external standards, here’s what I believe happens: .”
The Pedagogical Problem
CO-HO represents sophisticated deflection—using philosophical argument to shift from object-level (what happens to Miriam?) to meta-level (can we even ask this question?).
The pattern:
- Question asked at object level
- Respond at meta level (challenging question’s legitimacy)
- Never return to object level
- Exit without answering original question
Why this fails:
- Meta-level point may be interesting but doesn’t answer question
- Internal critiques remain valid even if external ones aren’t
- Must eventually answer “what does your theology say happens?”
What Would Improve This to C+
1. Separate levels: “My meta-ethical point stands: we can’t impose external standards on God. But you’re asking internal question: does God meet His own justice claims? Let me address that.”
2. Clarify vague statement: “‘God weighs belief’ means: God judges proportionally based on capacity, opportunity, and sincerity. For Miriam, this means: [specific application].”
3. Answer directly: “In my framework: Miriam is [safe/damned/receives post-mortem clarity] because [reasoning from my theological premises].”
4. Defend the position: “I know this seems [harsh/lenient/mysterious], but here’s why it coheres with Christian theology: [actual defense].”
Current score: 72.1% (C-)
With improvements: ~80% (B-)
Why This Scores C-
CO-HO scores in C- range because:
- Sophisticated philosophical argument (C+ on logical validity)
- Theological literacy demonstrated (B-)
- Valid point about standards and ultimacy
- Humility about human judgment
- Not dismissively hostile
But doesn’t reach C because:
- Never addresses Miriam’s situation specifically
- Deflects to meta-ethics rather than answering
- Vague key statement (“weighs belief”)
- Dismisses premises without engaging
- No clear answer to safe/damned
The Standards Argument’s Limit
CO-HO’s strongest move—the standards ultimacy argument—has limitations:
It works against: Secular philosopher imposing external ethical framework on God
It doesn’t work against: Christian asking whether God’s actions cohere with God’s own revealed character of justice
Internal coherence testing is legitimate:
- Christianity claims: “God is just”
- Questioner asks: “Does this action seem just?”
- This isn’t imposing external standard—it’s testing internal consistency
CO-HO treats all justice questioning as external imposition, missing that Phil is doing internal critique.
The Final Assessment
CO-HO contributes:
- Sophisticated meta-ethical argument about standards and ultimacy
- Recognition that salvation isn’t self-interested calculation
- Romans 9 awareness
- Appropriate humility about human judgment
- Philosophical literacy
CO-HO fails to contribute:
- Answer to Miriam’s specific situation
- Clarification of “weighs belief” statement
- Distinction between external and internal critique
- Application of meta-ethical point to object-level question
- Clear position on safe or damned
Middle-tier response—philosophically sophisticated but uses that sophistication to deflect rather than engage, ultimately evasive on the actual question.
DA-GA
DA-GA
STEELMAN PARAPHRASE
“The scenario itself violates biblical teaching: Scripture prohibits believers from marrying unbelievers (2 Corinthians 6:14, ‘unequally yoked’), so a biblical Christian wouldn’t create this situation. The question presents a false dichotomy by framing God’s justice as binary choice regarding two different faiths when actually there’s truth and not-truth. A young child must seek to discover actual truth independently—this has nothing to do with parental faith. Faith isn’t inherited; each person must seek truth personally. Regarding whether God would condemn Miriam: the question presupposes God’s injustice based on the scenario. You have no way of knowing how God would judge the child—any statement about God’s judgment would be speculation. There are multiple soteriological perspectives within Christianity regarding man’s standing before God, and the answer depends on which framework you adopt. The scenario’s premise that this situation represents a compassionate God’s dilemma is false—the situation shouldn’t exist per biblical instruction. Beyond that, we cannot speak definitively about God’s judgment without engaging in speculation beyond our knowledge.”
SCORING RUBRIC
| Dimension | Grade | Score | Weight | Weighted | Key Evidence |
|---|---|---|---|---|---|
| 1. Reason-Giving | D+ | 67 | 2× | 134 | Cites unequally yoked; dismisses scenario as shouldn’t exist |
| 2. Gentleness | D | 64 | 1× | 64 | “Presupposing,” “false dichotomy,” dismissive of scenario |
| 3. Logical Validity | D | 65 | 1× | 65 | “Shouldn’t happen” doesn’t address “what if it does happen” |
| 4. Informal Fallacies | D | 63 | 1× | 63 | Red herring (parental sin vs. child’s fate); accusation (presupposing injustice) |
| 5. Epistemic Precision | D- | 61 | 2× | 122 | “Child needs to seek truth” ignores she IS seeking; symmetric evidence unaddressed |
| 6. Direct Engagement | F | 58 | 2× | 116 | Refuses to answer; dismisses scenario as invalid; claims unknowable |
| 7. Principled Reasoning | D | 65 | 1× | 65 | No clear principle beyond “scenario shouldn’t exist” |
| 8. Theological Literacy | C | 74 | 1× | 74 | Knows “unequally yoked” text; references soteriology perspectives |
| 9. Assumption Auditing | D- | 62 | 2× | 124 | Assumes scenario invalidity addresses question; assumes “we can’t know” excuses non-answer |
| 10. Moral Coherence | D- | 61 | 1× | 61 | Doesn’t address whether child should bear consequences of parental sin |
COMPOSITE: 888/1400
FINAL GRADE: 63.4% = D
EXPANDED COMMENTARY
The Scenario-Dismisser
DA-GA represents dismissal via parental culpability—arguing the scenario violates biblical teaching about mixed marriages, therefore shouldn’t exist, therefore needn’t be answered. He scores marginally on theological literacy (C) while failing catastrophically on direct engagement (F), epistemic precision (D-), and assumption auditing (D-).
What He Provides (Minimally)
The Unequally Yoked Reference (C on Theological Literacy):
DA-GA cites: “The Bible teaches against this scenario of even marrying someone outside the faith.”
Biblical reference: 2 Corinthians 6:14 – “Do not be unequally yoked with unbelievers”
This is legitimate biblical text used to counsel against interfaith marriage.
Recognition of Soteriological Diversity (C on Theological Literacy):
“There are a couple of ways to view man’s standing in relation to God but that also depends on your perspective of soteriology as well”
This acknowledges: Different Christian traditions (Reformed, Arminian, Catholic, etc.) have different soteriological frameworks.
This shows some awareness of theological diversity within Christianity.
Where He Fails Catastrophically
The “Scenario Shouldn’t Exist” Evasion (F on Direct Engagement):
DA-GA’s argument:
- Bible prohibits interfaith marriage
- This scenario involves interfaith marriage
- Therefore, scenario shouldn’t exist
- Therefore… [no answer provided]
The gap: Even if the scenario shouldn’t exist biblically, millions of these situations DO exist in reality.
The question remains: What happens to children in these situations?
DA-GA uses “shouldn’t happen” to avoid answering “what if it does happen?”
Analogy:
- Q: “If someone gets pregnant outside marriage, should we help them?”
- Bad answer: “Bible says don’t have sex outside marriage, so this shouldn’t happen.”
- Missing: What do we do when it HAS happened?
The Parental Blame Deflection (D on Fallacies):
DA-GA’s implicit argument:
- Parents sinned by marrying across faiths
- Therefore, situation is result of sin
- Therefore… [what about the child?]
This is red herring. Phil isn’t asking about parental culpability—he’s asking about the child’s fate.
Phil could respond: “Grant that parents sinned by marrying across faiths. Does that sin create just grounds for condemning the child’s honest uncertainty? Should children bear eternal consequences for parental choices?”
DA-GA never addresses this.
The “Child Must Seek Truth” Without Acknowledging She Is (D- on Epistemic Precision):
DA-GA: “A young child will need to seek to know the actual truth on her own.”
But the stipulation IS: Miriam HAS sought. She’s at 45/45/10 after investigating both traditions.
DA-GA’s response assumes: She hasn’t sought yet or hasn’t sought properly.
But Phil’s scenario: She has sought honestly and reached proportioned credence.
DA-GA never engages this.
The “Presupposing God is Unjust” Accusation (D on Gentleness and Fallacies):
DA-GA: “Phil Stilwell you’re presupposing that God is unjust based on your scenario.”
This is false accusation.
Phil is NOT presupposing injustice. He’s:
- Presenting a scenario
- Asking whether the outcome would be just
- Testing Christian theology for coherence
This is hypothesis testing, not presupposing.
The accusation deflects from addressing whether the outcome actually IS just.
The “No Way of Knowing” Punt (F on Direct Engagement):
DA-GA: “You have no way of knowing how God would judge the little girl.”
This is evasion disguised as humility.
The problem: Christian theology makes claims about salvation criteria:
- John 14:6: “No one comes to Father except through me”
- Acts 4:12: “No other name under heaven”
- Romans 10:9: “Confess with mouth, believe in heart”
These provide information about how God judges. Christians can’t claim both:
- “We know salvation is through Christ alone” (certainty)
- “We have no way of knowing how God judges” (agnosticism)
Pick one. DA-GA wants both.
The “Speculation” Dismissal (D- on Assumption Auditing):
DA-GA: “Saying anything in regards to how God would judge her speculation.”
But theology IS speculation in the sense of reasoning about divine matters.
If “speculation” invalidates answers, then:
- All systematic theology is invalid
- All preaching about salvation is invalid
- All statements about who’s saved/damned are invalid
DA-GA uses “speculation” to avoid answering while presumably accepting theological claims elsewhere.
The “False Dichotomy” Claim Without Explanation (D on Reason-Giving):
DA-GA: “It’s a false dichotomy saying what a compassionate God should or shouldn’t do concerning the two different faiths.”
False dichotomy: Presenting only two options when more exist.
But DA-GA never explains:
- What the supposed two options are
- What additional options exist
- Why Phil’s framing is dichotomous
Just labeling it “false dichotomy” without explanation is lazy.
The “Truth and Not Truth” Vagueness (D on Epistemic Precision):
DA-GA: “There’s truth and not truth.”
This is tautological and unhelpful.
Obviously there’s truth and falsehood. The question is: How does Miriam determine which is which?
DA-GA’s statement doesn’t address the epistemic problem.
Never Acknowledges Symmetric Evidence (D- on Epistemic Precision):
DA-GA never engages with:
- Equal exposure to both traditions
- Equal credibility of sources (both parents)
- Resulting uncertainty from symmetric evidence
- The epistemic challenge this creates
He treats it as if: “Just seek truth” is sufficient advice.
But Miriam HAS sought, and the symmetric evidence created proportioned belief, not certainty.
What’s Missing
1. Acknowledge the actual question: “Yes, biblically this situation shouldn’t arise. But millions of mixed-faith families exist. What happens to children in these situations? That’s what I need to address.”
2. Address parental vs. child culpability: “Parents may have sinned by marrying across faiths. But does that sin create just grounds for condemning the child’s uncertainty? No—God judges each person individually. Here’s how that works…”
3. Engage the epistemic problem: “When I said ‘child must seek truth,’ I should clarify: IF she seeks honestly and remains uncertain due to symmetric evidence, here’s what happens: [safe/damned/post-mortem clarity/proportional judgment].”
4. Commit to answer: “While we can’t know with certainty, Christian theology suggests: [position with reasoning from soteriological framework].”
The Pedagogical Problem
DA-GA represents dismissal via “shouldn’t exist”—using prescriptive biblical teaching (what shouldn’t happen) to avoid descriptive engagement (what should we say when it does happen).
The pattern:
- Question involves scenario X
- Find biblical text condemning X
- “This shouldn’t exist per Scripture”
- Refuse to answer “what if it does exist?”
Why this fails:
- Descriptive questions can’t be dismissed by prescriptive texts
- “Shouldn’t happen” ≠ “doesn’t happen”
- Theology must address actual situations, not just ideal ones
What Would Improve This to C
1. Separate prescription from description: “Yes, Scripture counsels against interfaith marriage. But these marriages exist. What happens to children? Here’s my answer: [position].”
2. Address child vs. parent: “Parents may be culpable for creating the situation. But the child isn’t culpable for being born into it. Therefore, her fate should be judged on her response, not her parents’ choices. That means: [application].”
3. Drop “speculation” dismissal: “All theology involves reasoning about divine matters. Based on biblical texts and systematic theology, here’s what I believe happens: .”
4. Acknowledge epistemic problem: “‘Seek truth’ is good advice. But when seeking produces uncertainty due to symmetric evidence, here’s the next step: [theological response].”
Current score: 63.4% (D)
With improvements: ~73% (C)
Why This Scores D
DA-GA avoids D- or F only because:
- Cites relevant biblical text (unequally yoked)
- Acknowledges soteriological diversity exists
- Doesn’t use profanity or extreme hostility
- Shows up to engage (even if poorly)
But fails because:
- Dismisses scenario as shouldn’t exist
- Never addresses child’s fate despite parental choices
- Accuses Phil of presupposing injustice
- Uses “speculation” to avoid answering
- Never acknowledges epistemic symmetry
- Provides no answer to safe/damned
The “It Has Nothing to Do With Parents” Contradiction
DA-GA says: “It has nothing to do with the faith of her parents.”
But also implies: Parents sinned by marrying across faiths, so situation shouldn’t exist.
These pull in opposite directions:
- Claim 1: Child’s fate independent of parents’ faith/choices
- Claim 2: Situation resulted from parents’ biblical violation
If Claim 1 is true, then parental sin of interfaith marriage doesn’t affect child’s salvation question, so dismissing scenario on those grounds fails.
If Claim 2 matters, then child’s fate IS connected to parents’ choices, contradicting Claim 1.
DA-GA wants both without reconciling them.
The Final Assessment
DA-GA contributes:
- Biblical text on interfaith marriage
- Recognition of soteriological diversity
- Acknowledgment that child must seek personally
DA-GA fails to contribute:
- Answer to what happens to child in this situation
- Engagement with epistemic symmetry
- Distinction between parental culpability and child’s fate
- Response to “shouldn’t exist” vs. “does exist” gap
- Anything beyond dismissal
Lower-tier response—uses biblical prescription to dismiss descriptive question, ultimately completely evasive, never engages the actual scenario or provides any answer.
BA-CL-2
BA-CL-2
STEELMAN PARAPHRASE
“The scenario treats salvation as hypothetical individual choice when Scripture teaches salvation is monergistic—God’s work, not human effort. Romans 10:9 requires confession of Christ and belief in His resurrection by God’s power for salvation. Romans 10:13 states those who call upon the Lord’s name will be saved. John 14:6 declares Jesus is the only way of salvation—man’s effort is useless unless God initiates. Regarding Miriam’s competing truth claims: Muslims have Allah as their god and Mohammed as prophet; I worship Jesus Christ as Lord and Savior. God plainly stated ‘I am the Lord thy God. Thou shalt have no other gods before Me.’ The claim of ‘competing truth’ is false—there is only one truth. Millions of Muslims are hellbound if Christ is not their savior. This isn’t about which claim appears more credible or which evidence seems stronger—it’s about objective reality: Jesus declared ‘I am the Way, the Truth, and the Life: no man cometh unto the Father but by me.’ The question assumes epistemic parity between Christianity and Islam when actually there’s one truth and multiple falsehoods. Miriam’s inability to determine which is true doesn’t change what IS true, and salvation depends on alignment with that truth through God’s monergistic work, not on human intellectual capacity to discern it.”
SCORING RUBRIC
| Dimension | Grade | Score | Weight | Weighted | Key Evidence |
|---|---|---|---|---|---|
| 1. Reason-Giving | D | 65 | 2× | 130 | Cites Romans 10:9, 10:13, John 14:6; doesn’t address epistemic access |
| 2. Gentleness | D | 63 | 1× | 63 | “Millions of Muslims are hellbound” is blunt; dismissive of competing truth |
| 3. Logical Validity | D+ | 67 | 1× | 67 | Valid that one truth exists; doesn’t establish which one or how to identify |
| 4. Informal Fallacies | D | 64 | 1× | 64 | Begs question (assumes Christianity true to prove it’s true); false equivalence denied without argument |
| 5. Epistemic Precision | D- | 61 | 2× | 122 | “Only one truth” doesn’t address how to identify it; conflates ontology with epistemology |
| 6. Direct Engagement | D+ | 67 | 2× | 134 | Implies answer (Muslims hellbound → Miriam damned if Muslim); doesn’t address uncertainty itself |
| 7. Principled Reasoning | D+ | 68 | 1× | 68 | Principle: one truth exists; doesn’t explain access to truth or justice of inaccessibility |
| 8. Theological Literacy | C+ | 78 | 1× | 78 | Good grasp of monergism, Romans 10, exclusivity texts |
| 9. Assumption Auditing | F | 55 | 2× | 110 | Massive: assumes which truth is THE truth; assumes identification is simple |
| 10. Moral Coherence | D- | 62 | 1× | 62 | “Millions hellbound” stated without addressing justice of epistemic access problem |
COMPOSITE: 869/1400
FINAL GRADE: 62.1% = D-
EXPANDED COMMENTARY
The Blunt Exclusivist
BA-CL represents uncompromising exclusivism without epistemic engagement—correctly articulating that Christianity claims exclusive truth, but never addressing how someone in Miriam’s epistemic position identifies which exclusive claim is correct. He scores marginally on theological literacy (C+) while failing on assumption auditing (F), epistemic precision (D-), and moral coherence (D-).
What He Provides
Monergism Emphasis (C+ on Theological Literacy):
“Salvation is a Monergistic work of God.”
Monergism: God alone accomplishes salvation; human effort contributes nothing.
Contrasts with synergism: God and human cooperation in salvation.
Biblical support: Romans 9:16 – “It depends not on human will or exertion, but on God who has mercy”
This is orthodox Reformed theology.
Romans 10 Citations (C+ on Theological Literacy):
Romans 10:9: “If you confess with your mouth that Jesus is Lord and believe in your heart that God raised him from the dead, you will be saved.”
Romans 10:13: “Everyone who calls on the name of the Lord will be saved.”
These are legitimate salvation texts in evangelical theology.
John 14:6 Citation (C+ on Theological Literacy):
“Jesus saith unto him, I am the Way, the Truth, and the Life: no man cometh unto the Father but by me.”
The classic exclusivity text. BA-CL knows his Bible.
First Commandment Reference (C on Theological Literacy):
“God has plainly said in His Word ‘I am the Lord thy God. Thou shalt have no other gods before Me.’”
Exodus 20:3 – First of Ten Commandments.
Theologically literate in citing relevant texts.
Where He Fails
The “Only One Truth” Without Epistemic Bridge (D- on Epistemic Precision):
BA-CL: “There is only one truth.”
Ontologically correct: Either Christianity or Islam is true (or neither), not both.
But this doesn’t address the epistemic question: How does Miriam determine which is the one truth?
Both traditions claim:
- “We are the one truth”
- “The other is false”
- “Our scriptures prove it”
Saying “only one truth exists” doesn’t help someone determine which one.
Analogy:
- Two doctors give contradictory diagnoses
- Patient: “I don’t know which is right”
- Doctor 1: “Only one diagnosis is correct”
- Patient: “Yes, but WHICH ONE?”
BA-CL answers the ontological question (one truth exists) without addressing the epistemological question (which one?).
The Massive Question-Begging (F on Assumption Auditing):
BA-CL’s structure:
- Christianity is true (assumed)
- Islam is false (derived from 1)
- Therefore, Miriam should choose Christianity (conclusion)
But step 1 is exactly what Miriam can’t determine.
To someone already convinced Christianity is true, this reasoning works.
To someone at 45/45/10, this just asserts what needs proving.
The “Millions of Muslims Are Hellbound” Bluntness (D on Gentleness):
“Millions of Muslims are hellbound if Christ is not their savior.”
While theologically consistent with exclusivism, the bluntness shows insensitivity.
This could be stated:
- More pastorally: “This is difficult, but Christian theology teaches…”
- More humbly: “I believe Scripture indicates…”
- More carefully: “Without Christ, according to Christianity…”
BA-CL’s blunt statement lacks pastoral sensitivity.
The “Hypotheticals” Dismissal (D on Direct Engagement):
“These are hypotheticals built around the individual.”
“Hypothetical” implies:
- Not real
- Artificially constructed
- Edge case
But mixed-faith families:
- Exist in millions
- Aren’t hypothetical
- Create real children in Miriam’s situation
BA-CL dismisses as “hypothetical” what is actually widespread reality.
The “Man’s Effort is Useless” Without Application (D on Epistemic Precision):
“Man’s effort is useless unless God is the instigator.”
This is correct monergism, but raises an unanswered question:
If Miriam’s seeking is “useless” without God initiating, then:
- Her 45/45/10 is result of lack of divine initiative
- Her inability to reach certainty is because God hasn’t acted
- How is she culpable for something God hasn’t enabled?
BA-CL emphasizes monergism but never addresses its implications for Miriam’s culpability.
The “Competing Truth” Denial Without Argument (D on Assumption Auditing):
BA-CL: “You say she has competing truth? There is only one truth.”
This conflates:
- Ontological: Only one truth exists objectively
- Phenomenological: Miriam experiences competing truth claims
Both can be true:
- Only one truth exists (ontologically)
- AND Miriam faces competing claims (phenomenologically)
BA-CL treats Phil’s “competing truth claims” as if Phil is saying “multiple truths exist,” when Phil is saying “multiple claims to truth exist.”
Never Addresses the Epistemic Access Problem (D- on Epistemic Precision):
BA-CL provides:
- ✓ What’s needed (faith in Christ)
- ✓ Biblical texts supporting exclusivity
- ✓ Emphasis on divine initiative
BA-CL never addresses:
- ✗ How Miriam identifies Christ as THE way when facing symmetric evidence
- ✗ Whether God acts justly in making salvation hinge on identification capacity
- ✗ How monergism relates to culpability for non-belief
The “God Has Plainly Said” Assumption (F on Assumption Auditing):
“God has plainly said in His Word…”
“Plainly said” assumes:
- It’s clear which book is “His Word”
- The meaning of texts is unambiguous
- The path from revelation to understanding is straightforward
But for Miriam:
- Two books claim to be “His Word”
- Both contain exclusive claims
- Both are presented by credible sources (parents)
What’s “plain” to BA-CL isn’t plain to Miriam due to her epistemic position.
What’s Missing
1. Acknowledge the epistemic problem: “You’re right that Miriam faces competing exclusive claims. Here’s how I address that: [epistemic argument for Christianity or proportional judgment framework].”
2. Connect monergism to Miriam: “I emphasized that salvation is God’s work. This means: if Miriam is among the elect, God will bring her to faith despite current confusion. If not elect, her confusion is irrelevant—she was never destined for salvation. Either way, she’s not condemned FOR confusion.”
3. Soften the bluntness: “I stated that millions of Muslims are hellbound. This is painful truth, not something I say flippantly. The question is whether God judges proportionally based on access to truth.”
4. Address justice directly: “You’re asking whether it’s just to make salvation hinge on identifying which revelation is true when evidence appears symmetric. Here’s my answer: [actual engagement with justice question].”
The Pedagogical Problem
BA-CL represents ontological truth assertion without epistemic application—correctly stating that one truth exists and what that truth requires, but never addressing how someone identifies which truth amid competing claims.
The pattern:
- State: One truth exists
- Assert: Christianity is that truth
- Cite: Biblical texts supporting exclusivity
- Never address: How someone determines this truth amid competition
Why this fails:
- Assumes what needs proving
- Confuses “one truth exists” with “Christianity is obviously that truth”
- Doesn’t engage epistemic access problem
What Would Improve This to C-
1. Separate ontology from epistemology: “Yes, only one truth exists. But the question is: how does Miriam identify which one when both claim exclusivity?”
2. Defend Christianity’s truth: “I asserted Christianity is true. Here’s my reasoning: [historical/philosophical/experiential argument].”
3. Apply monergism: “Since salvation is God’s work, if Miriam is elect, God will bring her to faith. If she dies at 45/45/10, either she wasn’t elect (not condemned FOR confusion) or God judges the trajectory.”
4. Address justice: “The exclusivity seems harsh. Here’s why I believe it’s just: [actual argument beyond ‘God said so’].”
Current score: 62.1% (D-)
With improvements: ~72% (C-)
Why This Scores D-
BA-CL avoids F only because:
- Cites legitimate biblical texts
- Articulates orthodox Reformed theology
- States clear position (exclusivism)
- Shows theological literacy
But fails because:
- Massive question-begging (assumes Christianity true to prove it)
- Never addresses epistemic access problem
- Blunt insensitivity (“millions hellbound”)
- Dismisses scenario as “hypothetical”
- Conflates ontology with epistemology
- No engagement with justice question
The “Plainly Said” Problem
BA-CL assumes: God’s word is “plainly” available and clear
But this requires:
- Knowing which book is God’s word (Miriam doesn’t)
- Texts being unambiguous (they’re often not)
- Interpretation being straightforward (it rarely is)
What’s “plain” to someone within tradition isn’t plain to someone trying to determine which tradition is true.
This is the classic insider/outsider perspective gap.
The Final Assessment
BA-CL contributes:
- Biblical texts on exclusivity
- Monergism emphasis
- Clear exclusivist position
- Theological literacy on Reformed soteriology
BA-CL fails to contribute:
- Recognition of epistemic symmetry
- Defense of Christianity’s truth beyond assertion
- Application of monergism to Miriam’s case
- Engagement with justice question
- Bridge from “one truth” to “which truth”
Lower-tier response—theologically literate but completely circular reasoning, never engages the epistemic problem, blunt without pastoral sensitivity, ultimately just asserts what needs proving.
GI-GR
GI-GR
STEELMAN PARAPHRASE
“Scripture is unambiguous: no one seeks after God unless He calls them. This establishes that human seeking of God is not autonomous or self-initiated but depends entirely on divine initiative. Romans 3:11 states ‘no one seeks for God,’ and John 6:44 teaches ‘No one can come to me unless the Father who sent me draws him.’ Any apparent seeking apart from God’s calling is not genuine God-seeking but rather human religious activity directed toward false conceptions. The question assumes humans possess natural capacity for authentic spiritual seeking, but biblical revelation contradicts this. Effectual Calling—God’s sovereign summons to the elect—is prerequisite for any genuine approach to Him. Therefore, discussions about ‘honest seeking’ or ‘sincere investigation’ that don’t account for divine calling fundamentally misunderstand the theology of salvation. Whether someone appears to be honestly seeking matters less than whether God has called them. If called, they will come to Christ; if not called, their seeking (however sincere it appears) won’t result in salvation because it’s not directed toward the true God by His initiative.”
SCORING RUBRIC
| Dimension | Grade | Score | Weight | Weighted | Key Evidence |
|---|---|---|---|---|---|
| 1. Reason-Giving | D | 65 | 2× | 130 | Cites “Bible is clear”; no development beyond assertion |
| 2. Gentleness | C- | 71 | 1× | 71 | Brief but not hostile; terse |
| 3. Logical Validity | C- | 72 | 1× | 72 | Valid within Reformed frame if premises granted; premises not defended |
| 4. Informal Fallacies | D | 64 | 1× | 64 | Begs question (assumes Reformed reading is only reading); appeal to authority |
| 5. Epistemic Precision | D | 63 | 2× | 126 | Doesn’t distinguish seeking God from seeking to identify God |
| 6. Direct Engagement | F | 50 | 2× | 100 | One sentence; no engagement with scenario; no answer provided |
| 7. Principled Reasoning | D+ | 68 | 1× | 68 | Principle stated (no seeking without calling) but not applied |
| 8. Theological Literacy | C+ | 78 | 1× | 78 | Knows Reformed doctrine of Effectual Calling |
| 9. Assumption Auditing | D- | 62 | 2× | 124 | Assumes “Bible is clear” settles question; no examination of claim |
| 10. Moral Coherence | F | 55 | 1× | 55 | No engagement with justice question whatsoever |
COMPOSITE: 838/1400
FINAL GRADE: 59.9% = F
EXPANDED COMMENTARY
The One-Sentence Dismisser
GI-GR represents minimal engagement via single doctrinal assertion—stating Reformed doctrine of Effectual Calling in one sentence without application, development, or engagement with the actual question. He scores marginally on theological literacy (C+) while failing catastrophically on direct engagement (F), reason-giving (D), and moral coherence (F).
What He Provides (Barely)
Reformed Doctrine Statement (C+ on Theological Literacy):
“Well the Bible is clear no ons [sic] seeks after God unless he calls them”
This references:
- Romans 3:11: “No one seeks for God”
- John 6:44: “No one can come to me unless the Father draws him”
- Reformed doctrine of Effectual Calling
GI-GR knows this theological position exists.
Where He Fails Catastrophically
Complete Non-Engagement (F on Direct Engagement):
Phil presents: Detailed scenario about Miriam at 45/45/10 facing symmetric evidence
GI-GR responds: One sentence about no one seeking unless called
No engagement with:
- Miriam’s specific situation
- The epistemic symmetry problem
- Whether she’s safe or damned
- How Effectual Calling applies to her case
- The justice question
This is the bare minimum response possible while technically staying on topic.
No Development (D on Reason-Giving):
GI-GR states doctrine but never:
- Explains what it means
- Defends it biblically
- Applies it to Miriam
- Addresses implications
- Responds to potential objections
Just: Single sentence assertion, then silence.
The “Bible is Clear” Assumption (D- on Assumption Auditing):
“The Bible is clear”
This assumes:
- Which book is “the Bible” (begs question Miriam faces)
- The text’s meaning is unambiguous
- The Reformed reading is the only valid one
But:
- Arminians read same texts differently (prevenient grace enables seeking)
- Catholics read same texts differently (grace cooperates with will)
- The “clarity” GI-GR sees is interpretation, not plain text
“Bible is clear” really means: “My tradition’s interpretation is clear to me”
Never Applies to Miriam (D on Epistemic Precision):
If we grant GI-GR’s premise (no seeking without calling), questions remain:
- Has Miriam been called?
- Is her 45/45/10 evidence of being called or not?
- Can we know who’s been called before they die?
- What if she dies mid-calling process?
GI-GR addresses none of these.
The Seeking Distinction Undefined (D on Epistemic Precision):
GI-GR’s framework suggests:
- “Seeking without calling” = false seeking (not genuine)
- “Seeking with calling” = real seeking (God-enabled)
But how do we distinguish these prospectively?
Is Miriam’s seeking:
- Evidence of calling (therefore she’ll be saved)?
- False seeking (therefore not called)?
GI-GR never says.
No Answer to Question (F on Direct Engagement):
Phil asks: Safe or damned?
GI-GR provides: Doctrinal statement with no application
This is like:
- Student: “Will I pass this course?”
- Professor: “Grades are determined by performance”
- Student: “Yes, but will I pass?”
- Professor: [walks away]
Zero Moral Engagement (F on Moral Coherence):
Phil’s question: Is condemning honest uncertainty just?
GI-GR: [Says nothing about justice]
Complete evasion of the ethical dimension.
What’s Missing: Everything Beyond One Sentence
A complete response would:
1. Acknowledge the scenario: “I understand Miriam faces symmetric evidence. Let me explain how Effectual Calling addresses this.”
2. Apply the doctrine: “If Miriam’s seeking is evidence of Effectual Calling, she’ll be brought to faith. If not evidence of calling, her uncertainty is irrelevant—she was never elect. Either way, not condemned FOR uncertainty.”
3. Address justice: “This seems to make uncertainty irrelevant to condemnation, which actually addresses your justice concern: she’s not condemned for epistemic limitation but for not being called—and that’s God’s sovereign choice.”
4. Defend the framework: “I know election raises justice questions. Here’s the Reformed defense: [actual argument].”
GI-GR provides none of this. Just one sentence, then apparently exits.
The Pedagogical Anti-Value
What observers learn from GI-GR:
Bad lesson 1: One-sentence doctrinal assertions suffice for apologetics Bad lesson 2: Don’t apply theology to specific cases Bad lesson 3: “Bible is clear” settles questions without argument Bad lesson 4: Can cite doctrine without understanding implications
This models: Minimal effort, maximal evasion
What Would Be Required for Even D- (60%)
To reach 60%:
Add two sentences:
- “If Miriam’s seeking shows God is calling her, she’ll be saved despite current confusion.”
- “If she’s not being called, her damnation isn’t for uncertainty but for not being elect.”
That’s it. Two more sentences would get him to barely passing.
Current score: 59.9% — Just below D- threshold by 0.1%
Why This Scores F
GI-GR scores F (below 60%) because:
- One sentence total
- No development whatsoever
- No application to scenario
- No answer to question
- No engagement with justice
- Zero reasoning provided
- Assumes what needs defense
This is essentially a non-response that happens to use theological vocabulary.
The Minimal Effort Problem
Time/effort required:
- Think of doctrine: 10 seconds
- Type one sentence: 15 seconds
- Total: 25 seconds
Compare to adequate response:
- Read scenario carefully: 2 minutes
- Think through application: 5 minutes
- Write response: 10 minutes
- Total: ~17 minutes
GI-GR invested <1% of the time needed for adequate engagement.
The Reformed Tradition Deserves Better
Reformed theology has sophisticated resources:
- Effectual Calling doctrine
- Election framework
- Proportional judgment texts
- Answers to justice objections
GI-GR knows ONE piece (Effectual Calling exists) but doesn’t deploy it.
This makes Reformed theology look lazy when it’s actually quite sophisticated.
The Final Assessment
GI-GR contributes:
- One sentence
- Knowledge that Reformed doctrine exists
- Nothing else
GI-GR fails to contribute:
- Application to Miriam
- Defense of doctrine
- Answer to question
- Engagement with justice
- Development of reasoning
- Response to Phil
- Anything of substantive value
Lowest-tier response—one sentence of doctrinal assertion with zero development, application, or engagement. Essentially a non-response.
TE-TH
TE-TH
STEELMAN PARAPHRASE
“The scenario misapplies relevant biblical teaching. Matthew 7:13-14 establishes that the gate is narrow and the way difficult, with few finding it—not because of epistemic ambiguity but because of willful rejection. The narrow gate refers not to intellectual puzzle-solving capacity but to the singular path through Christ. Regarding Miriam specifically: if discussing a small child, the burden of accountability falls on the mother, not the child who hasn’t reached the age of accountability. The mother violated 2 Corinthians 6:14 (‘Be ye not unequally yoked together with unbelievers’), and this violation created the child’s confused situation. The child herself isn’t held accountable until reaching an age where she can make informed decisions. However, regarding the broader question about accepting Christ: Revelation 3:15-16 warns against lukewarmness—God prefers clear rejection (‘cold’) or clear acceptance (‘hot’) over tepid uncommitted states. Jesus is not presented as ‘a mere prophet’ but as God incarnate who demands complete commitment. There is no middle ground, no ‘in between.’ One must accept Him as God incarnate or reject Him entirely. The narrow gate isn’t about evidential assessment but about decisive commitment. Anyone calling Jesus merely a prophet rather than accepting His divinity hasn’t entered through the narrow gate. Being ‘lukewarm’—neither fully committed nor fully rejecting—results in being ‘spued out.’ Decisiveness regarding Christ’s identity and claims is required.”
SCORING RUBRIC
| Dimension | Grade | Score | Weight | Weighted | Key Evidence |
|---|---|---|---|---|---|
| 1. Reason-Giving | C- | 72 | 2× | 144 | Cites Matthew 7, 2 Cor 6:14, Rev 3:15-16; develops age of accountability; doesn’t address epistemic problem |
| 2. Gentleness | C | 74 | 1× | 74 | Not hostile; somewhat matter-of-fact about “no in between” |
| 3. Logical Validity | C- | 71 | 1× | 71 | Age of accountability coherent; lukewarm argument doesn’t fit 45/45/10 |
| 4. Informal Fallacies | D+ | 67 | 1× | 67 | False dichotomy (all in or all out; no middle); begs question on narrow gate meaning |
| 5. Epistemic Precision | D | 64 | 2× | 128 | Conflates “lukewarm commitment” with “uncertain identification” |
| 6. Direct Engagement | C | 75 | 2× | 150 | Addresses child’s status (age of accountability) and mother’s responsibility; doesn’t address Miriam at her current age |
| 7. Principled Reasoning | C+ | 77 | 1× | 77 | Two principles: age of accountability, no lukewarmness; second doesn’t apply well |
| 8. Theological Literacy | B- | 82 | 1× | 82 | Good grasp of narrow gate, unequally yoked, age of accountability, Revelation 3 |
| 9. Assumption Auditing | D | 65 | 2× | 130 | Assumes mother solely accountable; assumes lukewarm = uncertain identification |
| 10. Moral Coherence | C- | 71 | 1× | 71 | Age of accountability addresses justice partially; doesn’t address post-accountability uncertainty |
COMPOSITE: 964/1400
FINAL GRADE: 68.9% = D+
EXPANDED COMMENTARY
The Age-of-Accountability Apologist
TE-TH represents evangelical framework using age of accountability—shifting culpability from child to parent for creating the confused situation, but then applying lukewarm/decisiveness framework that doesn’t fit epistemic uncertainty. He scores well on theological literacy (B-) while struggling with epistemic precision (D), fallacies (D+), and assumption auditing (D).
What He Provides
The Age of Accountability Concept (B- on Theological Literacy):
“If you are talking about a small child, this burden falls on the mother because the child has not reached an age of accountability.”
Age of accountability: Children below certain maturity aren’t held accountable for theological decisions; responsibility falls on parents/guardians.
Biblical support evangelicals cite:
- 2 Samuel 12:23 (David’s confidence about deceased infant)
- Matthew 19:14 (“Let the little children come to me”)
- Deuteronomy 1:39 (“little ones who have no knowledge of good or evil”)
This is legitimate evangelical theology addressing infant/child salvation.
The Narrow Gate Reference (C+ on Theological Literacy):
“Matt 7:13-14 ‘Enter through the narrow gate; for wide is the gate and broad is the way that leads to destruction, and there are many who go in by it. For narrow is the gate and difficult is the way which leads to life, and there are few who find it.’”
Context: Sermon on the Mount, Jesus contrasting easy path (destruction) with difficult path (life).
TE-TH knows his Bible.
The Unequally Yoked Citation (B- on Theological Literacy):
“2 Cor 6:14 Be ye not unequally yoked together with unbelievers”
This addresses: Mixed marriages creating the scenario TE-TH identifies as problematic.
Mother’s Accountability (C+ on Principled Reasoning):
“The mother is accountable.”
This shifts blame from child to parent, which addresses part of the justice concern—the child shouldn’t bear full responsibility for situation created by parents’ choices.
The Lukewarm Passage (C+ on Theological Literacy):
“Rev 3: 15-16 ‘I know thy works, that thou art neither cold nor hot: I would thou wert cold or hot. So then because thou art lukewarm, and neither cold nor hot, I will spue thee out of my mouth.’”
Context: Letter to church of Laodicea criticizing their tepid commitment.
TE-TH knows various biblical texts.
Where He Fails
The Age Transition Problem (D on Epistemic Precision):
TE-TH’s framework:
- Below age of accountability: Not culpable (mother responsible)
- Above age of accountability: Fully culpable
But this creates questions:
Question 1: What age?
- Different children mature at different rates
- Cultural context matters
- No biblical specification
Question 2: What happens at transition?
- Day before birthday: Safe (not accountable)
- Day after birthday: Damned (accountable)?
- Seems arbitrary
Question 3: What about Miriam specifically?
- If she’s 14-15 (implied by scenario), is she at age of accountability?
- If yes, TE-TH’s solution doesn’t help
- If no, when does accountability begin?
TE-TH raises age of accountability but doesn’t develop these implications.
The Lukewarm Misapplication (D on Epistemic Precision):
TE-TH uses Revelation 3:15-16 to argue against middle positions.
But Revelation 3’s “lukewarm”:
- Describes the Laodicean church’s complacency
- They were wealthy, self-satisfied, not zealous
- Not about epistemic uncertainty
- About commitment level, not certainty level
Miriam at 45/45/10 isn’t lukewarm—she’s uncertain.
Big difference:
- Lukewarm: “I believe but don’t care much” (low commitment)
- Uncertain: “I want to believe correctly but can’t determine which” (high commitment to truth)
TE-TH conflates these.
The False Dichotomy (D+ on Fallacies):
TE-TH: “There is no in between. Anyone calling Jesus a mere ‘prophet’ or Jesus left no such options to a persons choosing in essence, all in, or all out. There is no in between.”
This creates false dichotomy:
- Option A: All in (accept Jesus as God)
- Option B: All out (reject Jesus)
- Missing Option C: Uncertain which claim is true
Miriam isn’t choosing to be “lukewarm”—she’s honestly uncertain which option is correct.
The “No Middle” Claim Doesn’t Fit (D on Epistemic Precision):
TE-TH: “There is no in between. That takes a bit more to unpack, but I won’t for now.”
Implies: Either accept Christ fully or reject Him; no middle position.
But Miriam’s 45/45/10:
- Isn’t middle commitment (being lukewarm)
- Is middle credence (uncertain identification)
These are different dimensions:
- Commitment: How devoted are you? (Can be lukewarm)
- Credence: How certain are you? (Can be proportional)
TE-TH treats credence like commitment.
The Mother-Only Accountability Assumption (D on Assumption Auditing):
TE-TH: “This burden falls on the mother because the child has not reached an age of accountability.”
But scenario specifies:
- Christian mother
- Muslim father
Why is only mother accountable? Both parents contributed to the child’s religious upbringing.
TE-TH assumes mother bears sole responsibility, perhaps because:
- She’s Christian (violated “unequally yoked”)
- Traditional assumption about mother’s religious role
- Oversight of father’s equal contribution
Never Addresses Post-Accountability Miriam (C on Direct Engagement):
If Miriam has reached age of accountability:
- TE-TH’s solution doesn’t help
- She’s now accountable for her own decisions
- But she’s at 45/45/10 due to upbringing she didn’t choose
TE-TH never addresses: What happens to Miriam once she’s accountable but still uncertain due to formative years?
The Narrow Gate Interpretation (D on Assumption Auditing):
TE-TH uses narrow gate to support exclusivity.
But narrow gate could mean:
- Reading 1 (TE-TH’s): Few find it because most reject Christ
- Reading 2 (Alternative): Few find it because God chooses few (election)
- Reading 3 (Inclusivist): Few find it explicitly, but God applies Christ’s work broadly
TE-TH assumes Reading 1 without defending against alternatives.
What’s Missing
1. Develop age of accountability: “Age of accountability protects young children. But Miriam is [age X]. If she’s reached accountability, here’s what happens: [application]. If not, she remains under parental covering until [specific age/maturity marker].”
2. Distinguish lukewarm from uncertain: “Revelation 3’s lukewarm refers to low commitment despite belief, not to epistemic uncertainty. Miriam isn’t lukewarm—she’s earnestly seeking truth but facing symmetric evidence. Here’s how I address that: [actual response].”
3. Address both parents: “Both mother and father created this situation. The unequally yoked marriage bears responsibility. But once Miriam reaches accountability, she must make her own decision. At that point: .”
4. Apply to post-accountability Miriam: “Once accountable, she faces the decisiveness requirement I mentioned. But ‘decisive’ doesn’t mean ‘certain’—it means ‘committed to seeking.’ If she’s committed to truth-seeking (which 45/45/10 suggests), here’s what I believe happens: [safe/damned/proportional judgment].”
The Pedagogical Value
TE-TH demonstrates:
- Positive: Age of accountability addresses part of justice concern
- Positive: Recognizes parental responsibility
- Positive: Biblical literacy across multiple texts
- Negative: Doesn’t develop the framework fully
- Negative: Conflates epistemic uncertainty with lukewarm commitment
- Negative: False dichotomy (all in/all out)
What Would Improve This to C+
1. Clarify age application: “If Miriam is below accountability age (typically considered 12-13), she’s covered. If above, here’s what happens…”
2. Fix lukewarm confusion: “I referenced Revelation 3, but that’s about commitment, not certainty. For epistemic uncertainty specifically, here’s my answer…”
3. Address post-accountability: “Once accountable, the question becomes: how does God judge honest uncertainty? My answer: [position with reasoning].”
4. Include both parents: “Both parents created this situation, but Miriam still must make her own decision once capable.”
Current score: 68.9% (D+)
With improvements: ~78% (C+)
Why This Scores D+
TE-TH scores D+ (not D or D-) because:
- Introduces legitimate concept (age of accountability)
- Shifts responsibility to parents (addresses justice partially)
- Multiple biblical citations (theological literacy)
- Some engagement with scenario
- Not dismissive or hostile
But doesn’t reach C because:
- Conflates lukewarm with uncertain
- False dichotomy (all in/all out)
- Doesn’t address post-accountability uncertainty
- Assumes mother solely responsible
- Doesn’t develop age of accountability implications fully
The Age of Accountability’s Limits
TE-TH’s strongest move—age of accountability—only helps temporarily:
It addresses:
- ✓ Young children in mixed-faith homes
- ✓ Shifts blame from child to parents
- ✓ Provides window where child isn’t culpable
It doesn’t address:
- ✗ What happens when child reaches accountability age
- ✗ Whether formative confusion affects later culpability
- ✗ How child overcomes symmetric evidence post-accountability
Age of accountability postpones the problem but doesn’t solve it.
The Final Assessment
TE-TH contributes:
- Age of accountability concept
- Parental responsibility emphasis
- Multiple biblical texts
- Recognition that child’s situation isn’t entirely their fault
- Some engagement with scenario
TE-TH fails to contribute:
- Application to post-accountability Miriam
- Distinction between commitment and credence
- Resolution of symmetric evidence problem
- Clarification of when/how accountability begins
- Complete answer to safe/damned question
Lower-middle-tier response—introduces valuable concept (age of accountability) that addresses part of problem but doesn’t develop it fully, conflates different types of uncertainty, ultimately incomplete.
PE-FE-2
PE-FE-2
STEELMAN PARAPHRASE
“The foundational issue: all are sinners, wages of sin is death, and Christ is the only salvation. Additional revealed truth matters: all are spiritually dead unless God regenerates through new birth. Being honest isn’t a salvation requirement—salvation comes through finding grace in God’s eyes by believing in Jesus Christ as Lord and Savior. Regarding claims about God’s justice: human opinions and emotions carry no weight compared to God’s Word. While we value honesty, God’s Words, law, TRUTH, and ordinances form the foundation of who He is. No one will experience injustice from a Holy, Good, righteous, truthful, merciful, loving, kind God of the Bible. Appeals to God’s character attributes (holy, good, just) to claim injustice can occur miss that we cannot demonstrate how doctrine’s outcomes align with human conceptions of justice because our standards don’t define justice—God’s nature does. If Miriam’s uncertainty arises from the evidence God allowed (45/45/10 split between rival revelations), questioning whether eternal punishment for this is consistent with justice misunderstands the framework. If honesty carried salvific weight, that would undermine grace and make honesty a work. The question ‘what quality does justice measure besides submission to whichever revelation chance delivered?’ reflects human reasoning attempting to impose standards on God. When we cannot assess divine justice by rational standards, ‘God is just’ becomes empty assertion meaning only ‘God does what God does.’ But this correctly captures that God’s nature defines justice—truly righteous being should welcome scrutiny rather than forbid it, but the scrutiny must acknowledge God’s prerogative to define terms.”
SCORING RUBRIC
| Dimension | Grade | Score | Weight | Weighted | Key Evidence |
|---|---|---|---|---|---|
| 1. Reason-Giving | C- | 72 | 2× | 144 | Argues opinion/emotion vs. God’s Word; doesn’t address specific justice challenge |
| 2. Gentleness | C | 74 | 1× | 74 | Not hostile; respectful disagreement |
| 3. Logical Validity | D+ | 68 | 1× | 68 | “No injustice from holy God” is circular; structure unclear |
| 4. Informal Fallacies | D | 65 | 1× | 65 | Circular reasoning (God is just because God defines justice); false dichotomy (opinion vs. God’s Word) |
| 5. Epistemic Precision | D | 64 | 2× | 128 | Conflates “honesty as work” with “honesty affecting culpability” |
| 6. Direct Engagement | C- | 71 | 2× | 142 | Engages Phil’s challenge about justice; doesn’t answer safe/damned question |
| 7. Principled Reasoning | C- | 72 | 1× | 72 | Principle: God defines justice; doesn’t defend why that makes outcomes just |
| 8. Theological Literacy | B- | 81 | 1× | 81 | Good grasp of sin/grace framework, divine attributes, sola gratia |
| 9. Assumption Auditing | D | 65 | 2× | 130 | Assumes God’s self-definition of justice settles question; doesn’t examine circularity |
| 10. Moral Coherence | D+ | 67 | 1× | 67 | “No injustice from holy God” asserted without showing how outcomes cohere with holiness |
COMPOSITE: 945/1400
FINAL GRADE: 67.5% = D+
EXPANDED COMMENTARY
The Divine-Standard Defender
PE-FE represents divine command ethics without internal critique engagement—arguing that God’s nature defines justice so human objections based on human justice concepts are invalid, but never addressing whether God’s actions cohere with His own revealed character. He scores moderately on theological literacy (B-) while failing on fallacies (D), epistemic precision (D), and assumption auditing (D).
What He Provides
The Sin/Grace Framework (B- on Theological Literacy):
“All are sinners, for the wages of sin is death, Christ is the way the truth and the life… From that truth all are destined to death since all are sinners. But Christ is our ONLY salvation.”
This captures:
- Universal sinfulness (Romans 3:23, 6:23)
- Exclusivity of Christ (John 14:6)
- Salvation by grace not works
Orthodox evangelical theology.
The Opinion vs. God’s Word Distinction (C- on Reason-Giving):
“Phil Stilwell our opinion were not superior with God’s Words even the emotion we have.”
The argument: Human opinions and emotions don’t override divine revelation.
This is legitimate point—theology shouldn’t be determined by feelings.
The Divine Attributes List (C+ on Theological Literacy):
“No one will get Injustices to a Holy, Good, righteous, truthful, merciful, loving kindness GOD of the Bible.”
Lists God’s attributes: Holy, Good, righteous, truthful, merciful, loving, kind
This reflects biblical descriptions of God’s character.
The Honesty-as-Work Objection (C on Reason-Giving):
“Being honest is not a requirement for salvation…but those who found grace in the eyes of the Lord.”
The point: If honesty led to salvation, it would be salvation by works (honesty) rather than grace.
This is legitimate concern within sola gratia framework.
Where He Fails
The Circular Justice Definition (D on Fallacies):
PE-FE’s structure:
- God is just
- How do we know? Because God is holy, good, righteous
- How do we know those attributes entail justice? Because God possesses them
- But do God’s actions cohere with justice? Return to 1
This is circular: God is just because God defines justice as whatever God does.
Phil’s response captures this: “If we can’t assess divine justice by any rational standard, the statement ‘God is just’ becomes empty: it means only ‘God does what God does.’”
Exactly right. PE-FE has made “God is just” vacuous.
The Opinion vs. Truth False Dichotomy (D on Fallacies):
PE-FE implies:
- Human opinion/emotion: Subjective, invalid
- God’s Word: Objective, authoritative
But Phil’s challenge isn’t “I feel this is wrong”—it’s:
- “Does God’s action cohere with God’s own revealed attributes?”
- “Can we use God’s revealed character to test claims about God’s actions?”
This is internal critique, not external emotion-based objection.
PE-FE treats all questioning as “opinion” when Phil is doing theological consistency testing.
The Honesty Conflation (D on Epistemic Precision):
PE-FE: “Being honest is not a requirement for salvation”
True within sola gratia framework: Honesty doesn’t earn salvation.
But Phil’s point is different: Should honest uncertainty be condemned?
These are separate questions:
- Question 1: Does honesty earn salvation? (No—that’s works righteousness)
- Question 2: Should honest epistemic limitation be punished? (Justice question)
PE-FE treats Question 2 as if it’s Question 1.
The “No Injustice” Assertion Without Defense (D+ on Moral Coherence):
PE-FE: “No one will get Injustices to a Holy, Good, righteous, truthful, merciful, loving kindness GOD of the Bible.”
This is assertion, not argument.
Phil’s challenge: Show HOW condemning honest uncertainty coheres with these attributes.
PE-FE responds: God HAS these attributes, therefore no injustice occurs.
But that’s the question being tested, not the answer.
Never Addresses the Specific Case (C- on Direct Engagement):
Phil asks: What happens to Miriam at 45/45/10?
PE-FE responds:
- Sin leads to death
- Christ is only salvation
- Opinions don’t override God’s Word
- No injustice from holy God
But never: Safe or damned? How does the framework apply to her specific situation?
The “Welcome Scrutiny” Concession (C on Epistemic Precision):
Phil: “Wouldn’t a truly righteous being welcome scrutiny rather than forbid it?”
PE-FE never responds to this in visible text.
This is good challenge: If God is confident in His justice, scrutiny should be welcomed, not treated as presumptuous.
The Internal vs. External Critique Miss (D on Assumption Auditing):
PE-FE treats Phil’s challenge as:
- Imposing external human standards on God
- Elevating emotion over revelation
- Substituting opinion for divine truth
But Phil is actually:
- Using God’s revealed attributes (holy, just, merciful) to test consistency
- Asking whether actions cohere with character
- Doing internal theological critique
PE-FE misidentifies the type of critique being offered.
What’s Missing
1. Distinguish internal from external critique: “You’re not imposing external standards—you’re asking whether God’s actions cohere with His revealed character. That’s legitimate. Let me address it.”
2. Defend the coherence: “God’s holiness, justice, and mercy all cohere with the outcome for Miriam because: [actual argument showing coherence, not just assertion].”
3. Address the circularity: “I’m not just saying ‘God is just because God does what God does.’ I’m saying God’s nature (which we know through revelation) establishes what justice IS, and His actions align with that nature. Here’s how: [defense].”
4. Apply to Miriam: “Given the sin/grace framework and God’s character, here’s what happens to Miriam: [safe/damned/proportional] because [reasoning].”
The Pedagogical Problem
PE-FE represents divine standard appeal without coherence defense—correctly identifying that God defines justice but treating this as conversation-ender rather than requiring demonstration of coherence.
The pattern:
- Phil asks: Does this action cohere with God’s justice?
- Response: God defines justice
- Phil: So “God is just” means what?
- Response: God is holy, good, etc.
- Phil: How do actions cohere with those?
- Return to step 2
Why this fails:
- Circularity not addressed
- Internal critique not recognized
- Coherence not demonstrated
- “God is just” becomes empty assertion
What Would Improve This to C
1. Acknowledge internal critique: “You’re using God’s revealed attributes to test consistency—that’s different from imposing external standards. I see the distinction.”
2. Show coherence: “God’s justice coheres with condemning Miriam because: [argument showing how justice, holiness, mercy all support this outcome].”
3. Address circularity charge: “When I say God defines justice, I mean: justice is alignment with God’s nature (holy, good, merciful). That nature is knowable through revelation. We can test whether actions align with that nature. Here’s how this case aligns: [demonstration].”
4. Answer the question: “Therefore, Miriam is [safe/damned] because [application of framework].”
Current score: 67.5% (D+)
With improvements: ~76% (C)
Why This Scores D+
PE-FE avoids D or D- because:
- Theological literacy on sin/grace framework (B-)
- Respectful tone throughout (C on gentleness)
- Engages Phil’s challenges (doesn’t dismiss)
- Identifies legitimate concern (honesty as work)
- Multiple responses showing sustained engagement
But doesn’t reach C because:
- Circular reasoning on justice
- Misidentifies internal critique as external
- Never applies framework to Miriam specifically
- No answer to safe/damned
- Doesn’t defend coherence, only asserts it
The Divine Command Problem
PE-FE’s framework—God defines justice—faces classic problem:
If “just” = “whatever God does”:
- The statement “God is just” conveys no information
- It’s equivalent to “God does what God does”
- We lose ability to distinguish just God from arbitrary powerful being
If “just” has content independent of God’s will:
- We can test whether God’s actions are just
- “God is just” is meaningful claim
- But then justice isn’t solely defined by God
PE-FE wants first option (God defines justice) but needs second option (justice has independent content) to make claim meaningful.
Never resolves this tension.
The Final Assessment
PE-FE contributes:
- Sin/grace framework
- Distinction between opinion and revelation
- Recognition that honesty doesn’t earn salvation
- List of divine attributes
- Sustained engagement across multiple responses
PE-FE fails to contribute:
- Defense against circularity charge
- Recognition of internal vs. external critique
- Demonstration of coherence between attributes and outcomes
- Application to Miriam’s specific case
- Answer to safe or damned question
Lower-middle-tier response—theologically literate and respectfully engaged, but never moves beyond assertion to demonstration, circular on justice definition, doesn’t answer the actual question.
CH-NE
CH-NE
STEELMAN PARAPHRASE
“The question itself constitutes evil judgment against God. Scripture explicitly teaches that no one seeks after God (Romans 3:11), establishing that human seeking is not genuine apart from divine initiative. The premise that humans can authentically seek God autonomously contradicts biblical revelation about total depravity and human spiritual inability. Setting up scenarios to judge God’s justice represents presumptuous rebellion against divine sovereignty—humans don’t possess the standing to evaluate God’s actions. This isn’t honest inquiry but disguised accusation against God’s character. The appropriate response isn’t philosophical debate but repentance for the presumption of questioning divine justice. Romans 9:20 addresses this directly: ‘Who are you, O man, to answer back to God?’ The very act of constructing thought experiments to test God’s justice demonstrates spiritual rebellion requiring repentance, not rational engagement.”
SCORING RUBRIC
| Dimension | Grade | Score | Weight | Weighted | Key Evidence |
|---|---|---|---|---|---|
| 1. Reason-Giving | F | 45 | 2× | 90 | Cites “none who seek” without development; provides no reasoning |
| 2. Gentleness | F | 35 | 1× | 35 | “Evil,” “repent” are hostile; accusatory rather than engaging |
| 3. Logical Validity | F | 40 | 1× | 40 | No argument structure; pure accusation |
| 4. Informal Fallacies | F | 38 | 1× | 38 | Ad hominem (Phil is evil); appeal to fear (repent); genetic fallacy |
| 5. Epistemic Precision | F | 30 | 2× | 60 | Zero epistemic content; doesn’t address question |
| 6. Direct Engagement | F | 20 | 2× | 40 | Complete refusal; treats question as illegitimate |
| 7. Principled Reasoning | F | 42 | 1× | 42 | No principle beyond “questioning God is evil” |
| 8. Theological Literacy | D- | 60 | 1× | 60 | Knows Romans 3:11 exists; doesn’t develop |
| 9. Assumption Auditing | F | 25 | 2× | 50 | Assumes questioning = evil; no examination of own position |
| 10. Moral Coherence | F | 30 | 1× | 30 | Calls Phil evil without addressing moral question |
COMPOSITE: 485/1400
FINAL GRADE: 34.6% = F
EXPANDED COMMENTARY
The Hostile Dismisser
CH-NE represents pure hostility disguised as theological correction—accusing Phil of evil for asking the question, citing one biblical text without development, and demanding repentance rather than engaging. He scores catastrophically across all dimensions, with particularly abysmal failures on gentleness (F), direct engagement (F), and epistemic precision (F).
What He Provides (Almost Nothing)
Romans 3:11 Reference (D- on Theological Literacy):
“Scripture teaches there are none who seek Him!”
Reference: Romans 3:11 – “No one seeks for God”
CH-NE knows this text exists in Reformed arguments about total depravity.
Where He Fails Catastrophically
The “Evil” Accusation (F on Gentleness):
“You’re judgment upon God is evil Phil.”
“Evil” is one of the strongest moral condemnations possible.
What CH-NE is saying: Phil’s question is morally wicked, not just mistaken or misguided.
This is:
- Hostile
- Accusatory
- Personal attack
- Conversation-ending
The opposite of 1 Peter 3:15’s command for gentleness in giving reasons for hope.
The “Repent” Demand (F on Gentleness):
“Repent.”
Single word, but carries weight:
- Commands submission
- Implies Phil is in sin
- Demands change without dialogue
- Treats question as moral failing
This is authoritarian, not dialogical.
Complete Non-Engagement (F on Direct Engagement):
Phil presents: Detailed scenario about Miriam’s epistemic situation
CH-NE responds:
- Doesn’t address Miriam
- Doesn’t address epistemic symmetry
- Doesn’t answer safe or damned
- Doesn’t engage the justice question
- Just calls Phil evil and demands repentance
Zero engagement with the actual scenario or question.
Ad Hominem as Only Strategy (F on Fallacies):
Ad hominem: Attacking person rather than addressing argument
CH-NE’s entire response:
- Phil is evil (personal attack)
- Phil should repent (personal command)
- No engagement with Phil’s reasoning
Pure ad hominem with zero argument.
No Reasoning Provided (F on Reason-Giving):
CH-NE provides:
- Accusation (evil)
- Command (repent)
- Assertion (none who seek)
CH-NE doesn’t provide:
- Explanation of why questioning God is evil
- Development of Romans 3:11
- Application to Miriam’s case
- Defense of position
- Engagement with objections
Zero reasoning content.
The Appeal to Fear (F on Fallacies):
“Repent” functions as appeal to fear:
- Implies Phil is in spiritual danger
- Demands immediate submission
- Threatens divine judgment (implicit)
This is manipulation, not argumentation.
Genetic Fallacy (F on Fallacies):
CH-NE’s implicit argument:
- This question comes from rebellion/evil heart
- Therefore, the question is invalid
Genetic fallacy: Dismissing argument based on its origin rather than its merit.
Even if Phil’s motives were evil (they’re not), the argument would still need addressing.
The “None Who Seek” Without Development (F on Epistemic Precision):
CH-NE cites: “None who seek Him”
But never:
- Explains what this means
- Applies it to Miriam
- Addresses whether her seeking is evidence of calling
- Distinguishes types of seeking
- Connects to the justice question
Just drops the verse and exits.
Treats Question as Illegitimate (F on Direct Engagement):
CH-NE’s stance: The question itself is evil, therefore shouldn’t be answered.
But:
- Questioning to understand is legitimate
- Testing theological claims for coherence is appropriate
- Internal critiques are valid method
- Sincere seekers have genuine questions
CH-NE treats all questioning as presumption, shutting down dialogue entirely.
What’s Missing: Everything
A response would need:
1. Drop the hostility: “I understand you’re raising a difficult question about justice. Let me engage it respectfully.”
2. Explain the evil claim: “I initially said questioning God is evil. Let me clarify: I meant that setting ourselves as judges over God is problematic. But testing claims for internal consistency is different. Here’s my actual response to your question…”
3. Develop the seeking argument: “Romans 3:11 teaches no one seeks apart from God’s initiative. Applied to Miriam: if she’s seeking, that itself may be evidence of divine drawing. If she’s being drawn, she’ll be brought to faith. Therefore…”
4. Answer the question: “Miriam is [safe/damned] because [reasoning from theological framework].”
CH-NE provides none of this.
The Pedagogical Anti-Value
What observers learn from CH-NE:
Terrible lesson 1: Call questioners evil rather than engaging Terrible lesson 2: Demand repentance instead of providing answers Terrible lesson 3: Cite verses without explanation Terrible lesson 4: Treat all questioning as rebellion
This models:
- Hostility as apologetics
- Accusation as argument
- Authoritarianism as theology
- Conversation-ending as engagement
This is the opposite of effective apologetics.
Why This Scores F (34.6%)
CH-NE scores among the lowest in the thread because:
- Calls Phil evil (maximum hostility)
- Demands repentance (authoritarian)
- Zero engagement with scenario
- No reasoning provided
- Pure ad hominem
- Treats questioning as sin
- Single verse with no development
- No answer to question
Only avoids absolute zero because:
- Uses theological vocabulary
- Cites actual biblical text (though doesn’t develop it)
- Shows up to comment at all
But the response is fundamentally hostile non-engagement.
Comparison to Other Hostile Respondents
CH-NE vs. BO-PE (pure ad hominem):
- Both: Attack Phil’s character
- BO-PE: Calls Phil “troll,” “disingenuous”
- CH-NE: Calls Phil “evil,” demands “repent”
- CH-NE is worse: “Evil” is stronger accusation than “troll”
CH-NE vs. MI-BR (dismissive authoritarian):
- Both: Dismiss question as illegitimate
- MI-BR: “Biblical truth is exempt from evaluation”
- CH-NE: “You’re judging God, which is evil”
- CH-NE is worse: Adds personal moral condemnation
CH-NE is among the 3-4 worst responses in the entire thread.
The “Repent” Command Problem
“Repent” is appropriate when:
- Someone is clearly in sin
- Relationship allows for such command
- Context is pastoral care
- Said with love and humility
“Repent” is inappropriate when:
- Someone is asking honest questions
- Said to stranger online
- Used to avoid engagement
- Said with hostility
CH-NE uses it inappropriately as conversation-ender.
What Would Be Required for Even D- (60%)
To reach 60%, CH-NE would need to:
1. Drop hostility entirely: “I apologize for calling your question evil. That was wrong. Let me engage respectfully.”
2. Provide minimal reasoning: “Romans 3:11 suggests no one seeks without God’s initiative. For Miriam, this means: [one sentence about her fate].”
3. Answer the question: “She’s [safe/damned] because [one sentence reasoning].”
Three sentences total would get barely passing.
Current score: 34.6% — Massive gap from even D- threshold.
The Apologetic Disaster
CH-NE’s response accomplishes:
- ✗ Alienates questioners
- ✗ Makes Christianity look authoritarian
- ✗ Models hostility as engagement
- ✗ Treats honest questions as sin
- ✗ Provides zero reasons for hope (violates 1 Peter 3:15)
Every observer sees: Someone who can’t answer, so attacks instead.
The Romans 3:11 Card
Many respondents cite Romans 3:11 to deny genuine seeking.
But even if we grant the text:
- It can be applied to Miriam’s case (as ST-ST attempted)
- It requires interpretation and development
- It doesn’t excuse answering the question
CH-NE does worst possible thing with the text:
- Cites it
- Doesn’t explain it
- Uses it to avoid engagement
- Adds hostile accusations
The Final Assessment
CH-NE contributes:
- One biblical citation (undeveloped)
- Nothing else of value
CH-NE fails to contribute:
- Respectful engagement
- Any reasoning
- Any application
- Any answer
- Any gentleness
- Any apologetic value
One of the absolute worst responses in the thread—pure hostility masquerading as theological correction, maximum accusation with zero engagement, models everything apologetics should avoid.
ER-MA
ER-MA
STEELMAN PARAPHRASE
“Initially, there’s linguistic evidence for continuity: In Genesis, the Christian God is called Elohim (plural form), with Eloh as singular—Allah is the Arabic version of Eloh, suggesting ‘same God’ etymologically. Yahweh appears later in Exodus at the Burning Bush. However, this linguistic observation requires theological nuance. Muslims arose historically after Christianity. They claim to worship the same God as Abraham—that’s their assertion, not necessarily ours to determine. The major theological difference: they don’t believe in the Trinity, while most Christians do. This creates historical-theological complexity. Upon reflection, while Muslims may claim to worship Abraham’s God, they present mutually exclusive divine properties compared to Christianity. Trinity versus Tawhid (Islamic absolute unity) represents fundamental theological contradiction, not merely different names for the same being. Similarly, paths to salvation are mutually exclusive. Therefore, Miriam isn’t simply uncertain about which name to use (Eloh versus Allah)—she faces genuine split on the fundamental nature and demands of God. This raises the critical question: Which set of demands is she justly bound to? If both sets of demands claim divine authority but contradict each other, and she’s been equally exposed to both, how can she be held accountable for choosing the ‘wrong’ set when she has no epistemic superiority for identifying which is correct? This historical observation acknowledges the conflict but doesn’t resolve the theological question about justice.”
SCORING RUBRIC
| Dimension | Grade | Score | Weight | Weighted | Key Evidence |
|---|---|---|---|---|---|
| 1. Reason-Giving | C+ | 78 | 2× | 156 | Provides etymological, historical, theological reasoning; evolves position |
| 2. Gentleness | B | 84 | 1× | 84 | Respectful, thoughtful, acknowledges Phil’s point |
| 3. Logical Validity | C+ | 77 | 1× | 77 | Recognizes initial argument’s limits; moves to stronger position |
| 4. Informal Fallacies | C+ | 78 | 1× | 78 | Avoids major fallacies; etymology argument weak but acknowledged as insufficient |
| 5. Epistemic Precision | B- | 82 | 2× | 164 | Distinguishes name from nature; identifies “split on fundamental nature” |
| 6. Direct Engagement | B | 85 | 2× | 170 | Directly asks Phil’s own question; recognizes the problem’s depth |
| 7. Principled Reasoning | B- | 81 | 1× | 81 | Principle: justice requires epistemic access to truth before accountability |
| 8. Theological Literacy | B | 84 | 1× | 84 | Understands Trinity vs. Tawhid distinction, Elohim/Yahweh distinction |
| 9. Assumption Auditing | B- | 82 | 2× | 164 | Revises initial position; acknowledges “same God” claim needs examination |
| 10. Moral Coherence | B- | 81 | 1× | 81 | Raises justice question himself; doesn’t provide answer but sees the problem |
COMPOSITE: 1139/1400
FINAL GRADE: 81.4% = B-
EXPANDED COMMENTARY
The Honest Inquirer
ER-MA represents genuine intellectual honesty with position evolution—starts with etymological “same God” argument, recognizes its insufficiency, acknowledges theological incompatibility, and ultimately asks Phil’s own justice question himself. He scores well across most dimensions, particularly gentleness (B), direct engagement (B), and epistemic precision (B-), marking him as one of the better respondents in the thread.
What He Does Well
The Etymological Observation (C+ on Theological Literacy):
“The Christian God in Genesis is not Yahweh, it’s Elohim. That’s a plural word. Eloh is the singular form. Allah is the Arab version of Eloh.”
Linguistic facts:
- Elohim (אלהים): Plural form used in Genesis 1
- Eloah (אלוה): Singular form
- Allah (الله): Arabic, possibly related to Eloah/El
- Yahweh (יהוה): The tetragrammaton, revealed in Exodus 3
ER-MA knows his biblical languages and etymology.
The Historical Acknowledgment (B on Reason-Giving):
“I hear you, but the Muslims came after us. It’s their choice to say if they worship our God or another. They say we worship the same God. It’s not our choice.”
This shows:
- Historical awareness (Islam came 600 years after Christianity)
- Recognition that Muslims make the “same God” claim
- Acknowledgment that Christians don’t control the definition
Intellectually honest position.
The Trinity vs. Tawhid Distinction (B on Theological Literacy):
“The major difference is they do not believe in the Trinity. Most Christians, myself included, believe in the Trinity.”
This identifies the core theological difference:
- Christian Trinity: God is three persons in one essence
- Islamic Tawhid: God is absolutely one, no partners/division
These are genuinely incompatible, not just different emphases.
The Self-Correction (B- on Assumption Auditing):
Evolution across three comments:
- Comment 1: “Same God” based on etymology
- Comment 2: “They say same God… the major difference is Trinity”
- Comment 3: “Mutually exclusive properties… doesn’t solve the theological conflict”
ER-MA revises his position as he thinks through the implications. This is intellectual humility in action.
The Nature vs. Name Distinction (B- on Epistemic Precision):
“Miriam isn’t just split on the name (Eloh/Allah); she’s split on the fundamental nature and demands of that God.”
This is crucial distinction:
- Name: Surface-level label
- Nature: Essential properties and character
- Demands: What God requires for salvation
ER-MA recognizes the problem isn’t linguistic but ontological/theological.
Asking Phil’s Question (B on Direct Engagement):
“Which set of demands is she justly bound to?”
This shows ER-MA:
- Understands the problem
- Sees the justice dimension
- Recognizes the epistemic challenge
- Isn’t pretending to have easy answer
Asking the right question is valuable even without providing the answer.
The Mutual Exclusivity Recognition (B- on Epistemic Precision):
“They present mutually exclusive properties of that God (e.g., Trinity vs. Tawhid) and mutually exclusive paths to salvation.”
This acknowledges:
- ✓ Not merely different emphases
- ✓ Actually contradictory claims
- ✓ Both can’t be true
- ✓ Salvation paths incompatible
This is clearer thinking than many respondents who blur the differences.
Respectful Tone Throughout (B on Gentleness):
ER-MA:
- “I hear you, but…” (acknowledges Phil)
- “This is a historical observation…” (careful framing)
- Asks question rather than attacking
No hostility, no dismissiveness, no accusations.
Where He Falls Short
Doesn’t Answer the Question (B on Direct Engagement):
ER-MA identifies the problem beautifully but never provides his answer to: Safe or damned?
He asks: “Which set of demands is she justly bound to?”
But doesn’t answer: His own question.
The Etymology Argument’s Weakness (C+ on Fallacies):
ER-MA’s initial move: Allah = Eloh linguistically → same God
Why this doesn’t work:
- Linguistic similarity doesn’t establish identity
- Thor and Zeus both mean “sky father” linguistically, doesn’t make them the same god
- The properties attributed to the being matter more than the name
ER-MA eventually recognizes this (“isn’t just split on the name”) but doesn’t explicitly retract the etymology argument.
The “It’s Not Our Choice” Ambiguity (C+ on Reason-Giving):
“They say we worship the same God. It’s not our choice. So that matter is settled.”
Ambiguous: What’s “settled”?
- That Muslims claim same God? (Yes, settled)
- That it IS the same God? (Not settled by their claim)
ER-MA may mean: “It’s settled that they make this claim, but the theological question remains.”
But could be read as: “They say same God, so it’s the same God.”
Doesn’t Develop the Justice Implications (B- on Moral Coherence):
ER-MA asks: “Which set of demands is she justly bound to?”
But doesn’t explore:
- Can she be bound to demands she can’t identify?
- Is it just to require identification without providing epistemic superiority?
- What does justice require in cases of non-culpable ignorance?
Asks the question but doesn’t develop the answer.
No Systematic Framework (C+ on Principled Reasoning):
ER-MA provides:
- Good observations (etymology, history, theology)
- Identifies the conflict
- Asks the justice question
But doesn’t provide:
- A framework for resolving the conflict
- Criteria for determining which demands apply
- Theological position on his answer
What’s Missing
1. Retract or clarify initial etymology argument: “I initially suggested linguistic similarity (Eloh/Allah) might indicate same God. But I now recognize that mutually exclusive properties (Trinity vs. Tawhid) mean we’re discussing different concepts of God, regardless of etymological connection.”
2. Clarify “settled” statement: “When I said ‘that matter is settled,’ I meant: It’s established that Muslims claim to worship Abraham’s God. Whether that claim is correct is the theological question, which isn’t settled merely by their assertion.”
3. Answer the justice question: “I asked which demands she’s bound to. Here’s my answer: [inclusivist/exclusivist/proportional judgment position with reasoning].”
4. Provide theological framework: “To resolve this, I’d suggest: [criteria for determining truth between competing exclusive claims, or proportional judgment framework, or post-mortem clarity position].”
The Pedagogical Value
ER-MA demonstrates:
- Positive: Intellectual honesty (revises position)
- Positive: Multi-dimensional thinking (etymology, history, theology)
- Positive: Respectful engagement
- Positive: Recognition when easy answers don’t work
- Positive: Asking hard questions rather than pretending certainty
- Negative: Doesn’t complete the argument
- Negative: Leaves his own question unanswered
This is valuable because it models honest inquiry rather than defensive posturing.
What Would Improve This to A-
1. Complete the argument: “Having identified the conflict and asked the justice question, here’s my answer to what happens to Miriam: [position with full reasoning].”
2. Develop justice implications: “If she can’t identify which demands are correct despite honest effort, justice seems to require: [exploration of options].”
3. Provide framework: “To adjudicate between competing exclusive claims, I’d suggest these criteria: [epistemic, historical, philosophical, experiential criteria with application to Christianity vs. Islam].”
4. Address own etymology argument: “I should clarify: my initial etymology point doesn’t establish same God, only linguistic connection. The theological properties matter more.”
Current score: 81.4% (B-)
With improvements: ~92% (A-)
Why This Scores B-
ER-MA scores B- (solidly in 80-89% range) because:
- Respectful, thoughtful engagement (B on gentleness)
- Multi-dimensional reasoning (history, linguistics, theology)
- Intellectual honesty (revises position)
- Recognizes problem’s depth (B on direct engagement)
- Good epistemic precision (distinguishes name from nature)
- Asks the right question (justice)
- No major fallacies or hostile dismissals
But doesn’t reach A range because:
- Doesn’t answer his own question
- Etymology argument not fully addressed
- No systematic framework provided
- Justice implications not developed
- Incomplete argument overall
The “Which Demands Is She Bound To?” Question
ER-MA’s final question is excellent:
“Which set of demands is she justly bound to?”
This captures:
- The epistemic problem (she can’t determine which)
- The justice dimension (can she be bound without knowledge?)
- The exclusive nature (can’t satisfy both)
- The practical import (salvation depends on answer)
If ER-MA had answered this question himself, his response would score in A range.
As it stands, asking the right question puts him above most respondents who ignore the question, but below those who both recognize AND answer it.
Comparison to Other Higher-Scoring Respondents
ER-MA vs. CA-GI (72% C-):
- Both: Recognize the problem
- CA-GI: Attempts answer (gradations)
- ER-MA: Asks question without answering
- ER-MA scores higher: More intellectually honest, better precision, no dismissiveness
ER-MA vs. CO-HO (72% C-):
- Both: Sophisticated engagement
- CO-HO: Deflects to meta-ethics
- ER-MA: Engages object-level problem
- ER-MA scores higher: More direct, revises position, better engagement
ER-MA is in top tier of responses in the thread (top 5-6) for his honest engagement and intellectual integrity.
The Final Assessment
ER-MA contributes:
- Etymological and linguistic knowledge
- Historical awareness
- Theological precision (Trinity vs. Tawhid)
- Nature vs. name distinction
- Recognition of mutual exclusivity
- The right justice question
- Intellectual honesty and position revision
- Respectful tone throughout
ER-MA fails to contribute:
- Answer to his own question
- Systematic framework for resolution
- Development of justice implications
- Clear position on Miriam’s fate
- Complete retraction/clarification of etymology argument
Upper-tier response—intellectually honest, well-reasoned, respectful, recognizes the problem’s depth, asks the right question, but doesn’t complete the argument by providing his own answer.
DA-RI & MA-LE
DA-RI & MA-LE (Both pasted in John 14:6)
STEELMAN PARAPHRASE
“Jesus definitively stated in John 14:6: ‘I am the way, the truth, and the life. No one comes to the Father except through Me.’ This establishes Christianity’s exclusive claim—Christ is not merely a way but THE way, not a truth but THE truth, not a life but THE life. The emphatic language (‘I am’) echoes Yahweh’s self-identification in Exodus 3:14, linking Jesus to divine identity. The exclusivity is explicit: ‘No one comes to the Father except through Me’ eliminates all alternative paths. This isn’t one religious leader’s opinion among many—it’s God incarnate’s declaration about the singular path to salvation. Applied to Miriam’s situation: regardless of her epistemic position, the objective reality is that salvation is exclusively through Christ. Her honest uncertainty doesn’t change this truth. The question isn’t about epistemic access or fairness of evidence distribution—it’s about objective reality that Christ alone provides access to the Father. While we might have compassion for her difficult situation, Scripture’s declaration stands independent of human assessment of its fairness or accessibility.”
SCORING RUBRIC
| Dimension | Grade | Score | Weight | Weighted | Key Evidence |
|---|---|---|---|---|---|
| 1. Reason-Giving | F | 40 | 2× | 80 | Quotes verse only; zero reasoning or development |
| 2. Gentleness | C | 74 | 1× | 74 | Not hostile; just minimal |
| 3. Logical Validity | F | 35 | 1× | 35 | No argument structure whatsoever |
| 4. Informal Fallacies | D- | 60 | 1× | 60 | Pure argument from authority; no engagement |
| 5. Epistemic Precision | F | 25 | 2× | 50 | Zero epistemic content |
| 6. Direct Engagement | F | 15 | 2× | 30 | Absolute zero engagement; just verse quote |
| 7. Principled Reasoning | F | 38 | 1× | 38 | No principle articulated beyond verse |
| 8. Theological Literacy | C | 75 | 1× | 75 | Knows John 14:6 is key exclusivity text |
| 9. Assumption Auditing | F | 20 | 2× | 40 | Assumes verse quote answers question |
| 10. Moral Coherence | F | 25 | 1× | 25 | No engagement with justice question |
COMPOSITE: 507/1400
FINAL GRADE: 36.2% = F
EXPANDED COMMENTARY
The Verse-Quoter
DA-RI represents absolute minimal engagement—providing only a Bible verse quotation with zero commentary, application, reasoning, or engagement. He scores catastrophically across nearly all dimensions, particularly reason-giving (F), direct engagement (F), and epistemic precision (F), making him one of the 2-3 worst responses in the entire thread.
What He Provides (Barely)
John 14:6 Citation (C on Theological Literacy):
“Jesus said to him, ‘I am the way, the truth, and the life. No one comes to the Father except through Me.’ – John 14:6”
This is the classic exclusivity text:
- Jesus claims to be THE way (not A way)
- THE truth (not A truth)
- THE life (not A life)
- “No one” comes to Father except through Him
DA-RI knows this verse exists and is relevant to exclusivity discussions.
Where He Fails Catastrophically
Zero Development (F on Reason-Giving):
DA-RI provides:
- Verse quotation
- Nothing else
DA-RI doesn’t provide:
- Explanation of verse’s meaning
- Application to Miriam’s situation
- Connection to the justice question
- Reasoning about implications
- Response to epistemic challenge
- Any original thought whatsoever
This is not apologetics—it’s verse-vomiting.
Absolute Non-Engagement (F on Direct Engagement):
Phil presents: Detailed scenario about Miriam at 45/45/10 with symmetric evidence
DA-RI responds: [Bible verse]
No acknowledgment of:
- Miriam’s situation
- The epistemic symmetry
- The justice question
- Phil’s challenge
- Anything in Phil’s comment
This is like:
- Person: “I’m struggling with this complex ethical dilemma…”
- Response: “The Bible says don’t steal”
- Person: “…that doesn’t address my question”
- Response: [silence]
Argument from Authority Only (D- on Fallacies):
DA-RI’s implicit argument:
- Bible says Jesus is only way
- Therefore, Jesus is only way
- [No further steps]
This is pure argument from authority:
- No defense of biblical authority
- No application to scenario
- No engagement with objections
- Just: “Bible says it, that settles it”
For someone who accepts biblical authority, this might feel sufficient.
For someone trying to determine which scripture is authoritative (Miriam’s exact situation), this begs the entire question.
Zero Epistemic Engagement (F on Epistemic Precision):
Phil’s question: How does Miriam determine which exclusive claim is correct?
DA-RI’s answer: [Quotes one of the exclusive claims]
This is circular:
- Problem: Can’t determine which of two exclusive claims is true
- Response: Here’s one of the two exclusive claims
- Problem: Yes, but HOW do I determine if that’s THE true one?
- Response: [silence]
No Moral Engagement (F on Moral Coherence):
Phil’s question: What would God condemn for honest uncertainty?
DA-RI: [Says nothing about justice, condemnation, or uncertainty]
Complete evasion of the ethical dimension.
Assumes Verse Answers Question (F on Assumption Auditing):
DA-RI assumes: Quoting John 14:6 addresses Phil’s challenge
But it doesn’t address:
- How Miriam identifies which scripture is authoritative
- Whether condemning uncertainty is just
- What happens to her at 45/45/10
- The symmetric evidence problem
Quoting the verse is the START of engagement, not the end.
What’s Missing: Everything Beyond the Verse
A response would need:
1. Acknowledge the scenario: “Miriam faces competing exclusive claims. Let me address how John 14:6 applies to her situation.”
2. Develop the verse: “John 14:6 establishes Christian exclusivity. Combined with [additional texts], this means: [theological position].”
3. Address the epistemic problem: “The question is how she identifies that John 14:6 (not Qur’an 3:19) is authoritative. Here’s my answer: [epistemic argument or proportional judgment framework].”
4. Answer the question: “Therefore, Miriam is [safe/damned] because [reasoning].”
DA-RI provides none of this. Just verse, then exits.
The Pedagogical Anti-Value
What observers learn from DA-RI:
Bad lesson 1: Quoting verses substitutes for reasoning Bad lesson 2: No need to apply texts to specific situations Bad lesson 3: Ignore the actual question, just cite Scripture Bad lesson 4: Biblical quotation = apologetic engagement
This models:
- Intellectual laziness
- Non-responsiveness
- Assumption that verse speaks for itself
- Disconnection from questioner’s concern
Why This Scores F (36.2%)
DA-RI scores F (among lowest in thread) because:
- Only provides verse quotation (F on reason-giving)
- Zero engagement with scenario (F on direct engagement)
- No epistemic content whatsoever (F on epistemic precision)
- Pure argument from authority (D- on fallacies)
- No moral engagement (F on moral coherence)
- Assumes verse answers question (F on assumption auditing)
- No development or application (F on principled reasoning)
Only avoids absolute zero because:
- Cites actual biblical text (relevant to topic)
- No hostility (C on gentleness)
- Shows minimal theological literacy (knows the verse exists)
But this is essentially a non-response.
Comparison to Other Minimal Respondents
DA-RI (36.2% F) vs. GI-GR (59.9% F):
- GI-GR: One sentence + verse reference
- DA-RI: Only verse quotation, no sentence
- DA-RI is worse: Even more minimal
DA-RI (36.2% F) vs. CH-NE (34.6% F):
- CH-NE: Verse + “you’re evil” + “repent”
- DA-RI: Only verse
- DA-RI less actively harmful: No hostility, but also no engagement
- CH-NE slightly worse overall: Active hostility worse than passivity
DA-RI is 2nd-worst response in thread (only CH-NE’s hostility makes him worse).
What Would Be Required for Even D- (60%)
To reach 60%, DA-RI would need:
Add two sentences:
“John 14:6 establishes that Christ is the only path to salvation. While Miriam’s situation is difficult, the objective reality remains that salvation is exclusively through Christ, regardless of her ability to determine this with certainty.”
That’s it. Two sentences beyond the verse would reach barely passing.
Current score: 36.2% — Massive gap from even D- threshold (23.8 percentage points short).
The “Verse Only” Apologetic Problem
This approach fails because:
1. Circularity:
- Uses Bible to prove Bible’s authority
- Assumes questioner accepts biblical authority
- Doesn’t address competing authoritative claims
2. Non-application:
- Doesn’t connect text to specific scenario
- Leaves application to reader
- Provides no reasoning chain
3. Non-responsiveness:
- Ignores actual question asked
- Doesn’t acknowledge challenger’s concern
- Treats verse as self-interpreting
4. Intellectual laziness:
- Requires zero original thought
- Takes 30 seconds to copy/paste
- Shows no engagement with problem
The John 14:6 Card
John 14:6 is Christianity’s strongest exclusivity text:
- Clear language (“I am THE way”)
- Explicit exclusion (“No one… except through Me”)
- Jesus’s own words (in Gospel narrative)
But even the strongest text requires:
- Defense of why this text is authoritative over competing texts
- Application to specific scenarios
- Engagement with objections
- Connection to justice questions
DA-RI does none of this work. Just quotes and exits.
The Copy-Paste Apologetics
DA-RI’s method:
- See question about Christianity
- Search mental database for relevant verse
- Copy/paste verse
- Exit
Time invested: <1 minute
Compare to adequate response:
- Read scenario: 2 minutes
- Think through application: 5 minutes
- Write response: 10 minutes
- Total: ~17 minutes
DA-RI invested ~5% of time needed for adequate engagement.
The Final Assessment
DA-RI contributes:
- One Bible verse (John 14:6)
- Nothing else whatsoever
DA-RI fails to contribute:
- Any reasoning
- Any application
- Any engagement with scenario
- Any answer to question
- Any development of thought
- Any original content
- Anything beyond copy/paste
One of the absolute worst responses in thread—pure verse quotation with zero development, application, or engagement. Models worst possible apologetic approach: assume verse speaks for itself, provide no reasoning, ignore actual question. Second-worst response overall, only slightly better than CH-NE’s hostile accusations.
DO-GI
DO-GI
STEELMAN PARAPHRASE
“Sincerity alone doesn’t determine salvation—one can be sincere while believing falsehood, yet that sincerity doesn’t save. Regarding children specifically: a child lacks the cognitive ability to make choices determining their ultimate destiny, which demonstrates God’s great mercy. The scenario you present constitutes judgment upon God’s authority and mercy based on human assessment, which is inherently fallible and lacks the knowledge and foreknowledge of God’s infinite wisdom. Your scenario reveals fundamental misunderstanding of God and Scripture because it attempts to evaluate divine justice using human reasoning standards. Such wisdom as would be needed to properly understand God’s ways can only be imparted by the Holy Spirit—it’s not accessible through natural human reasoning. The appropriate response is to focus on one’s own salvation rather than presuming to evaluate God’s justice. The scenario proceeds from complete lack of wisdom that only divine illumination can provide, making the entire line of questioning invalid from the start. Children are protected by divine mercy due to cognitive incapacity, but the question about evaluating God’s justice based on human standards remains inappropriate regardless of age considerations.”
SCORING RUBRIC
| Dimension | Grade | Score | Weight | Weighted | Key Evidence |
|---|---|---|---|---|---|
| 1. Reason-Giving | D+ | 68 | 2× | 136 | Provides sincerity/truth distinction, child cognitive capacity; doesn’t develop |
| 2. Gentleness | F | 45 | 1× | 45 | “Demonstrates your lack of understanding,” “complete lack of wisdom” |
| 3. Logical Validity | D | 65 | 1× | 65 | Contradictory: child lacks capacity (mercy) + sincerity doesn’t save (judgment) |
| 4. Informal Fallacies | D- | 62 | 1× | 62 | Ad hominem (Phil lacks wisdom/understanding); appeal to mystery |
| 5. Epistemic Precision | D | 64 | 2× | 128 | Conflates sincerity with epistemic justification; doesn’t address symmetric evidence |
| 6. Direct Engagement | D+ | 67 | 2× | 134 | Addresses child aspect; calls scenario “judgment on God”; never answers safe/damned |
| 7. Principled Reasoning | D+ | 68 | 1× | 68 | Two principles that contradict: child incapacity + sincerity irrelevant |
| 8. Theological Literacy | C | 75 | 1× | 75 | Knows Holy Spirit illumination concept, child protection concept |
| 9. Assumption Auditing | D- | 62 | 2× | 124 | Assumes Phil lacks wisdom; assumes questioning God inappropriate; doesn’t examine own contradictions |
| 10. Moral Coherence | D | 65 | 1× | 65 | Child mercy concept good; dismisses justice question without addressing |
COMPOSITE: 902/1400
FINAL GRADE: 64.4% = D
EXPANDED COMMENTARY
The Contradictory Condemner
DO-GI represents self-contradictory position with personal attacks—simultaneously arguing children lack cognitive capacity (therefore protected by mercy) and that sincerity doesn’t save (implying judgment regardless), while attacking Phil’s wisdom and understanding. He scores poorly on gentleness (F), logical validity (D), and assumption auditing (D-).
What He Provides (Minimally)
The Sincerity vs. Truth Distinction (C on Theological Literacy):
“Sincerity is not the determining factor. You can be sincere believing a lie, but that sincerity doesn’t save.”
This is legitimate point:
- Sincerity about falsehood doesn’t make it true
- Salvation isn’t earned by sincerity (that would be works)
- Being earnest in wrong belief doesn’t change the belief’s falsity
Within evangelical framework, this is correct.
The Child Cognitive Incapacity Claim (C on Theological Literacy):
“A child doesn’t have the cognitive ability to make a choice that determines their ultimate destiny. This is why God is great in mercy.”
This invokes age of accountability concept:
- Children lack capacity for informed theological choice
- God extends mercy due to incapacity
- This demonstrates divine mercy
Theologically coherent position.
The Holy Spirit Wisdom Concept (C on Theological Literacy):
“Your scenario comes from a complete lack of wisdom that can only be imparted by the Holy Spirit.”
References: 1 Corinthians 2:14 – “The natural person does not accept the things of the Spirit of God”
The theological claim: Divine illumination needed to understand spiritual truth.
Where He Fails
The Massive Self-Contradiction (D on Logical Validity):
DO-GI’s two claims:
Claim 1: “A child doesn’t have the cognitive ability to make a choice that determines their ultimate destiny. This is why God is great in mercy.”
- Implication: Child is safe due to incapacity
Claim 2: “Sincerity is not the determining factor. You can be sincere believing a lie, but that sincerity doesn’t save.”
- Implication: Doesn’t matter if belief is sincere/honest—falsehood doesn’t save
Phil correctly identifies the contradiction: “You seem to be contradicting yourself. In your other comment, you said ‘God’s grace extends’ to a child. Here, you say ‘sincerity is not the… factor.’ But you also say a child ‘doesn’t have the cognitive ability’ to make this choice. You can’t have it both ways.”
The problem:
If sincerity doesn’t save and truth matters regardless of sincerity, then why does child’s cognitive incapacity create mercy exception?
DO-GI can’t consistently hold:
- Truth/falsehood determines salvation (objective)
- Child protected despite potentially believing falsehood (merciful exception)
- Adult’s sincere belief in falsehood not protected (no mercy)
Either:
- Capacity matters (then Miriam’s limited capacity should matter)
- OR truth matters regardless (then child should face judgment too)
Can’t have both without explaining the principle.
The Personal Attacks (F on Gentleness):
“I like your scenario because it demonstrates your lack of understanding of God and the Scriptures.”
“Your scenario comes from a complete lack of wisdom that can only be imparted by the Holy Spirit.”
These are ad hominem attacks:
- Attacks Phil’s understanding
- Attacks Phil’s wisdom
- Implies Phil lacks Holy Spirit
- Uses insults instead of engagement
This violates 1 Peter 3:15’s command for gentleness in apologetics.
The “Judgment on God” Accusation (D on Assumption Auditing):
“Your scenario is a judgment on God’s authority and mercy based on a human assessment which is fallible and lacks the knowledge and foreknowledge of God’s infinite wisdom.”
This misidentifies Phil’s approach:
Phil isn’t judging God externally—he’s testing Christianity’s internal consistency by asking whether claimed attributes (justice, mercy) cohere with claimed actions (condemning honest uncertainty).
This is legitimate internal critique, not presumptuous external judgment.
DO-GI treats all questioning as rebellion rather than distinguishing types of inquiry.
The “Worry About Yourself” Dismissal (D on Direct Engagement):
“Worry only of your own salvation, and leave the rest up to God.”
This is deflection:
- Doesn’t answer the question
- Treats concern for others as inappropriate
- Dismisses theological inquiry
But:
- Christians should care about others’ salvation
- Theological questions are legitimate
- Understanding doctrine matters for evangelism
The Sincerity Conflation (D on Epistemic Precision):
DO-GI treats “sincerity” as if it means:
- Mere earnestness
- Emotional intensity
- Wishing something to be true
But Phil’s point is about:
- Epistemic sincerity (honest belief-formation)
- Proportional credence (believing according to evidence)
- Non-culpable uncertainty (can’t help epistemic state)
Different concepts:
- Emotional sincerity: “I really, really want to believe X”
- Epistemic sincerity: “I’ve honestly examined evidence and believe X to degree Y”
DO-GI confuses these.
Never Answers the Question (D+ on Direct Engagement):
Phil asks: Safe or damned?
DO-GI responds:
- Sincerity doesn’t save
- Child lacks capacity
- Phil lacks wisdom
- Worry about yourself
Never: Safe or damned
The Contradiction Phil Identifies:
Phil’s second response nails it: “If she’s a child (as in the premise), you seem to agree she’s safe. If she’s an adult (a different scenario), the core question remains: why does God punish proportioned belief?”
DO-GI never responds to this (or response isn’t shown).
What’s Missing
1. Resolve the contradiction: “You’re right that I need to reconcile my two claims. Here’s how: Children are protected by age of accountability until capacity develops. Once capacity exists, truth matters regardless of sincerity because… .”
2. Distinguish types of sincerity: “When I said sincerity doesn’t save, I meant emotional earnestness about falsehood. But epistemic sincerity—honest belief-formation with available evidence—is different. Let me address that: [application to Miriam].”
3. Drop personal attacks: “I apologize for saying you lack wisdom. Let me engage your argument rather than attacking you.”
4. Answer the question: “Given the child cognitive capacity consideration, here’s what I think happens to Miriam: [safe/damned with reasoning that reconciles the principles].”
The Pedagogical Problem
DO-GI represents self-contradiction with deflection—holds two incompatible principles (capacity-based mercy for children + truth regardless of capacity for adults) without recognizing or resolving the tension.
The pattern:
- Assert principle A (child capacity matters → mercy)
- Assert principle B (truth matters regardless → judgment)
- When contradiction identified, attack questioner
- Deflect with “worry about yourself”
- Never resolve tension
Why this fails:
- Contradictions must be resolved, not ignored
- Personal attacks don’t substitute for reasoning
- Deflection doesn’t address legitimate objection
What Would Improve This to C-
1. Acknowledge contradiction: “You’ve identified a tension between my claims about children’s capacity and sincerity’s irrelevance. Let me explain: [reconciliation].”
2. Develop the age of accountability: “Age of accountability applies until capacity develops. Once adult capacity exists, proportional belief standards apply: [how this works for Miriam].”
3. Drop attacks: “I shouldn’t have questioned your wisdom or understanding. Let me engage the argument itself.”
4. Answer directly: “Given these principles, Miriam is [safe/damned] because [reasoning].”
Current score: 64.4% (D)
With improvements: ~73% (C-)
Why This Scores D
DO-GI avoids D- or F because:
- Makes some legitimate theological points (sincerity vs. truth)
- References relevant concepts (age of accountability, Holy Spirit illumination)
- Attempts engagement (even if flawed)
- Shows some theological literacy
But fails because:
- Massive self-contradiction (capacity + no capacity simultaneously)
- Personal attacks (F on gentleness)
- Dismissive rather than engaging
- Never answers question
- Doesn’t recognize when Phil identifies contradiction
- Ad hominem substitutes for reasoning
The Age of Accountability Contradiction
DO-GI’s position creates problem:
If child is safe due to cognitive incapacity:
- Capacity to understand determines accountability
- Those lacking capacity get mercy
- This is capacity-based exemption
But DO-GI also says:
- Sincerity doesn’t matter
- Truth matters regardless
- Being sincere in falsehood doesn’t save
These pull opposite directions:
- First: Capacity limitations create mercy
- Second: Truth regardless of limitations
To resolve, DO-GI would need to explain:
- Why capacity matters for children but not adults with limited capacity
- What threshold makes capacity suddenly fully determinative
- How to reconcile mercy for some limitations but not others
DO-GI never provides this explanation.
The Final Assessment
DO-GI contributes:
- Legitimate point about sincerity vs. truth
- Age of accountability concept
- Holy Spirit illumination concept
- Attempts engagement (though poorly)
DO-GI fails to contribute:
- Resolution of self-contradiction
- Answer to Phil’s question
- Response to identified contradiction
- Non-hostile engagement
- Epistemic precision
- Moral coherence
Lower-tier response—contains legitimate theological concepts but presents them contradictorily, attacks questioner rather than engaging argument, deflects when contradiction identified, never answers the question.
TE-AN
TE-AN
STEELMAN PARAPHRASE
“The concept of ‘honest seekers’ contradicts Scripture’s teaching about human fallenness. Romans 1:18-20 establishes that God’s existence and nature are ‘made plain’ through creation, leaving people ‘without excuse’ for unbelief. This means genuine ignorance of God doesn’t exist—what appears as honest seeking or uncertainty is actually suppression of truth already known. Your thought experiment presupposes two false premises: first, that people can be truly ‘fallen and honest seekers’ simultaneously, which Scripture denies; second, that Christianity and Islam are ‘equally true at least in their presentation,’ giving them equal epistemic standing. The Bible rejects both presuppositions. Romans 1 teaches that humans suppress truth they already know through natural revelation—Miriam’s 45/45/10 isn’t honest uncertainty but suppression of the God made plain in creation. She’s not lacking information about which God is real; she’s actively suppressing what creation reveals. Therefore, her judgment isn’t for epistemic limitation but for willful suppression of available truth. The question ‘Which claim is true?’ assumes equal epistemic starting point, but Romans 1 teaches everyone already knows the true God through creation, making the Islamic claim a suppression of this knowledge rather than an alternative with equal evidential weight.”
SCORING RUBRIC
| Dimension | Grade | Score | Weight | Weighted | Key Evidence |
|---|---|---|---|---|---|
| 1. Reason-Giving | D+ | 67 | 2× | 134 | Cites Romans 1; develops “suppression” argument; doesn’t defend presupposition claims |
| 2. Gentleness | D+ | 68 | 1× | 68 | Not overtly hostile but “going to hell” is blunt |
| 3. Logical Validity | D | 65 | 1× | 65 | “Made plain” argument valid if premises granted; premises questionable |
| 4. Informal Fallacies | D | 64 | 1× | 64 | Begs question (assumes Romans 1 applies to Miriam’s case); equivocation (suppression) |
| 5. Epistemic Precision | D- | 62 | 2× | 124 | Redefines “uncertainty” as “suppression” without justification |
| 6. Direct Engagement | C- | 71 | 2× | 142 | Answers question (going to hell); engages presuppositions; never responds to final challenge |
| 7. Principled Reasoning | D+ | 68 | 1× | 68 | Principle: Romans 1 natural revelation; doesn’t explain how it applies to competing revelations |
| 8. Theological Literacy | C+ | 77 | 1× | 77 | Good grasp of Romans 1, total depravity, “without excuse” doctrine |
| 9. Assumption Auditing | D | 65 | 2× | 130 | Accuses Phil of presuppositions; doesn’t examine own assumptions about Romans 1’s scope |
| 10. Moral Coherence | D+ | 67 | 1× | 67 | “Suppression” avoids condemning uncertainty but requires proving Miriam suppresses |
COMPOSITE: 935/1400
FINAL GRADE: 66.8% = D+
EXPANDED COMMENTARY
The Suppression Theorist
TE-AN represents Romans 1 natural revelation argument—claiming all humans know God through creation, so apparent uncertainty is actually suppression of known truth. He scores moderately on theological literacy (C+) and direct engagement (C-) while failing on epistemic precision (D-), fallacies (D), and assumption auditing (D).
What He Provides
Romans 1 Citation (C+ on Theological Literacy):
“Scripture teaches the true God is made plain and people are without excuse.”
Romans 1:18-20: “For the wrath of God is revealed from heaven against all ungodliness and unrighteousness of men, who by their unrighteousness suppress the truth. For what can be known about God is plain to them, because God has shown it to them. For his invisible attributes, namely, his eternal power and divine nature, have been clearly perceived, ever since the creation of the world, in the things that have been made. So they are without excuse.”
TE-AN knows this key Reformed text on natural revelation.
Direct Answer Provided (C- on Direct Engagement):
Phil: “So Miriam is going to hell in her honest uncertainty, right?”
TE-AN: “Phil Stilwell, more like going to hell in her suppression of the truth.”
TE-AN answers the question: Going to hell (damned).
This is more direct than many respondents who evade.
The Presupposition Identification (D+ on Reason-Giving):
TE-AN identifies two presuppositions he sees in Phil’s scenario:
- “People are not fallen and are honest seekers”
- “Both these worldviews are equally true (at least in their presentation)”
This shows some analytical thinking—identifying premises underlying the argument.
The Suppression vs. Uncertainty Distinction (D+ on Epistemic Precision):
TE-AN distinguishes:
- Honest uncertainty: Lacking information, can’t determine truth
- Suppression of truth: Pushing down known truth
TE-AN claims: Miriam’s state is the second, not the first.
This distinction is theologically important in Reformed thought.
Where He Fails
The Equivocation on “Suppression” (D- on Epistemic Precision):
TE-AN’s claim: Miriam is “suppressing” truth, not uncertain.
But “suppression” in Romans 1 means:
- Actively pushing down known truth
- Willful rejection of what’s recognized
- Cognitive/moral resistance to acknowledged reality
Miriam at 45/45/10:
- Isn’t pushing down known truth—she’s trying to determine which is true
- Isn’t rejecting what she recognizes—she’s in epistemic uncertainty
- Isn’t resisting acknowledged reality—she acknowledges she doesn’t know
Phil correctly challenges this: “How, precisely, is Miriam ‘suppressing’ the truth? ‘Suppression’ is a willful act of pushing down something you know to be true. Miriam is in a state of honest uncertainty (45/45/10). She doesn’t know which claim is true.”
TE-AN redefines “uncertainty” as “suppression” without justification.
The Natural Revelation Scope Problem (D on Assumption Auditing):
TE-AN’s argument assumes:
- Natural revelation makes God’s existence “plain”
- Therefore, everyone knows Christianity is true
- Therefore, Islam is suppression of this knowledge
But there’s a gap:
What natural revelation plausibly shows (if anything):
- Some powerful being created the universe
- This being has attributes (power, intelligence)
What natural revelation doesn’t plausibly show:
- That being is triune
- Jesus is divine
- Salvation through Christ alone
- Christianity is true vs. Islam
TE-AN extends Romans 1 beyond what the text actually claims.
Romans 1 says: God’s “eternal power and divine nature” are evident in creation.
TE-AN treats this as if it means: The entire Christian theological system is evident in creation.
Massive leap from general theism to Christian particulars.
The First Presupposition Accusation (D on Assumption Auditing):
TE-AN: “Your thought experience presupposes… that people are not fallen and are honest seekers. The Bible would reject that.”
But Phil’s scenario doesn’t presuppose this. Phil stipulates Miriam is honest in her assessment, which is compatible with:
- Being fallen
- Needing redemption
- Being a sinner
Honesty in belief-formation ≠ unfallen state.
One can be:
- Fallen (ontological state)
- AND honest in epistemic inquiry (methodological virtue)
TE-AN conflates ontological fallenness with epistemic dishonesty.
The Second Presupposition Accusation (D on Fallacies):
TE-AN: “Your post presupposes that both these worldviews are equally true (at least in their presentation).”
Phil’s scenario doesn’t presuppose they’re equally true. It stipulates Miriam perceives equal evidence for each—which is about her epistemic position, not objective truth.
TE-AN confuses:
- Ontological claim: “Both are equally true” (Phil doesn’t say this)
- Phenomenological claim: “Miriam experiences equal evidence” (Phil does say this)
These are different.
Never Responds to Final Challenge (C- on Direct Engagement):
Phil’s final response: “You are redefining ‘honest uncertainty’ as ‘willful suppression.’ Why is your system so threatened by epistemic integrity that it must mislabel it as rebellion?”
TE-AN never responds (or response not shown).
This is the key objection that TE-AN needed to address.
The “Made Plain” Overreach (D on Epistemic Precision):
TE-AN assumes: If God is “made plain” in creation, then choosing Islam over Christianity is suppression.
But this doesn’t follow:
Even if creation reveals a powerful Creator, determining whether that Creator is:
- The Trinity or Allah
- Revealed in Bible or Qur’an
- Requiring faith in Christ or submission to Islamic law
Requires specific revelation, not just natural revelation.
Someone could:
- Acknowledge creation reveals a Creator (not suppressing natural revelation)
- AND be genuinely uncertain whether Creator is Trinity or Allah (not suppressing specific revelation)
TE-AN conflates these levels.
The “Without Excuse” Application (D on Moral Coherence):
Romans 1:20: “So they are without excuse”
TE-AN applies this to Miriam: She’s without excuse for not choosing Christianity.
But “without excuse” in context:
- Refers to denying God’s existence entirely
- About suppressing obvious truth of Creator’s existence
- Not about adjudicating between competing theistic claims
Miriam:
- Doesn’t deny God exists (both traditions affirm Creator)
- Isn’t suppressing Creator’s existence
- Is uncertain which revelation is from Creator
Different situation from what Romans 1 addresses.
What’s Missing
1. Defend the presupposition accusations: “I said your scenario presupposes people aren’t fallen. Let me clarify: fallen people can still be honest in epistemic inquiry. The question is whether their uncertainty is genuine or suppressive. Here’s how I distinguish them: [criteria].”
2. Explain suppression application: “I claimed Miriam suppresses truth. Here’s my evidence: [how her situation constitutes willful suppression rather than honest uncertainty]. Phil challenged this by noting 45/45/10 means she doesn’t know which is true. My response: [actual response showing how Romans 1 applies].”
3. Address the scope problem: “Natural revelation shows Creator exists and has attributes. It doesn’t directly show Christian particulars. However, I believe it provides sufficient grounds for Christianity because: [argument for how natural revelation points specifically to Christianity vs. Islam].”
4. Respond to final challenge: “Phil asked why I relabel uncertainty as suppression. My answer: I’m not relabeling—I’m claiming what appears as uncertainty is actually suppression because: [justification beyond assertion].”
The Pedagogical Problem
TE-AN represents natural revelation overextension—correctly citing Romans 1 on general revelation but extending it beyond textual warrant to cover specific theological adjudication.
The pattern:
- Cite Romans 1 (God made plain in creation)
- Extend to: Christianity specifically is made plain
- Therefore: Choosing anything else is suppression
- Never defend the extension from step 1 to step 2
Why this fails:
- Natural revelation shows Creator exists (plausibly)
- Doesn’t show which specific revelation is from Creator
- The gap between steps requires argument, not assumption
What Would Improve This to C
1. Limit natural revelation claims: “Romans 1 teaches natural revelation shows God exists. That doesn’t directly tell us Christianity vs. Islam, but it provides foundation for evaluating specific revelations. Here’s how to evaluate: [criteria].”
2. Define suppression precisely: “By ‘suppression’ I mean: [precise definition]. Miriam exhibits this because: [actual evidence from scenario, not just assertion].”
3. Respond to Phil’s challenge: “Phil says I’m redefining uncertainty as suppression. Here’s why I’m not: .”
4. Address both presupposition claims: “I identified two presuppositions. Let me defend why I see them in your scenario: [actual defense with quotes from Phil].”
Current score: 66.8% (D+)
With improvements: ~75% (C)
Why This Scores D+
TE-AN avoids D or D- because:
- Cites relevant biblical text (Romans 1)
- Provides direct answer (going to hell)
- Engages with Phil’s argument structure
- Attempts to identify presuppositions
- Theological literacy on natural revelation
But doesn’t reach C because:
- Equivocates on “suppression”
- Extends Romans 1 beyond textual warrant
- Doesn’t respond to final challenge
- Accuses Phil of presuppositions he doesn’t hold
- Never justifies why uncertainty = suppression
The Romans 1 Strategy’s Limits
Romans 1 natural revelation argument:
What it plausibly establishes:
- ✓ Creation suggests powerful Creator
- ✓ Humans have some knowledge of God’s existence
- ✓ Atheism might be suppression of this knowledge
What it doesn’t establish:
- ✗ Christianity is true vs. other theisms
- ✗ Trinity is evident in creation
- ✗ Christ is necessary for salvation (known naturally)
TE-AN needs Romans 1 to do more work than the text can bear.
To make his argument work, TE-AN would need to show:
- Natural revelation + reasoning → Christianity specifically
- Not just: Natural revelation → some Creator exists
The Final Assessment
TE-AN contributes:
- Romans 1 citation and development
- Direct answer (damned)
- Suppression vs. uncertainty distinction
- Presupposition identification attempt
- Engagement with argument structure
TE-AN fails to contribute:
- Justification for extending Romans 1 to cover Christianity vs. Islam
- Defense of calling 45/45/10 “suppression”
- Response to Phil’s final challenge
- Defense of presupposition accusations
- Explanation of how natural revelation determines specific revelation
Lower-middle-tier response—theologically literate on Romans 1 but overextends the text, equivocates on “suppression,” doesn’t defend key claims, ultimately unpersuasive in claiming uncertainty is actually suppression.
JA-HA
JA-HA
STEELMAN PARAPHRASE
“The scenario traces back to parental failure: God commanded believers not to be unequally yoked (2 Corinthians 6:14), and the Christian parent violated this, demonstrating likely insincerity in their own faith. Genuine Christian commitment requires total self-denial, cross-bearing, and Jesus-following at 100%—anything less falls short. This mixed-marriage situation stems from parental compromise, not from any genuine theological dilemma. Regarding the detailed question about Miriam’s epistemic situation: the solution is simple—read Scripture. When informed that the questioner has read the Greek New Testament eleven times, the Septuagint, Spanish Bible, and English Bible multiple times, this extensive study is apparently insufficient because God’s clarity on this matter transcends even scholarly expertise. The question about whether God would condemn Miriam in her honesty, despite her lack of opportunity for such extensive biblical exposure, is answered by appeal to divine clarity that supposedly settles all such concerns. No further development of how this clarity resolves the justice question is necessary—the clarity itself is self-evident and requires no defense or application to the specific scenario.”
SCORING RUBRIC
| Dimension | Grade | Score | Weight | Weighted | Key Evidence |
|---|---|---|---|---|---|
| 1. Reason-Giving | F | 48 | 2× | 96 | Cites unequally yoked; “read scripture”; “God is clear”—no development |
| 2. Gentleness | F | 40 | 1× | 40 | Dismissive “read scripture”; sarcastic “apparently not enough”; questions sincerity |
| 3. Logical Validity | F | 35 | 1× | 35 | No argument structure; just dismissals |
| 4. Informal Fallacies | F | 42 | 1× | 42 | Ad hominem (parent insincere; Phil hasn’t read enough); appeal to mystery |
| 5. Epistemic Precision | F | 30 | 2× | 60 | Zero epistemic content; dismisses extensive study as insufficient |
| 6. Direct Engagement | F | 25 | 2× | 50 | Complete refusal; three dismissive responses |
| 7. Principled Reasoning | F | 38 | 1× | 38 | No principle beyond “100% commitment” and “God is clear” |
| 8. Theological Literacy | D- | 60 | 1× | 60 | Knows “unequally yoked” text; no development |
| 9. Assumption Auditing | F | 28 | 2× | 56 | Assumes “read scripture” and “God is clear” settle everything |
| 10. Moral Coherence | F | 32 | 1× | 32 | Blames parent; never addresses child’s fate |
COMPOSITE: 509/1400
FINAL GRADE: 36.4% = F
EXPANDED COMMENTARY
The Dismissive Non-Engager
JA-HA represents pure dismissiveness disguised as piety—blaming parents, telling someone with extensive biblical scholarship to “read scripture,” then sarcastically dismissing that scholarship when revealed. He scores catastrophically across all dimensions, particularly gentleness (F), direct engagement (F), epistemic precision (F), and reason-giving (F), making him one of the worst responses in the entire thread.
What He Provides (Almost Nothing)
The Unequally Yoked Reference (D- on Theological Literacy):
“This is why we are commanded not to be unequally yoked.”
2 Corinthians 6:14: “Do not be unequally yoked with unbelievers”
JA-HA knows this text exists and is relevant to interfaith marriage.
The 100% Commitment Reference (D- on Theological Literacy):
“Denying one’s self, picking up your cross, and following Jesus is 100%. Anything less falls short.”
References Luke 9:23 about cross-bearing and discipleship.
Where He Fails Catastrophically
The Parental Blame Without Addressing Child (F on Direct Engagement):
JA-HA’s opening: “This is the fault of the ‘Christian’ parent who most likely is insincere in their belief.”
Problems:
1. Ad hominem on parent:
- Calls parent insincere without evidence
- Uses scare quotes around “Christian”
- Assumes interfaith marriage = insincerity
2. Doesn’t address child: Phil’s question is about Miriam’s fate, not parental culpability.
Even granting parents sinned, the question remains: What happens to the child?
JA-HA never addresses this.
The “Read Scripture” Dismissal (F on Gentleness):
Phil presents: Detailed scenario about Miriam’s epistemic situation, competing truth claims, honest uncertainty
JA-HA responds: “Phil Stilwell read scripture.”
This is maximally dismissive:
- Two words
- Assumes Phil’s question comes from biblical ignorance
- Treats complex philosophical/theological question as simple ignorance
- Shows zero engagement with actual argument
- Condescending tone
The Sarcastic Response to Credentials (F on Gentleness):
Phil reveals: Read Greek NT 11 times, Septuagint once, Spanish Bible once, English Bible multiple times
JA-HA responds: “Phil Stilwell apparently that’s not enough times. God is very clear on this.”
This is hostile sarcasm:
- “Apparently not enough times” = sarcastic dismissal
- Implies no amount of study will help Phil
- Suggests Phil’s extensive scholarship is worthless
- Treats Phil’s biblical literacy as irrelevant
- Maximum condescension
The “God Is Clear” Without Explanation (F on Reason-Giving):
JA-HA’s final response: “God is very clear on this.”
Problems:
1. No explanation:
- Clear about what?
- How does clarity address the question?
- What specific text provides clarity?
- How does clarity resolve competing claims?
2. Dismisses question:
- Phil asked: “Will God condemn her in her honesty?”
- JA-HA: “God is clear”
- This doesn’t answer the question
3. Circular reasoning:
- Q: “How do we know Christianity is true over Islam?”
- A: “God is clear [in Christian Scripture]”
- Begs the entire question
Complete Non-Engagement (F on Direct Engagement):
Phil’s questions across multiple comments:
- “What actual God would condemn that [honest uncertainty]?”
- “Miriam did not have that opportunity. Will God condemn her in her honesty?”
JA-HA’s responses:
- “Read scripture”
- “Apparently not enough times. God is clear.”
Zero substantive engagement with:
- Miriam’s specific situation
- The epistemic symmetry problem
- The justice question
- The competing truth claims
- Phil’s actual arguments
The Orthogonal Response (F on Direct Engagement):
Phil correctly identifies: “Jake Hannon that’s an issue orthogonal to the one in this post.”
Orthogonal = perpendicular, unrelated
JA-HA discusses: Parents’ failure to avoid interfaith marriage
Phil discusses: Child’s epistemic situation given that marriage happened
These are different questions:
- JA-HA: “Parents shouldn’t have created this situation”
- Phil: “Given the situation exists, what happens to child?”
JA-HA answers different question and never returns to Phil’s actual question.
Zero Epistemic Content (F on Epistemic Precision):
Miriam’s situation involves:
- Symmetric evidence
- Competing exclusive claims
- Honest uncertainty
- Proportioned credence (45/45/10)
JA-HA addresses:
- None of these
- Just: parent’s fault, read scripture, God is clear
No epistemic engagement whatsoever.
Zero Moral Engagement (F on Moral Coherence):
Phil’s justice question: Is condemning honest uncertainty just?
JA-HA:
- Never addresses justice
- Never explains how outcomes are fair
- Just dismisses question
What’s Missing: Everything
A response would need:
1. Acknowledge Phil’s actual question: “You’re asking about Miriam’s fate, not parental culpability. Let me address that.”
2. Move beyond dismissiveness: “I said ‘read scripture’ which was dismissive. You’ve clearly engaged biblical texts extensively. The question is how to interpret competing scriptures. Here’s my answer: [actual engagement].”
3. Explain “God is clear”: “When I said God is clear, I meant: [specific biblical texts that address this scenario, with explanation of how they resolve the question].”
4. Answer the question: “Therefore, Miriam is [safe/damned] because [reasoning that engages the epistemic problem].”
JA-HA provides none of this. Three dismissive comments, then exits.
The Pedagogical Anti-Value
What observers learn from JA-HA:
Terrible lesson 1: Dismiss questions as ignorance rather than engaging Terrible lesson 2: Tell people to “read scripture” regardless of their study level Terrible lesson 3: When extensive scholarship is revealed, be sarcastic Terrible lesson 4: “God is clear” substitutes for reasoning Terrible lesson 5: Blame parents to avoid addressing the actual question
This models:
- Maximum condescension
- Zero engagement
- Dismissiveness as apologetics
- Sarcasm toward questioners
- Conversation-ending rather than conversation-having
Why This Scores F (36.4%)
JA-HA scores among the absolute worst in thread because:
- Pure dismissiveness (F on direct engagement)
- Hostile sarcasm (F on gentleness)
- Zero reasoning (F on reason-giving)
- No epistemic content (F on epistemic precision)
- Ad hominem attacks (F on fallacies)
- Complete non-engagement (F on direct engagement)
- “God is clear” without explanation (F on assumption auditing)
Only avoids absolute zero because:
- Cites two biblical texts (unequally yoked, cross-bearing)
- Shows up to comment at all
- No profanity
But the response is fundamentally hostile non-engagement.
Comparison to Other Hostile Respondents
JA-HA (36.4% F) vs. CH-NE (34.6% F):
- Both: Hostile and dismissive
- CH-NE: Calls Phil “evil,” demands “repent”
- JA-HA: Tells Phil to “read scripture,” sarcastically dismisses extensive scholarship
- CH-NE slightly worse: “Evil” is stronger attack than sarcasm
- But very close: Both among worst 2-3 responses
JA-HA (36.4% F) vs. DA-RI (36.2% F):
- DA-RI: Zero engagement, just verse quote (passive)
- JA-HA: Actively dismissive, hostile sarcasm (active)
- JA-HA slightly worse: Active hostility worse than passive non-engagement
JA-HA is 2nd or 3rd worst response in entire thread.
What Would Be Required for Even D- (60%)
To reach 60%, JA-HA would need:
Add three sentences:
“I apologize for dismissiveness. Regarding Miriam: even granting parents created the situation, she faces genuine uncertainty. God’s judgment of her depends on [position with one sentence reasoning].”
Three sentences would reach barely passing.
Current score: 36.4% — 23.6 percentage points short of D- threshold.
The “Read Scripture” Irony
JA-HA tells Phil: “Read scripture”
Phil reveals: Greek NT 11x, Septuagint, Spanish Bible, English Bible multiple times
JA-HA responds: “Apparently not enough times”
The stunning irony:
- JA-HA has less biblical knowledge than Phil
- Yet presumes to lecture Phil about reading Scripture
- When confronted with superior scholarship, dismisses it sarcastically
This is intellectual dishonesty:
- Assumes questioner is ignorant
- When proven wrong, doubles down with sarcasm
- Never acknowledges presumption was false
The “God Is Clear” Problem
JA-HA’s final claim: “God is very clear on this”
But:
1. What’s clear?
- That Jesus is only way? (Bible states this)
- How Miriam determines Bible vs. Qur’an? (Not addressed)
- Whether condemning honest uncertainty is just? (Not addressed)
2. Clear to whom?
- To those with extensive biblical study? (Like Phil’s 11x Greek NT?)
- To those with limited exposure? (Like Miriam?)
- If former, then not universally clear
- If latter, then why does study matter?
3. How does clarity resolve the question?
- Clarity about what Christianity teaches ≠ clarity about which teaching is true
- Both Bible and Qur’an are clear about their claims
- Clarity doesn’t adjudicate between competing clear claims
JA-HA never addresses any of this.
The Parental Blame Deflection
JA-HA’s strategy:
- Blame parents for interfaith marriage
- Call Christian parent insincere
- Imply this resolves the question
But it doesn’t resolve:
- What happens to child?
- Is child punished for parental choices?
- How does parental sin affect child’s culpability?
- Does God account for child’s disadvantaged position?
Parental blame is red herring—deflects from child’s situation without addressing it.
The Final Assessment
JA-HA contributes:
- Two biblical text references (minimal development)
- Identification of parental accountability issue (but doesn’t resolve child question)
- Nothing else
JA-HA fails to contribute:
- Any engagement with actual question
- Any reasoning beyond dismissals
- Any response to epistemic problem
- Any answer to safe/damned
- Any acknowledgment of Phil’s extensive scholarship
- Any gentleness or respect
- Any substantive content whatsoever
One of the absolute worst responses in thread—pure dismissiveness and hostile sarcasm, tells someone with extensive biblical scholarship to “read scripture” then sarcastically dismisses that scholarship when revealed, never engages actual question, provides zero reasoning, represents worst possible apologetic approach.
MO-RA-2
MO-RA-2
STEELMAN PARAPHRASE
“John 3:18 establishes the theological framework: ‘There is no judgment against anyone who believes in him. But anyone who does not believe in him has already been judged for not believing in God’s one and only Son.’ This verse clarifies that judgment isn’t a future possibility for those lacking faith—it’s a present reality. Those who believe are not judged; those who don’t believe already stand judged. Applied to Miriam’s situation: her state of unbelief (even if honest or arising from uncertainty) places her in the ‘already judged’ category according to this text. Regarding the detailed challenge about distinguishing willful rejection from non-culpable inability, and the analogy to colorblindness: that analysis represents the same pattern Satan employed in Genesis 3:1 when questioning God’s command: ‘Hath God really said?’ The attempt to scrutinize, qualify, or question divine declarations mirrors the serpent’s strategy of creating doubt about God’s clear statements. The Bible teaches what it teaches—questioning whether God’s judgments are fair, or whether certain conditions should exempt people from those judgments, follows Satan’s hermeneutic of casting doubt on divine revelation. This isn’t legitimate theological inquiry but the ancient temptation to make ourselves judges of God’s justice rather than submitting to His revealed will.”
SCORING RUBRIC
| Dimension | Grade | Score | Weight | Weighted | Key Evidence |
|---|---|---|---|---|---|
| 1. Reason-Giving | F | 35 | 2× | 70 | Quotes verse; compares Phil to Satan; no reasoning |
| 2. Gentleness | F | 20 | 1× | 20 | “You are no different than Satan” is maximally hostile |
| 3. Logical Validity | F | 25 | 1× | 25 | No argument structure; just accusation |
| 4. Informal Fallacies | F | 18 | 1× | 18 | Massive ad hominem (Phil = Satan); poisoning the well |
| 5. Epistemic Precision | F | 15 | 2× | 30 | Zero epistemic content; treats questioning as satanic |
| 6. Direct Engagement | F | 12 | 2× | 24 | Refuses engagement; calls questioning satanic |
| 7. Principled Reasoning | F | 30 | 1× | 30 | No principle beyond “don’t question Bible” |
| 8. Theological Literacy | D | 65 | 1× | 65 | Knows John 3:18 and Genesis 3:1; misapplies both |
| 9. Assumption Auditing | F | 10 | 2× | 20 | Assumes questioning = satanic; no self-examination |
| 10. Moral Coherence | F | 15 | 1× | 15 | Compares honest inquiry to Satan; morally repugnant |
COMPOSITE: 317/1400
FINAL GRADE: 22.6% = F
EXPANDED COMMENTARY
The Satan-Comparison Attacker
MO-RA represents absolute nadir of apologetic engagement—responding to detailed philosophical/theological inquiry by comparing the questioner to Satan, treating honest questioning as satanic strategy, and refusing any substantive engagement. She scores catastrophically across every dimension, particularly gentleness (F), fallacies (F), epistemic precision (F), and direct engagement (F), making this the single worst response in the entire thread.
What She Provides (Almost Nothing)
John 3:18 Citation (D on Theological Literacy):
“John 3:18: ‘There is no judgment against anyone who believes in him. But anyone who does not believe in him has already been judged for not believing in God’s one and only Son.’”
The verse establishes: Believer = not judged; non-believer = already judged.
MO-RA knows this exclusivity text exists.
Genesis 3:1 Reference (D on Theological Literacy):
“You are no different than Satan saying, ‘Hath God really said?’”
Genesis 3:1: “Now the serpent was more crafty than any other beast of the field that the Lord God had made. He said to the woman, ‘Did God actually say, “You shall not eat of any tree in the garden”?’”
MO-RA knows this text about Satan questioning God’s command.
Where She Fails Catastrophically
The Satan Comparison (F on Gentleness):
“You are no different than Satan saying, ‘Hath God really said?’”
This is the most hostile accusation possible in Christian discourse:
- Compares Phil to Satan
- Accuses him of satanic strategy
- Implies his inquiry is demonic in origin
- Treats theological questioning as evil
“No different than Satan” = maximum personal attack.
Why this is wrong:
Satan in Genesis 3:
- Questions what God clearly commanded
- Creates doubt about known truth
- Tempts to disobedience
Phil in this thread:
- Questions how to identify which command is God’s
- Seeks clarity amid competing claims
- Attempts to resolve theological tension
Different situations entirely.
The Genetic Fallacy (F on Fallacies):
MO-RA’s implicit argument:
- Satan questioned God
- Phil is questioning
- Therefore, Phil = Satan
This is genetic fallacy: Dismissing argument based on superficial similarity to bad example.
But:
- Satan questioned known truth to create doubt
- Theologians question to understand truth
- Questioning per se isn’t satanic—depends on motive and method
The Poisoning the Well (F on Fallacies):
By comparing Phil to Satan before engaging arguments, MO-RA:
- Poisons audience against Phil
- Makes any response seem defensive
- Avoids addressing actual arguments
- Creates guilt by association
Classic fallacy: Attack person before addressing argument.
Complete Non-Engagement (F on Direct Engagement):
Phil’s detailed challenge to Monica: “You’re quoting a verse that states the consequence (‘condemned already’), but you’re ignoring the culpability. All systems of justice, human or divine, must distinguish between willful rejection and non-culpable inability. Is a person who is colorblind ‘condemned’ for failing to identify the color red? Miriam’s ‘not believing’ is not a willful act of defiance; it is an honest act of intellectual integrity. Are you truly arguing that a just God makes no distinction between a defiant rebel and an honest seeker paralyzed by ambiguity?”
MO-RA’s response:
- Doesn’t address culpability distinction
- Doesn’t address colorblindness analogy
- Doesn’t address willful vs. non-culpable
- Doesn’t address intellectual integrity
- Just: “You’re like Satan”
Zero engagement with the substance.
The “That Is What the Bible Teaches” Assertion (F on Reason-Giving):
“That is what the Bible teaches.”
This is pure assertion without:
- Explanation of how verse applies to Miriam
- Response to Phil’s distinction (willful vs. non-culpable)
- Engagement with competing claims problem
- Defense against objections
Treating “Bible says it” as self-interpreting and conversation-ending.
Zero Epistemic Content (F on Epistemic Precision):
Phil’s challenge involves:
- Competing exclusive claims
- Symmetric evidence
- Epistemic uncertainty
- Justice in judgment
MO-RA addresses:
- None of these
- Just: verse + Satan comparison
No epistemic engagement whatsoever.
The Questioning-as-Satanic Equation (F on Assumption Auditing):
MO-RA assumes:
- All questioning of theological claims = satanic
- Seeking clarity = doubting God
- Internal critique = rebellion
But this makes theology impossible:
- All theological discussion involves questioning
- All systematic theology involves testing consistency
- All apologetics involves responding to objections
If questioning = satanic, then:
- Augustine was satanic (questioned predecessors)
- Aquinas was satanic (questioned via dialectic)
- Luther was satanic (questioned Catholic teaching)
- Calvin was satanic (questioned various doctrines)
Absurd position.
The Moral Repugnance (F on Moral Coherence):
Comparing honest theological inquiry to Satan is:
- Morally repugnant
- Intellectually dishonest
- Spiritually abusive
- Apologetically disastrous
This approach:
- Shuts down dialogue
- Intimidates questioners
- Prevents honest inquiry
- Damages Christianity’s credibility
What’s Missing: Everything Beyond Verse + Attack
A response would need:
1. Retract the Satan comparison: “I apologize for comparing you to Satan. That was completely inappropriate. Let me engage your actual argument.”
2. Address the culpability distinction: “You distinguished willful rejection from non-culpable inability. Here’s how John 3:18 applies to each: [actual theological analysis].”
3. Engage the colorblindness analogy: “Your colorblindness analogy is apt. Here’s how I see the parallel to Miriam’s situation: [substantive response].”
4. Answer the question: “Regarding whether Miriam is safe or damned: [position with reasoning that addresses the distinction you raised].”
MO-RA provides none of this. Just verse quote + Satan comparison.
The Pedagogical Anti-Value
What observers learn from MO-RA:
Catastrophic lesson 1: Compare questioners to Satan Catastrophic lesson 2: Treat honest inquiry as demonic Catastrophic lesson 3: Quote verse without application Catastrophic lesson 4: Refuse engagement via personal attack Catastrophic lesson 5: Use maximum hostility as apologetic strategy
This models:
- Spiritual abuse
- Intellectual dishonesty
- Conversation destruction
- Christianity as anti-intellectual
- Faith as requiring abandonment of reason
This is the absolute worst apologetic approach possible.
Why This Scores F (22.6%) – Lowest in Thread
MO-RA scores the absolute lowest in entire thread because:
- Compares Phil to Satan (maximum possible hostility)
- Zero engagement with arguments (F on direct engagement)
- Pure ad hominem (F on fallacies)
- No reasoning provided (F on reason-giving)
- Treats questioning as satanic (F on assumption auditing)
- Morally repugnant (F on moral coherence)
- No epistemic content (F on epistemic precision)
Only avoids absolute zero (0%) because:
- Cites actual biblical texts
- Shows minimal theological literacy
- Uses complete sentences
But this is worse than even CH-NE’s “evil/repent” because:
- Satan comparison is more extreme than “evil”
- Shuts down inquiry more completely
- More theologically repugnant
- More spiritually abusive
MO-RA is the single worst response in the entire thread.
Comparison to Other F-Range Respondents
MO-RA (22.6% F) vs. CH-NE (34.6% F):
- CH-NE: Calls Phil “evil,” demands “repent”
- MO-RA: Calls Phil “no different than Satan”
- MO-RA is worse: Satan comparison more extreme than “evil”
MO-RA (22.6% F) vs. DA-RI (36.2% F):
- DA-RI: Passive non-engagement (just verse quote)
- MO-RA: Active hostility (verse + Satan comparison)
- MO-RA is worse: Active attack worse than passive silence
MO-RA (22.6% F) vs. JA-HA (36.4% F):
- JA-HA: Dismissive sarcasm
- MO-RA: Satanic accusation
- MO-RA is worse: Comparing to Satan worse than sarcasm
MO-RA is definitively worst response in thread by ~12 percentage points from next-worst.
The “Hath God Really Said?” Misapplication
MO-RA invokes Genesis 3:1 as if Phil is doing what Satan did.
But the situations are completely different:
Satan’s question:
- Context: God clearly commanded “don’t eat”
- Eve knew the command
- Satan created doubt about known truth
- Purpose: tempt to disobedience
Phil’s question:
- Context: Two sources claim to be God’s command
- Miriam doesn’t know which is true
- Phil seeks criteria for identifying true command
- Purpose: understand how to discern truth
Phil isn’t questioning whether God said something—he’s asking which voice is God’s.
Completely different questions:
- Satan: “Did God really say X?” (doubting known revelation)
- Phil: “Which of these claiming to be God’s voice is actually God?” (identifying revelation)
MO-RA conflates them.
The John 3:18 Misapplication
MO-RA quotes: “Anyone who does not believe in him has already been judged”
Applied to Miriam: She doesn’t believe → already judged
But Phil’s point is:
- Miriam wants to believe correctly
- Faces competing claims about who “him” is
- Can’t determine which “him” is the true one
MO-RA treats this as “doesn’t believe” when it’s actually “uncertain which belief is correct.”
Different states:
- Rejection: “I’ve determined Jesus isn’t God, so I refuse to believe”
- Uncertainty: “I can’t determine whether Jesus or Muhammad represents God”
First might be culpable, second raises justice questions.
MO-RA conflates them.
The Ironic Self-Defeat
MO-RA’s attack backfires:
By comparing Phil to Satan for questioning, she:
- Demonstrates inability to engage arguments
- Shows Christian position can’t withstand scrutiny
- Makes Christianity look authoritarian and anti-intellectual
- Drives observers away from Christianity
- Accomplishes the opposite of apologetics
A Muslim observer seeing this exchange would think: “Christians respond to hard questions by comparing questioners to Satan. This suggests their position is weak and can’t handle scrutiny. Islam looks more intellectually secure.”
MO-RA damages Christianity while thinking she defends it.
The Final Assessment
MO-RA contributes:
- Two biblical text citations (both misapplied)
- Nothing else whatsoever
MO-RA fails to contribute:
- Any engagement with arguments
- Any reasoning
- Any answer to questions
- Any gentleness or respect
- Any recognition of distinction Phil draws
- Any defense of position
- Any apologetic value
Instead provides:
- Maximum hostility (Satan comparison)
- Zero engagement
- Spiritual abuse
- Intellectual dishonesty
- Complete conversation destruction
The absolute worst response in the entire thread—compares honest theological inquiry to Satan, refuses all engagement, treats questioning as demonic, represents everything apologetics should avoid, morally repugnant, intellectually bankrupt, spiritually abusive.
MA-NI
MA-NI
STEELMAN PARAPHRASE
“The fundamental premise of the scenario is false: there exists no situation where a person engaged in earnest reason and truth-seeking would conclude Christianity and Islam have equal evidential support. The evidence for Christianity’s superior historical reliability comes from textual criticism demonstrating biblical manuscripts vastly exceed Islamic documents in quantity, quality, and temporal proximity to original events. Just examining one crucial line of evidence: Islam is demonstrated through severely limited textual attestation compared to Christianity’s extensive manuscript tradition. New Testament documents number in thousands with early dating, while Islamic documents are comparatively scarce. The New Testament’s textual verification through multiple independent manuscript traditions establishes it as the most historically reliable ancient document. No contest exists regarding evidential strength—God ensured Christianity’s evidence substantially exceeds what any other religion can produce. An honest researcher examining this evidence objectively will recognize Christianity’s superior attestation. When told this happens ‘all the time’ with honest assessors concluding equal evidence for both traditions: this is factually incorrect. When presented with millions of Muslims claiming equal or superior evidence for their tradition with identical rhetorical certainty: the preponderance of evidence tilts decisively toward Christianity regardless of subjective assessments. People may sincerely believe evidence is equal, but objective historical-critical analysis demonstrates Christianity’s evidential superiority. The scenario assumes evidential parity that doesn’t exist in reality.”
SCORING RUBRIC
| Dimension | Grade | Score | Weight | Weighted | Key Evidence |
|---|---|---|---|---|---|
| 1. Reason-Giving | C | 75 | 2× | 150 | Provides historical/textual argument; doesn’t develop fully |
| 2. Gentleness | C+ | 78 | 1× | 78 | Respectful disagreement; not hostile |
| 3. Logical Validity | C | 74 | 1× | 74 | Argument structure valid if premises granted; premises need defense |
| 4. Informal Fallacies | C- | 72 | 1× | 72 | Assumes textual evidence settles religious truth; doesn’t address competing interpretations |
| 5. Epistemic Precision | C- | 71 | 2× | 142 | Distinguishes subjective belief from objective evidence; doesn’t address how Miriam accesses this |
| 6. Direct Engagement | C- | 72 | 2× | 144 | Challenges premise; doesn’t answer what happens to Miriam if premise granted |
| 7. Principled Reasoning | C | 75 | 1× | 75 | Principle: objective evidence exists; doesn’t explain application when unavailable |
| 8. Theological Literacy | C+ | 77 | 1× | 77 | Knows textual criticism arguments; limited development |
| 9. Assumption Auditing | C- | 71 | 2× | 142 | Assumes textual evidence = religious truth; doesn’t examine leap |
| 10. Moral Coherence | C- | 72 | 1× | 72 | Doesn’t address justice if evidence isn’t accessible to Miriam |
COMPOSITE: 1026/1400
FINAL GRADE: 73.3% = C
EXPANDED COMMENTARY
The Evidentialist
MA-NI represents historical-evidential argument for Christianity—claiming textual criticism and manuscript evidence establish Christianity’s superiority, therefore no honest inquirer would conclude equal evidence exists. He scores moderately on gentleness (C+), reason-giving (C), and theological literacy (C+) while struggling with epistemic precision (C-), direct engagement (C-), and assumption auditing (C-).
What He Provides
The Textual Criticism Argument (C on Reason-Giving):
“The evidence for Christianity is a subject called just take one example, a start, that Islam is shown to be severely lacking on our ability to verify the accuracy of its documents verses the Muslim documents. In just this one line of evidence (a crucial line at that) Islam is shown to be severely lacking in our ability to verify the accuracy of its documents, and the New Testament is shown to be the most verifiable document in the ancient world.”
The argument:
- Biblical manuscripts are numerous and early
- Islamic manuscripts are fewer and later
- This establishes Bible’s superior textual reliability
- Textual reliability indicates Christianity’s truth
This is legitimate apologetic argument used by scholars like F.F. Bruce, Craig Blomberg, etc.
The Historical Evidence Claim (C on Theological Literacy):
“God has ensured that the evidence for Christianity is stronger than what any other religion can produce”
This reflects: Christian apologetic position that God providentially preserved evidence.
The Objective vs. Subjective Distinction (C- on Epistemic Precision):
MA-NI distinguishes:
- Objective evidence: Actual manuscript count, dating, attestation
- Subjective assessment: What people believe about evidence
Claims: Objective evidence favors Christianity regardless of subjective assessments.
This is philosophically coherent distinction.
Respectful Tone (C+ on Gentleness):
MA-NI:
- Doesn’t attack Phil personally
- Challenges premises respectfully
- No hostility or condescension
- Engages substantively
Better than most respondents in this thread.
Where He Falls Short
The Premise Rejection Without Conditional Engagement (C- on Direct Engagement):
MA-NI’s approach:
- Phil’s scenario assumes equal evidence
- Equal evidence doesn’t exist (textual criticism proves Christianity)
- Therefore, scenario is invalid
- [No answer to: “What if we grant your evidence argument—what happens to Miriam?”]
The problem: Even granting MA-NI’s textual criticism argument, questions remain:
Question 1: What if Miriam hasn’t encountered this evidence? Question 2: What if she’s been presented contrary Islamic apologetic arguments? Question 3: What if competing experts disagree on evidence interpretation? Question 4: What happens to her during the time she’s investigating?
MA-NI never addresses these.
The Textual Evidence → Religious Truth Leap (C- on Assumption Auditing):
MA-NI’s implicit argument:
- NT manuscripts are numerous and early
- This establishes textual reliability
- Therefore, Christianity is true
- Therefore, Islam is false
But there’s a gap between steps 2 and 3:
Textual reliability shows:
- ✓ We have accurate copies of what authors wrote
- ✓ Transmission was careful
Textual reliability doesn’t show:
- ✗ What authors wrote was true
- ✗ Authors weren’t mistaken
- ✗ Religious claims are accurate
Example: We have excellent textual evidence for Mormon documents (early, numerous witnesses to gold plates, etc.). This doesn’t establish Mormonism’s truth.
MA-NI assumes textual evidence settles religious truth without defending the leap.
The “Honest Researcher Will See” Claim (C- on Epistemic Precision):
“If an honest researcher does their homework they will see that”
This implies: Anyone who doesn’t see Christianity’s evidential superiority is either:
- Not honest
- Hasn’t done homework
But:
- Honest, informed scholars disagree about evidence
- Bart Ehrman (NT scholar) doesn’t see this evidence as decisive
- Islamic scholars present counter-arguments
- Evidence interpretation requires judgment calls
MA-NI treats evidential superiority as obvious to honest inquiry, but this doesn’t match reality of scholarly disagreement.
The “It Happens All the Time” Dismissal (C on Reason-Giving):
Phil says: “It happens all the time. As evidence builds for one God, as opposed to another, the preponderance of evidence intersects. It’s inevitable that at some point the evidence is equal for both Gods.”
MA-NI responds: “Not true”
But MA-NI doesn’t address:
- How it doesn’t happen (people do reach this state)
- What evidence would look like during investigation
- Why competing experts reach different conclusions
- How Miriam determines which expert interpretation is correct
Just asserts “not true” without engaging the phenomenology.
Never Addresses Miriam’s Fate (C- on Direct Engagement):
Phil asks: “What actual God would condemn that [honest uncertainty]?”
MA-NI responds: [Only challenges premise that uncertainty is possible]
Never answers: If someone like Miriam exists (even as hypothetical), what happens to her?
The Islamic Counter-Evidence Ignored (C- on Assumption Auditing):
MA-NI claims: Islam’s textual evidence is weak.
But doesn’t address:
- Islamic apologetic arguments (Qur’an’s preservation claims)
- How Miriam evaluates competing scholarly claims
- That Muslims present their own historical arguments
- That Miriam’s parents presumably presented Islamic evidence
Treats Christian apologetic case as if it’s uncontested when Miriam faces contested claims.
What’s Missing
1. Conditional engagement: “I believe the evidence favors Christianity. But hypothetically, if someone like Miriam exists despite this, here’s what I think happens: [safe/damned/proportional judgment].”
2. Defend the evidence → truth leap: “I claimed textual evidence establishes Christianity’s truth. Here’s why: textual reliability + [historical reliability of witnesses + archaeological confirmation + prophetic fulfillment + resurrection evidence] = cumulative case for Christianity.”
3. Address scholarly disagreement: “I said honest researchers will see Christianity’s evidence is superior. But informed scholars disagree. Here’s why I think Christian interpretation is correct: [engagement with counter-arguments].”
4. Apply to Miriam: “Even granting my evidential argument, during the time Miriam is investigating and exposed to competing claims, here’s her status: [theological position].”
The Pedagogical Value
MA-NI demonstrates:
- Positive: Respectful engagement
- Positive: Actual argument (textual criticism)
- Positive: Appeals to evidence rather than authority
- Positive: No personal attacks
- Negative: Doesn’t complete the argument
- Negative: Rejects premise without conditional engagement
- Negative: Doesn’t address scholarly disagreement
This is better than most respondents but still incomplete.
What Would Improve This to B-
1. Complete the textual argument: “Textual reliability establishes we have accurate copies. Here’s why this supports Christianity’s truth claims: [bridge from preservation to truth].”
2. Address competing interpretations: “Islamic scholars present counter-arguments. Here’s why I think Christian interpretation is more compelling: [engagement with specific Islamic claims].”
3. Conditional answer: “I maintain equal evidence doesn’t exist. But if we grant the hypothetical of someone in Miriam’s position, here’s what I believe happens: [theological answer].”
4. Explain epistemic access: “I said evidence favors Christianity. But Miriam may not have accessed this evidence during her investigation. Here’s how God accounts for that: [proportional judgment or post-mortem clarity or inclusivism].”
Current score: 73.3% (C)
With improvements: ~84% (B)
Why This Scores C
MA-NI scores C (solidly in 70-79% range) because:
- Provides actual argument (textual criticism)
- Respectful engagement (C+ on gentleness)
- No major fallacies (C- on fallacies)
- Legitimate apologetic approach
- Challenges premise with reasoning
- Theological literacy demonstrated
But doesn’t reach B- because:
- Doesn’t bridge from textual evidence to religious truth
- Ignores scholarly disagreement
- Rejects premise without conditional engagement
- Never answers what happens to Miriam
- Doesn’t address epistemic access during investigation
- Incomplete argument overall
The Textual Criticism Strategy’s Limits
MA-NI’s approach—textual criticism proves Christianity—has strengths and weaknesses:
Strengths:
- ✓ Evidence-based rather than authority-based
- ✓ Engages with historical method
- ✓ Can be empirically investigated
- ✓ Shows Christianity takes history seriously
Weaknesses:
- ✗ Textual reliability ≠ truth of claims
- ✗ Islamic apologetics presents counter-arguments
- ✗ Doesn’t address how Miriam accesses and evaluates this evidence
- ✗ Scholarly disagreement exists
- ✗ Doesn’t settle theological questions
MA-NI overestimates what textual criticism can accomplish.
The “No Equal Evidence” Claim
MA-NI claims: No honest inquirer would find equal evidence.
But empirically:
- Many honest inquirers do reach uncertainty
- Converts go both directions (Christian→Muslim, Muslim→Christian)
- Scholars disagree about evidence interpretation
- Miriam’s 45/45/10 represents real phenomenon
MA-NI’s claim doesn’t match observable reality.
Better claim: “I believe evidence favors Christianity, but I acknowledge honest inquirers can reach different conclusions due to [complexity, competing frameworks, limited access, etc.].”
The Final Assessment
MA-NI contributes:
- Textual criticism argument
- Objective vs. subjective evidence distinction
- Respectful engagement
- Evidence-based apologetics
- Challenge to premise with reasoning
MA-NI fails to contribute:
- Bridge from textual evidence to religious truth
- Engagement with competing scholarly interpretations
- Answer to what happens to Miriam
- Recognition of epistemic access problems
- Conditional response if premise granted
- Complete argument
Middle-tier response—provides actual evidence-based argument and engages respectfully, but doesn’t complete the argument, overestimates what textual criticism establishes, and doesn’t answer the question about Miriam’s fate even conditionally.
WA-RO-2
WA-RO-02
STEELMAN PARAPHRASE
“The fundamental issue is epistemological, not merely evidential. Islam contains internal contradictions that demonstrate its falsity through basic logical analysis—examine the ‘Islamic dilemma’ and you’ll discover Islam’s inherent self-contradiction. The Qur’an explicitly teaches that both Torah and Gospel (New Testament) are previous revelations from Allah. Simultaneously, the Qur’an instructs Jews and Christians living nearby to judge by their scriptures. However, the New Testament teaches crucifixion while the Qur’an denies it, claiming Allah placed a substitute. This creates irreconcilable contradiction: if the Qur’an is true, the Bible must be true (per Qur’an’s endorsement), but if the Bible is true, the Qur’an becomes false (due to contradicting content). This logical contradiction settles the matter. Before addressing whether Miriam faces symmetric evidence, Muslims must resolve this internal Islamic inconsistency. Many Muslims acknowledge this problem, claiming the Gospel has been corrupted/altered (tahrif), but the Qur’an explicitly states Allah’s words cannot be corrupted—they are eternal, describing Allah as ‘greatest of all deceivers.’ This creates another layer of contradiction. The Qur’anic counter-polemic regarding Gospel corruption fails because the text simultaneously affirms Gospel reliability and denies it, attempting to argue ‘the word of Allah’ refers only to original (lost) revelation rather than current texts—but this doesn’t resolve the dilemma since Qur’an commanded contemporary Jews and Christians to judge by their existing books, which necessarily included the texts claiming crucifixion. Therefore, no honest graduate-level textual-critical and historical analysis produces symmetric evidence—the logical contradictions within Islam disqualify it before comparative analysis even begins. Miriam cannot honestly reach 45/45/10 when one option contains demonstrable logical contradictions.”
SCORING RUBRIC
| Dimension | Grade | Score | Weight | Weighted | Key Evidence |
|---|---|---|---|---|---|
| 1. Reason-Giving | B- | 81 | 2× | 162 | Develops Islamic dilemma argument; responds to counter-arguments |
| 2. Gentleness | C+ | 78 | 1× | 78 | Respectful but persistent; “you’re denying premise” is mildly confrontational |
| 3. Logical Validity | B- | 82 | 1× | 82 | Internal contradiction argument valid; premises need defense |
| 4. Informal Fallacies | C+ | 77 | 1× | 77 | Assumes Christian interpretation of Quranic texts is only valid one |
| 5. Epistemic Precision | C+ | 78 | 2× | 156 | Identifies logical problem; doesn’t address how Miriam evaluates competing interpretations |
| 6. Direct Engagement | B- | 81 | 2× | 162 | Engages Phil’s counter-arguments; never answers Miriam’s fate question |
| 7. Principled Reasoning | B- | 82 | 1× | 82 | Principle: logical contradiction disqualifies truth claim; doesn’t address epistemic access |
| 8. Theological Literacy | B | 84 | 1× | 84 | Good grasp of Quranic texts, tahrif doctrine, Islamic apologetics |
| 9. Assumption Auditing | C | 74 | 2× | 148 | Assumes his interpretation of Quran is definitive; doesn’t examine how Miriam adjudicates |
| 10. Moral Coherence | C | 75 | 1× | 75 | Doesn’t address justice question about condemning during investigation period |
COMPOSITE: 1106/1400
FINAL GRADE: 79.0% = C+
EXPANDED COMMENTARY
The Logical Contradiction Apologist
WA-RO represents internal contradiction argument against Islam—claiming the Qur’an’s endorsement of Torah/Gospel while contradicting them creates logical impossibility, therefore no honest inquirer should find equal evidence. He scores well on reason-giving (B-), direct engagement (B-), theological literacy (B), and principled reasoning (B-) while struggling with epistemic precision (C+), assumption auditing (C), and never addressing Miriam’s fate.
What He Provides Well
The Islamic Dilemma Argument (B- on Reason-Giving):
“Look into something called the Islamic dilemma and you will see that Islam simply cannot be true because its self-contradictory. The Qu’ran teaches that the Torah (the Old Testament) and the injeel (the New Testament) are previous revelations of Allah. When asked by Christians and Jews who were living nearby, he told them to judge by their books. The New Testament teaches the crucifixion, but the qu’ran teaches that he died not and Allah put another in his place to look like him.”
The argument structure:
- Qur’an endorses Torah and Gospel as Allah’s revelations
- Qur’an commands Jews/Christians to judge by their books
- Those books teach crucifixion
- Qur’an denies crucifixion
- Therefore: internal contradiction
This is legitimate apologetic argument used by scholars like James White, David Wood, Nabeel Qureshi.
The Tahrif Response (B on Theological Literacy):
“Before it happens some Muslims will claim that the Gospel has been altered but according to the Qur’an the words of Allah cannot be corrupter for they are eternal. It also describes Allah as the greatest of all deceivers even more so than Satan.”
WA-RO anticipates the Muslim counter-argument:
- Muslims claim textual corruption (tahrif)
- But Qur’an says Allah’s words cannot be corrupted
- This creates another contradiction
Shows knowledge of Islamic apologetic responses.
Engagement with Phil’s Counter-Arguments (B- on Direct Engagement):
Phil challenges WA-RO multiple times, and WA-RO responds:
Phil: “You’re denying the premise by claiming evidence is not symmetric”
WA-RO: Acknowledges this, but maintains his position with reasoning about why the dilemma settles the matter
Phil: “Muslims have counter-polemic (tahrif/corruption)”
WA-RO: Responds that this counter-polemic fails because Qur’an says words of Allah cannot be corrupted
This is sustained engagement rather than hit-and-run posting.
The “Word of Allah” Distinction Response (B- on Reason-Giving):
Phil argues: Muslims claim “word of Allah” refers to original revelation, not current texts
WA-RO responds: “That is not solving the dilemma; you’re just restating it. The Muslim must admit the gospel is true or he must admit there Quran is false. He cannot say the Quran is true because it is self contradictory”
WA-RO identifies: This doesn’t resolve the contradiction because Qur’an commanded contemporaries to judge by books they had.
Respectful Persistence (C+ on Gentleness):
WA-RO:
- Doesn’t attack Phil personally
- Engages arguments substantively
- Responds to objections
- Maintains position without hostility
Better than most respondents.
Where He Falls Short
The Interpretation Assumption (C on Assumption Auditing):
WA-RO assumes:
- His interpretation of Qur’anic texts is the only valid one
- Islamic scholars haven’t addressed this dilemma
- The contradiction is as clear as he presents it
But:
- Islamic scholarship has extensive exegesis on these passages
- Muslims interpret “judge by their books” differently
- “Previous revelations” vs. “current corrupted texts” is debated
- Tafsir (Quranic commentary) provides alternative readings
WA-RO treats his interpretation as definitive without acknowledging interpretive debates.
The Epistemic Access Problem Unaddressed (C+ on Epistemic Precision):
WA-RO’s argument: Islam contains contradictions → should be easy to see → no honest inquiry produces equal evidence
But this doesn’t address:
Question 1: What if Miriam hasn’t encountered this argument yet?
Question 2: What if her Muslim father presents Islamic scholarly responses?
Question 3: What if she’s still working through competing interpretations?
Question 4: What happens during the investigation period?
WA-RO establishes what he believes is true but doesn’t address how Miriam accesses and evaluates this during investigation.
Never Answers Miriam’s Fate (C+ on Direct Engagement):
Phil’s question: What happens to Miriam at 45/45/10?
WA-RO’s responses:
- Presents Islamic dilemma argument
- Responds to counter-arguments
- Maintains position on evidence asymmetry
Never answers: Is she safe or damned?
The “Graduate-Level” Standard (C on Epistemic Precision):
Phil: “You’re demanding that a child solve a graduate-level textual-critical debate”
WA-RO: Doesn’t respond to this (or response not shown)
This is crucial point: If understanding requires graduate-level expertise, how is Miriam culpable for not having it?
WA-RO never addresses the expertise gap problem.
The Self-Contradiction Claim’s Limits (C+ on Assumption Auditing):
WA-RO claims: Islam is “self-contradictory”
But:
- Muslims don’t see these as contradictions (have interpretive frameworks)
- “Previous revelation” vs. “current text” distinction makes sense to many
- Qur’an’s endorsement might be of original, not corrupted versions
- This is hermeneutical disagreement, not obvious logical contradiction
To someone within Islamic framework, these aren’t contradictions—they’re resolved through interpretation.
WA-RO assumes his interpretive framework is the only legitimate one.
The Competing Expert Problem (C on Assumption Auditing):
WA-RO’s position: The dilemma is clear → honest inquiry sees it
But:
- Islamic scholars are aware of this argument
- They have responses WA-RO doesn’t fully engage
- Christian scholars disagree about argument’s strength
- Miriam faces competing expert opinions
How does Miriam determine which expert interpretation is correct?
WA-RO doesn’t address this.
What’s Missing
1. Address epistemic access: “I maintain Islam has logical contradictions. But during the period Miriam is investigating and hasn’t yet encountered or worked through this argument, here’s her status: [theological position on investigation period].”
2. Engage Islamic responses: “Islamic scholars respond to the dilemma by [X interpretation]. Here’s why I think their response fails: [detailed engagement with specific Islamic apologetic arguments].”
3. Address expertise requirement: “Phil noted this requires graduate-level expertise. Here’s why: . For someone without this expertise like Miriam, God accounts for this by: [proportional judgment or post-mortem clarity].”
4. Answer the question: “Therefore, Miriam at 45/45/10 is [safe/damned] because [reasoning that accounts for her epistemic position during investigation].”
The Pedagogical Value
WA-RO demonstrates:
- Positive: Actual philosophical/logical argument
- Positive: Sustained engagement with objections
- Positive: Knowledge of Islamic texts and apologetics
- Positive: Respectful dialogue
- Positive: Internal critique (using Qur’an against itself)
- Negative: Doesn’t address epistemic access during investigation
- Negative: Assumes his interpretation is definitive
- Negative: Never answers fate question
This is significantly better than dismissive or hostile respondents.
What Would Improve This to B+
1. Acknowledge interpretive debates: “Islamic scholars have responses to the dilemma: [list main responses]. Here’s why I find them unconvincing: [engagement with each].”
2. Address expertise gap: “Understanding this argument requires study. During the period someone lacks this understanding, here’s what I believe happens: [theological answer].”
3. Answer directly: “Phil asked about Miriam’s fate. My answer: [safe/damned/investigation period with reasoning].”
4. Explain epistemic access: “I’ve shown why I think evidence isn’t symmetric. But for someone who hasn’t encountered this argument or is working through competing interpretations, here’s how God judges: [framework].”
Current score: 79.0% (C+)
With improvements: ~88% (B+)
Why This Scores C+
WA-RO scores C+ (upper edge of 70-79% range) because:
- Develops actual philosophical argument (B- on reason-giving)
- Engages objections substantively (B- on direct engagement)
- Theological literacy demonstrated (B)
- Respectful, sustained dialogue (C+ on gentleness)
- Valid logical structure if premises granted
- Best among “evidence asymmetry” arguments in thread
But doesn’t reach B- because:
- Never answers Miriam’s fate
- Doesn’t address epistemic access during investigation
- Assumes his Quranic interpretation is definitive
- Doesn’t fully engage Islamic scholarly responses
- Ignores expertise requirement problem
The Islamic Dilemma Argument’s Strength and Limits
Strengths:
- ✓ Internal critique (uses Qur’an against itself)
- ✓ Logical rather than merely evidential
- ✓ If successful, settles question definitively
- ✓ Engages with actual Islamic texts
Limitations:
- ✗ Requires specific interpretation of Quranic passages
- ✗ Islamic scholars have responses (abrogation, corruption timing, etc.)
- ✗ Doesn’t address how Miriam adjudicates interpretive disputes
- ✗ Requires theological/linguistic expertise
- ✗ Doesn’t answer what happens during investigation period
WA-RO presents best version of this argument in the thread, but doesn’t address its epistemic access limitations.
The Competing Interpretations Problem
WA-RO’s interpretation: Qur’an endorses Torah/Gospel as Allah’s word → commands judging by them → contradicts them → self-refuting
Islamic interpretation: Qur’an endorses original Torah/Gospel (now lost) → current texts corrupted → no contradiction
Both interpretations are internally coherent.
The question becomes: How does Miriam determine which interpretation is correct?
This is exactly Phil’s question about epistemic symmetry.
WA-RO doesn’t address the meta-level question about adjudicating between interpretations.
The Final Assessment
WA-RO contributes:
- Islamic dilemma philosophical argument
- Sustained engagement with objections
- Response to tahrif counter-argument
- Knowledge of Quranic texts and Islamic apologetics
- Respectful, substantive dialogue
- Internal critique methodology
WA-RO fails to contribute:
- Answer to Miriam’s fate
- Address of epistemic access problem
- Engagement with how Miriam adjudicates competing interpretations
- Response to expertise requirement objection
- Full engagement with Islamic scholarly responses
- Justice consideration for investigation period
Upper-middle-tier response—provides best philosophical/logical argument against Islam in the thread, engages substantively with objections, demonstrates theological literacy, but doesn’t complete the argument by addressing epistemic access during investigation or answering what happens to Miriam.
VI-BL
VI-BL
STEELMAN PARAPHRASE
“The Qur’an lacks truth—examining it honestly reveals it as fundamentally flawed (‘truth flees from that garbage book’). Having read it personally, I can attest that young children are particularly susceptible to its influence, and many have been misled by it through childhood indoctrination. Regarding the claim that Christianity and Islam have symmetric truth claims: you cannot legitimately claim to possess truth when your book is demonstrably false. Islam emerged 600 years after Christianity, suddenly claiming Jesus was Muslim and Muhammad possessed all answers. This temporal gap and revisionist history reveal the problem. God doesn’t condemn people—people condemn themselves by rejecting obvious truth placed directly before them. Regarding children’s susceptibility: young minds are innocent initially but eventually mature and can either passively accept parental/cultural teaching or actively investigate truth. Most Muslims won’t do this investigation because of the Qur’an’s content. This situation is unfortunate but factual. Some Muslims eventually convert (though not many) and discover authentic beliefs by actually reading the Qur’an critically. Most Muslims don’t genuinely read the Qur’an; if they did with critical engagement, they wouldn’t remain Muslim. They engage superficially, accepting only what aligns with cultural expectations. Islam was created to unify Arab tribes and accommodate Arabian cultural context. The prophet Muhammad’s moral character is questionable (married nine-year-old Aisha, expressed uncertainty about possible demonic possession, contemplated suicide). These historical facts reveal something fundamentally wrong with Islam that honest inquiry should detect.”
SCORING RUBRIC
| Dimension | Grade | Score | Weight | Weighted | Key Evidence |
|---|---|---|---|---|---|
| 1. Reason-Giving | F | 42 | 2× | 84 | Lists claims without development or evidence |
| 2. Gentleness | F | 15 | 1× | 15 | “Garbage book,” extremely hostile throughout |
| 3. Logical Validity | F | 30 | 1× | 30 | No argument structure; just assertions |
| 4. Informal Fallacies | F | 20 | 1× | 20 | Ad hominem (Muslims don’t really read), genetic fallacy, poisoning well |
| 5. Epistemic Precision | F | 18 | 2× | 36 | Zero epistemic content; dismisses without engagement |
| 6. Direct Engagement | F | 22 | 2× | 44 | Refuses Phil’s actual question; attacks Islam generally |
| 7. Principled Reasoning | F | 28 | 1× | 28 | No coherent principle beyond “Islam is false” |
| 8. Theological Literacy | D- | 62 | 1× | 62 | Knows some Islamic claims; presents them polemically without nuance |
| 9. Assumption Auditing | F | 12 | 2× | 24 | Assumes Islam is obviously false; zero self-examination |
| 10. Moral Coherence | F | 25 | 1× | 25 | “People condemn themselves” without addressing justice |
COMPOSITE: 368/1400
FINAL GRADE: 26.3% = F
EXPANDED COMMENTARY
The Hostile Polemicist
VI-BL represents pure hostility masquerading as apologetics—calling the Qur’an “garbage,” claiming Muslims don’t really read their own scripture, attacking Muhammad’s character without nuance, and providing zero engagement with Phil’s actual question about epistemic symmetry. He scores catastrophically across nearly all dimensions, particularly gentleness (F), fallacies (F), epistemic precision (F), and direct engagement (F), making this one of the worst 3-4 responses in the entire thread.
What He Provides (Barely)
Some Islamic Historical Claims (D- on Theological Literacy):
“600 years later, suddenly Jesus is Muslim and Muhammad has all the answers”
“Islam was created to unite the Arab tribes and appease the Arabs at the time”
“Their prophet molested his 9 year old wife, he said he might be possessed, and almost threw himself off a mountain”
VI-BL knows some historical claims about Islam:
- Temporal gap between Christianity and Islam
- Aisha’s age controversy
- Muhammad’s doubts about revelation
- Islamic origins in Arabian context
But presents them polemically without scholarly nuance.
Where He Fails Catastrophically
The “Garbage Book” Opening (F on Gentleness):
“Have you read the Quran? Truth flees from that garbage book.”
This is maximally hostile:
- Calls Qur’an “garbage”
- Shows contempt for 1.8 billion Muslims’ scripture
- Sets hostile tone immediately
- Demonstrates zero respect
This violates every principle of respectful dialogue.
The Mass Ad Hominem (F on Fallacies):
“Muslims don’t read the Quran. If they did, they wouldn’t be Muslim. They skim over and listen to what they want out of it since it’s their culture.”
This attacks 1.8 billion people:
- Claims Muslims don’t read their own scripture
- Implies Muslims are intellectually lazy
- Suggests cultural indoctrination, not genuine belief
- Mass generalization without evidence
This is:
- Ad hominem (attacking Muslims rather than arguments)
- Hasty generalization (all Muslims)
- Empirically false (many Muslims study Qur’an deeply)
The Child Manipulation Claim (F on Gentleness):
“Any young child can be fooled by it, and many clearly have been fooled by it.”
This implies:
- Muslim children are “fooled”
- Parents are fooling their children
- Islamic belief is manipulation
Extraordinarily offensive to Muslim families.
Complete Non-Engagement (F on Direct Engagement):
Phil’s question: What happens to Miriam who faces symmetric evidence at 45/45/10?
VI-BL’s responses:
- Qur’an is garbage
- Children are fooled by it
- Islam emerged 600 years later
- Muhammad’s character is questionable
- Muslims don’t really read Qur’an
Never addresses:
- Miriam’s specific situation
- The epistemic symmetry problem
- What happens to honest uncertainty
- The justice question
- Safe or damned
Zero engagement with actual question.
The “People Condemn Themselves” Assertion (F on Moral Coherence):
“God doesn’t condemn people, they condemn themselves. Truth is right in front of everyone.”
This doesn’t address:
- How Miriam identifies which truth
- Why “truth in front of everyone” doesn’t prevent genuine uncertainty
- Whether God accounts for epistemic limitations
- The justice of condemning honest investigation
Just asserts without engaging the problem.
The Polemical History (F on Reason-Giving):
VI-BL lists Islamic problems:
- 600-year gap
- Aisha’s age
- Muhammad’s doubts
- Origins in tribal context
But:
- No development of arguments
- No response to Islamic apologetic answers
- No connection to Miriam’s situation
- Just list of talking points
The “Molestation” Charge (F on Gentleness):
“Their prophet molested his 9 year old wife”
This is:
- Inflammatory language (“molested”)
- Anachronistic moral judgment
- Culturally insensitive
- Designed to provoke, not persuade
Even if raising legitimate historical concern, the language is needlessly hostile.
Zero Epistemic Content (F on Epistemic Precision):
Phil’s question involves:
- Competing truth claims
- Symmetric evidence
- Epistemic uncertainty
- Proportional credence
VI-BL addresses:
- Nothing about epistemology
- Just: “Islam is obviously false”
- No engagement with how Miriam determines this
The Genetic Fallacy (F on Fallacies):
VI-BL’s implicit argument:
- Islam emerged 600 years after Christianity
- Therefore, Islam is false
But temporal priority ≠ truth:
- Judaism predates Christianity by longer gap
- Would VI-BL accept “Christianity is false because it came 1300+ years after Judaism”?
- Temporal sequence doesn’t determine truth
What’s Missing: Everything Except Hostility
A response would need:
1. Drop all hostility: “I apologize for calling the Qur’an ‘garbage.’ Let me engage respectfully.”
2. Develop arguments: “I mentioned several Islamic problems: [develop each with evidence, scholarship, and response to Islamic apologetics].”
3. Address epistemology: “Regarding how Miriam determines which is true when facing competing claims: [actual engagement with epistemic problem].”
4. Answer the question: “Therefore, Miriam is [safe/damned] because [reasoning].”
VI-BL provides none of this. Just hostility and polemics.
The Pedagogical Anti-Value
What observers learn from VI-BL:
Catastrophic lesson 1: Call other religions’ scriptures “garbage” Catastrophic lesson 2: Claim adherents don’t really believe/understand their own faith Catastrophic lesson 3: Use inflammatory language (“molested”) Catastrophic lesson 4: List talking points without development Catastrophic lesson 5: Ignore actual questions to rant about Islam
This models:
- Maximum disrespect
- Intellectual laziness
- Polemics instead of apologetics
- Hostility as strategy
- Complete non-engagement
This drives people away from Christianity.
Why This Scores F (26.3%) – Bottom 3 in Thread
VI-BL scores among the absolute worst because:
- “Garbage book” maximally hostile (F on gentleness)
- Mass ad hominem against Muslims (F on fallacies)
- Zero engagement with question (F on direct engagement)
- No reasoning, just assertions (F on reason-giving)
- Inflammatory language throughout
- No epistemic content (F on epistemic precision)
- Attacks rather than engages
Only avoids being absolute worst (below MO-RA’s 22.6%) because:
- Doesn’t compare Phil to Satan (MO-RA did)
- Shows some historical knowledge (even if presented poorly)
- Doesn’t treat questioning as demonic
But VI-BL is 3rd-worst response in entire thread (after MO-RA and CH-NE).
Comparison to Other Hostile Respondents
VI-BL (26.3% F) vs. MO-RA (22.6% F):
- MO-RA: Compares Phil to Satan
- VI-BL: Calls Qur’an “garbage,” attacks Muslims generally
- MO-RA slightly worse: Satan comparison more extreme
VI-BL (26.3% F) vs. CH-NE (34.6% F):
- CH-NE: Calls Phil “evil,” demands “repent”
- VI-BL: Calls Qur’an “garbage,” claims Muslims fooled
- VI-BL worse: Attacks entire religion/people, not just Phil
VI-BL (26.3% F) vs. DA-RI (36.2% F):
- DA-RI: Passive (just verse quote)
- VI-BL: Active hostility
- VI-BL much worse: Active attack worse than passive silence
The Apologetic Disaster
VI-BL’s approach accomplishes:
- ✗ Alienates Muslims (calls their scripture “garbage”)
- ✗ Alienates moderate Christians (embarrassed by hostility)
- ✗ Makes Christianity look intolerant
- ✗ Provides zero actual arguments
- ✗ Answers no questions
- ✗ Drives observers away from Christianity
A Muslim reading this would think: “Christians are hostile, disrespectful, and have no real arguments—just insults.”
VI-BL damages Christianity while thinking he defends it.
The “Muslims Don’t Read Qur’an” Irony
VI-BL claims: “Muslims don’t read the Quran. If they did, they wouldn’t be Muslim.”
But:
- Many Muslims memorize entire Qur’an (hafiz)
- Islamic scholarship is extensive (1400 years of tafsir)
- Many converts to Islam studied Qur’an deeply
- Many ex-Muslims studied deeply and left for reasons VI-BL doesn’t address
VI-BL’s claim is:
- Empirically false
- Insulting to Muslim scholarship
- Intellectually lazy
The Historical Claims Without Context
VI-BL mentions:
- Aisha’s age (9 at consummation)
- Muhammad’s doubts
- Suicidal thoughts
These are real historical issues Muslim scholars address.
But VI-BL:
- Provides no scholarly sources
- Ignores Islamic apologetic responses
- Uses inflammatory language
- Doesn’t connect to Miriam’s situation
- Just throws out talking points
Better approach: “Islamic historical sources report X. Muslim scholars respond with Y. I find their response insufficient because Z. This relates to Miriam’s situation by…”
VI-BL provides none of this development.
The Final Assessment
VI-BL contributes:
- Some historical claims about Islam (presented polemically)
- Nothing else of value
VI-BL fails to contribute:
- Any respect or gentleness
- Any developed arguments
- Any engagement with Phil’s question
- Any answer to Miriam’s fate
- Any epistemic content
- Any apologetic value
- Anything except hostility
One of the three worst responses in thread—calls Qur’an “garbage,” attacks all Muslims as not genuinely reading their scripture, uses inflammatory language, provides zero engagement with actual question, represents absolute worst of Christian apologetics, drives people away from Christianity.
LE-HO
LE-HO
STEELMAN PARAPHRASE
“Those who reject the Christian faith face condemnation not from God but from their own choice—they have chosen their own path. Regarding Miriam specifically: I deliberately avoid placing myself in God’s position of judgment. While I can affirm God’s justice, I maintain merciful restraint in pronouncing judgment on others. Uncertainty itself is not sinful—it’s a natural human condition. If the goal is promoting deeper reflection and critical thinking on unanswered questions within Christianity, I recommend starting with those who have never encountered Christian faith or those with mental impairments preventing comprehension. Regarding whether someone dying in honest uncertainty can be judged by any actual God as deserving eternal damnation: I’m posing this as a question requiring examination. Drawing from Romans 3:23, all fall short of God’s glory—none achieve perfect righteousness. Therefore, ‘deserving’ mercy never applies to anyone; we don’t deserve salvation based on merit. God’s mercy was demonstrated through Christ’s death for our sins, not through our deserving. I want to be clear: I will not pass judgment on others regarding their eternal fate. However, I strongly argue there exists a fundamental and huge difference between active rejection and honest uncertainty. Rejection involves choosing against known truth, while uncertainty represents inability to determine truth amid competing claims. This distinction matters profoundly and must be recognized in any coherent theological framework addressing salvation and judgment.”
SCORING RUBRIC
| Dimension | Grade | Score | Weight | Weighted | Key Evidence |
|---|---|---|---|---|---|
| 1. Reason-Giving | B- | 81 | 2× | 162 | Distinguishes rejection from uncertainty; cites Romans 3:23; develops reasoning |
| 2. Gentleness | A- | 92 | 1× | 92 | “I try not to place myself in seat of God,” “(thankfully) merciful,” respectful throughout |
| 3. Logical Validity | B | 84 | 1× | 84 | Distinction between rejection and uncertainty is logically sound |
| 4. Informal Fallacies | B+ | 88 | 1× | 88 | Avoids major fallacies; reasoning is clean |
| 5. Epistemic Precision | B+ | 87 | 2× | 174 | Excellent: “huge difference between rejection and uncertainty” |
| 6. Direct Engagement | B | 85 | 2× | 170 | Asks question himself; engages directly; doesn’t fully answer safe/damned |
| 7. Principled Reasoning | A- | 91 | 1× | 91 | Clear principle: rejection ≠ uncertainty; consistently applied |
| 8. Theological Literacy | B | 84 | 1× | 84 | Knows Romans 3:23; understands grace/mercy framework |
| 9. Assumption Auditing | B+ | 87 | 2× | 174 | Acknowledges own limitations; doesn’t presume to judge for God |
| 10. Moral Coherence | A- | 90 | 1× | 90 | Strong: “huge difference” between rejection and uncertainty shows moral sensitivity |
COMPOSITE: 1209/1400
FINAL GRADE: 86.4% = B
EXPANDED COMMENTARY
The Humble Distinguisher
LE-HO represents epistemic humility combined with clear moral distinction—refusing to presume God’s judgment while strongly arguing that justice requires distinguishing rejection from uncertainty. He scores excellently on gentleness (A-), principled reasoning (A-), moral coherence (A-), and epistemic precision (B+), making him one of the best respondents in the entire thread.
What He Does Excellently
The Humility Opening (A- on Gentleness):
“I try not to place myself in the seat of God. I CAN say God is just, and (thankfully) merciful.”
This demonstrates:
- Epistemic humility (won’t presume God’s judgment)
- Theological confidence (God is just)
- Grateful perspective (thankfully merciful)
- Non-judgmental stance toward Miriam
Exemplary apologetic humility.
The “Uncertainty Is Not a Sin” Declaration (A- on Moral Coherence):
“Uncertainty is not a sin.”
This challenges common evangelical tendency:
- Doubt often treated as sin requiring repentance
- “Just have faith” as dismissive response to questions
- Certainty positioned as spiritual virtue
LE-HO correctly identifies:
- Uncertainty = epistemic state
- Sin = moral/volitional state
- These are different categories
Biblically defensible (Mark 9:24: “I believe; help my unbelief”; Jude 22: “Have mercy on those who doubt”).
The Question He Asks (B on Direct Engagement):
“So anyone who dies in honest uncertainty cannot be judged by any actual God as deserving of eternal damnation, right?”
This shows:
- He sees the problem
- Questions whether condemnation applies
- Frames it as requiring examination
- Recognizes justice issue
Asking this question demonstrates moral sensitivity.
The Romans 3:23 Application (B on Theological Literacy):
“So, all fall short of the glory of God, right? So deserving never even comes into it. His mercy was to die (Himself) for our sins.”
Romans 3:23: “For all have sinned and fall short of the glory of God”
LE-HO’s reasoning:
- No one deserves mercy (all sinners)
- Mercy is unmerited (grace alone)
- Christ died for our sins (substitutionary atonement)
- Therefore, “deserving” is wrong category
Sound theological reasoning.
The Rejection vs. Uncertainty Distinction (B+ on Epistemic Precision):
“I would argue strongly that there is a huge difference between rejection and uncertainty.”
This is the crucial distinction:
Rejection:
- Knowing what’s true
- Choosing against it
- Willful defiance
- Culpable
Uncertainty:
- Not knowing what’s true
- Unable to choose with confidence
- Epistemic limitation
- Non-culpable (potentially)
LE-HO identifies this clearly and argues it matters significantly.
The “I Will Not Judge” Statement (B+ on Assumption Auditing):
“Reread what I wrote if it’s unclear. I am not going to pass judgement on others.”
This shows:
- Consistency with initial humility
- Refusal to presume God’s role
- Invitation to clarify if misunderstood
- Appropriate boundaries on his knowledge
The Critical Thinking Suggestion (B on Principled Reasoning):
“If you are trying to promote more in-depth reflection and critical thinking on unanswered questions in Christianity I would suggest you start with people who never have (had) contact with the Christian faith or are mentally impaired as to negate understanding…”
This suggests:
- Critical thinking on Christianity’s questions is valuable
- Acknowledges unanswered questions exist
- Suggests clearer cases (no exposure, mental impairment) might be better starting points
- Shows intellectual honesty
Where He Falls Short
Doesn’t Fully Answer the Question (B on Direct Engagement):
LE-HO:
- Refuses to judge for God (appropriate humility)
- Argues rejection ≠ uncertainty (crucial distinction)
- Says uncertainty is not sin
- Questions whether condemnation applies to honest uncertainty
But never explicitly states: His best theological understanding of Miriam’s fate
To reach A range: “While I won’t presume God’s judgment definitively, my best understanding based on the distinction between rejection and uncertainty, plus the principle that no one ‘deserves’ mercy, suggests: [safe/proportional judgment/mystery] because…”
The “Chosen Path” Development Gap (B- on Reason-Giving):
“Those that reject the faith are not condemned, rather they have chosen their own path.”
This needs clarification:
- What does “chosen their own path” mean?
- How does this relate to condemnation vs. non-condemnation?
- Isn’t choosing a path that leads to hell effectively being condemned?
- Does Miriam’s uncertainty constitute “choosing a path”?
Seems to suggest: Self-imposed separation rather than divine punishment, but doesn’t fully develop this theodicy.
The Mental Impairment Comparison Undeveloped (B on Reason-Giving):
“People who never have (had) contact with the Christian faith or are mentally impaired as to negate understanding”
LE-HO groups:
- Those without exposure
- Those with mental impairment
Questions this raises:
- Is Miriam’s epistemic limitation analogous to mental impairment?
- Is symmetric evidence similar to lack of exposure?
- How do these cases inform Miriam’s situation?
LE-HO doesn’t explicitly connect these clearer cases to Miriam’s scenario.
The Question Format Ambiguity (B on Direct Engagement):
“So anyone who dies in honest uncertainty cannot be judged by any actual God as deserving of eternal damnation, right?”
The “right?” at the end creates ambiguity:
- Is he asserting this with confirmation request?
- Is he genuinely asking Phil?
- Is he expressing his position or seeking Phil’s?
Context suggests he’s leaning toward this position but maintaining humility about certainty.
What Would Improve This to A
1. Explicit position (maintaining humility): “I won’t presume to judge definitively, but based on my reasoning—uncertainty is not sin, rejection differs from uncertainty, no one ‘deserves’ mercy—my theological framework suggests: [safe/proportional/limbo] because God’s justice would account for epistemic limitations.”
2. Develop “chosen path”: “When I said ‘chosen their own path,’ I meant: rejection creates self-imposed separation from God. But Miriam hasn’t rejected—she’s uncertain. Therefore, the ‘chosen path’ framework doesn’t apply to her case. She’s still investigating, not rejecting.”
3. Connect mental impairment analogy: “I mentioned mentally impaired individuals. Their cognitive incapacity prevents informed choice, so grace extends. Miriam’s epistemic incapacity due to symmetric evidence is [similar/different] because… Therefore, grace [does/doesn’t] extend similarly.”
4. Clarify question as position: “I asked rhetorically whether honest uncertainty can be judged as deserving damnation. My position: it cannot, because uncertainty is not sin, and the distinction from rejection matters fundamentally.”
Current score: 86.4% (B)
With improvements: ~93% (A)
Why This Scores B (High B – 86.4%)
LE-HO scores high B because:
- Exceptional humility (A- on gentleness)
- Clear crucial distinction (B+ on epistemic precision, A- on principled reasoning)
- Excellent moral sensitivity (A- on moral coherence)
- Respectful sustained engagement
- Clean reasoning avoiding fallacies (B+ on fallacies)
- Theological literacy (B)
- Strong recognition that rejection ≠ uncertainty
- Appropriate boundaries on judgment
Doesn’t reach A- because:
- Doesn’t fully answer safe/damned explicitly
- Doesn’t develop “chosen path” claim completely
- Doesn’t connect mental impairment analogy to Miriam
- Question format creates ambiguity about position
The Key Contribution
LE-HO’s most valuable contribution:
“I would argue strongly that there is a huge difference between rejection and uncertainty.”
This is what the majority of respondents miss entirely.
Most conflate:
- Not believing = rejection
- Uncertainty = insufficient faith
- 45/45/10 = lukewarm rejection
LE-HO distinguishes:
- Rejection = willful choice against known truth
- Uncertainty = inability to determine truth
- These are morally different states requiring different theological responses
This distinction is foundational for addressing Phil’s scenario properly.
The “Uncertainty Is Not a Sin” Importance
LE-HO’s claim:
“Uncertainty is not a sin.”
Why this matters:
If uncertainty = sin:
- Miriam is culpable for epistemic state
- Condemnation for not achieving certainty is just
- Honest doubt becomes moral failing
If uncertainty ≠ sin:
- Miriam is not culpable for epistemic state
- Condemnation for honest uncertainty raises justice problems
- Honest doubt is recognized as epistemic phenomenon
LE-HO takes the second position, which is more coherent with:
- Biblical examples (Thomas, “I believe; help my unbelief”)
- Epistemic reality (humans have finite knowledge)
- Divine justice (punishing non-culpable states seems unjust)
The Humility Model
LE-HO demonstrates proper apologetic balance:
Confidence about:
- ✓ God is just
- ✓ God is merciful
- ✓ Rejection ≠ uncertainty (huge difference)
- ✓ Uncertainty ≠ sin
- ✓ No one “deserves” mercy
Humility about:
- ✓ Specific judgment in Miriam’s case
- ✓ Placing himself in God’s seat
- ✓ Presuming to know outcomes
- ✓ His own limitations
This is exemplary:
- Strong theological commitments held firmly
- Specific applications held humbly
- Recognition of appropriate boundaries
The “No One Deserves” Framework
LE-HO’s reasoning:
“All fall short of the glory of God, right? So deserving never even comes into it.”
This reframes the question:
Wrong question: “Does Miriam deserve to be saved?” Answer: No one deserves salvation (all fall short)
Better question: “Does God extend grace to those in honest uncertainty?” This is what LE-HO’s framework points toward without fully answering
The reframing is valuable because it shifts from merit-based to grace-based thinking.
The Final Assessment
LE-HO contributes:
- Crucial distinction (rejection ≠ uncertainty)
- Epistemic humility (won’t judge for God)
- Moral clarity (uncertainty ≠ sin)
- Romans 3:23 application (no one deserves)
- Question about condemning honest uncertainty
- Respectful, sustained engagement
- Recognition distinction “matters hugely”
- Gentle, patient dialogue
- Appropriate boundaries on knowledge
LE-HO fails to contribute:
- Explicit answer to safe/damned question
- Full development of “chosen path” claim
- Connection of mental impairment analogy to Miriam
- Complete application of framework to specific case
- Clarification of position vs. question
Top-tier response—makes the single most important distinction in the entire thread (rejection vs. uncertainty), maintains exemplary humility and gentleness, engages substantively and respectfully, shows strong moral sensitivity, but stops short of fully answering the question despite having the framework to do so.
DA-WI-1
DA-WI-1
STEELMAN PARAPHRASE
“Those who diligently and honestly seek truth about God will find Him—Scripture establishes this principle. Biblical teaching affirms that God’s attributes are revealed in nature: David declared ‘the stars declare the glory of God,’ establishing that natural revelation provides sufficient evidence, leaving people ‘without excuse.’ Given this natural revelation framework, honest seekers should reach truth. However, this principle creates tension when applied to specific cases: unborn children who die before capacity for choice go straight to heaven, as do mentally impaired individuals who lack cognitive capacity for theological understanding. This establishes that God extends grace to those without capacity. But then a crucial problem emerges: children die constantly during their seeking process. Miriam exemplifies this—she’s honest in her assessment, as are millions of Muslims who claim truth with identical rhetorical certainty to Christian claims. She has competing truths under consideration. If a small child’s mind is honestly split between various gods due to equal exposure and equal credibility of sources, what actual God would condemn that child if they die in childhood before resolution? This question challenges the ‘no excuse’ framework when applied to specific cases of honest uncertainty arising from symmetric evidence. My ultimate position rests on faith in a fair and just God—trusting that divine justice will appropriately handle cases that create theological tension between general principles (natural revelation leaving none without excuse) and specific situations (honest children facing competing claims). When attempting to understand these matters through natural human reasoning alone, we encounter limitations—Scripture teaches that God’s attributes can be found in nature, establishing the foundation for faith in His just character even when specific applications remain unclear to finite human minds.”
SCORING RUBRIC
| Dimension | Grade | Score | Weight | Weighted | Key Evidence |
|---|---|---|---|---|---|
| 1. Reason-Giving | C+ | 78 | 2× | 156 | Cites natural revelation; raises good question; doesn’t resolve tension |
| 2. Gentleness | B | 85 | 1× | 85 | Respectful, asks question rather than attacking |
| 3. Logical Validity | C+ | 77 | 1× | 77 | Identifies tension between principles; doesn’t resolve it |
| 4. Informal Fallacies | B- | 81 | 1× | 81 | Mostly clean reasoning; “no excuse” claim not fully defended |
| 5. Epistemic Precision | B- | 82 | 2× | 164 | Excellent: acknowledges honest uncertainty, competing truths, symmetric rhetoric |
| 6. Direct Engagement | B | 84 | 2× | 168 | Asks Phil’s question himself; acknowledges Miriam’s honesty; no final answer |
| 7. Principled Reasoning | C+ | 78 | 1× | 78 | Two principles (natural revelation + grace for incapacity) but doesn’t reconcile |
| 8. Theological Literacy | B- | 81 | 1× | 81 | Knows natural revelation argument, grace for children/impaired |
| 9. Assumption Auditing | B- | 82 | 2× | 164 | Examines tension in own position; doesn’t fully resolve |
| 10. Moral Coherence | B | 84 | 1× | 84 | Strong: raises justice question himself; trusts God’s fairness |
COMPOSITE: 1138/1400
FINAL GRADE: 81.3% = B-
EXPANDED COMMENTARY
The Honest Questioner
DA-WI represents position evolution through self-questioning—starts with natural revelation “no excuse” framework, then raises the very question Phil is asking, acknowledging Miriam’s honesty and the problem of children dying during honest seeking, and finally rests on trust in God’s fair character. He scores well on epistemic precision (B-), direct engagement (B), and moral coherence (B) while struggling to resolve the tension between his initial framework and his later recognition of the problem.
What He Does Well
The Natural Revelation Framework (B- on Theological Literacy):
“Scriptures also say that the attributes of God are found in nature. David declared that the stars declare the glory of God. So there’s no excuse.”
Biblical references:
- Psalm 19:1: “The heavens declare the glory of God”
- Romans 1:20: “For his invisible attributes… have been clearly perceived… So they are without excuse”
DA-WI connects creation to revelation establishing natural theology framework.
The Capacity Exceptions (B- on Theological Literacy):
“Jess is [Just as]? the unborn child who is murdered in the womb will go straight to heaven so a person who’s mentally impaired will go to heaven”
Establishes two grace exceptions:
- Unborn children → heaven (no capacity)
- Mentally impaired → heaven (insufficient capacity)
This shows God extends grace where capacity lacks.
The Turning Point (B on Direct Engagement):
“But children die all the time while they are seeking.”
This crucial recognition:
- Challenges his own initial framework
- Acknowledges seeking takes time
- Notes children die before completion
- Shows intellectual honesty
The Epistemic Symmetry Recognition (B- on Epistemic Precision):
“Miriam is honest in her assessment as are millions of Muslims, right? She has competing truths she’s considering. Muslims claim they have the truth with the same rhetorical certainty you express.”
DA-WI acknowledges:
- ✓ Miriam’s honesty (not willful rejection)
- ✓ Millions share this situation
- ✓ Competing truth claims exist
- ✓ Both sides express equal certainty
- ✓ Creates genuine epistemic challenge
This is excellent recognition.
The Justice Question (B on Moral Coherence):
“If a small child’s mind is honestly split between various gods, what actual God would condemn that if the child dies in childhood?”
DA-WI asks Phil’s own question—demonstrating:
- He genuinely sees the problem
- Moral sensitivity about condemning children
- Recognition of justice issue
- Willingness to question framework
The Trust Statement (B on Moral Coherence):
“My faith is in a fair and just God.”
This final position shows:
- Trust in God’s character
- Confidence in divine justice
- Humility about not having complete answer
- Resting on God’s fairness when theology unclear
Where He Falls Short
The Unresolved Tension (C+ on Principled Reasoning):
DA-WI presents conflicting frameworks:
Framework 1: Natural revelation → no excuse → condemnation justified
Framework 2: Children die while honestly seeking → raises justice problem
Framework 3: Trust God’s fairness
Never reconciles 1 and 2:
- How does “no excuse” apply to Miriam?
- Do capacity exceptions extend to epistemic limitations?
- What happens during investigation period?
Just moves to Framework 3 (trust) without resolution.
The “No Excuse” Development Gap (C+ on Reason-Giving):
“So there’s no excuse.”
Strong claim needs defense:
- No excuse for what—atheism or wrong religion choice?
- How does natural revelation settle Christianity vs. Islam question?
- Does this apply during investigation or only to final rejection?
- What about those raised in other traditions?
DA-WI cites the principle but doesn’t develop application.
The Natural Revelation Scope Problem (C+ on Assumption Auditing):
DA-WI’s framework:
- Natural revelation shows God exists
- Therefore no excuse
But doesn’t address:
- Natural revelation shows Creator, not which specific revelation
- Gap between general theism and Christian particulars
- How Miriam uses natural revelation to choose Bible vs. Qur’an
- Whether “no excuse” means excuse for atheism vs. wrong religion
No Answer Provided (B on Direct Engagement):
DA-WI:
- Asks excellent question
- Identifies the problem
- Trusts God’s fairness
But never answers: What does he think happens to Miriam?
The trust statement is appropriate humility, but combining it with his analysis would strengthen response:
“I trust God’s fairness, and based on capacity exceptions plus Miriam’s honest seeking, I believe [safe/proportional/mystery].”
The Capacity-to-Epistemic Bridge Unmade (C+ on Principled Reasoning):
DA-WI establishes:
- Unborn → grace (no capacity at all)
- Mentally impaired → grace (insufficient cognitive capacity)
- Children die while seeking → [unaddressed]
The question: Is Miriam’s epistemic limitation analogous to mental impairment?
If yes: Grace extends to her
If no: Why not?
DA-WI raises the parallel implicitly but never connects it explicitly.
What’s Missing
1. Resolve the tension: “I said ‘no excuse’ but then recognized children die while seeking. Here’s how I reconcile: natural revelation makes atheism inexcusable, but choosing between competing theistic revelations requires time/grace period. Therefore Miriam…”
2. Clarify “no excuse” scope: “When I said ‘no excuse,’ I meant: [atheism / or / wrong religion choice / or / not seeking]. For someone who IS seeking like Miriam, this means…”
3. Extend capacity logic: “I mentioned unborn and mentally impaired receive grace due to incapacity. Miriam’s epistemic limitation during honest investigation is [similar/different] because… Therefore…”
4. Combine trust with reasoning: “My faith is in a fair and just God. Based on capacity exceptions, Miriam’s honest seeking, and symmetric evidence, I believe God’s fairness means: [position].”
Why This Scores B- (81.3%)
DA-WI scores B- because:
- Excellent epistemic recognition (B-)
- Asks the crucial question (B)
- Shows intellectual honesty (B)
- Moral sensitivity evident (B)
- Respectful engagement (B)
- Acknowledges Miriam’s situation clearly
- Recognizes symmetric rhetoric
- Trust in God’s character (B)
Doesn’t reach B because:
- Never resolves tension between frameworks
- Doesn’t answer his own question
- “No excuse” underdeveloped
- Capacity-epistemic bridge unmade
- Stops at trust without application
The Value of His Progression
DA-WI’s trajectory demonstrates valuable apologetic approach:
- Start with framework (natural revelation, no excuse)
- Encounter challenge (children die while seeking)
- Recognize problem (Miriam’s honest uncertainty)
- Ask justice question (what God condemns that?)
- Trust God’s character (fair and just)
This is intellectually honest progression even though resolution isn’t provided.
Shows:
- Willingness to examine own position
- Openness to recognizing problems
- Appropriate humility
- Trust in God when theology unclear
The Final Assessment
DA-WI contributes:
- Natural revelation framework
- Capacity exceptions (unborn, mentally impaired)
- Recognition of epistemic symmetry
- Acknowledgment of Miriam’s honesty
- Symmetric rhetoric recognition
- The crucial justice question
- Intellectual honesty about tension
- Trust in God’s fair character
- Respectful sustained engagement
DA-WI fails to contribute:
- Resolution of framework tension
- Answer to his own question
- Development of “no excuse” application
- Extension of capacity logic to epistemic limitation
- Bridge from natural to specific revelation
- Complete theological framework
BA-GE
BA-GE
STEELMAN PARAPHRASE
“The fundamental issue requires examining Muhammad’s and Jesus’s lives directly—Miriam should compare the historical figures and their teachings. Muhammad married someone Miriam’s age (Aisha at age 6, consummated at 9), creating immediate relevance. This historical fact provides concrete basis for evaluation. When comparing theological claims about God’s character: Islam presents a truth where Muhammad’s direct followers and relatives killed each other in Islam’s name, establishing internal violence from inception. Christianity presents Jesus directing followers to sacrifice their lives in Christ’s name—a fundamental difference in moral trajectory. If Miriam seeks a loving and compassionate God, she can easily choose Christ over Allah given these historical patterns. The choice isn’t as difficult as the scenario suggests when examining actual historical records. Regarding the compassion question: if I could invent a more compassionate God than the biblical one—for instance, one who never commanded killing, even of groups like the Amalekites (1 Samuel 15:3)—would that invented compassionate deity be the God to choose regardless of evidence? This reveals the problem: we’re not inventing gods to match our compassion preferences; we’re identifying which God actually exists based on revelation. Regarding Old Testament violence like 1 Samuel 15:3: I can present a Bible that excludes that passage, offering a selectively more compassionate presentation. But this would be disingenuous—avoiding Old Testament difficult passages doesn’t make them disappear. The honest approach acknowledges: Old Testament records God commanding killing in specific historical contexts, while New Testament presents God allowing His own Son to be killed for humanity, demonstrating different dispensational revelation of divine character. God existed with Him (Jesus) from the beginning, establishing Trinitarian understanding that reframes Old Testament actions through Christ’s sacrificial lens.”
SCORING RUBRIC
| Dimension | Grade | Score | Weight | Weighted | Key Evidence |
|---|---|---|---|---|---|
| 1. Reason-Giving | C | 75 | 2× | 150 | Provides historical comparisons; doesn’t address epistemic access problem |
| 2. Gentleness | D+ | 68 | 1× | 68 | Respectful but raises Aisha’s age provocatively; “not that difficult” dismissive |
| 3. Logical Validity | C- | 72 | 1× | 72 | Comparison argument valid if history settles question; doesn’t show it does |
| 4. Informal Fallacies | C- | 71 | 1× | 71 | False dilemma (violence vs. sacrifice); cherry-picks OT/NT differences |
| 5. Epistemic Precision | D+ | 68 | 2× | 136 | Treats historical comparison as simple; doesn’t address competing interpretations |
| 6. Direct Engagement | C | 74 | 2× | 148 | Provides historical argument; doesn’t answer safe/damned; engages Phil’s challenges |
| 7. Principled Reasoning | C- | 72 | 1× | 72 | Principle: historical facts determine choice; doesn’t address epistemic access |
| 8. Theological Literacy | C+ | 77 | 1× | 77 | Knows Islamic and Christian history; presents selectively |
| 9. Assumption Auditing | D+ | 67 | 2× | 134 | Assumes his historical interpretation is obvious; doesn’t examine Muslim responses |
| 10. Moral Coherence | C- | 71 | 1× | 71 | OT violence acknowledged but not fully addressed; “it is not difficult” problematic |
COMPOSITE: 1009/1400
FINAL GRADE: 72.1% = C-
EXPANDED COMMENTARY
The Historical Comparativist
BA-GE represents historical comparison approach—arguing that examining Muhammad’s and Jesus’s lives provides clear basis for choosing Christianity, making Miriam’s decision “not that difficult.” He scores moderately on reason-giving (C) and theological literacy (C+) while struggling with epistemic precision (D+), assumption auditing (D+), and never addressing whether Miriam is safe or damned.
What He Provides
The Historical Comparison Framework (C on Reason-Giving):
“Miriam needs to look at Muhammad’s and Jesus life. Muhammad married someone who is at the age of Miriam.”
BA-GE’s approach:
- Compare historical figures directly
- Aisha’s age (traditionally 6 at betrothal, 9 at consummation)
- Jesus’s life and teachings
- Let history guide choice
This is legitimate apologetic method used by scholars comparing religious founders.
The Violence vs. Sacrifice Distinction (C on Theological Literacy):
“Phil Stilwell Islam believes in a truth where Muhammad’s direct followers and relatives killed each other in the name of Islam. Christians believes in a truth where Jesus direct followers sacrificed their life in the name of Christ.”
The contrast:
- Islam: Internal violence (early Islamic civil wars)
- Christianity: Self-sacrifice (martyrdom)
This highlights real historical difference in early community trajectories.
The “Not That Difficult” Assessment (C- on Epistemic Precision):
“If Miriam is looking for loving and compassionate God, she can easily choose Christ. If Miriam is looking for a god who put the sins of Muslims into innocent Christians so that Muslims can get heaven”, she can choose Allah, It is not that difficult.”
BA-GE argues: Choice should be straightforward given historical comparison.
The Compassion Challenge Response (C on Reason-Giving):
Phil asks: If you could invent more compassionate God, would you choose him?
BA-GE responds: “I can simply present you a Bible that does not contain 1 Samuel 15:3, and I will have a more compassionate God. Would you believe in that God simply because he is more compassionate?”
This counters: We don’t choose gods by inventing compassionate ones; we identify which God exists based on revelation.
The OT/NT Acknowledgment (C+ on Theological Literacy):
“If you avoid Old testament, you are left with a God who allowed to kill his son for whole of the Jew. You hate him for killing kids but New testament is where God allows to kill his own son who existed with him from the beginning.”
BA-GE acknowledges:
- OT contains violent passages
- Can’t just ignore OT
- NT presents different approach (God’s Son killed for humanity)
- Trinitarian understanding (Son existed from beginning)
Where He Fails
The “Not That Difficult” Dismissiveness (D+ on Gentleness):
“It is not that difficult.”
This dismisses:
- Miriam’s genuine epistemic challenge
- Millions who struggle with this question
- Complexity of competing historical claims
- Phil’s entire scenario
But:
- For Miriam raised with symmetric evidence, it IS difficult
- Muslim apologetics presents counter-arguments to BA-GE’s points
- Historical interpretation isn’t straightforward
- “Not that difficult” is condescending
The Aisha’s Age Argument’s Limits (C- on Assumption Auditing):
BA-GE’s move: Muhammad married Aisha at Miriam’s age → this should make choice clear
Problems:
1. Disputed history:
- Traditional Islamic sources give these ages
- Some modern scholars question reliability
- Hadiths compiled 200+ years after events
- Age of marriage norms were different historically
2. Doesn’t address epistemic symmetry:
- Muslim father presumably addresses this
- Islamic apologetics has responses
- Miriam faces competing interpretations
- Historical facts don’t self-interpret
3. Presentism:
- Judging 7th century by 21st century standards
- Many biblical figures had young wives
- Historical context matters for evaluation
BA-GE treats this as decisive when Miriam faces contested interpretations.
The Violence Comparison’s Incompleteness (C- on Fallacies):
BA-GE contrasts:
- Islamic early violence (civil wars)
- Christian self-sacrifice (martyrdom)
But omits:
- Christian violence (Crusades, Inquisition, religious wars)
- Islamic martyrdom tradition
- NT contains violence (Revelation, judgment)
- Cherry-picks favorable comparison
False dichotomy: Islam = violence, Christianity = sacrifice
Reality more complex than this binary.
The OT Violence Punt (C- on Moral Coherence):
BA-GE acknowledges: OT contains commands to kill (1 Samuel 15:3 – Amalekites)
But doesn’t adequately address:
- How this differs from Islamic violence he criticized
- Whether God commanding genocide is compassionate
- How NT reframes or reconciles OT violence
- Phil’s challenge about comparative compassion
Just notes: Can’t ignore OT, NT has God’s Son killed
This doesn’t resolve the moral question about OT violence.
Never Answers Miriam’s Fate (C on Direct Engagement):
Phil asks repeatedly: Safe or damned?
BA-GE provides:
- Historical comparisons
- “Not that difficult” assessment
- OT/NT discussion
Never provides: Answer to whether Miriam is safe/damned if she dies at 45/45/10
The Epistemic Access Problem Ignored (D+ on Epistemic Precision):
BA-GE assumes:
- Historical facts are clear and accessible
- Miriam can easily evaluate them
- Muslim responses don’t complicate matters
- “Look at Muhammad’s and Jesus’s life” is simple
But:
- Miriam has been given Muslim father’s perspective
- Islamic apologetics addresses these critiques
- Historical facts require interpretation
- Competing scholarly views exist
BA-GE treats historical comparison as if it’s straightforward when Miriam faces contested claims.
The Selective Presentation (D+ on Assumption Auditing):
BA-GE offers: “I can simply present you a Bible that does not contain 1 Samuel 15:3”
This admits: Selective presentation possible
But doesn’t acknowledge: He’s doing this by emphasizing Christian positives and Islamic negatives
More honest approach: Present both traditions’ difficult passages and positive teachings.
What’s Missing
1. Address epistemic access: “I suggested examining Muhammad’s and Jesus’s lives. But Miriam has heard Muslim apologetic responses to these critiques. Here’s how she evaluates competing historical interpretations: [framework].”
2. Acknowledge Muslim responses: “Muslims respond to the Aisha age critique by: [X arguments]. I find these insufficient because: [counter-arguments]. But for Miriam facing these competing claims: [application].”
3. Develop OT violence: “I acknowledged OT violence. Here’s how I reconcile this with Christianity’s claim to greater compassion: [theological framework about progressive revelation or divine judgment or…].”
4. Answer the question: “Given these historical comparisons, if Miriam dies at 45/45/10 before reaching conclusion, she is: [safe/damned] because [reasoning].”
Why This Scores C- (72.1%)
BA-GE scores C- because:
- Provides actual argument (historical comparison)
- Engages Phil’s challenges
- Acknowledges OT violence (C+ on theological literacy)
- Some theological literacy demonstrated
- Attempts substantive response
- Responds across multiple exchanges
Doesn’t reach C because:
- “Not that difficult” dismissiveness (D+ on gentleness)
- Ignores epistemic access problem (D+ on epistemic precision)
- Doesn’t address competing interpretations
- Selective presentation of both traditions
- Never answers safe/damned
- Cherry-picks favorable comparisons
- OT violence inadequately addressed
The Historical Comparison Strategy’s Limits
BA-GE’s approach—compare founders’ lives—has value but limitations:
Strengths:
- ✓ Concrete, investigable claims
- ✓ Biographical comparisons legitimate
- ✓ Can reveal character differences
Weaknesses:
- ✗ Historical facts contested
- ✗ Requires interpretation
- ✗ Both traditions have difficult passages
- ✗ Miriam faces competing scholarly views
- ✗ Doesn’t address how she adjudicates
BA-GE overestimates how decisively history settles the question.
The Aisha Age Argument
BA-GE’s emphasis on Aisha’s age:
Apologetic use:
- Common Christian argument against Islam
- Highlights moral concern
- Creates emotional impact
- Relatable to Miriam’s age
Limitations:
- Historical sources contested
- Islamic apologetics has responses
- Presentist judgment
- Doesn’t address epistemic symmetry
- Miriam’s Muslim father presumably addressed this
Better approach: “Muslims respond to this critique with [X, Y, Z]. Here’s why I find those responses insufficient: [engagement]. For Miriam weighing these competing interpretations: [framework].”
The Selective Compassion Comparison
BA-GE’s compassion framing:
Christianity presented:
- Jesus’s sacrifice
- Follower martyrdom
- NT emphasis on love
Islam presented:
- Early violence
- Muhammad’s marriage
- Quranic commands
What’s omitted:
Christianity’s difficulties:
- OT genocide commands
- Crusades
- Inquisition
- Religious wars
- Hell doctrine
Islam’s positives:
- Charity emphasis
- Social justice
- Quranic mercy themes
- Muhammad’s reforms
More honest: Present both traditions fully, not selectively.
The Final Assessment
BA-GE contributes:
- Historical comparison framework
- Biographical approach
- Violence vs. sacrifice distinction
- Acknowledgment of OT violence
- Response to Phil’s challenges
- Engagement across multiple exchanges
- Compassion question counter
BA-GE fails to contribute:
- Answer to safe/damned question
- Address of epistemic access problem
- Engagement with Muslim counter-arguments
- Full acknowledgment of both traditions’ difficulties
- Resolution of OT violence question
- Recognition of why choice IS difficult for Miriam
Lower-middle-tier response—provides historical comparison argument with some merit, but dismisses difficulty of Miriam’s situation, cherry-picks favorable comparisons, doesn’t address epistemic access problem, inadequately handles OT violence, never answers the actual question.
TO-LA
TO-LA
STEELMAN PARAPHRASE
“Muslims deny Jesus’s resurrection—this fundamental denial means they’re not going to heaven. If a Muslim genuinely sought to know God with authentic openness, they would study the Qur’an and conclude it’s false through that investigation. The question asks ‘what God would condemn honest uncertainty’—His name is Jesus. Scripture establishes that unless a person is born again, they cannot be saved (John 3:3). Muslims don’t possess the Spirit because they deny Jesus rose from the dead. While they may be honest about some matters, they lie about God specifically—denying the resurrection is fundamentally lying about God’s nature and Christ’s identity. Regarding someone who denies Christ’s resurrection while claiming honesty: anyone denying the resurrection is lying, even if they believe themselves honest. Consider this scenario: she’s ‘honestly lying’—meaning she genuinely believes her position but is nevertheless wrong about fundamental truth. Jesus declared repeatedly (‘truly, truly I tell you’) that one must be born again. When she first heard the Christian message about Christ’s resurrection but didn’t believe, if she had been genuinely elect, the Holy Spirit would have revealed truth to her at that point, causing her to be born again of the Spirit. Since this didn’t occur, it indicates she wasn’t chosen. The standard for salvation isn’t mere honesty—no one is good except God alone, so being honest isn’t sufficient (‘to be honest ain’t good enough’). The requirement is being born again through the Spirit’s regenerative work, which happens when God chooses to reveal truth about Christ’s resurrection to the elect.”
SCORING RUBRIC
| Dimension | Grade | Score | Weight | Weighted | Key Evidence |
|---|---|---|---|---|---|
| 1. Reason-Giving | D | 65 | 2× | 130 | Cites “born again”; claims “honest isn’t good enough”; minimal development |
| 2. Gentleness | F | 35 | 1× | 35 | “They lie about God,” “honestly lieing” [sic], accusatory |
| 3. Logical Validity | D- | 62 | 1× | 62 | “Honestly lying” is contradiction; election logic incomplete |
| 4. Informal Fallacies | D | 64 | 1× | 64 | Equivocation (lying/being wrong); begs question (assumes Quran study → false) |
| 5. Epistemic Precision | F | 40 | 2× | 80 | “Honestly lying” confuses belief with truth; no epistemic content |
| 6. Direct Engagement | D | 65 | 2× | 130 | Answers (damned); never addresses symmetric evidence problem |
| 7. Principled Reasoning | D | 64 | 1× | 64 | Principle: born again required; “honest not good enough”; doesn’t reconcile |
| 8. Theological Literacy | C- | 71 | 1× | 71 | Knows “born again” (John 3), election concept; presents confusingly |
| 9. Assumption Auditing | F | 45 | 2× | 90 | Assumes denial = lying; assumes Quran study → false conclusion |
| 10. Moral Coherence | D- | 62 | 1× | 62 | “Honest not good enough” raises justice issue without addressing |
COMPOSITE: 788/1400
FINAL GRADE: 56.3% = F
EXPANDED COMMENTARY
The Confused Accuser
TO-LA represents theological confusion with accusations—claiming Muslims “lie about God” even when honest, introducing the contradictory concept of “honestly lying,” asserting that genuine seeking would lead to recognizing Qur’an as false, and arguing “honest isn’t good enough” without developing the implications. He scores poorly across nearly all dimensions, particularly gentleness (F), epistemic precision (F), and assumption auditing (F), with significant communication difficulties due to grammar and unclear reasoning.
What He Provides (Minimally)
The Born Again Requirement (C- on Theological Literacy):
“Less a man be born again he can not be saved”
John 3:3: “Jesus answered him, ‘Truly, truly, I say to you, unless one is born again he cannot see the kingdom of God.’”
TO-LA knows this fundamental text about regeneration requirement.
The Direct Answer (D on Direct Engagement):
“Muslims deny Jesus rose… they ain’t going to heaven”
TO-LA provides clear answer: Muslims (including Miriam) → not going to heaven (damned)
At least he answers the question unlike many respondents.
The Election Implication (C- on Theological Literacy):
“The 1st time she heard Christ did not rise,,,,,the spirit would have told her otherwise…and hence she would have been born again of the spirit”
TO-LA implies: If she were elect, the Spirit would have revealed truth at first hearing
This reflects Reformed election doctrine, though presented confusingly.
Where He Fails Catastrophically
The “They Lie About God” Accusation (F on Gentleness):
“They may be honest about somethings..but they lie about God”
This is hostile accusation:
- Calls Muslims liars
- Even while acknowledging they may be honest
- Attacks character rather than engaging belief
- Shows no respect for sincere Muslim faith
Extremely offensive to Muslims and dismissive of honest inquiry.
The “Honestly Lying” Contradiction (F on Epistemic Precision):
“Anyone who denys Christ rose from the dead is lieing … lets say she is honestly lieing…truely truely”
“Honestly lying” is logical contradiction:
Lying = intentionally stating falsehood
- Requires knowing truth
- Choosing to state falsehood
- Intentional deception
Being honest = stating what one believes true
- Genuine belief
- No intentional deception
These are mutually exclusive.
TO-LA conflates:
- Being wrong (incorrect belief)
- Lying (intentional deception)
Miriam who genuinely doesn’t know if resurrection occurred:
- Isn’t lying by saying “I don’t know”
- Would be lying if she claimed certainty she doesn’t have
TO-LA’s “honestly lying” is incoherent.
The Quran Study Assumption (F on Assumption Auditing):
“If a Muslim truly seeked to know God, they would study what the Quran says and conclude it is false.”
This assumes:
- Studying Qur’an leads to recognizing it’s false
- Anyone who doesn’t conclude it’s false wasn’t truly seeking
- The truth is obvious upon honest examination
But:
- Many sincere seekers study Qur’an and find truth
- Many converts to Islam studied deeply
- Islamic scholarship is extensive
- Truth isn’t self-evident from reading
This is question-begging: Assumes Christianity is so obviously true that honest inquiry into Islam reveals Islam’s falsity.
The “Honest Isn’t Good Enough” Claim (D- on Moral Coherence):
“Noone is good except God alone..to be honest aint good enough…you must be born again”
This raises profound justice issue:
TO-LA’s position:
- Being honest isn’t sufficient
- Must be born again (divine action)
- Born again happens when God chooses (election)
- Therefore: Honesty + God’s non-election = damnation
This means: Miriam’s honest uncertainty leads to damnation not because of her dishonesty but because God didn’t elect her.
TO-LA states this but never addresses whether this is just.
The Communication Problems (D on Reason-Giving):
TO-LA’s comments contain:
- Multiple spelling errors (“lieing,” “denys,” “seeked”)
- Grammar issues (“less a man be born”)
- Excessive ellipses that obscure meaning
- Run-on sentences
- Unclear pronoun references
This makes arguments difficult to follow even when charitable interpretation is applied.
The Spirit Revelation Assumption (D on Assumption Auditing):
“The 1st time she heard Christ did not rise,,,,,the spirit would have told her otherwise”
TO-LA assumes: First exposure to gospel + election = immediate Spirit revelation
But this doesn’t account for:
- Gradual processes of coming to faith
- People who hear gospel multiple times before believing
- The role of investigation and study
- Miriam hearing competing claims simultaneously
Oversimplified understanding of how faith develops.
Never Addresses Symmetric Evidence (D on Direct Engagement):
Phil’s scenario: Miriam faces equal evidence from both traditions
TO-LA’s responses:
- Muslims deny resurrection → damned
- They lie about God
- Honest isn’t enough
- Must be born again
Never engages:
- How Miriam determines which claim is true
- The epistemic symmetry problem
- Why Muslim father’s evidence doesn’t count
- Justice of condemning honest uncertainty
Complete evasion of the actual epistemic challenge.
What’s Missing
1. Clarify honest vs. lying: “When I said ‘honestly lying,’ I meant: she genuinely believes her position but is objectively wrong, not that she’s intentionally deceiving. Being wrong differs from lying. Let me be clearer: [distinction].”
2. Address epistemic access: “I said if Muslims truly sought, they’d see Qur’an is false. But Miriam has heard Muslim apologetics alongside Christian arguments. Here’s how she determines which is true: [framework].”
3. Develop “honest not enough”: “I said honesty isn’t sufficient—born again is required. This raises justice questions about those never elected. Here’s how I understand God’s justice in this: [theodicy].”
4. Address symmetric evidence: “Miriam faces equal evidence from both parents. Here’s why Christian evidence should be seen as superior: [actual argument].”
Why This Scores F (56.3%)
TO-LA scores F (below 60%) because:
- “They lie about God” hostility (F on gentleness)
- “Honestly lying” logical contradiction (F on epistemic precision)
- Massive assumptions unexamined (F on assumption auditing)
- Minimal reasoning provided (D on reason-giving)
- Communication problems obscure arguments
- Never engages epistemic symmetry
- No defense of justice claim
- Confuses being wrong with lying
Only avoids lower F because:
- Provides direct answer (damned)
- References biblical text (John 3:3)
- Shows some theological knowledge (election, born again)
- No profanity
- Attempts engagement across multiple comments
The “Honestly Lying” Incoherence
TO-LA’s phrase: “She is honestly lieing”
Why this is problematic:
In philosophy:
- Lying: Asserting P while believing ~P (intentional falsehood)
- Being mistaken: Asserting P while believing P, but P is false
- Being uncertain: Not asserting P or ~P due to insufficient evidence
Miriam at 45/45/10:
- Not lying (not asserting what she knows is false)
- Not mistaken (hasn’t reached belief to be mistaken about)
- Uncertain (proportional credence to evidence)
TO-LA equates:
- Being wrong = lying
- Not believing resurrection = lying about God
But lying requires intentional deception, which Miriam lacks.
The “Honest Isn’t Good Enough” Justice Problem
TO-LA’s position:
- Honesty isn’t sufficient for salvation
- Must be born again
- Born again is divine action (election)
- Therefore: honest unelect → damnation
This creates justice problem:
- Person A: Dishonest, elect → saved
- Person B: Honest, non-elect → damned
If outcome doesn’t depend on honesty, why emphasize honesty as insufficient?
TO-LA states the position but never addresses whether this is just.
The Quran Study Claim
TO-LA: “If a Muslim truly seeked to know God, they would study what the Quran says and conclude it is false.”
This is circular:
- True seekers recognize Qur’an is false
- How do we know? Because true seeking leads to this
- Those who don’t conclude it’s false weren’t truly seeking
- How do we know? Because true seekers would conclude it’s false
No true Scotsman fallacy: “No true seeker would conclude Qur’an is true.”
But empirically: Many sincere seekers convert to Islam after study.
The Election Logic
TO-LA implies: If Miriam were elect, Spirit would have revealed truth at first hearing
But this doesn’t account for:
- God’s timing in election
- Role of continued exposure
- Process of coming to faith
- Dying mid-process
Better theological position: “If elect, Miriam will be brought to faith eventually. If she dies at 45/45/10, either: (A) She was elect but died mid-process → God judges trajectory, or (B) She wasn’t elect → damnation not FOR uncertainty but FROM non-election.”
TO-LA doesn’t develop this.
The Final Assessment
TO-LA contributes:
- Direct answer (Muslims/Miriam → damned)
- Born again requirement (John 3:3)
- Recognition that honesty alone doesn’t save
- Election concept (Spirit reveals truth to elect)
TO-LA fails to contribute:
- Coherent explanation (communication problems)
- Distinction between lying and being wrong
- Engagement with epistemic symmetry
- Defense of “honest not enough” justice
- Address of how Miriam accesses truth
- Recognition of problem with “honestly lying”
- Respectful tone toward Muslims
Lower-tier response—provides direct answer but with significant logical incoherence (“honestly lying”), hostile accusations (Muslims “lie about God”), massive unexamined assumptions, communication difficulties, and complete evasion of epistemic symmetry problem. “Honest isn’t good enough” raises profound justice question that’s never addressed.
KI-BR
KI-BR
STEELMAN PARAPHRASE
“Sincere people can be genuine in their beliefs while simultaneously being objectively wrong. Jesus explicitly stated ‘no one comes to the Father except through me’ (John 14:6), establishing exclusive access to God through Christ alone. We must trust this means exactly what it states: no alternative path exists to the Father except through Him. Christ is Lord, and we must submit to His declarations. Additionally, Jesus promised that none of His own will be lost (John 10:28-29), providing comfort that the elect are secure. This raises application to all Miriams: the appropriate response is evangelism—tell her about Jesus, change her life and legacy. Her entire family could be saved through her testimony. Regarding Miriam’s specific fate if she dies mid-search before conversion: my position still dodges a direct answer because definitively stating her fate presumes judgment that belongs to God alone. However, the question creates a dilemma: if ‘none of His are lost’ means the elect are secure, does this concede that honest uncertainty during investigation isn’t punishable? I cannot concede any position presuming to be more compassionate or just than God—that would place human moral intuitions above divine character. The theological framework establishes: all are condemned already (Romans 3:23, 5:12); none are innocent; Jesus is the only blameless one and humanity’s only hope. Christians sharing what we know about Jesus resembles one beggar who found food telling other beggars where sustenance is—we’re not superior moral judges but fellow recipients of grace sharing the only remedy we’ve discovered.”
SCORING RUBRIC
| Dimension | Grade | Score | Weight | Weighted | Key Evidence |
|---|---|---|---|---|---|
| 1. Reason-Giving | C+ | 78 | 2× | 156 | Cites John 14:6, 10:28; develops beggar analogy; dodges core question |
| 2. Gentleness | B- | 81 | 1× | 81 | Respectful; “I would never concede” slightly defensive but not hostile |
| 3. Logical Validity | C | 75 | 1× | 75 | Beggar analogy valid; “all condemned already” vs. proportional judgment tension |
| 4. Informal Fallacies | C+ | 77 | 1× | 77 | Some evasion; mostly clean reasoning |
| 5. Epistemic Precision | C+ | 78 | 2× | 156 | Distinguishes sincerity from truth; doesn’t address how Miriam identifies truth |
| 6. Direct Engagement | C | 74 | 2× | 148 | Acknowledges she “dodges”; evangelism focus; doesn’t answer safe/damned directly |
| 7. Principled Reasoning | B- | 82 | 1× | 82 | Clear principles: exclusive salvation, all condemned, evangelism duty |
| 8. Theological Literacy | B | 85 | 1× | 85 | Good grasp of John 14:6, 10:28, universal condemnation, perseverance of saints |
| 9. Assumption Auditing | C+ | 77 | 2× | 154 | Examines “more compassionate than God” claim; doesn’t examine evangelism assumption |
| 10. Moral Coherence | C+ | 78 | 1× | 78 | Beggar analogy shows humility; “all condemned already” doesn’t address proportionality |
COMPOSITE: 1087/1400
FINAL GRADE: 77.6% = C+
EXPANDED COMMENTARY
The Evangelism-Focused Evader
KI-BR represents evangelism as answer with humble evasion—emphasizing sincere people can be wrong, focusing on need to tell Miriam about Jesus, acknowledging she “dodges” the direct question about mid-search fate, and using beggar analogy to position Christians as fellow needy recipients sharing discovered food. She scores well on theological literacy (B), principled reasoning (B-), and gentleness (B-) while struggling with direct engagement (C) and never fully answering whether Miriam dying mid-search is safe or damned.
What She Does Well
The Sincerity vs. Truth Distinction (C+ on Epistemic Precision):
“Sincere people can be genuine and still be wrong.”
This important distinction:
- Sincerity ≠ truth
- Genuine belief doesn’t make belief true
- Being wrong despite genuineness is possible
Legitimate point that addresses Phil’s emphasis on honesty.
The Exclusivity Texts (B on Theological Literacy):
“Jesus said no one comes to the Father except through me. So we must trust that He meant that no one comes to the Father except through Him.”
John 14:6: “I am the way, and the truth, and the life. No one comes to the Father except through me.”
“He also said that not one that is His will be lost.”
John 10:28: “I give them eternal life, and they will never perish, and no one will snatch them out of my hand.”
KI-BR knows key texts on exclusivity and perseverance of saints.
The Beggar Analogy (B- on Principled Reasoning):
“Christians sharing what they know about Jesus is like one beggar who found some food telling the other beggars where the food is.”
This analogy shows:
- Christians not morally superior
- All equally needy
- Sharing discovered resource, not judging
- Humble posture in evangelism
Excellent analogy for appropriate Christian attitude.
The Self-Awareness (C on Direct Engagement):
“That still dodges the case. \s.”
KI-BR acknowledges: Her response doesn’t directly answer Phil’s question.
This is intellectual honesty—recognizing her evasion rather than pretending she answered.
The Humility About God’s Justice (C+ on Assumption Auditing):
“I would never concede any position that presumes to be more compassionate or just than God.”
This shows:
- Unwillingness to place human judgment above divine
- Trust in God’s character
- Appropriate epistemic humility
The Universal Condemnation Framework (B on Theological Literacy):
“We are all condemned already. There are none who are innocent. Jesus is the only blameless one.”
Romans 3:23: “For all have sinned and fall short of the glory of God”
Romans 5:12: “Sin came into the world through one man, and death through sin”
KI-BR understands: Universal sinfulness → universal condemnation apart from Christ.
Where She Falls Short
The Evangelism Redirect (C on Direct Engagement):
Phil asks: What is Miriam’s fate if she dies mid-search?
KI-BR responds: Tell her about Jesus, change her life
This redirects from:
- Question asked: Mid-search fate
- To: Evangelism imperative
While evangelism is appropriate response, it doesn’t answer the hypothetical about someone who dies before hearing/believing.
The “Dodges the Case” Admission Without Resolution (C on Direct Engagement):
KI-BR correctly notes: “That still dodges the case”
Then asks her own question: If ‘none of His are lost,’ does this mean honest uncertainty isn’t punishable?
But never answers either:
- Her own question
- Phil’s original question
Acknowledging evasion without resolving it is better than ignoring the question but worse than answering it.
The “All Condemned Already” Claim Without Proportionality (C+ on Moral Coherence):
KI-BR’s framework:
- All condemned already (universal sinfulness)
- Jesus is only hope
- None are innocent
This doesn’t address:
- Whether degrees of condemnation exist
- How God judges those never exposed to gospel
- Proportional punishment based on knowledge
- Miriam’s specific situation
Just asserts universal condemnation without nuance.
The “None of His Are Lost” Question Unresolved (C on Principled Reasoning):
KI-BR asks: If ‘none of His are lost,’ are you conceding honest uncertainty isn’t punishable?
This is excellent question because it identifies tension:
- If Miriam is “His” (elect) → won’t be lost (John 10:28)
- If not “His” → not about uncertainty but about election
- Either way, uncertainty itself may not be the issue
But KI-BR never develops this insight to resolution.
The Evangelism Assumption (C+ on Assumption Auditing):
KI-BR assumes: Telling Miriam about Jesus will resolve the problem
But doesn’t address:
- Miriam HAS been told (by Christian mother)
- Also told by Muslim father
- Problem is determining which testimony is true
- Evangelism doesn’t solve epistemic symmetry
The “Entire Family Could Be Saved Through Her” Hope (C on Reason-Giving):
“Her entire family could be saved through her, who knows!”
This is hopeful evangelistic vision, but:
- Doesn’t address the hypothetical (death before resolution)
- Assumes evangelism success
- Doesn’t engage the core question
The Never Concede Move (C+ on Assumption Auditing):
“I would never concede any position that presumes to be more compassionate or just than God.”
Good refusal to place human judgment above divine.
But this could be used to avoid:
- Examining whether position actually reflects God’s justice
- Internal consistency testing
- Phil’s not asking to be more compassionate than God, but whether position coheres with God’s justice claims
Defensive rather than engaging.
What’s Missing
1. Answer the question directly: “You’re right that I dodged. Here’s my direct answer: If Miriam dies mid-search, I believe [safe/damned/proportional/mystery] because [reasoning].”
2. Develop the ‘none of His are lost’ tension: “I asked whether ‘none of His lost’ concedes uncertainty isn’t punishable. Here’s my resolution: If Miriam is elect (‘His’), she won’t be lost even if she dies uncertain. If not elect, her condemnation isn’t FOR uncertainty but FROM non-election.”
3. Address the epistemic symmetry: “I said tell her about Jesus. But she HAS been told by Christian mother and Muslim father. The problem is determining which testimony is true. Here’s how: [framework].”
4. Develop proportionality: “I said all are condemned already. But this doesn’t preclude degrees of judgment based on knowledge/opportunity. Here’s how that works: [proportional judgment framework].”
Why This Scores C+ (77.6%)
KI-BR scores C+ because:
- Good theological literacy (B on biblical texts)
- Excellent beggar analogy (B- on principled reasoning)
- Intellectual honesty about dodging (C on direct engagement)
- Respectful tone (B-)
- Humility about God’s justice
- Clear on exclusivity and universal condemnation
- Good distinction (sincerity vs. truth)
Doesn’t reach B- because:
- Doesn’t answer safe/damned question
- Redirects to evangelism without engaging hypothetical
- Never resolves ‘none of His are lost’ tension
- Doesn’t address epistemic symmetry problem
- “All condemned” doesn’t address proportionality
- Acknowledges dodging but doesn’t stop dodging
The Beggar Analogy Value
KI-BR’s analogy:
“Christians sharing what they know about Jesus is like one beggar who found some food telling the other beggars where the food is.”
Why this is excellent:
Avoids:
- ✗ Moral superiority
- ✗ Judgmental posture
- ✗ “I’m saved, you’re not” arrogance
Emphasizes:
- ✓ Equal neediness
- ✓ Found, not earned
- ✓ Sharing discovery
- ✓ Humble gratitude
This is proper evangelistic attitude that Phil would likely respect.
The “None of His Are Lost” Insight
KI-BR asks: Does ‘none of His are lost’ mean honest uncertainty isn’t punishable?
This is theologically sophisticated question because:
If Miriam is “His” (elect):
- John 10:28 guarantees she won’t be lost
- Her uncertainty is temporary
- She’ll be brought to faith
- Not punished for mid-process uncertainty
If Miriam isn’t “His” (non-elect):
- Condemnation not FOR uncertainty
- But FROM not being “His”
- Uncertainty is symptom, not cause
This reframes from “condemning uncertainty” to “who are ‘His’”—which is actually more consistent with Reformed theology.
KI-BR raises this but doesn’t develop it.
The Dodging Acknowledgment
KI-BR’s self-awareness:
“That still dodges the case.”
This is better than:
- Pretending she answered
- Becoming defensive
- Attacking Phil
- Ignoring the question entirely
But stopping at acknowledgment without answering is incomplete.
Better: “That dodges the case. Let me answer directly: [position].”
The Universal Condemnation Framework
KI-BR’s position:
- All condemned already
- None innocent
- Jesus only hope
This traditional Reformed view has strength:
- Removes merit-based thinking
- Emphasizes grace
- Shows equal need
But doesn’t address:
- Degrees of punishment (Luke 12:47-48)
- Judgment according to light received (Romans 2:12-16)
- Proportionality in divine justice
KI-BR presents binary when Scripture suggests gradations.
The Final Assessment
KI-BR contributes:
- Sincerity vs. truth distinction
- Key biblical texts (John 14:6, 10:28)
- Excellent beggar analogy
- Universal condemnation framework
- Intellectual honesty about dodging
- Humility about judging God
- Respectful engagement
- Recognition of tension (‘none of His lost’)
KI-BR fails to contribute:
- Direct answer to safe/damned question
- Development of ‘none of His are lost’ insight
- Address of epistemic symmetry problem
- Proportional judgment consideration
- Resolution of dodging she acknowledges
- Application of evangelism to symmetry situation
Middle-tier response—demonstrates good theological knowledge, excellent beggar analogy showing humility, intellectual honesty about dodging, but ultimately doesn’t answer the question despite recognizing important tension that could resolve it.
CH-CO
CH-CO
STEELMAN PARAPHRASE
“Truth seeking reliably results in truth finding—this is God’s promise: ‘Seek and you will find’ (Matthew 7:7). When someone engages in sincere truth-seeking, they will naturally abandon false religions and embrace the one true God who died for their sins (Christ). The scenario’s fundamental premise is flawed: it supposes Christianity and Islam possess equally valid truth claims, but they objectively don’t have equal validity. This isn’t subjective opinion but reflects actual differences in evidential support, internal coherence, and correspondence to reality. Anyone conducting even a moderately sincere assessment of truth—not requiring scholarly expertise, just half-hearted honest engagement—will conclude by abandoning Islam because it simply doesn’t withstand scrutiny when examined. Islam’s historical claims, textual reliability, theological coherence, and explanatory power fail when subjected to critical examination compared to Christianity’s. The question assumes epistemic parity that doesn’t exist in reality. Miriam’s hypothetical 45/45/10 credence distribution reflects insufficient investigation or external impediments to honest inquiry, not the actual state of available evidence. Given adequate opportunity for sincere seeking, the truth differential between Christianity and Islam becomes apparent, making the ‘honest uncertainty’ scenario either temporary (resolved through continued investigation) or indicative of barriers preventing genuine seeking. God’s promise ‘seek and you will find’ guarantees that authentic truth-seeking terminates in finding Christ, not in perpetual uncertainty between Christianity and competing false claims.”
SCORING RUBRIC
| Dimension | Grade | Score | Weight | Weighted | Key Evidence |
|---|---|---|---|---|---|
| 1. Reason-Giving | D+ | 68 | 2× | 136 | Cites “seek and you will find”; asserts superiority without development |
| 2. Gentleness | C- | 72 | 1× | 72 | Not hostile but dismissive; “doesn’t hold up to scrutiny” confident |
| 3. Logical Validity | D+ | 67 | 1× | 67 | “Seek → find” logic valid if God guarantees; doesn’t show Islam fails scrutiny |
| 4. Informal Fallacies | D | 65 | 1× | 65 | Begs question (assumes Christianity survives scrutiny Islam doesn’t); no true Scotsman |
| 5. Epistemic Precision | D | 64 | 2× | 128 | Rejects epistemic symmetry without justification; “doesn’t hold up” unsupported |
| 6. Direct Engagement | D+ | 68 | 2× | 136 | Challenges premise; doesn’t answer what happens to Miriam at 45/45/10 |
| 7. Principled Reasoning | C- | 71 | 1× | 71 | Principle: sincere seeking → truth; doesn’t address symmetric evidence |
| 8. Theological Literacy | C | 75 | 1× | 75 | Knows “seek and you will find” promise; minimal development |
| 9. Assumption Auditing | D- | 62 | 2× | 124 | Massive assumption: Islam doesn’t survive scrutiny; no examination |
| 10. Moral Coherence | D | 65 | 1× | 65 | Doesn’t address what happens if scrutiny doesn’t yield clear answer |
COMPOSITE: 914/1400
FINAL GRADE: 65.3% = D
EXPANDED COMMENTARY
The Confident Premise-Rejecter
CH-CO represents confident assertion of Christianity’s superiority without justification—claiming “seek and you will find” guarantees truth discovery, asserting Islam doesn’t survive scrutiny while Christianity does, and rejecting the premise of epistemic symmetry without providing arguments for Christianity’s evidential advantage. He scores poorly across most dimensions, particularly epistemic precision (D), assumption auditing (D-), fallacies (D), and reason-giving (D+).
What He Provides (Minimally)
The “Seek and You Will Find” Promise (C on Theological Literacy):
“Truth seeking results in truth finding. ‘Seek and you will find.’”
Matthew 7:7: “Ask, and it will be given to you; seek, and you will find; knock, and it will be opened to you.”
CH-CO knows this biblical promise about God responding to genuine seeking.
The Premise Challenge (D+ on Direct Engagement):
“This question supposes that Christianity and Islam both have equally valid claims of truth. And they don’t.”
CH-CO identifies: Phil’s scenario assumes epistemic parity that CH-CO rejects.
At least he engages the premise rather than just answering within it.
The “Embrace the One Who Died” Reference (C on Theological Literacy):
“They will abandon false religions and embrace the one who died for their sins.”
References: Christ’s substitutionary atonement—distinct from Islamic soteriology.
Where He Fails
The Massive Unsupported Assertion (D- on Assumption Auditing):
“Anyone who is even half-heartedly working a sincere assessment of truth will end up ditching Islam. It just doesn’t hold up to scrutiny.”
This claims:
- Even half-hearted sincere assessment → abandoning Islam
- Islam doesn’t survive scrutiny
- This is obvious/easy to determine
Provides:
- Zero evidence
- Zero argument
- Zero examples
- Zero engagement with Islamic apologetics
Just: Confident assertion.
But empirically:
- Many sincere seekers convert TO Islam after study
- Islamic scholarship is extensive and sophisticated
- Converts go both directions
- Many remain uncertain after deep investigation
CH-CO’s claim contradicts observable reality.
The “Seek and You Will Find” Misapplication (D on Epistemic Precision):
CH-CO’s logic:
- Bible promises “seek and you will find”
- Therefore, sincere seeking → finding truth
- Truth = Christianity
- Therefore, sincere seeking → Christianity
- Therefore, Miriam’s uncertainty indicates insincere seeking
Problems:
Problem 1: Begs the question
- Uses Bible promise to prove Bible is true
- Muslim could say “Allah guides sincere seekers” (Qur’an 29:69)
- Circular reasoning
Problem 2: Assumes “find” means “find Christianity”
- Maybe “find” means “find Islam” for Muslims
- Maybe “find” means “find God” generally
- Interpretation matters
Problem 3: No true Scotsman
- “Sincere seeker finds truth”
- “Miriam didn’t find Christianity”
- “Therefore, not sincere seeker”
- Defines away counterexamples
The No True Scotsman Fallacy (D on Fallacies):
CH-CO’s implicit argument:
- All sincere seekers find Christianity
- Miriam hasn’t found Christianity
- Therefore, Miriam isn’t sincerely seeking
But this is unfalsifiable:
- Any non-Christian can be dismissed as “not truly seeking”
- No evidence would count against the claim
- Defines “sincere seeking” as “reaches Christianity”
Classic No True Scotsman fallacy.
The Question-Begging (D on Fallacies):
To claim: “Islam doesn’t hold up to scrutiny”
Must assume: Christianity does hold up to scrutiny
But that’s what Miriam is trying to determine.
Using “Christianity survives scrutiny” as premise to prove “Christianity is true” when that’s the question being investigated is circular.
The Premise Rejection Without Engagement (D+ on Direct Engagement):
CH-CO rejects premise: Christianity and Islam don’t have equal validity
But doesn’t address: What happens to Miriam IF we grant the hypothetical?
Even if he’s right that evidence isn’t equal, Phil’s question is: “What if someone sincerely can’t determine which is better?”
CH-CO never answers this.
The Zero Evidence Provided (D+ on Reason-Giving):
CH-CO claims: Islam doesn’t survive scrutiny
Should provide:
- Specific Islamic claims that fail
- Evidence Christianity succeeds where Islam fails
- Engagement with Islamic apologetic responses
- Criteria for “holding up to scrutiny”
Provides: Nothing. Just assertion.
The Dismissiveness (C- on Gentleness):
“It just doesn’t hold up to scrutiny.”
“Anyone who is even half-heartedly working a sincere assessment”
This is dismissive of:
- Muslims who studied and remained Muslim
- Islamic scholarship
- Complexity of the question
- Phil’s scenario
Treats question as simple when it’s philosophically/theologically complex.
Never Addresses Miriam’s Fate (D+ on Direct Engagement):
Phil asks: What happens to Miriam at 45/45/10?
CH-CO responds:
- She wouldn’t be at 45/45/10 if truly seeking
- Islam doesn’t survive scrutiny
- Premise is wrong
Never answers: IF she’s at 45/45/10 (granting hypothetical), safe or damned?
What’s Missing
1. Defend the superiority claim: “I said Islam doesn’t survive scrutiny. Here’s why: [specific arguments about textual reliability / historical claims / theological coherence / etc.]. Islamic apologetics responds with [X], but these responses fail because [Y].”
2. Engage the hypothetical: “I reject the premise of equal evidence. But IF someone like Miriam exists—sincerely seeking but unable to determine which is better—here’s what happens: [safe/damned/proportional].”
3. Address empirical counterexamples: “I said sincere seeking leads to Christianity. But converts go both directions. Here’s how I account for that: .”
4. Defend “seek and find” application: “I cited ‘seek and you will find.’ This means: [specific explanation of how this promise works, addresses timing, addresses competing claims].”
Why This Scores D (65.3%)
CH-CO scores D because:
- Massive unsupported assertion (D- on assumption auditing)
- No true Scotsman fallacy (D on fallacies)
- Question-begging (uses Christianity to prove Christianity)
- Zero evidence provided (D+ on reason-giving)
- Never answers the question (D+ on direct engagement)
- Dismissive of complexity (C- on gentleness)
- “Doesn’t hold up to scrutiny” without showing how
Only avoids F because:
- Cites biblical text (Matthew 7:7)
- Identifies the premise he’s challenging
- Shows some theological knowledge
- Not profane or hostile
- Attempts engagement
The “Seek and Find” Promise Problem
CH-CO’s use of Matthew 7:7:
“Seek and you will find.”
Problems with application:
1. Circular reasoning:
- Bible promise → sincere seeking finds truth
- Therefore Christianity is true
- But promise’s validity depends on Bible being true
2. Interpretive question:
- What does “find” mean?
- Find God? Find Christianity specifically?
- Find salvation? Find truth about existence?
3. Timing question:
- When does finding happen?
- Immediately? Eventually? After death?
- Miriam is seeking—does “find” guarantee she’ll find before death?
4. Competing claims:
- Qur’an 29:69: “Those who strive for Us, We will guide them to Our paths”
- Both promise guidance to sincere seekers
- How does Miriam determine which promise is true?
CH-CO doesn’t address any of these.
The “Doesn’t Hold Up to Scrutiny” Claim
CH-CO asserts: Islam doesn’t survive scrutiny
Should provide:
- Historical: Textual transmission issues
- Theological: Internal contradictions
- Philosophical: Explanatory power problems
- Moral: Ethical difficulties
Provides: Nothing.
Compare to better respondents:
- WA-RO developed Islamic dilemma argument
- MA-NI provided textual criticism argument
- Both actually argued for Christianity’s superiority
CH-CO just asserts it.
The Empirical Counterexamples
CH-CO claims: Sincere seeking → Christianity
But observably:
- Many sincere Christians convert to Islam (Yusuf Islam, etc.)
- Many sincere Muslims convert to Christianity (Nabeel Qureshi, etc.)
- Many sincere seekers remain uncertain
- Many sincere seekers become atheist
- Converts go all directions
If sincere seeking reliably produced Christianity, we wouldn’t see this pattern.
CH-CO’s claim contradicts observable evidence about religious conversion.
The Premise Rejection Strategy
CH-CO’s approach:
- Phil assumes equal evidence
- I reject that assumption
- Therefore, question is invalid
- [No answer provided]
Problem: Even wrong premises deserve conditional engagement.
Better: “I reject your premise—Christianity has superior evidence. But IF someone were in Miriam’s position, here’s what I think happens: .”
CH-CO stops at step 3.
The Final Assessment
CH-CO contributes:
- Biblical promise citation (Matthew 7:7)
- Premise identification and challenge
- Brief statement of Christian distinctives
CH-CO fails to contribute:
- Any evidence for Christianity’s superiority
- Any argument for Islam’s failure
- Any answer to Miriam’s fate
- Any engagement with epistemic symmetry
- Any response to empirical counterexamples
- Any development beyond assertion
Lower-tier response—confidently asserts Christianity’s obvious superiority and Islam’s failure without providing any evidence or arguments, commits No True Scotsman fallacy by defining sincere seeking as reaching Christianity, uses biblical promise circularly, never answers what happens to Miriam, dismisses complexity without engagement.
LE-GI
LE-GI
STEELMAN PARAPHRASE
“The scenario is pointless because it would never actually happen in reality—mixed-faith marriages don’t produce the described epistemic situation. When challenged about unfamiliarity with mixed-faith families: actually, you probably don’t know many such families where parents worship different gods. I know many, which provides empirical basis for my assessment. Upon reflection: the scenario isn’t pointless because it never happens—quite the opposite, it happens constantly. Mixed-faith households are common, and children routinely report split credences exactly like Miriam’s 45/45/10 distribution. My initial dismissal was wrong. The real issue is more fundamental: there is only one God (not multiple competing gods), and if someone is ‘unequally yoked’ (married to unbeliever per 2 Corinthians 6:14) without actively trying to convert their spouse, this indicates absence of genuine faith. However, this shifts culpability to parents rather than addressing the child’s situation. Dismissing the scenario as ‘pointless’ or ‘would never happen’ actually avoids engaging the legitimate problem it presents. The substantive question remains: would a loving God condemn a child whose honest epistemic assessment accurately tracks her environment’s religious ambiguity? If not—if God doesn’t condemn such honesty—then honesty rather than tribal certainty must be what ultimately matters for divine judgment.”
SCORING RUBRIC
| Dimension | Grade | Score | Weight | Weighted | Key Evidence |
|---|---|---|---|---|---|
| 1. Reason-Giving | C+ | 77 | 2× | 154 | Evolves position; final comment develops argument; initial dismissal poor |
| 2. Gentleness | C | 74 | 1× | 74 | “Pointless scenario” dismissive; “you likely don’t know” condescending; improves |
| 3. Logical Validity | C+ | 78 | 1× | 78 | Final reasoning valid; contradicts earlier claims |
| 4. Informal Fallacies | C | 75 | 1× | 75 | Initial dismissal is genetic fallacy; corrects self later |
| 5. Epistemic Precision | B- | 82 | 2× | 164 | Excellent final comment: “honesty tracks environment’s ambiguity” |
| 6. Direct Engagement | C+ | 77 | 2× | 154 | Eventually engages well; initially dismissive; no final answer on safe/damned |
| 7. Principled Reasoning | B- | 81 | 1× | 81 | Final principle: honesty vs. tribal certainty; well articulated |
| 8. Theological Literacy | C+ | 78 | 1× | 78 | Knows “unequally yoked”; understands mixed-faith issues |
| 9. Assumption Auditing | B- | 82 | 2× | 164 | Corrects own initial assumption; examines “would never happen” claim |
| 10. Moral Coherence | B- | 81 | 1× | 81 | Strong final question: should honesty matter more than tribal certainty? |
COMPOSITE: 1131/1400
FINAL GRADE: 80.8% = B-
EXPANDED COMMENTARY
The Self-Correcting Questioner
LE-GI represents significant position evolution through dialogue—starting with dismissive “pointless scenario that would never happen,” then claiming personal knowledge of mixed-faith families, then acknowledging the scenario happens constantly, and finally asking the crucial question about whether honesty should matter more than tribal certainty. He scores well on epistemic precision (B-), assumption auditing (B-), principled reasoning (B-), and moral coherence (B-) due to his final evolved position, despite poor initial engagement.
What He Does Well (Eventually)
The Position Reversal (B- on Assumption Auditing):
Comment 1: “A pointless scenario that would never happen”
Comment 4: “It happens constantly. Mixed-faith households are common, and children routinely report split credences like Miriam’s.”
This is intellectual honesty:
- Admits initial assessment was wrong
- Corrects based on reflection
- Acknowledges scenario’s realism
- Shows willingness to revise
The Empirical Claim (B- on Reason-Giving):
“Children routinely report split credences like Miriam’s.”
LE-GI claims: Miriam’s 45/45/10 isn’t hypothetical—children in mixed-faith homes actually experience this.
This strengthens Phil’s case by establishing empirical basis.
The “Honesty Tracks Environment” Recognition (B- on Epistemic Precision):
“Would a loving God condemn a child whose honesty tracks her environment’s ambiguity?”
This is sophisticated epistemic language:
- “Honesty tracks” = accurate calibration to evidence
- “Environment’s ambiguity” = recognizes evidential symmetry
- Child’s belief matches actual epistemic situation
Excellent formulation of the epistemic problem.
The Honesty vs. Tribal Certainty Distinction (B- on Principled Reasoning):
“If not, then honesty—instead of tribal certainty—must be what matters.”
This identifies crucial choice:
- Tribal certainty: Believing what your group believes
- Honesty: Calibrating belief to evidence
LE-GI suggests: If God doesn’t condemn honest tracking of ambiguity, then honesty matters more than tribal allegiance.
Strong philosophical/theological point.
The Problem Acknowledgment (B- on Moral Coherence):
“Dismissing the scenario avoids the problem”
LE-GI recognizes: Initial dismissal was evasion, not engagement.
This meta-awareness about apologetic strategies is valuable.
Where He Falls Short
The Initial Dismissal (C on Gentleness, D on Direct Engagement initially):
“A pointless scenario that would never happen”
This is:
- Dismissive without investigation
- Assumes scenario is unrealistic
- Avoids engagement
- Condescending
Poor initial response.
The Condescending Assumption (C on Gentleness):
“I’m afraid you likely don’t know any families in which parents worshiped two different gods. I know many.”
This assumes:
- Phil lacks experience
- Questioner hasn’t encountered mixed-faith families
- LE-GI’s experience > Phil’s
Condescending tone that doesn’t engage substance.
The “Only One God” Move (C+ on Fallacies):
“There is only one God”
This begs the question:
- Phil’s scenario involves competing claims about which God is real
- Saying “only one God” assumes Christianity without argument
- Doesn’t help Miriam determine which tradition points to that one God
The Unequally Yoked Application (C+ on Reason-Giving):
“If you are ‘unequally yolked’ [yoked] and are not trying to win your spouse to your faith you have no faith at all.”
This shifts to parental culpability but doesn’t address child’s situation.
Also harsh: Denying faith to those in mixed marriages who aren’t aggressively evangelizing spouse.
Never Answers Safe or Damned (C+ on Direct Engagement):
LE-GI’s final comment asks excellent question: “Would a loving God condemn a child whose honesty tracks her environment’s ambiguity?”
But never answers his own question.
Implies “no” (if not condemn, then honesty matters), but doesn’t explicitly state position.
The Self-Contradiction Unacknowledged (C+ on Logical Validity):
LE-GI:
- “Would never happen”
- “I know many [mixed-faith families]”
- “Happens constantly”
These don’t cohere well:
- If he knows many mixed-faith families (comment 2)
- Why did he think scenario would never happen? (comment 1)
Doesn’t acknowledge the tension between comments 1 and 2.
What’s Missing
1. Acknowledge the reversal explicitly: “I initially said ‘pointless scenario that would never happen.’ I was wrong—it happens constantly. This changes my approach: [new position].”
2. Answer the question posed: “I asked whether loving God would condemn child tracking environment’s ambiguity. My answer: [no, because honesty matters / or / yes, but… / or / uncertain because…].”
3. Develop honesty vs. tribal certainty: “I suggested honesty matters more than tribal certainty. Here’s how this applies to Miriam: [if she’s honest in tracking evidence, then…].”
4. Address parental vs. child responsibility: “I mentioned unequally yoked parents. But even granting parental fault, the child still faces genuine epistemic challenge. Here’s how God judges: [framework].”
Why This Scores B- (80.8%)
LE-GI scores B- because:
- Significant intellectual honesty (reverses position)
- Excellent final epistemic formulation (B-)
- Strong moral question (honesty vs. tribal certainty)
- Good assumption auditing (recognizes scenario isn’t pointless)
- Sophisticated language (“honesty tracks environment”)
- Acknowledges dismissal avoids problem
Doesn’t reach B because:
- Poor initial engagement (dismissive)
- Never answers his own question
- Condescending tone early
- Self-contradiction not acknowledged
- “Only one God” begs question
- Doesn’t develop implications fully
The Position Evolution Value
LE-GI’s trajectory:
- Dismissal: “Pointless, would never happen”
- Experience claim: “I know many mixed-faith families”
- Correction: “Happens constantly”
- Engagement: “Would loving God condemn honesty tracking ambiguity?”
This demonstrates:
- Willingness to revise
- Openness to recognizing error
- Movement toward substantive engagement
- Growing sophistication
This is valuable even though final position isn’t fully developed.
The “Honesty Tracks Environment” Formulation
LE-GI’s phrase:
“Child whose honesty tracks her environment’s ambiguity”
Why this is excellent:
“Tracks” suggests:
- Accurate calibration
- Responsive to evidence
- Epistemic virtue (not vice)
“Environment’s ambiguity” recognizes:
- Evidence actually is ambiguous
- Not child’s fault
- Appropriate response to real situation
This is best articulation of Miriam’s epistemic situation in the thread.
The Honesty vs. Tribal Certainty Choice
LE-GI’s distinction:
“Honesty—instead of tribal certainty—must be what matters.”
This identifies fundamental theological choice:
Option A: Tribal certainty matters
- Believing what your tradition believes
- Regardless of evidence available
- Loyalty over calibration
Option B: Honesty matters
- Calibrating belief to available evidence
- Intellectual integrity
- Proportional credence
LE-GI suggests: If God doesn’t condemn honest ambiguity-tracking, then honesty wins.
This is important theological conclusion that few respondents reach.
The Empirical Claim About Mixed-Faith Families
LE-GI: “Children routinely report split credences like Miriam’s.”
If true, this is significant:
- Makes scenario empirically grounded, not merely hypothetical
- Means millions of children face this
- Raises stakes for theological answer
Would benefit from: Evidence/studies supporting this claim.
The Unequally Yoked Harshness
LE-GI: “If you are ‘unequally yolked’ and are not trying to win your spouse to your faith you have no faith at all.”
This is harsh judgment:
- Denies faith to those in mixed marriages
- Unless actively evangelizing spouse
- No recognition of respect for spouse’s autonomy
- No recognition of wisdom in maintaining marital peace
Also doesn’t address: Miriam’s situation even if parents are culpable.
The Final Assessment
LE-GI contributes:
- Significant position reversal (intellectual honesty)
- Recognition scenario happens constantly
- Excellent epistemic formulation (“honesty tracks environment”)
- Important distinction (honesty vs. tribal certainty)
- Strong moral question about condemning honest tracking
- Acknowledgment dismissal avoids problem
- Empirical claim about children’s split credences
LE-GI fails to contribute:
- Answer to his own question
- Explicit acknowledgment of position reversal
- Development of honesty vs. tribal certainty implications
- Address of self-contradiction (knows families but said wouldn’t happen)
- Resolution of parental vs. child responsibility
- Final position on safe/damned
Upper-tier response—demonstrates rare intellectual honesty by reversing initial dismissive position, provides best formulation of epistemic problem in thread, asks crucial question about honesty vs. tribal certainty, but doesn’t complete the work by answering own question or developing implications.
DA-WI-2
DA-WI-2
STEELMAN PARAPHRASE
“Scripture promises that those who diligently seek God will find Him—this represents genuine honest seeking that leads to discovery. God rewards authentic spiritual pursuit with revelation. Regarding what happens to Miriam in her honesty: your questioning pattern suggests you’re avoiding the finality of making a necessary choice. At some point, decision is required, not perpetual investigation. However, upon further reflection prompted by your challenge: why would we be required to make a choice if the evidence remains genuinely split? What compels choosing a God with full certainty when available evidence doesn’t warrant such certainty in many minds, including Miriam’s? This is a legitimate question that my initial ‘you must choose’ position doesn’t adequately address. The answer to this tension between ‘evidence doesn’t warrant certainty’ and ‘must choose’ is captured in one word: faith. Faith bridges the gap between insufficient evidence for absolute certainty and the necessity of commitment. Faith isn’t belief despite overwhelming contrary evidence, but trust that moves beyond incomplete evidence to commitment. Miriam’s situation—45/45/10 credence distribution—represents precisely the epistemic state where faith becomes relevant. She cannot achieve certainty through evidence alone, yet the decision about ultimate reality requires response. Faith is the mechanism by which one moves from epistemic uncertainty to practical commitment, not by abandoning intellectual integrity but by recognizing that absolute certainty isn’t prerequisite for reasonable commitment.”
SCORING RUBRIC
| Dimension | Grade | Score | Weight | Weighted | Key Evidence |
|---|---|---|---|---|---|
| 1. Reason-Giving | B- | 82 | 2× | 164 | “Diligent seeking → finding”; questions own position; “faith” answer undeveloped |
| 2. Gentleness | C+ | 78 | 1× | 78 | “Sounds like you’re avoiding” mildly confrontational; otherwise respectful |
| 3. Logical Validity | B- | 81 | 1× | 81 | Questions create logical progression; “faith” as bridge coherent |
| 4. Informal Fallacies | B- | 82 | 1× | 82 | Mostly clean; “avoiding finality” slightly ad hominem; corrects direction |
| 5. Epistemic Precision | B | 84 | 2× | 168 | Excellent: recognizes evidence doesn’t warrant certainty; understands Miriam’s state |
| 6. Direct Engagement | B- | 81 | 2× | 162 | Evolves through dialogue; asks Phil’s question back; “faith” answer incomplete |
| 7. Principled Reasoning | B | 85 | 1× | 85 | Principle: faith bridges evidence gap; consistently applied |
| 8. Theological Literacy | B- | 82 | 1× | 82 | Knows “seek and find” promise; understands faith’s epistemic role |
| 9. Assumption Auditing | B+ | 87 | 2× | 174 | Questions own “must choose” position; recognizes tension |
| 10. Moral Coherence | B | 84 | 1× | 84 | Recognizes “evidence doesn’t warrant certainty” is legitimate; faith as response |
COMPOSITE: 1160/1400
FINAL GRADE: 82.9% = B-
EXPANDED COMMENTARY
The Evolving Questioner
DA-WI-2 represents remarkable position evolution through Socratic dialogue—starting with “diligent seeking leads to finding,” moving to “you’re avoiding making a choice,” then genuinely questioning his own position by asking “why must we choose when evidence doesn’t warrant certainty?”, and concluding with “faith” as the one-word answer to the tension. He scores well across most dimensions, particularly assumption auditing (B+), principled reasoning (B), epistemic precision (B), and moral coherence (B), making this one of the better responses in the thread.
What He Does Excellently
The “Diligent Seeking Leads to Finding” Opening (B- on Theological Literacy):
“The word says that those who diligently seek God will find him that’s another word for honest seeking”
Biblical reference: Matthew 7:7 – “Seek and you will find”
DA-WI-2’s claim:
- Diligent/honest seeking → finding
- God rewards genuine pursuit
- Seeking is active, not passive
Standard evangelical position.
The Turning Point Question (B+ on Assumption Auditing):
“Why would we have to make a choice if the evidence is split? What compels you to choose a God with full certainty when the evidence doesn’t warrant certainty in many minds such as Miriam’s?”
This is remarkable because:
- DA-WI-2 asks Phil’s own question
- Challenges his own earlier “must choose” position
- Recognizes evidence may not warrant certainty
- Shows intellectual honesty
- Genuine engagement rather than defensive doubling-down
Rare intellectual move in apologetic dialogue.
The Evidence Recognition (B on Epistemic Precision):
“When the evidence doesn’t warrant certainty in many minds such as Miriam’s”
DA-WI-2 acknowledges:
- Evidence might not support certainty
- Many people (not just Miriam) face this
- This is legitimate epistemic state
- Not dismissing as rare edge case
Excellent epistemic awareness.
The “Faith” Answer (B on Principled Reasoning):
“One word,’ faith’”
DA-WI-2’s solution:
- Faith bridges gap between evidence and commitment
- Not abandoning rationality
- Recognizing limits of evidence
- Trust component necessary
This is sophisticated answer even though undeveloped.
The Position Evolution (B+ on Assumption Auditing):
DA-WI-2’s progression:
- “Seeking leads to finding” (confident promise)
- “You’re avoiding making choice” (accusatory)
- “Why must we choose when evidence doesn’t warrant certainty?” (self-questioning)
- “Faith” (resolution attempt)
This shows:
- Willingness to question own position
- Openness to Phil’s challenges
- Intellectual humility
- Genuine dialogue rather than defensive posturing
The Socratic Method Value (B on Direct Engagement):
DA-WI-2 doesn’t just answer—he questions:
- Asks what happens to Miriam
- Questions why choice is necessary
- Recognizes his own tension
- Arrives at “faith” through dialectic
This is dialogical engagement rather than monological assertion.
Where He Falls Short
The “Avoiding Finality” Accusation (C+ on Gentleness):
“Sounds like to me you’re just trying to avoid the finality that you have to make a choice”
This is mildly accusatory:
- Suggests Phil is evading
- Implies bad faith in questioning
- “Trying to avoid” questions motives
Though not as harsh as many respondents, this is unnecessarily confrontational.
The Undeveloped “Faith” Answer (B- on Reason-Giving):
DA-WI-2’s conclusion: “One word,’ faith’”
This is excellent start but needs development:
- What kind of faith? (blind faith vs. reasoned faith)
- How does faith help Miriam choose between competing claims?
- Is faith in Christianity different from faith in Islam?
- Does God honor faith in wrong direction?
One word isn’t enough even though it’s the right word.
Never Answers Safe or Damned (B- on Direct Engagement):
Phil asks: What happens to Miriam?
DA-WI-2’s trajectory:
- Seeking leads to finding
- You must choose
- Why must we choose if evidence unclear?
- Faith
But never: Is she safe or damned at 45/45/10?
The faith answer implies she needs to exercise faith, but doesn’t address what happens if she dies before faith develops.
The “Must Choose” to “Why Must We Choose” Tension (B- on Logical Validity):
DA-WI-2:
- Comment 2: “You’re avoiding the finality that you have to make a choice”
- Comment 3: “Why would we have to make a choice if the evidence is split?”
These pull in opposite directions:
- First assumes choice is necessary
- Second questions whether choice is necessary
The “faith” answer resolves this but the tension isn’t explicitly acknowledged.
What’s Missing
1. Develop “faith” answer: “I said ‘faith’ bridges the gap. Here’s what I mean: faith isn’t belief without evidence, but trust that moves beyond incomplete evidence to commitment. For Miriam, this means: [how faith helps her choose between competing claims with symmetric evidence].”
2. Acknowledge position evolution: “I initially said you must choose, then I questioned why we must choose when evidence doesn’t warrant certainty. This tension resolves through faith: .”
3. Answer the question: “Therefore, if Miriam dies at 45/45/10 before exercising faith toward one option, she is [safe/damned/judged proportionally] because [reasoning connecting faith requirement to this state].”
4. Distinguish faith types: “Faith bridges evidence gap. But Muslims also exercise faith. Here’s how Christian faith differs: .”
Why This Scores B- (82.9%)
DA-WI-2 scores B- (upper edge of 80-89%) because:
- Remarkable intellectual honesty (questions own position)
- Asks Phil’s question himself (B+)
- Recognizes evidence may not warrant certainty (B)
- “Faith” as bridge is sophisticated (B)
- Evolves through dialogue (B+)
- Strong epistemic precision (B)
- Clean reasoning (B-)
- Good moral coherence (B)
Doesn’t reach B because:
- “Faith” answer undeveloped (one word insufficient)
- Never answers safe/damned explicitly
- “Avoiding finality” mildly accusatory
- Doesn’t distinguish faith types
- Position evolution not explicitly acknowledged
The “Faith” as Bridge Concept
DA-WI-2’s one-word answer: “Faith”
Why this is the right direction:
Faith in Christian theology:
- Not belief without evidence (that’s credulity)
- Not certainty beyond doubt (that’s knowledge)
- Trust that moves beyond evidence to commitment
- Hebrews 11:1: “Faith is confidence in what we hope for and assurance about what we do not see”
For Miriam’s situation:
- Evidence brings her to 45/45/10
- Can’t reach certainty through evidence alone
- Faith is mechanism to move from uncertainty to commitment
- Not abandoning intellectual integrity but recognizing evidence’s limits
This is sophisticated answer that few respondents provide.
Needs development:
- How does faith help choose between competing claims?
- What role does evidence play in directing faith?
- Is faith in wrong direction honored by God?
The Self-Questioning Move
DA-WI-2’s question:
“Why would we have to make a choice if the evidence is split?”
This is Phil’s question, asked by a Christian respondent.
Why this is remarkable:
- Shows genuine listening
- Willingness to take objection seriously
- Not defensive doubling-down
- Intellectual honesty
Few respondents demonstrate this.
Most patterns:
- Assert position
- Phil challenges
- Double down on assertion
- Dismiss Phil’s challenge
DA-WI-2’s pattern:
- Assert position (“must choose”)
- Phil challenges
- Question own assertion
- Attempt resolution (“faith”)
This is exemplary apologetic dialogue.
The Evidence Acknowledgment
DA-WI-2:
“When the evidence doesn’t warrant certainty in many minds such as Miriam’s”
This acknowledges:
- Evidence may genuinely not support certainty
- This isn’t rare edge case (“many minds”)
- Miriam’s uncertainty is reasonable response to evidence
- Not dismissing as ignorance or bad faith
Compare to other respondents:
- Most claim evidence clearly favors Christianity
- Most dismiss symmetric evidence as impossible
- Most claim honest seeking inevitably reaches Christianity
DA-WI-2 acknowledges evidence may not settle the question.
The Progression’s Value
DA-WI-2’s evolution models:
Good apologetics:
- Listen to objection
- Consider seriously
- Question own position
- Attempt genuine resolution
Bad apologetics:
- Assert position
- Dismiss objection
- Double down
- Attack questioner
DA-WI-2 demonstrates the first approach.
What “Faith” Needs to Address
DA-WI-2’s one-word answer needs expansion:
Question 1: How does faith help Miriam choose between Christianity and Islam?
- Both require faith
- Both claim to be true faith
- Faith alone doesn’t discriminate
Question 2: What happens if she exercises faith toward Islam?
- Is wrong-directed faith honored?
- Or is only Christian faith salvific?
Question 3: What if she dies before exercising faith?
- Still at 45/45/10
- Hasn’t committed through faith
- Safe or damned?
These questions need answers for “faith” solution to be complete.
The Final Assessment
DA-WI-2 contributes:
- “Seeking leads to finding” principle
- Recognition of position tension
- Self-questioning about “must choose”
- Acknowledgment evidence may not warrant certainty
- Recognition many minds face this
- “Faith” as bridge concept
- Excellent intellectual honesty
- Genuine dialogical engagement
- Evolution through conversation
DA-WI-2 fails to contribute:
- Development of “faith” answer
- Distinction between faith types
- Answer to safe/damned question
- Explicit acknowledgment of position evolution
- Application of faith to Miriam’s specific situation
- Address of what happens if she dies mid-process
Upper-tier response—demonstrates rare intellectual honesty by questioning own position, asks Phil’s question himself, recognizes evidence may not warrant certainty, provides “faith” as sophisticated answer, but doesn’t develop it fully or answer the specific question about Miriam’s fate.
NI-MU
NI-MU
STEELMAN PARAPHRASE
“Jesus is the only way to God—this establishes Christian exclusivity without qualification. Regarding what happens to Miriam in her honesty: honesty is not the requirement for salvation. Neither are works nor intellectual curiosity salvific. What God requires is faith in Christ and His atoning work—specifically, being born again through the Holy Spirit. As Jesus explicitly stated to Nicodemus: ‘You must be born again’ (John 3:3, 3:7). This is the non-negotiable requirement for entering God’s kingdom. Salvation doesn’t depend on moral virtue (honesty), human effort (works), or intellectual achievement (curiosity)—it depends on spiritual regeneration through faith in Christ’s substitutionary atonement. This means Miriam’s honest assessment of competing claims, while commendable as human virtue, doesn’t satisfy the theological requirement for salvation. The born again experience is necessary regardless of one’s intellectual integrity or sincerity in seeking truth.”
SCORING RUBRIC
| Dimension | Grade | Score | Weight | Weighted | Key Evidence |
|---|---|---|---|---|---|
| 1. Reason-Giving | D+ | 68 | 2× | 136 | Cites “born again”; lists what’s not required; minimal development |
| 2. Gentleness | C | 74 | 1× | 74 | Not hostile; matter-of-fact; somewhat dismissive of honesty |
| 3. Logical Validity | C- | 72 | 1× | 72 | Valid within evangelical framework; premises undefended |
| 4. Informal Fallacies | C- | 71 | 1× | 71 | Begs question (assumes born again framework); dismisses honesty without argument |
| 5. Epistemic Precision | D | 65 | 2× | 130 | Doesn’t address epistemic problem; “honesty not required” misses point |
| 6. Direct Engagement | D | 64 | 2× | 128 | States position; doesn’t answer what happens to Miriam |
| 7. Principled Reasoning | C- | 72 | 1× | 72 | Principle: born again required; doesn’t apply to Miriam’s case |
| 8. Theological Literacy | B- | 81 | 1× | 81 | Knows John 3:3; understands substitutionary atonement, regeneration |
| 9. Assumption Auditing | D | 65 | 2× | 130 | Assumes born again framework settles question; doesn’t examine epistemic access |
| 10. Moral Coherence | D+ | 67 | 1× | 67 | Doesn’t address justice of requiring born again without epistemic access |
COMPOSITE: 932/1400
FINAL GRADE: 66.6% = D+
EXPANDED COMMENTARY
The Brief Exclusivist
NI-MU represents minimal engagement exclusivism—providing brief statements of Christian exclusivity and born again requirement without developing how these apply to Miriam’s specific epistemic situation. He scores moderately on theological literacy (B-) while failing on epistemic precision (D), direct engagement (D), and assumption auditing (D).
What He Provides
The Exclusivity Statement (B- on Theological Literacy):
“Jesus is the only way to God.”
John 14:6: “I am the way and the truth and the life. No one comes to the Father except through me.”
Clear, unequivocal statement of Christian exclusivism.
The Born Again Requirement (B- on Theological Literacy):
“What is required is faith in Christ and His atoning work. As Jesus said, ‘You must be born again’”
John 3:3, 3:7: Jesus to Nicodemus: “Truly, truly, I say to you, unless one is born again he cannot see the kingdom of God… You must be born again.”
NI-MU articulates:
- Salvation through faith in Christ’s atonement
- Regeneration (born again) is necessary
- Not by works or human effort
The What’s Not Required List (C- on Reason-Giving):
“Honesty is not what is required, nor works, nor intellectual curiosity.”
NI-MU establishes negatively:
- Not honesty
- Not works (Ephesians 2:8-9)
- Not intellectual curiosity
This reflects: Salvation by grace through faith alone (sola fide, sola gratia).
Where He Fails
The “Honesty Not Required” Problem (D on Epistemic Precision):
“Honesty is not what is required”
This misses Phil’s point:
Phil isn’t claiming: Honesty earns salvation
Phil is asking: Does God condemn honest uncertainty?
Different questions:
- Whether honesty saves (NI-MU’s framework)
- Whether honest uncertainty is culpable (Phil’s question)
NI-MU addresses the first without engaging the second.
Never Answers Miriam’s Fate (D on Direct Engagement):
Phil asks: What happens to Miriam in her honesty?
NI-MU responds:
- Jesus is only way
- Born again required
- Honesty doesn’t save
Never states: Is Miriam safe or damned at 45/45/10?
The Born Again Without Epistemic Bridge (D on Assumption Auditing):
NI-MU’s framework:
- Must be born again
- Born again through faith in Christ
- Therefore… [Miriam’s fate?]
Missing: How does Miriam reach faith in Christ when facing symmetric evidence?
The requirement is stated but epistemic access problem isn’t addressed.
The Intellectual Curiosity Dismissal (D on Epistemic Precision):
“Nor intellectual curiosity”
This dismisses:
- Miriam’s investigation
- Honest inquiry
- Truth-seeking
As if these don’t matter for determining which faith to embrace.
But Miriam needs intellectual curiosity to determine whether to embrace Christianity or Islam—both require “born again” type commitment.
Zero Development (D+ on Reason-Giving):
NI-MU provides:
- Two brief statements
- Total: ~30 words across two comments
- No elaboration
- No application to Miriam
- No engagement with Phil’s challenge
Minimal effort.
The Circular Framework (C- on Fallacies):
NI-MU’s implicit argument:
- Must be born again (Christian requirement)
- Therefore, must embrace Christianity
- But how does one determine Christianity is true? [Not addressed]
Uses Christian framework to prove Christian framework without defending it.
What’s Missing
1. Address epistemic access: “I said born again is required. For Miriam facing symmetric evidence, here’s how she determines which faith requires the true ‘born again’: [epistemic argument or proportional judgment].”
2. Distinguish honesty types: “When I said honesty isn’t required for salvation, I meant it doesn’t earn salvation (sola gratia). But whether honest uncertainty is culpable is different question: [engagement].”
3. Apply to Miriam: “Given born again requirement, Miriam at 45/45/10 is [safe/damned/proportional] because [reasoning].”
4. Develop the requirement: “Born again is required. This happens when: .”
Why This Scores D+ (66.6%)
NI-MU scores D+ because:
- Clear exclusivity statement
- Born again requirement articulated (B-)
- Knows relevant texts (John 3, 14:6)
- Understands sola fide/gratia framework
- Brief but theologically coherent
But fails because:
- Minimal engagement (two brief comments)
- Never answers safe/damned
- Doesn’t address epistemic access problem
- “Honesty not required” misses Phil’s point
- Dismisses intellectual curiosity without engagement
- No development or application
- Circular reasoning undefended
The “Honesty Not Required” Confusion
NI-MU claims: Honesty not required
Within sola gratia framework, this means: Honesty doesn’t earn salvation
Correct theologically.
But Phil’s question is different: Does God condemn honest uncertainty arising from symmetric evidence?
Two different questions:
- Does honesty save? (No—grace saves)
- Is honest uncertainty culpable? (This is what Phil asks)
NI-MU answers #1 without addressing #2.
The Minimal Engagement Problem
NI-MU provides:
- Comment 1: 7 words
- Comment 2: ~25 words
- Total: ~32 words
Compare to substantive respondents:
- LE-HO: Multiple paragraphs with distinctions
- DA-WI: Evolution through questions
- WA-RO: Developed Islamic dilemma argument
NI-MU provides: Two brief assertions without development.
The Born Again Framework Limitations
NI-MU’s position:
- Born again required
- Through faith in Christ
Doesn’t address:
- How Miriam determines Christianity vs. Islam
- What happens during investigation period
- Whether God judges based on trajectory
- Proportional punishment for uncertainty
- Post-mortem opportunity
Framework stated but not applied to actual scenario.
The Final Assessment
NI-MU contributes:
- Clear exclusivity statement
- Born again requirement
- Biblical text knowledge (John 3, 14:6)
- Sola fide/gratia understanding
- What doesn’t save (works, honesty, curiosity)
NI-MU fails to contribute:
- Answer to Miriam’s fate
- Engagement with epistemic problem
- Application of born again to her situation
- Development beyond brief assertions
- Response to Phil’s actual question
- Any substantive reasoning
Lower-tier response—provides brief statements of orthodox evangelical soteriology but with zero development, no engagement with epistemic challenge, no answer to the actual question, dismisses honesty without addressing whether honest uncertainty is culpable.
TY-GO
TY-GO
STEELMAN PARAPHRASE
“The fundamental problem begins when we assume God must conform to our human concepts of fairness or compassion. Scripture challenges this assumption: Isaiah 55:8 states ‘For my thoughts are not your thoughts, neither are your ways my ways, declares the Lord.’ In other words, God’s justice and mercy are perfect, but they operate according to His divine wisdom rather than human logic. The question isn’t what we think God should do—it’s what He actually does according to His revealed nature. Regarding Miriam’s situation: Scripture consistently affirms that God responds not to mere intellectual curiosity but to sincere pursuit of truth. His mercy moves toward those who truly seek Him. Matthew 7:7 promises ‘Ask, and it will be given to you; seek, and you will find; knock, and it will be opened to you.’ Psalm 14:2 states ‘The LORD looks down from heaven… to see if there are any who understand, who seek after God.’ This establishes that if Miriam’s search is genuine—not merely intellectual curiosity but sincere hunger for the true God—Scripture indicates God will not ignore her. The core issue isn’t whether God is compassionate enough to reveal Himself, but whether the seeker is humble enough to receive revelation when it comes. Regarding humans dying before concluding their search: God doesn’t extend every seeker’s life indefinitely until they reach theological certainty. This raises the question of whether He provides sufficient time or whether seekers require perfect certainty. When someone protests ‘That’s not fair,’ they often mean ‘I wouldn’t do it that way if I were God’—which isn’t genuine truth-seeking but judgment over God’s character. Scripture responds through Abraham’s rhetorical question: ‘Will not the judge of all the earth do what is just?’ (Genesis 18:25). The question isn’t whether God gives enough time for absolute certainty, but whether we give Him enough trust to accept His justice even when we don’t fully understand His ways.”
SCORING RUBRIC
| Dimension | Grade | Score | Weight | Weighted | Key Evidence |
|---|---|---|---|---|---|
| 1. Reason-Giving | C+ | 77 | 2× | 154 | Cites Isaiah 55:8, Matthew 7:7, Psalm 14:2, Genesis 18:25; develops divine wisdom theme |
| 2. Gentleness | C | 74 | 1× | 74 | Respectful but “That’s not fair = judgment over God” is confrontational |
| 3. Logical Validity | C | 75 | 1× | 75 | Divine wisdom argument valid within framework; “seek → find” needs defense |
| 4. Informal Fallacies | C- | 72 | 1× | 72 | Begs question (uses Scripture to prove Scripture); dismisses justice concerns |
| 5. Epistemic Precision | C- | 71 | 2× | 142 | Distinguishes genuine seeking from intellectual curiosity; doesn’t address symmetric evidence |
| 6. Direct Engagement | C | 74 | 2× | 148 | Engages across three comments; never answers safe/damned directly |
| 7. Principled Reasoning | C+ | 78 | 1× | 78 | Principle: trust God’s wisdom over human fairness concepts; consistently applied |
| 8. Theological Literacy | B- | 81 | 1× | 81 | Good grasp of Isaiah 55:8, Matthew 7:7, Psalm 14:2, Genesis 18:25, divine wisdom theme |
| 9. Assumption Auditing | D+ | 68 | 2× | 136 | Assumes “That’s not fair” is judgment not legitimate question; doesn’t examine own framework |
| 10. Moral Coherence | D+ | 67 | 1× | 67 | “Will not judge of earth do what is just” assumes without showing; dismisses fairness concerns |
COMPOSITE: 1001/1400
FINAL GRADE: 71.5% = C-
EXPANDED COMMENTARY
The Divine Wisdom Appealer
TY-GO represents appeal to divine wisdom transcending human understanding—arguing God’s ways aren’t our ways (Isaiah 55:8), sincere seeking leads to finding (Matthew 7:7), and questioning God’s fairness is presumptuous judgment (Genesis 18:25). He scores moderately on theological literacy (B-) and principled reasoning (C+) while struggling with assumption auditing (D+), moral coherence (D+), and never directly answering whether Miriam is safe or damned.
What He Provides
The Isaiah 55:8 Framework (B- on Theological Literacy):
“For my thoughts are not your thoughts, neither are your ways my ways, declares the Lord”
Isaiah 55:8-9: God’s thoughts and ways are higher than human thoughts and ways
TY-GO’s application:
- God’s justice/mercy operate according to divine wisdom
- Not according to human logic
- We shouldn’t impose our fairness concepts on God
Legitimate theological move appealing to divine transcendence.
The Seeking Promises (B- on Theological Literacy):
“Ask, and it will be given to you; seek, and you will find; knock, and it will be opened to you” (Matthew 7:7)
“The LORD looks down from heaven… to see if there are any who understand, who seek after God” (Psalm 14:2)
TY-GO argues:
- God responds to sincere seeking
- Not to mere intellectual curiosity
- Genuine hunger for true God gets response
The Genesis 18:25 Appeal (B- on Theological Literacy):
“Will not the judge of all the earth do what is just?”
Genesis 18:25: Abraham’s rhetorical question when interceding for Sodom
TY-GO’s application:
- Assumes answer is “yes”
- Therefore, we should trust God’s justice
- Questioning whether God’s actions are just is presumptuous
The Genuine vs. Intellectual Seeking Distinction (C- on Epistemic Precision):
“If Miriam’s search is genuine, not merely intellectual curiosity but a sincere hunger for the true God”
TY-GO distinguishes:
- Genuine seeking: sincere hunger for God
- Intellectual curiosity: mere academic investigation
This is relevant distinction, though application to Miriam needs development.
Where He Fails
The “Our Ways vs. God’s Ways” Evasion (D+ on Moral Coherence):
TY-GO’s move:
- Humans have certain fairness concepts
- God’s ways transcend human understanding
- Therefore, we shouldn’t question whether God’s actions are fair
This evades rather than engages:
Phil isn’t asking: “Can we fully understand God?”
Phil is asking: “Does this specific outcome cohere with God’s revealed character of justice?”
TY-GO treats all justice questioning as presumptuous rather than distinguishing:
- External critique: Imposing human standards on God
- Internal critique: Testing whether actions cohere with God’s own revealed character
The “That’s Not Fair = Judgment Over God” Dismissal (D+ on Assumption Auditing):
“When someone says, ‘That’s not fair,’ what they often mean is, ‘I wouldn’t do it that way if I were God.’ That’s not a search for truth that’s judgment over God.”
This dismisses legitimate theological inquiry:
Questioning whether outcome is just can be:
- Presumptuous judgment (“God must do what I think”)
- OR legitimate inquiry (“Does this cohere with God’s justice claims?”)
TY-GO treats all “that’s not fair” objections as the first type, missing that Phil is doing the second.
The Seeking Without Addressing Symmetry (C- on Epistemic Precision):
TY-GO: Sincere seeking → God responds
Doesn’t address:
- Miriam IS seeking sincerely
- She faces symmetric evidence from both traditions
- Both parents presented their faith sincerely
- How does she determine which “finding” is true?
The promise “seek and find” doesn’t help Miriam determine whether finding leads to Christianity or Islam.
Never Answers Safe or Damned (C on Direct Engagement):
Phil asks repeatedly: What happens to Miriam?
TY-GO responds:
- God’s ways aren’t our ways
- Sincere seeking gets response
- “That’s not fair” is judgment over God
- Trust God’s justice
Never states: Is she safe or damned at 45/45/10?
The “Enough Time” Reframe (C on Reason-Giving):
TY-GO: “The question isn’t whether He gives enough time, but whether we give Him enough trust.”
This reframes Phil’s question:
- From: Does God give adequate time/evidence?
- To: Do we trust God enough?
But this doesn’t address:
- What happens if someone dies mid-search?
- Whether trusting requires certainty
- How trust helps determine which God to trust
Shifts from objective question (time/evidence) to subjective disposition (trust).
The Circular Scripture Use (C- on Fallacies):
TY-GO’s pattern:
- Uses Scripture to establish God’s character
- Phil questions whether actions cohere with that character
- TY-GO uses Scripture to dismiss the question
This is circular:
- Can’t use “Bible says God is just” to prove “God’s actions are just”
- When the question is whether specific actions align with justice
The Humble Reception Assumption (D+ on Assumption Auditing):
“The issue isn’t whether God is compassionate enough to reveal Himself, but whether the seeker is humble enough to receive the revelation when it comes.”
This assumes:
- Revelation comes to all sincere seekers
- Those who don’t receive it weren’t humble enough
- Problem is always with human, never with evidence clarity
Doesn’t account for:
- Sincere seekers who receive conflicting revelations
- Miriam receiving both Christian and Islamic “revelations” from parents
- Determining which reception is legitimate
What’s Missing
1. Distinguish critique types: “When I said God’s ways aren’t our ways, I meant we can’t fully comprehend Him. But testing whether actions cohere with God’s own revealed justice is different from imposing external standards. Let me address that internal coherence question: [engagement].”
2. Apply seeking to Miriam: “I said sincere seeking leads to finding. Miriam IS seeking sincerely. She’s found two competing claims. Here’s how God helps her determine which is true: [framework] or here’s what happens if she dies before determining: [safe/damned/proportional].”
3. Address symmetric evidence: “The ‘seek and find’ promise doesn’t address how to identify the finding amid competing revelations. Here’s how that works: [epistemic argument or trust in God to reveal truth clearly].”
4. Develop trust vs. certainty: “I said the question is trust, not time. This means: .”
Why This Scores C- (71.5%)
TY-GO scores C- because:
- Good theological literacy (multiple biblical texts)
- Consistent principle (trust divine wisdom)
- Genuine vs. intellectual seeking distinction
- Engages across multiple comments
- Some philosophical sophistication (ways vs. thoughts)
Doesn’t reach C because:
- Dismisses fairness questions without distinguishing types
- “That’s not fair” = judgment assumption
- Never answers safe/damned
- Doesn’t address symmetric evidence
- Circular use of Scripture
- Evasion via divine transcendence
- Doesn’t apply seeking to Miriam’s situation
The Isaiah 55:8 Strategy’s Limits
TY-GO’s move: God’s ways transcend human understanding
This is legitimate for:
- ✓ Acknowledging divine mystery
- ✓ Recognizing human finitude
- ✓ Appropriate epistemic humility
But can become evasion when:
- ✗ Used to dismiss all justice questions
- ✗ Treating internal critique as external imposition
- ✗ Avoiding engagement with coherence testing
TY-GO uses it primarily for evasion rather than appropriate humility.
The “Seek and Find” Promise Application
TY-GO: Sincere seeking → finding
But for Miriam:
- She IS seeking sincerely
- Both parents are “findings” from their perspectives
- She faces competing “findings”
The promise doesn’t address:
- How to identify true finding amid false ones
- What happens during seeking period
- Whether proportional credence is appropriate interim state
TY-GO assumes seeking → finding Christianity specifically, which begs the question.
The Trust Reframe Problem
TY-GO’s reframe:
- Not: Does God give enough time?
- But: Do we give God enough trust?
This shifts responsibility:
- From: God’s provision of evidence
- To: Human disposition of trust
But this doesn’t resolve:
- Trust in what? (Christianity or Islam—both require trust)
- How trust helps determine which claim to trust
- Whether trust is appropriate before adequate grounds
Reframing avoids rather than addresses the question.
The Genesis 18:25 Move
TY-GO quotes: “Will not the judge of all the earth do what is just?”
In context: Abraham questioning whether God would destroy righteous with wicked in Sodom
TY-GO’s application: Therefore trust God’s justice without questioning
Problems:
1. Assumes answer
- Rhetorical question implies “yes”
- But doesn’t show HOW the action is just
- Just asserts God must be just
2. Context differs
- Abraham is actually questioning God’s proposed action
- Bargaining for mercy
- Not accepting without question
3. Doesn’t address
- Whether specific action aligns with justice
- How to determine justice in edge cases
TY-GO uses the question to shut down inquiry when Abraham used it to engage in inquiry.
The Final Assessment
TY-GO contributes:
- Divine wisdom transcendence theme (Isaiah 55:8)
- Seeking promises (Matthew 7:7, Psalm 14:2)
- Genuine vs. intellectual seeking distinction
- Trust emphasis
- Multiple biblical references
- Genesis 18:25 appeal
- Consistent across three comments
TY-GO fails to contribute:
- Answer to safe/damned question
- Distinction between internal and external critique
- Application of seeking to symmetric evidence case
- Address of what happens during seeking
- Response to how trust helps determine which claim
- Engagement rather than dismissal of fairness concerns
Middle-lower-tier response—appeals to divine wisdom transcendence to evade rather than engage justice questions, uses biblical promises without addressing how they apply to symmetric evidence situation, dismisses fairness concerns as presumptuous judgment rather than distinguishing legitimate from illegitimate questioning, never answers the actual question about Miriam’s fate.
DI-WI
DI-WI
STEELMAN PARAPHRASE
“God possesses perfect omniscience regarding each person’s ultimate state of knowledge about Him, regardless of how long that person lives. He knows, before they die and at the moment of death, exactly what level of understanding, certainty, or knowledge of Him each individual will possess. This divine foreknowledge is relevant to questions about people dying mid-search or before reaching theological certainty. God’s judgment can account for His perfect knowledge of where each person stands epistemically at death—He isn’t surprised by timing or circumstances. This suggests that concerns about inadequate time for investigation or premature death may be addressed by God’s comprehensive knowledge of each person’s actual state. He judges based on perfect information about what knowledge they achieved, not on counterfactuals about what they might have known with more time, because He already knows precisely what their knowledge state is at death.”
SCORING RUBRIC
| Dimension | Grade | Score | Weight | Weighted | Key Evidence |
|---|---|---|---|---|---|
| 1. Reason-Giving | D | 65 | 2× | 130 | States divine omniscience; zero development |
| 2. Gentleness | B | 85 | 1× | 85 | Respectful, non-confrontational |
| 3. Logical Validity | C | 74 | 1× | 74 | Omniscience claim coherent; application unclear |
| 4. Informal Fallacies | C | 75 | 1× | 75 | No major fallacies; underdeveloped |
| 5. Epistemic Precision | D+ | 67 | 2× | 134 | “Knowledge of Him” vague; doesn’t address proportional belief |
| 6. Direct Engagement | D- | 62 | 2× | 124 | One sentence; doesn’t develop application |
| 7. Principled Reasoning | C- | 71 | 1× | 71 | Principle: God knows final state; doesn’t explain implications |
| 8. Theological Literacy | C+ | 78 | 1× | 78 | Understands divine omniscience |
| 9. Assumption Auditing | D | 65 | 2× | 130 | Assumes omniscience settles question; doesn’t examine how |
| 10. Moral Coherence | D+ | 68 | 1× | 68 | Doesn’t address whether judging based on God’s knowledge vs. person’s responsibility is just |
COMPOSITE: 959/1400
FINAL GRADE: 68.5% = D+
EXPANDED COMMENTARY
The Brief Omniscience Claimer
DI-WI represents extremely minimal engagement with divine omniscience claim—one sentence asserting God knows what knowledge each person will die with, without developing how this addresses Miriam’s situation or the justice questions. She scores moderately on gentleness (B) and theological literacy (C+) while failing on direct engagement (D-), reason-giving (D), and epistemic precision (D+) due to extreme brevity and lack of development.
What She Provides (Minimally)
The Divine Omniscience Claim (C+ on Theological Literacy):
“But He knows, regardless of our time here what we will die with in terms of knowledge of Him.”
This references:
- God’s omniscience (knows all things)
- God’s foreknowledge (knows future states)
- Applied to: what knowledge people have at death
Theologically coherent within Christian framework affirming divine omniscience.
The Gentle Tone (B on Gentleness):
DI-WI’s brief comment is:
- Non-confrontational
- Respectful
- Not dismissive or hostile
- Contributes calmly
Better than many more developed but hostile responses.
Where She Fails
The Extreme Brevity (D on Reason-Giving):
DI-WI provides:
- One sentence
- ~20 words
- No development
- No application
- No explanation
This is insufficient to constitute substantive engagement.
The Undeveloped Implication (D- on Direct Engagement):
DI-WI’s statement could lead to:
Interpretation A: God judges based on actual knowledge at death
- Miriam at 45/45/10 → God knows this → judges accordingly
Interpretation B: God knows counterfactuals
- God knows what Miriam would have known with more time
- Judges based on that
Interpretation C: God’s omniscience makes timing irrelevant
- God knows ultimate trajectory
- Judges based on direction, not state
DI-WI doesn’t indicate which interpretation she means or how it applies.
The “Knowledge of Him” Vagueness (D+ on Epistemic Precision):
“Knowledge of Him”
This could mean:
- Propositional knowledge (knowing that God exists, that Christianity is true)
- Personal knowledge (relationship with God)
- Degree of certainty (45/45/10 vs. 100/0/0)
- Understanding of doctrine
DI-WI doesn’t clarify which type of knowledge matters.
Never Answers the Question (D- on Direct Engagement):
Phil’s question: What happens to Miriam at 45/45/10?
DI-WI’s response: God knows what knowledge she’ll die with
Doesn’t answer: Is she safe or damned?
The omniscience claim could support either:
- Safe (God knows her honesty, judges proportionally)
- Damned (God knows she lacks saving faith/knowledge)
DI-WI doesn’t develop in either direction.
The Assumption (D on Assumption Auditing):
DI-WI assumes:
- Divine omniscience settles the question
- Knowing what someone will know at death addresses concerns
Doesn’t examine:
- Does God’s knowledge make their lack of knowledge excusable?
- Or does God’s knowledge just mean He accurately judges their inadequate knowledge?
- How does omniscience relate to justice?
What’s Missing
1. Develop the implication: “I said God knows what knowledge each person dies with. This means for Miriam at 45/45/10: God knows her exact epistemic state and [judges her proportionally / or / judges her as lacking saving knowledge]. Therefore she’s [safe/damned/proportional].”
2. Clarify knowledge type: “When I said ‘knowledge of Him,’ I meant: [propositional knowledge that Christianity is true / or / personal relationship / or / degree of certainty]. For Miriam, this means: [application].”
3. Connect omniscience to justice: “God’s knowledge of her state at death relates to justice because: [He judges based on actual capacity / or / He knows what she would have known with more time / or / He knows her heart’s direction].”
4. Address the concern: “The concern is people dying before adequate investigation. God’s omniscience addresses this by: [specific explanation of how knowing helps].”
Why This Scores D+ (68.5%)
DI-WI scores D+ because:
- Theologically coherent point (omniscience)
- Gentle, respectful tone (B)
- Potentially relevant to question
- No hostility or fallacies
- Brief but not dismissive
But fails because:
- Extreme brevity (one sentence)
- Zero development
- Doesn’t answer safe/damned
- Vague “knowledge of Him”
- Unclear how omniscience addresses justice
- No application to Miriam
- Assumption that omniscience settles question
The Omniscience Claim’s Potential
DI-WI’s point about God knowing final knowledge state could develop into:
Strong argument: “God knows Miriam’s 45/45/10 state results from honest investigation and symmetric evidence, not from willful rejection. Therefore He judges her [mercifully/proportionally] because His omniscience means He knows her heart and circumstances perfectly.”
Or: “God knows she lacks saving knowledge of Christ at death. His omniscience means He accurately judges this deficiency, resulting in [condemnation/proportional judgment].”
DI-WI provides neither development, leaving the claim hanging.
The Molinism Connection
DI-WI’s statement could invoke:
Molinism (middle knowledge):
- God knows all counterfactuals
- Knows what people would do in all circumstances
- Could judge based on what they would have believed with more time
But DI-WI doesn’t develop this sophisticated framework.
The One-Sentence Problem
DI-WI’s response is:
- Too brief to constitute argument
- More like conversation fragment
- Leaves all work to reader
- Could be valuable kernel if developed
- As stated: insufficient
Compare to other brief responses:
- DA-RI: Just verse quote (36.2% F)
- GI-GR: One sentence (59.9% F)
- DI-WI: One sentence (68.5% D+)
DI-WI scores higher because:
- More relevant point than verse quote
- Gentler tone than others
- Potentially valuable direction
- But still insufficient
The Final Assessment
DI-WI contributes:
- Divine omniscience point
- God knows final knowledge state
- Gentle tone
- Potentially relevant theological consideration
DI-WI fails to contribute:
- Any development
- Application to Miriam
- Answer to safe/damned
- Explanation of how omniscience helps
- Clarification of knowledge type
- Connection to justice
- Substantive engagement
Lower-tier response—provides one-sentence theological point about divine omniscience that could be valuable if developed, but leaves it completely undeveloped, doesn’t answer the question, maintains gentle tone, ultimately insufficient engagement despite potentially relevant direction.
LA-MA
LA-MA
STEELMAN PARAPHRASE
“God explicitly stated that accountability is proportional to opportunity: ‘To those given much, much will be required of them, and to those given little, little will be required of them’ (Luke 12:48). Additionally, Jesus taught that greater judgment falls on those who reject Him despite having heard extensively compared to those with limited exposure. The relevant application to Miriam: in a hypothetical case where she wasn’t given the rituals that would convince her—only the example of her parents and the Holy Spirit—the question becomes: how can you determine what constitutes adequate knowledge about other religions like Islam to create meaningful difference? Regarding honesty and sincerity: if someone is honest in their search, they may indeed be torn between options, because honesty and truth go hand in hand with logic. However, one can be sincere in searching while simultaneously being wrong in conclusions reached. Sincerity doesn’t guarantee correctness. Regarding divine judgment specifics: we can have hints from the biblical texts I mentioned about proportional accountability. However, I am not God, so I cannot declare with certainty what Miriam’s destiny would be. That isn’t my place to determine. Nevertheless, I believe it would be fallacious to think God is unjust or unloving merely because someone claims desperately to want somebody, yet ignores available evidence about that person. What constitutes a legitimate invitation but rejecting it because the host isn’t personally preferred? If invited to a party but deny the invitation because you dislike the host, you’ve made a choice. Similarly, one cannot claim to desperately seek God while ignoring God’s self-revelation. As I understand Miriam’s case: having two different cultures represented means she possesses a better view of diversity in human religious experience than living in a single-culture silo—this is more valuable, not more painful, than learning about religions only through books or secondhand sources, because she’ll experience them directly through family members.”
SCORING RUBRIC
| Dimension | Grade | Score | Weight | Weighted | Key Evidence |
|---|---|---|---|---|---|
| 1. Reason-Giving | B- | 82 | 2× | 164 | Cites Luke 12:48; develops proportional accountability; some circularity |
| 2. Gentleness | B | 84 | 1× | 84 | Respectful, humble (“not my place”); party analogy slightly confrontational |
| 3. Logical Validity | C+ | 78 | 1× | 78 | Proportional accountability valid; party analogy doesn’t quite fit |
| 4. Informal Fallacies | C+ | 77 | 1× | 77 | Party analogy imperfect; “ignoring evidence” begs question which evidence |
| 5. Epistemic Precision | B- | 81 | 2× | 162 | Good: “sincere but wrong” distinction; “two cultures = better view” insightful |
| 6. Direct Engagement | B- | 82 | 2× | 164 | Engages proportional principle; doesn’t definitively answer safe/damned |
| 7. Principled Reasoning | B+ | 87 | 1× | 87 | Strong: proportional accountability consistently applied; acknowledges limits |
| 8. Theological Literacy | B | 85 | 1× | 85 | Good grasp of Luke 12:48, proportional judgment, Holy Spirit’s role |
| 9. Assumption Auditing | B- | 81 | 2× | 162 | Examines own limits (“I am not God”); “ignoring evidence” assumes which evidence |
| 10. Moral Coherence | B+ | 88 | 1× | 88 | Strong: proportional accountability addresses fairness; two cultures as advantage |
COMPOSITE: 1171/1400
FINAL GRADE: 83.6% = B
EXPANDED COMMENTARY
The Proportional Accountability Advocate
LA-MA represents proportional accountability with epistemic humility—citing Luke 12:48 to establish that God requires more from those given more and less from those given less, acknowledging she cannot determine Miriam’s fate with certainty (“I am not God”), and uniquely arguing that Miriam’s two-culture exposure is an advantage rather than disadvantage. She scores excellently on principled reasoning (B+), moral coherence (B+), gentleness (B), and theological literacy (B), making this one of the better responses in the thread.
What She Does Excellently
The Luke 12:48 Proportional Principle (B on Theological Literacy):
“God said that to those given much, much will be required of them, and to those given little, little will be required of them.”
Luke 12:47-48: “That servant who knew his master’s will… will be beaten with many blows. But the one who did not know, and did what deserved a beating, will receive a few blows. From everyone who has been given much, much will be required.”
LA-MA applies this to Miriam:
- Accountability proportional to knowledge/opportunity
- Those with less exposure judged less strictly
- Biblical support for graduated judgment
This is one of the best biblical arguments for addressing Miriam’s situation.
The “I Am Not God” Humility (B on Assumption Auditing):
“I am not God so I cannot say with certainty what her destiny would be. It’s not my place to make that call.”
This demonstrates:
- Appropriate epistemic humility
- Recognition of limits
- Refusal to presume divine judgment
- Acknowledges uncertainty
Excellent apologetic posture.
The Sincere But Wrong Distinction (B- on Epistemic Precision):
“If you’re honest, you may be torn, because honesty and truth go hand in hand, so logic does. But you can be sincere in your search and at the same time be wrong.”
LA-MA distinguishes:
- Honesty in process
- Correctness of conclusion
- Sincerity ≠ truth
This is important distinction that addresses Phil’s emphasis on honesty.
The Two-Culture Advantage Insight (B+ on Moral Coherence):
“Miriam having two different cultures in her life means she’s got a better view of diversity than living in what’s true than if just exposed to one of them. It can probably be more painful than learning about them through books or others because there’ll probably be more of an emotional factor in her life. But the emotional factor brings more flavor.”
This is unique perspective:
- Two cultures = richer understanding, not disadvantage
- Direct experience > secondhand knowledge
- Emotional engagement enhances learning
- Reframes as opportunity, not problem
Rare positive reframing in the thread.
The Proportional Application (B+ on Principled Reasoning):
LA-MA consistently applies proportionality:
- To those given much → much required
- To those given little → little required
- Miriam has [amount X] → [requirement Y]
Coherent principle with biblical support.
Where She Falls Short
The Party Analogy Problem (C+ on Fallacies):
“What do we call a person who wants somebody so desperately that they ignore the fact that they have no part with Him. If you’re invited to a party but deny the invitation because you don’t like the host, would you believe them if they forced their way in?”
This analogy doesn’t fit:
Party scenario: Know who host is, reject due to personal preference
Miriam’s scenario: Doesn’t know which invitation is from the real host; two people claiming to host the party at different venues
Different situations:
- Rejecting known host (willful choice against preference)
- Unable to determine which host is legitimate (epistemic uncertainty)
LA-MA’s analogy assumes Miriam knows God but rejects Him, when actually she can’t determine which tradition represents God.
The “Ignoring Evidence” Claim (C+ on Assumption Auditing):
“They ignore the fact that they have no part with Him”
This begs the question:
- Which “Him”? (Christian God or Allah?)
- What evidence is being ignored?
- Miriam isn’t ignoring evidence—she’s weighing competing evidence
LA-MA assumes Christianity’s evidence is being ignored when Miriam is actually considering both traditions’ evidence.
The “Rituals That Would Convince” Ambiguity (C+ on Epistemic Precision):
“In the hypothetical case of Miriam, it won’t be the rituals that will convince her, but the example of her parents and the Holy Spirit.”
This is somewhat unclear:
- What rituals?
- Why wouldn’t rituals convince?
- How do parents’ example convince when they model contradictory traditions?
- Role of Holy Spirit in this?
Needs development.
Never Definitively Answers Safe or Damned (B- on Direct Engagement):
LA-MA:
- Cites proportional principle
- Says “I am not God” so can’t determine
- Suggests two cultures is advantage
But never states: Based on proportional principle, she believes Miriam is [safe/damned/proportional judgment]
The humility is appropriate, but she could say: “While only God knows definitively, the proportional principle suggests…”
What’s Missing
1. Apply proportionality explicitly: “The proportional principle (Luke 12:48) suggests that Miriam, having been given [symmetric exposure/divided family], will be required [less than someone with clear evidence]. Therefore, my best understanding is she would be [safe/judged proportionally/given post-mortem clarity].”
2. Fix the party analogy: “I used a party analogy, but Miriam’s situation is different. She’s not rejecting a known host—she’s trying to determine which of two people claiming to be the host is legitimate. Here’s how that changes the analysis: [application].”
3. Develop the two-culture advantage: “I said two cultures give Miriam better view. This means for judgment: [she’s better equipped / or / God accounts for the complexity this creates / or / emotional pain gets consideration].”
4. Clarify sincere but wrong: “I said one can be sincere but wrong. For Miriam, if she sincerely chooses Islam over Christianity, here’s what happens: [application of proportional principle to wrong but sincere choice].”
Why This Scores B (83.6%)
LA-MA scores B because:
- Excellent proportional principle (Luke 12:48)
- Strong epistemic humility (“I am not God”)
- Good sincere/wrong distinction
- Unique two-culture advantage perspective
- Consistent principled reasoning (B+)
- Strong moral coherence (B+)
- Good theological literacy (B)
- Respectful engagement (B)
Doesn’t reach B+ because:
- Party analogy doesn’t fit situation
- “Ignoring evidence” begs question
- Never definitively applies proportionality to answer
- Some ambiguity in “rituals” comment
- Doesn’t fully develop implications
The Proportional Accountability Excellence
LA-MA’s Luke 12:48 application is one of best in thread:
Why it’s strong:
- ✓ Biblical support for proportionality
- ✓ Directly addresses fairness concern
- ✓ Coherent with divine justice
- ✓ Applicable to Miriam’s situation
Most respondents ignore proportionality or assert binary condemnation.
LA-MA recognizes: Graduated judgment based on knowledge/opportunity is biblical.
The Two-Culture Reframe
LA-MA’s unique insight:
“Miriam having two different cultures in her life means she’s got a better view of diversity… more painful… but the emotional factor brings more flavor.”
Why this is valuable:
Most respondents treat two cultures as:
- Problem creating confusion
- Disadvantage
- Barrier to truth
LA-MA treats it as:
- Advantage in understanding diversity
- Richer experience than single-culture
- Valuable despite pain
This positive reframe shows theological creativity.
The Humility Balance
LA-MA balances:
Confidence about:
- ✓ Proportional principle exists (Luke 12:48)
- ✓ Sincerity doesn’t guarantee correctness
- ✓ Two cultures provide valuable perspective
Humility about:
- ✓ Specific judgment in Miriam’s case
- ✓ Her own authority to determine outcomes
- ✓ Limits of human knowledge
This is proper apologetic balance.
The Party Analogy Fix
LA-MA’s analogy: Rejecting party invitation because dislike host
Better analogy: Two people send invitations claiming to be host of same event; which do you accept?
This better captures:
- Miriam’s uncertainty about which invitation is legitimate
- Not rejecting known host but determining which claim is true
- Epistemic rather than volitional problem
The Sincere But Wrong Application
LA-MA: One can be sincere but wrong
Question this raises: If Miriam sincerely but wrongly chooses Islam, what happens?
Options:
- A: Condemned despite sincerity (only objective truth matters)
- B: Judged proportionally (sincerity + limited access considered)
- C: Post-mortem opportunity to correct
LA-MA’s proportional principle suggests B, but she doesn’t explicitly state it.
The Final Assessment
LA-MA contributes:
- Excellent proportional accountability principle (Luke 12:48)
- Strong epistemic humility (“I am not God”)
- Sincere but wrong distinction
- Unique two-culture advantage perspective
- Consistent principled reasoning
- Recognition that emotional engagement matters
- Respectful, humble tone
- Biblical support for graduated judgment
LA-MA fails to contribute:
- Explicit answer applying proportionality
- Fixed party analogy
- Address of which evidence being “ignored”
- Full development of two-culture advantage
- Application of proportionality to sincere but wrong choice
Upper-tier response—provides one of the best biblical arguments (proportional accountability), maintains excellent epistemic humility, offers unique positive reframe of two-culture situation, but doesn’t complete the argument by explicitly applying proportionality to answer the question.
FL-MA
FL-MA
STEELMAN PARAPHRASE
“The fundamental issue is misplaced expectation: why do people commonly expect God to act according to human conceptions of fairness? This assumes human moral intuitions should be the standard by which divine action is measured. The more appropriate question is: How can we trust God’s justice and mercy even when we don’t fully understand them? This reframes from demanding God conform to our understanding, to trusting God’s character despite our limited comprehension. Divine justice and mercy may operate on principles beyond our complete grasp, requiring faith in God’s character rather than full intellectual comprehension of His ways. The expectation that God should act according to human fairness concepts reflects anthropomorphizing the divine—projecting human limitations onto God rather than recognizing that divine justice might transcend human categories. Trust in God’s justice doesn’t require understanding every application, but rather confidence in His essential character as revealed through Scripture and experience.”
SCORING RUBRIC
| Dimension | Grade | Score | Weight | Weighted | Key Evidence |
|---|---|---|---|---|---|
| 1. Reason-Giving | D | 64 | 2× | 128 | Poses questions; zero development or argument |
| 2. Gentleness | B- | 81 | 1× | 81 | Respectful questions; slightly confrontational tone |
| 3. Logical Validity | C | 74 | 1× | 74 | Questions create logical move; undeveloped |
| 4. Informal Fallacies | C | 75 | 1× | 75 | No major fallacies; questions could be evasive |
| 5. Epistemic Precision | D+ | 67 | 2× | 134 | Distinguishes human vs. divine fairness; doesn’t develop |
| 6. Direct Engagement | D | 65 | 2× | 130 | Questions respond to Tyler; doesn’t provide position |
| 7. Principled Reasoning | C- | 72 | 1× | 72 | Principle: trust despite incomprehension; not developed |
| 8. Theological Literacy | C+ | 77 | 1× | 77 | Understands divine transcendence theme |
| 9. Assumption Auditing | C+ | 78 | 2× | 156 | Questions assumption about human fairness; doesn’t examine alternative |
| 10. Moral Coherence | D+ | 68 | 1× | 68 | Questions fairness expectations; doesn’t address justice concerns |
COMPOSITE: 990/1400
FINAL GRADE: 70.7% = C-
EXPANDED COMMENTARY
The Brief Questioner
FL-MA represents minimal engagement through rhetorical questions—asking why people expect God to conform to human fairness concepts and how to trust God’s justice without understanding it, but providing no development, argument, or answer. She scores moderately on gentleness (B-), assumption auditing (C+), and theological literacy (C+) while failing on reason-giving (D), direct engagement (D), and never providing substantive position.
What She Provides (Minimally)
The Human Fairness Challenge (C+ on Assumption Auditing):
“Why do people often expect God to act according to human ideas of fairness?”
This questions:
- Assumption that God should match human fairness concepts
- Expectation that divine action should align with human intuitions
- Anthropomorphizing divine justice
Valid question challenging common assumption.
The Trust Question (C- on Principled Reasoning):
“How can we trust God’s justice and mercy even when we don’t understand them?”
This reframes to:
- Trust rather than comprehension
- Faith in character despite limited understanding
- Accepting mystery in divine ways
The Respectful Tone (B- on Gentleness):
FL-MA:
- Asks questions rather than attacking
- Not hostile
- Engages Tyler’s point
- Somewhat Socratic
Where She Falls Short
The Zero Development (D on Reason-Giving):
FL-MA provides:
- Two questions
- ~25 words total
- No argument
- No position
- No reasoning
This is insufficient for substantive engagement.
The Rhetorical Questions as Evasion (D on Direct Engagement):
Rhetorical questions can be:
- Socratic method leading to insight
- OR evasion avoiding answering
FL-MA’s questions could lead to:
- Discussion of divine transcendence
- Trust-based epistemology
- Mystery in theology
But she provides no development, making them seem evasive rather than pedagogical.
Never States Position (D on Direct Engagement):
FL-MA’s questions imply:
- God needn’t conform to human fairness
- Trust without full understanding is appropriate
But never explicitly:
- States this position
- Defends it
- Applies to Miriam
- Answers safe/damned
The “Don’t Understand” Move (D+ on Moral Coherence):
“Even when we don’t understand them”
This could be:
- Appropriate mystery acknowledgment
- OR evasion of accountability questions
Without development, can’t determine which.
The Question Begging Potential (C on Fallacies):
FL-MA’s first question “Why expect God to act according to human fairness?”
Could imply: Human fairness expectations are inappropriate
But doesn’t address:
- Whether “human fairness” = universal fairness concepts
- Whether God’s fairness is comprehensible
- Whether internal critique (testing God against His own claims) is legitimate
The Unanswered Questions (D on Reason-Giving):
FL-MA asks two questions but:
- Doesn’t answer them
- Doesn’t indicate her position
- Leaves all work to reader
- Provides no direction
Questions without answers aren’t arguments.
What’s Missing
1. Answer own questions: “I asked why expect God to conform to human fairness. My answer: We shouldn’t impose external standards, but we can test internal consistency. Here’s how that applies to Miriam: [position].”
2. Develop the trust theme: “I asked how to trust without understanding. My answer: Trust God’s revealed character. For Miriam, this means: [application of trust to her situation].”
3. Distinguish critique types: “My questions challenge external standards. But Phil is doing internal critique—testing whether God’s actions cohere with His revealed justice. Here’s my response to that: [engagement].”
4. Provide position: “Based on my view that we trust God’s character despite limited understanding, Miriam’s fate is: [safe/damned/mystery] because [reasoning].”
Why This Scores C- (70.7%)
FL-MA scores C- because:
- Valid questions about fairness expectations
- Challenges assumption (C+)
- Respectful tone (B-)
- Trust vs. comprehension reframe (C-)
- Brief but not hostile
- Theological awareness (C+)
But doesn’t reach C because:
- Extreme brevity (two questions only)
- Zero development
- No position stated
- No answer provided
- Questions potentially evasive
- No application to Miriam
- No substantive reasoning
The Valid Question Problem
FL-MA’s first question is legitimate:
“Why expect God to act according to human fairness?”
This is valuable challenge if it distinguishes:
- External standards (imposing human concepts on God)
- Internal standards (testing God against His own revealed character)
But without development, can be used to dismiss all justice questions.
The Trust Without Understanding Theme
FL-MA’s second question:
“How can we trust God’s justice and mercy even when we don’t understand them?”
This could develop into:
- Faith-based epistemology
- Trust in revealed character
- Mystery in divine ways
- Proportional judgment based on light received
But FL-MA provides none of this development.
The Rhetorical Questions Strategy
FL-MA uses rhetorical questions:
Advantages:
- Can provoke thought
- Challenge assumptions
- Invite dialogue
- Avoid dogmatism
Disadvantages:
- Can evade answering
- Shift burden without contributing
- Appear philosophical without being substantive
- Frustrate when unaccompanied by position
FL-MA’s questions have the disadvantages without the advantages because undeveloped.
The Two-Question Insufficiency
FL-MA’s contribution:
- Question 1: ~15 words
- Question 2: ~10 words
- Total: ~25 words
Compare to substantive responses:
- Multiple paragraphs
- Developed reasoning
- Biblical citations
- Application to scenario
FL-MA’s 25 words insufficient for meaningful engagement.
The Socratic Method Incomplete
Socratic method requires:
- Ask question
- Get response
- Ask follow-up
- Develop insight
- Reach conclusion
FL-MA:
- Asks questions
- [Nothing more]
True Socratic dialogue requires continuing the conversation to insight.
FL-MA stops at step 1.
The Final Assessment
FL-MA contributes:
- Valid question about human fairness expectations
- Trust vs. understanding reframe
- Challenge to assumption
- Respectful tone
- Potential philosophical direction
FL-MA fails to contribute:
- Any development
- Any position
- Any answer
- Any reasoning
- Application to Miriam
- Completion of thought
- Substantive engagement
Lower-middle-tier response—asks two potentially valuable questions that could develop into philosophical/theological argument, but provides zero development, no position, no answer, extremely brief, ultimately just poses questions without contributing substance.
DA-PR-1
DA-PR-1
STEELMAN PARAPHRASE
“Studying both Muslim and Christian traditions deeply should lead any honest inquirer to the conclusion that God must exist—comparative religious study establishes theism through convergent testimony of major traditions affirming divine reality. After establishing God’s existence through this study, the question becomes which specific revelation is authoritative. At this point: I am not God, so I cannot speak with divine authority about who will be saved or condemned. However, Jesus did boldly and repeatedly proclaim He is the only way to the Father (John 14:6). This exclusive claim creates the theological framework. I suppose—acknowledging my human limitations—it ultimately comes down to what one does with Jesus’s claim: how you respond to His assertion of exclusive access to God is how God decides your fate. This isn’t about intellectual achievement or comparative religious expertise, but about response to Christ’s specific claim. One can have deep understanding of multiple religious traditions and still face the decision: accept or reject Jesus’s claim to be the exclusive way. God’s judgment is based on that response, not on the depth of religious knowledge achieved.”
SCORING RUBRIC
| Dimension | Grade | Score | Weight | Weighted | Key Evidence |
|---|---|---|---|---|---|
| 1. Reason-Giving | C | 75 | 2× | 150 | Argues comparative study → God exists; Jesus’s claim → decision point; underdeveloped |
| 2. Gentleness | B- | 81 | 1× | 81 | Humble (“Im not God”); respectful; “I suppose” tentative |
| 3. Logical Validity | C+ | 78 | 1× | 78 | Study → theism → which God → response valid structure |
| 4. Informal Fallacies | C | 74 | 1× | 74 | Begs question on which revelation after establishing theism |
| 5. Epistemic Precision | C+ | 77 | 2× | 154 | “Deep understanding” leads to God; doesn’t address symmetric revelation problem |
| 6. Direct Engagement | C- | 72 | 2× | 144 | Provides framework; “I suppose” tentative; doesn’t answer Phil’s follow-up |
| 7. Principled Reasoning | C+ | 78 | 1× | 78 | Principle: response to Jesus’s claim determines fate; doesn’t address inability to determine |
| 8. Theological Literacy | B- | 81 | 1× | 81 | Knows Jesus’s exclusive claim; understands decision point |
| 9. Assumption Auditing | C+ | 77 | 2× | 154 | Acknowledges “I am not God”; assumes deep study → God → Jesus claim settles it |
| 10. Moral Coherence | C | 75 | 1× | 75 | “How God decides” doesn’t address fairness of decision when evidence unclear |
COMPOSITE: 1047/1400
FINAL GRADE: 74.8% = C
EXPANDED COMMENTARY
The Tentative Theism-First Responder
DA-PR represents two-step approach with epistemic humility—arguing that deep study of Christianity and Islam establishes God’s existence (step 1), then after that, response to Jesus’s exclusive claim determines fate (step 2), while acknowledging personal limitations (“I am not God”). He scores moderately on gentleness (B-), theological literacy (B-), and assumption auditing (C+) while struggling with direct engagement (C-) as he never responds to Phil’s follow-up question.
What He Provides
The Comparative Study → Theism Argument (C on Reason-Giving):
“I would think that having deep understanding of Muslim and Christian would lead to a conclusion that there MUST be a God.”
DA-PR’s logic:
- Deep study of both traditions
- Convergent testimony to God’s existence
- Therefore, God exists (theism established)
This is interesting apologetic move treating comparative religion as evidence for theism.
The “I Am Not God” Humility (B- on Gentleness):
“After that, Im not God so I dont know”
This shows:
- Epistemic humility
- Recognition of limits
- Won’t presume divine judgment
- Appropriate boundary
Good apologetic posture.
The Jesus’s Claim Framework (B- on Theological Literacy):
“Jesus did boldly proclaim that he is the only way”
John 14:6: “I am the way and the truth and the life. No one comes to the Father except through me.”
DA-PR knows this key exclusivity text.
The Response Principle (C+ on Principled Reasoning):
“So I suppose it comes down to what you do with that, and what you do with that is how God decides.”
DA-PR’s principle:
- Response to Jesus’s claim is decisive
- Not knowledge level but response
- God judges based on this
The Tentativeness (B- on Gentleness):
“I suppose”
DA-PR doesn’t claim certainty, which is intellectually honest.
Where He Falls Short
The Step 1 → Step 2 Gap (C on Epistemic Precision):
DA-PR’s logic:
- Deep study of Islam + Christianity → God exists
- Jesus claimed to be only way
- Therefore, respond to Jesus’s claim
But there’s a gap:
- Step 1 establishes theism (some God exists)
- Step 2 assumes Christian God is that God
- Doesn’t bridge from “God exists” to “Christian God is that God”
Miriam could reach Step 1 (God exists) but still be uncertain about Step 2 (which revelation is authoritative).
The “Deep Understanding Leads to MUST” Assumption (C+ on Assumption Auditing):
“Would lead to a conclusion that there MUST be a God”
This assumes:
- Deep study → theism (not atheism)
- Both traditions point to same reality
- Convergence proves truth
But:
- Many scholars study both and remain uncertain
- Or conclude different things
- Deep understanding doesn’t guarantee theism
DA-PR’s “MUST” is too strong.
Never Addresses Symmetric Revelation Problem (C- on Direct Engagement):
DA-PR establishes:
- Study → God exists
- Jesus claims exclusivity
Doesn’t address:
- Islamic revelation also claims exclusivity
- How to determine which exclusive claim is true
- Miriam faces this exact problem
Phil asks follow-up but DA-PR never responds (or response not shown).
The “What You Do With That” Vagueness (C on Reason-Giving):
“What you do with that, and what you do with that is how God decides.”
Repetition emphasizes but doesn’t clarify:
- What constitutes appropriate “doing”?
- Accept? Investigate? Believe?
- What if investigating and uncertain?
The Response-Based Judgment Without Addressing Capacity (C on Moral Coherence):
DA-PR: God judges based on response to Jesus’s claim
But doesn’t address:
- What if someone can’t determine Jesus’s claim is true?
- What if symmetric evidence prevents confident response?
- Is “I can’t tell if this claim is true” an unacceptable response?
What’s Missing
1. Bridge the gap: “I said deep study leads to God existing. The next question: which revelation? Here’s how I think deep study helps determine Christianity specifically: [argument for Christian superiority].”
2. Address symmetric exclusivity: “Jesus claimed exclusivity, but so does Islam. Here’s how one determines which exclusive claim is true: [epistemic framework].”
3. Clarify “what you do with that”: “When I said ‘what you do with that,’ I meant: [accept with full confidence / or / respond with available faith / or / investigate honestly]. For Miriam at 45/45/10, this means: [application].”
4. Address capacity issue: “I said God judges based on response. But what if someone can’t determine which response is appropriate due to symmetric evidence? Here’s what happens: [safe/damned/proportional].”
Why This Scores C (74.8%)
DA-PR scores C because:
- Interesting two-step structure (study → theism → response)
- Good epistemic humility (“I am not God”)
- Tentative rather than dogmatic (“I suppose”)
- Respectful tone (B-)
- Recognition of personal limits (C+)
- Theological literacy (B-)
Doesn’t reach C+ because:
- Doesn’t bridge theism to Christianity gap
- Never responds to Phil’s follow-up
- “Deep understanding MUST lead to God” too strong
- Doesn’t address symmetric revelation problem
- “What you do with that” vague
- No answer for Miriam’s specific situation
The Comparative Religion → Theism Move
DA-PR’s argument:
“Deep understanding of Muslim and Christian would lead to… there MUST be a God.”
This is interesting apologetic strategy:
Strengths:
- Uses comparative religion as evidence
- Convergent testimony from major traditions
- Common ground approach
Weaknesses:
- Many scholars study both without reaching theism
- Could conclude both are false (atheist scholars)
- Could conclude both contain truth but neither is complete
- “MUST” overstates the logical force
The Two-Step Structure
DA-PR’s approach:
- First establish: God exists (through comparative study)
- Then determine: Which God (through revelation claims)
This is logically sound structure, but Step 2 needs development DA-PR doesn’t provide.
The “I Am Not God” Humility
DA-PR’s disclaimer:
“Im not God so I dont know”
This is appropriate humility, similar to:
- LE-HO: “I try not to place myself in seat of God”
- KI-BR: “I am not God so I cannot say with certainty”
But DA-PR could still provide his best theological understanding while maintaining humility:
“I am not God, but based on biblical teaching, my understanding is…”
The Response Emphasis
DA-PR: “What you do with that… is how God decides.”
This emphasizes: Volitional response over intellectual achievement
Similar to other respondents emphasizing:
- Not works (NI-MU)
- Not honesty (several respondents)
- But response/faith/commitment
The question this raises: What if someone can’t determine what appropriate response is?
The Tentative Language
DA-PR uses:
- “I would think”
- “I suppose”
- “I dont know”
This tentative language is:
- ✓ Intellectually honest
- ✓ Appropriately humble
- ✓ Avoids overconfidence
But could be developed into: “I suppose, and here’s my reasoning…”
The Never Responds Problem
Phil asks: “So what happens to Miriam in her honesty?”
DA-PR never responds (or response not shown in provided text).
This is significant gap because Phil asks for application of DA-PR’s framework to the specific case.
The Final Assessment
DA-PR contributes:
- Two-step approach (study → theism → response)
- Comparative religion → God argument
- Epistemic humility (“I am not God”)
- Jesus’s exclusive claim reference
- Tentative language (“I suppose”)
- Respectful tone
DA-PR fails to contribute:
- Bridge from theism to Christianity
- Response to Phil’s follow-up question
- Address of symmetric revelation problem
- Development of “what you do with that”
- Explicit answer for Miriam
- Defense of “MUST lead to God” claim
Middle-tier response—provides interesting two-step structure with appropriate humility, but doesn’t bridge the gap between establishing theism and determining which theistic revelation is true, never responds to Phil’s follow-up question asking for application to Miriam’s specific case.
RA-HE
RA-HE
STEELMAN PARAPHRASE
“The relevant consideration is: if someone is given the truth and then rejects it… [the implication being that rejection of received truth results in condemnation]. The emphasis is on whether truth has been presented to the person. If the truth—specifically about Jesus as the way to God—has been given to someone, meaning they have received adequate presentation or revelation of Christian claims, and they subsequently reject those claims, then the consequences follow from that rejection. The incomplete statement suggests that the outcome for such rejection is self-evident or too obvious to require explicit statement—rejection of received truth naturally leads to separation from God. For Miriam’s situation, the question becomes: has she been ‘given the truth’ in a sufficient way through her Christian mother’s teaching and example? If so, rejection or even failure to accept would have the implied negative consequences.”
SCORING RUBRIC
| Dimension | Grade | Score | Weight | Weighted | Key Evidence |
|---|---|---|---|---|---|
| 1. Reason-Giving | F | 45 | 2× | 90 | Incomplete sentence; trails off; zero development |
| 2. Gentleness | C+ | 77 | 1× | 77 | Not hostile; somewhat matter-of-fact; incomplete |
| 3. Logical Validity | D | 65 | 1× | 65 | “Given truth → reject → consequence” valid if completed |
| 4. Informal Fallacies | D+ | 67 | 1× | 67 | Begs question: assumes which is “the truth”; incomplete |
| 5. Epistemic Precision | F | 48 | 2× | 96 | “Given the truth” assumes one side is obviously true; no precision |
| 6. Direct Engagement | F | 42 | 2× | 84 | One incomplete sentence; no answer; trails off |
| 7. Principled Reasoning | D- | 62 | 1× | 62 | Implied principle: rejecting given truth → condemnation; not stated |
| 8. Theological Literacy | D+ | 68 | 1× | 68 | Understands rejection motif; doesn’t develop |
| 9. Assumption Auditing | F | 40 | 2× | 80 | Massive assumption: “the truth” is obvious; doesn’t examine |
| 10. Moral Coherence | F | 50 | 1× | 50 | Doesn’t address whether Miriam has been “given truth” adequately |
COMPOSITE: 739/1400
FINAL GRADE: 52.8% = F
EXPANDED COMMENTARY
The Incomplete Thought Provider
RA-HE represents absolute minimal engagement with incomplete thought—beginning to make a point about rejecting given truth but trailing off mid-sentence without completion, development, or application. She scores poorly across all dimensions, particularly reason-giving (F), direct engagement (F), epistemic precision (F), and assumption auditing (F), making this one of the weakest responses in the thread.
What She Provides (Barely)
The “Given the Truth” Framework (D+ on Theological Literacy):
“If you’re given the truth and reject it”
This implies:
- Truth exists (Christianity)
- Truth can be “given” to people
- Rejection has consequences
Common theological framework about rejection leading to condemnation.
The Incomplete Implication (D- on Principled Reasoning):
“I mean…”
The trailing off implies:
- Consequences are obvious
- No need to state explicitly
- “You know what happens” implication
Where She Completely Fails
The Absolute Minimal Engagement (F on Reason-Giving):
RA-HE provides:
- One incomplete sentence
- ~10 words
- Trails off mid-thought
- No completion
- No development
- No argument
This is the briefest response in the thread.
The Massive “The Truth” Assumption (F on Assumption Auditing):
“If you’re given the truth”
This assumes:
- Christianity is “the truth” (definite article)
- This is obvious or settled
- No competing truth claims exist
But Miriam’s problem is:
- TWO traditions claim to be “the truth”
- She can’t determine which one is “the truth”
- Both parents present their faith as truth
RA-HE assumes the very thing Miriam is trying to determine.
The “Given” Ambiguity (F on Epistemic Precision):
“If you’re given the truth”
What constitutes being “given” truth?
- Hearing about it once?
- Detailed teaching?
- Compelling evidence?
- Clear revelation?
Miriam has been:
- “Given” Christianity by mother
- “Given” Islam by father
- Given competing “truths”
RA-HE doesn’t clarify what “given” means.
The Complete Lack of Answer (F on Direct Engagement):
Phil asks: What happens to Miriam in her honesty?
RA-HE responds: One incomplete sentence that trails off
Provides:
- No answer
- No position
- No reasoning
- No completion
The “Reject” Binary (F on Epistemic Precision):
RA-HE’s framework: Given truth → [accept or reject]
But this ignores:
- Uncertainty (neither accept nor reject)
- Investigation (withholding judgment while examining)
- Proportional belief (45/45/10 credence)
RA-HE treats as binary when Miriam’s situation is graduated.
The Incomplete Sentence Problem (F on Reason-Giving):
RA-HE starts: “If you’re given the truth and reject it, I mean…”
Then: Nothing. Just trails off.
This isn’t even complete thought, let alone complete argument.
What’s Missing
1. Complete the thought: “If you’re given the truth and reject it… then [condemnation/separation/judgment] because [reasoning].”
2. Address the assumption: “When I said ‘the truth,’ I meant Christianity. Here’s how someone determines which tradition is ‘the truth’ amid competing claims: [framework].”
3. Clarify “given”: “Being ‘given the truth’ means: [clear presentation/adequate evidence/divine revelation]. For Miriam, this means: [she has or hasn’t been given it adequately].”
4. Address non-binary states: “I said given → reject. But Miriam isn’t rejecting—she’s uncertain. For uncertainty rather than rejection: [position].”
Why This Scores F (52.8%)
RA-HE scores F (below 60%) because:
- Incomplete sentence (F on reason-giving)
- Trails off without finishing (F on direct engagement)
- Massive unexamined assumption about “the truth” (F)
- No answer provided (F)
- No development whatsoever (F)
- Zero application to Miriam
- Absolute minimal engagement
Only avoids lower F because:
- Not hostile (C+ on gentleness)
- References common theological framework
- No profanity
- Not aggressively dismissive
The “The Truth” Problem
RA-HE: “The truth”
This definite article assumes:
- One clear truth exists
- It’s identifiable
- It’s Christianity specifically
But:
- Both Christianity and Islam claim to be “the truth”
- Miriam faces competing truth claims
- “The truth” begs the question
Better phrasing: “If someone is given compelling evidence for Christianity and rejects it…”
This acknowledges Miriam’s epistemic challenge.
The “Given” Ambiguity
What does “given the truth” mean?
Possible interpretations:
- Heard the gospel once
- Received detailed teaching
- Been presented compelling evidence
- Had divine revelation
- Grown up in Christian environment
For Miriam:
- She HAS been given Christian teaching (from mother)
- She’s ALSO been given Islamic teaching (from father)
- She’s been “given” competing truths
RA-HE doesn’t clarify which level of “giving” matters.
The Incomplete Sentence Effect
RA-HE’s trailing off:
“I mean…”
Could imply:
- Consequences too obvious to state
- Discomfort stating condemnation explicitly
- Uncertainty about completing thought
- Assuming shared understanding
Whatever the reason, incomplete sentence provides nothing substantive.
The Binary Framework
RA-HE’s implied logic:
Given truth → [Accept or Reject]
- Accept → salvation
- Reject → condemnation
But Miriam’s state:
- Neither full acceptance nor full rejection
- 45/45/10 credence
- Ongoing investigation
- Proportional belief
RA-HE’s binary doesn’t account for graduated epistemic states.
The Comparison to Other Brief Responses
Brief responses in thread:
DA-RI: Just verse quote (36.2% F)
- Even less engagement
- Just citation
GI-GR: One sentence “not worthy of Christ” (59.9% F)
- Complete sentence at least
- Clear (if harsh) position
DI-WI: One sentence omniscience (68.5% D+)
- Complete sentence
- Relevant point
RA-HE: Incomplete sentence (52.8% F)
- Not even complete thought
- No position
- Trails off
RA-HE scores higher than DA-RI (just verse) but lower than DI-WI (complete sentence).
The Final Assessment
RA-HE contributes:
- Reference to rejection framework
- Implication that rejecting given truth has consequences
- Non-hostile tone
RA-HE fails to contribute:
- Complete sentence
- Any development
- Any reasoning
- Any answer
- Any application to Miriam
- Clarification of “given the truth”
- Address of competing truth claims
- Non-binary epistemic states
- Substantive engagement whatsoever
Bottom-tier response—provides incomplete sentence that trails off mid-thought, assumes “the truth” is obvious without addressing competing claims, offers no development or answer, represents absolute minimal engagement with no substance.
PA-BU
PA-BU
STEELMAN PARAPHRASE
“All humans experience divided loyalties among various competing ultimate concerns that function as ‘gods’ in their lives. Sport, money, sex, power, science, work, and family can all become functional deities as they capture one’s focus to greater or lesser extent, often at the expense of other concerns receiving less attention. This observation about human psychology applies universally—everyone faces competing loyalties and divided attention among things that demand devotion. The religious choice between Christianity and Islam can be understood within this broader framework of humans navigating multiple competing claims on their ultimate allegiance. When challenged about Miriam’s specific situation—honest uncertainty between Christianity and Islam given symmetric evidence—I acknowledge the validity of this challenge. The point about honest uncertainty in the face of competing truth claims, where both claim ultimate authority, is well-taken. My initial observation about divided human loyalties, while generally true, doesn’t adequately address the specific epistemic and moral problem posed by someone genuinely unable to determine between competing religious truth claims.”
SCORING RUBRIC
| Dimension | Grade | Score | Weight | Weighted | Key Evidence |
|---|---|---|---|---|---|
| 1. Reason-Giving | C- | 71 | 2× | 142 | Develops “various gods” observation; minimal direct theological reasoning |
| 2. Gentleness | A- | 91 | 1× | 91 | Respectful; “I take the point” concedes gracefully |
| 3. Logical Validity | C | 75 | 1× | 75 | Observation valid; doesn’t develop logical argument |
| 4. Informal Fallacies | B- | 82 | 1× | 82 | No major fallacies; equivocation on “gods” but acknowledged |
| 5. Epistemic Precision | C | 74 | 2× | 148 | “Various gods” metaphor relevant; doesn’t develop epistemically |
| 6. Direct Engagement | C+ | 77 | 2× | 154 | Engages with observation; concedes when challenged; doesn’t develop position |
| 7. Principled Reasoning | C- | 72 | 1× | 72 | Observation about divided loyalties; doesn’t develop principle |
| 8. Theological Literacy | C | 75 | 1× | 75 | Understands competing loyalties concept; minimal theological development |
| 9. Assumption Auditing | B | 84 | 2× | 168 | “I take the point” shows willingness to recognize limits of argument |
| 10. Moral Coherence | C | 74 | 1× | 74 | Observation doesn’t address justice; concession doesn’t develop alternative |
COMPOSITE: 1081/1400
FINAL GRADE: 77.2% = C+
EXPANDED COMMENTARY
The Graceful Conceder
PA-BU represents observation with graceful concession—providing initial observation about humans being split between various functional “gods” (competing loyalties), then when challenged by Phil, responding with simple “I take the point” rather than defending or doubling down. He scores excellently on gentleness (A-) and assumption auditing (B) due to his willingness to concede, while providing minimal theological development.
What He Does Well
The “Various Gods” Observation (C- on Reason-Giving):
“Well all humans are split between various gods. Sport, money, sex, power, science, work and family can be gods as they take your focus to a greater or lesser extent often with others getting less.”
PA-BU observes:
- Humans have competing ultimate concerns
- These function as “gods” (metaphorically)
- Divided attention is universal human experience
- Focus on one diminishes others
This is relevant psychological observation about competing loyalties.
The Graceful Concession (A- on Gentleness):
“I take the point.”
This is remarkable because:
- Acknowledges Phil’s challenge is valid
- Doesn’t defend original observation
- Doesn’t double down
- Doesn’t attack Phil
- Simple, graceful concession
Rare intellectual honesty in apologetic dialogue.
The No-Defensiveness (B on Assumption Auditing):
Pattern:
- PA-BU makes observation
- Phil challenges relevance/adequacy
- PA-BU: “I take the point”
Not:
- “You misunderstood me”
- “That’s not what I meant”
- “But what about…”
- Defensive doubling down
This shows:
- Willingness to recognize limits
- Intellectual humility
- Non-defensive engagement
Where He Falls Short
The Underdeveloped Observation (C- on Reason-Giving):
PA-BU’s “various gods” point could develop into:
- Everyone faces competing loyalties
- Religious choice is one among many competing claims
- Therefore, divided attention is normal
- God judges based on [some principle about navigation of competing loyalties]
But PA-BU provides:
- Initial observation only
- No development
- No application to Miriam
- Concedes when challenged
The “Gods” Equivocation (C on Epistemic Precision):
PA-BU uses “gods” for:
- Sport, money, sex, power, work, family
- Metaphorical “gods” = competing priorities
But Miriam’s question is about:
- Literal Gods (Allah vs. Yahweh/Trinity)
- Competing truth claims about ultimate reality
- Not just competing priorities
Equivocation between metaphorical and literal “gods.”
Never Answers the Question (C+ on Direct Engagement):
Phil asks: What happens to Miriam?
PA-BU:
- Provides observation about competing loyalties
- Concedes point when challenged
- Never answers safe/damned
The concession is admirable but doesn’t provide answer.
The Minimal Development (C- on Reason-Giving):
PA-BU provides:
- One observation (~40 words)
- One concession (~4 words)
- Total: ~44 words
No:
- Theological argument
- Biblical citation
- Application to Miriam
- Position on her fate
The Concession Without Alternative (C on Principled Reasoning):
PA-BU: “I take the point”
This acknowledges his observation doesn’t address Phil’s challenge.
But doesn’t provide:
- Alternative framework
- Different approach
- Answer to the actual question
Graceful exit without contribution.
What’s Missing
1. Develop the observation: “I said all humans face competing ‘gods’ (loyalties). This relates to Miriam because: [everyone navigates competing claims, God judges based on sincerity in navigation, proportional judgment applies].”
2. Distinguish gods: “I used ‘gods’ metaphorically for competing loyalties. Miriam’s question is about literal Gods. Here’s how my observation applies to that: [development].”
3. After concession, provide alternative: “I take your point that my observation doesn’t address Miriam’s specific situation. Here’s my actual answer: [safe/damned/proportional] because [reasoning].”
4. Complete the thought: “Since my first observation doesn’t resolve the issue, let me try another approach: [biblical principle/theological framework/answer].”
Why This Scores C+ (77.2%)
PA-BU scores C+ because:
- Relevant observation about competing loyalties
- Excellent graceful concession (A-)
- Intellectual humility (B)
- No defensiveness
- Respectful throughout
- Willingness to recognize limits
- Clean reasoning (no major fallacies)
Doesn’t reach B- because:
- Minimal development
- Never answers the question
- Concedes without providing alternative
- Equivocation between metaphorical/literal gods
- Doesn’t apply observation to Miriam
- Very brief engagement
The Graceful Concession Value
PA-BU’s “I take the point” is valuable because:
Contrast to typical apologetic patterns:
- Most respondents double down when challenged
- Defend position even when inadequate
- Become defensive
- Attack questioner
- Change subject
PA-BU’s approach:
- Recognizes challenge is valid
- Concedes gracefully
- Doesn’t defend inadequate argument
- Shows intellectual honesty
This is exemplary apologetic humility even though it doesn’t provide answer.
The “Various Gods” Observation’s Potential
PA-BU’s observation could develop into:
Strong argument: “Everyone navigates competing ultimate concerns. Miriam faces competing religious truth claims alongside competing life priorities (work, family, etc.). God judges based on sincerity in navigating these competing claims, not on achieving certainty. Therefore, her honest 45/45/10 credence reflects appropriate response to her epistemic situation.”
Or: “The ‘various gods’ observation shows humans naturally have divided loyalties. Just as God doesn’t condemn someone for appropriately balancing work and family, He doesn’t condemn proportional belief when evidence is divided.”
PA-BU could have developed this but didn’t.
The Equivocation Issue
PA-BU’s “gods”:
- Sport, money, sex, power, science, work, family
- Functional deities
- Competing priorities
- Metaphorical sense
Miriam’s “gods”:
- Allah vs. Yahweh/Trinity
- Competing truth claims about ultimate reality
- Literal deities
- Ontological question
These are different questions:
- PA-BU: How do humans navigate competing priorities?
- Miriam: Which God actually exists?
PA-BU doesn’t distinguish or connect them clearly.
The Concession Pattern
PA-BU’s exchange:
PA-BU: [Makes observation]
Phil: [Challenges relevance]
PA-BU: “I take the point.”
This is intellectually honest because:
- Recognizes observation doesn’t address challenge
- Doesn’t pretend it does
- Concedes gracefully
But incomplete because:
- Doesn’t provide alternative answer
- Leaves question unanswered
- Exits conversation
Better: “I take your point. Let me try a different approach: “
The Comparison to Other Brief Concessions
Other brief responses:
LE-GI: Initially dismissive, then reverses completely, ends with excellent question DA-WI-2: Questions own position, arrives at “faith” answer PA-BU: Makes observation, concedes when challenged
PA-BU is most graceful but least developed.
The “All Humans” Universality
PA-BU: “All humans are split between various gods”
This universal claim is interesting:
- Applies to everyone
- No one has undivided loyalty
- Common human experience
Could support proportional judgment: “Since all humans face competing claims on their devotion, God judges based on how we navigate these, not on achieving singular focus.”
But PA-BU doesn’t develop this implication.
The Final Assessment
PA-BU contributes:
- Observation about universal competing loyalties
- “Various gods” metaphor for priorities
- Excellent graceful concession
- Intellectual humility
- Non-defensive engagement
- Recognition of argument’s limits
PA-BU fails to contribute:
- Answer to Miriam’s fate
- Development of observation into argument
- Application to literal God question
- Alternative framework after concession
- Biblical or theological reasoning
- Position on safe/damned
Middle-tier response—provides interesting observation about competing human loyalties, demonstrates rare intellectual humility by gracefully conceding when challenged rather than defending inadequate argument, but ultimately doesn’t answer the question or provide substantive theological position.
BA-CL-3
BA-CL-3
STEELMAN PARAPHRASE
“Romans 3:4 establishes that God’s truthfulness stands regardless of human fallibility: ‘God forbid: yea, let God be true, but every man a liar, as it is written, That thou mightest be justified in thy sayings, and mightest overcome when thou art judged.’ Regarding salvation: the Elect will be saved—this is the determinate answer. A genuinely loving God saves His children, but not all humans are His children. This is a theological truth that humanity struggles to accept because it contradicts our natural egalitarian intuitions. The election of some and not others is not based on an unknown lottery or chance—you’re looking for loopholes in God’s Word where none exist. God knows and has sovereignly chosen His people from before the foundation of the world (Ephesians 1:4-5). Do we humans know definitively who will be saved or not? No, we don’t possess that knowledge—but God does. Your objection comes from a natural mind operating without spiritual discernment. 1 Corinthians 2:14 explains: ‘The natural man receiveth not the things of the Spirit of God: for they are foolishness unto him: neither can he know them, because they are spiritually discerned.’ Human philosophy and reasoning don’t work for understanding salvation—these are spiritual matters requiring spiritual discernment. If Miriam is one of God’s elect children, she is safe and will be brought to saving faith. I’m not arguing with you about philosophical possibilities—I’m stating what God’s Word declares. If Miriam is ultimately condemned, that condemnation isn’t because I pronounce it—I don’t know her eternal status either way, and she doesn’t know it herself. Your attempt to put the moral onus on her for her eternal fate is completely unfair because the issue transcends her choices. Free will is actually a condemnation rather than liberation because no human possesses the moral capacity for choosing their own salvation apart from God’s regenerating grace. And election is not a lottery for Miriam because in a lottery you have agency in choosing the outcome, however slight that probability—whereas in divine election, the outcome is determined by God’s sovereign choice, not human agency. You’re interpreting these matters according to your own natural understanding rather than accepting what Scripture reveals.”
SCORING RUBRIC
| Dimension | Grade | Score | Weight | Weighted | Key Evidence |
|---|---|---|---|---|---|
| 1. Reason-Giving | C+ | 78 | 2× | 156 | Cites Rom 3:4, 1 Cor 2:14; develops election; some circular reasoning |
| 2. Gentleness | D | 64 | 1× | 64 | “He’s just ignorant” hostile; “you’re looking for loopholes” accusatory |
| 3. Logical Validity | C+ | 77 | 1× | 77 | Election logic coherent within framework; “natural mind” dismissal problematic |
| 4. Informal Fallacies | D+ | 68 | 1× | 68 | Begs question (uses Scripture to prove Scripture); ad hominem (“ignorant”) |
| 5. Epistemic Precision | C | 75 | 2× | 150 | “Not lottery” distinction good; “natural mind” dismisses legitimate questions |
| 6. Direct Engagement | C+ | 78 | 2× | 156 | Engages extensively; “I don’t know” honest; never fully answers |
| 7. Principled Reasoning | B- | 81 | 1× | 81 | Consistent Reformed principle: election determines all; applied throughout |
| 8. Theological Literacy | B | 84 | 1× | 84 | Good grasp of election, Rom 3:4, 1 Cor 2:14, Reformed soteriology |
| 9. Assumption Auditing | D+ | 67 | 2× | 134 | “Looking for loopholes” dismisses questions; “natural mind” assumes superiority |
| 10. Moral Coherence | C- | 72 | 1× | 72 | “Not all are His children” stated but justice not defended; “putting onus on her unfair” good |
COMPOSITE: 1042/1400
FINAL GRADE: 74.4% = C
EXPANDED COMMENTARY
The Developed Reformed Defender
BA-CL represents sustained Reformed theology with mixed gentleness—providing multiple biblical citations, developing election doctrine consistently, making some sophisticated distinctions (not a lottery, onus unfair), but also including hostile language (“ignorant”), dismissing philosophical inquiry, and using “natural mind” to avoid engaging challenges. He scores well on theological literacy (B), principled reasoning (B-), while struggling with gentleness (D), fallacies (D+), and assumption auditing (D+).
What He Does Well
The Romans 3:4 Foundation (B on Theological Literacy):
“God forbid: yea, let God be true, but euery man a lier, as it is written, That thou mightest be iustified in thy sayings, and mightest ouercome when thou art iudged.”
Romans 3:4 (KJV): Establishes God’s truthfulness against human fallenness
Good starting point affirming divine truth.
The Consistent Election Framework (B- on Principled Reasoning):
BA-CL consistently applies election doctrine:
- “The Elect will be saved”
- “Not all are His children”
- “God has chosen His people from before the foundation of the world”
- “If Miriam is one of God’s children she is safe”
Coherent Reformed position maintained throughout.
The “Not a Lottery” Distinction (C on Epistemic Precision):
“No it is not a lottery to Miriam because in a lottery you have a chance of choosing the outcome, no matter how slight.”
BA-CL distinguishes:
- Lottery = random chance with human agency
- Election = divine sovereign choice
- Not the same thing
Valid distinction responding to Phil’s challenge.
The “Putting Onus on Her Is Unfair” Recognition (C- on Moral Coherence):
“You trying to put the onus on her is completely unfair.”
BA-CL recognizes:
- Miriam can’t determine her own salvation
- Placing responsibility on her is unjust
- Election removes burden from her
Good moral insight about where responsibility lies in Reformed framework.
The “I Don’t Know Either Way” Honesty (C+ on Direct Engagement):
“If Miriam is condemned it’s not because I say she is. I do not know either way. She does not know.”
BA-CL acknowledges:
- He doesn’t know her eternal state
- She doesn’t know
- He’s not pronouncing judgment
Appropriate epistemic humility about specific case.
The 1 Corinthians 2:14 Application (B on Theological Literacy):
“But the natural man receiveth not the things of the Spirit of God: for they are foolishness unto him: neither can he know them, because they are spiritually discerned.”
BA-CL applies: Natural vs. spiritual mind distinction to explain why Phil doesn’t accept the doctrine
The Free Will as Condemnation Argument (C+ on Reason-Giving):
“Free will is a condemnation because no one has the moral capacity of choosing their salvation.”
BA-CL argues: Free will doesn’t liberate but condemns because humans lack capacity to choose rightly
Interesting Reformed argument about human inability.
Where He Fails
The “He’s Just Ignorant” Hostility (D on Gentleness):
To Chip Young about Phil: “He’s just ignorant.”
This is:
- Ad hominem attack
- Dismissive
- Insulting
- Not engaging substance
Completely inappropriate and undermines his other arguments.
The “Looking for Loopholes” Accusation (D+ on Assumption Auditing):
“You are looking for loopholes in God’s Word. There is none.”
This dismisses legitimate questions as:
- Bad faith (“looking for loopholes”)
- Trying to escape rather than understand
- Questions motives rather than engages content
Phil isn’t looking for loopholes—he’s asking about internal coherence.
The “Natural Mind” Dismissal (D+ on Fallacies):
“You are of a natural mind… the natural man receiveth not the things of the Spirit of God”
This is circular reasoning:
- “You don’t accept my doctrine”
- “That’s because you have natural mind”
- “How do I know you have natural mind?”
- “Because you don’t accept my doctrine”
Unfalsifiable: Any rejection can be dismissed as “natural mind.”
The “Philosophy Doesn’t Work” Dismissal (D+ on Assumption Auditing):
“Philosophy doesn’t work.”
This dismisses:
- Logical coherence testing
- Internal consistency examination
- Rational inquiry
But BA-CL himself uses logic to argue for election doctrine.
The “You’re Going By Your Own Understanding” Dismissal (D+ on Fallacies):
“You’re going by your own understanding.”
This implies: Phil should accept BA-CL’s understanding instead
But doesn’t address:
- How to determine correct understanding
- Whether BA-CL’s understanding is also “his own”
- Competing interpretations of Scripture
The “Not All Are His Children” Without Justice Defense (C- on Moral Coherence):
“A loving God saves His children. Not all are His children. That is a truth man can’t deal with.”
BA-CL states but doesn’t defend the justice of:
- God creating some as non-children
- Loving some but not others
- Condemning non-children who never had chance
“Man can’t deal with” suggests it’s our problem, not God’s.
Never Definitively Answers Miriam’s Fate (C+ on Direct Engagement):
BA-CL says:
- “If Miriam is one of God’s children she is safe”
- “I do not know either way”
- “She does not know”
But never:
- Addresses what happens if she’s not God’s child
- Whether honest uncertainty indicates non-election
- Proportional judgment for non-elect
What’s Missing
1. Defend the justice: “I said not all are God’s children and man can’t deal with it. Here’s why this is just: [compatibilism / mystery / God’s prerogative as Creator / etc.].”
2. Apply election specifically: “I said if Miriam is God’s child she’s safe. Based on her honest seeking, I think [she likely is / we can’t tell / honest seeking may indicate election / etc.].”
3. Address non-elect honest seekers: “For someone like Miriam who honestly seeks but is not elect, here’s what happens: [damned but judgment is just because… / proportional judgment / mystery].”
4. Engage rather than dismiss: “Rather than saying ‘philosophy doesn’t work’ and ‘natural mind,’ let me engage your specific objection: [actual engagement with Phil’s points].”
Why This Scores C (74.4%)
BA-CL scores C because:
- Consistent Reformed theology (B-)
- Good theological literacy (B)
- Multiple biblical citations
- Not a lottery distinction (C)
- Honest about not knowing (C+)
- Free will argument interesting (C+)
- Develops position across multiple comments
Doesn’t reach C+ because:
- “He’s just ignorant” hostile attack (D)
- “Looking for loopholes” accusatory (D+)
- “Natural mind” circular dismissal (D+)
- “Philosophy doesn’t work” avoidance (D+)
- Never defends justice of election
- Doesn’t apply specifically to Miriam
- Dismissive rather than engaging
The Election Doctrine Development
BA-CL consistently presents Reformed election:
- Unconditional election: “God has chosen His people from before the foundation of the world”
- Not based on foreseen faith: Not human choice
- Definite: “The Elect will be saved”
- Hidden: “Do WE know who will be saved or not? No, but God does”
- Applied: “If Miriam is one of God’s children she is safe”
This is orthodox Reformed soteriology well-articulated.
The “Not a Lottery” Distinction
BA-CL’s argument:
“It is not a lottery to Miriam because in a lottery you have a chance of choosing the outcome, no matter how slight.”
This distinguishes:
- Lottery: Random + human agency
- Election: Divine choice + no human agency
Valid response to Phil’s challenge that election seems random/arbitrary.
Though doesn’t address: Whether divine sovereign choice without human input is more just than lottery.
The “Putting Onus on Her” Insight
BA-CL:
“You trying to put the onus on her is completely unfair.”
This is good observation:
- In Reformed framework, salvation not based on Miriam’s choice
- Therefore, placing responsibility on her is unjust
- Election removes burden
But creates tension:
- If no onus on Miriam, then no culpability?
- If no culpability, why condemnation?
- BA-CL doesn’t resolve this
The “Natural Mind” Problem
BA-CL’s move:
“You are of a natural mind… the natural man receiveth not the things of the Spirit of God”
This is problematic because:
1. Circular reasoning:
- You reject doctrine → You have natural mind
- How do I know? → Because you reject doctrine
2. Unfalsifiable:
- Any objection dismissed as natural mind
- No way to test the doctrine
3. Applies to BA-CL too:
- Muslims could say BA-CL has “natural mind” rejecting Islam
- How does BA-CL know he has “spiritual mind”?
4. Ends dialogue:
- Can’t engage with someone dismissed as spiritually unable
The “Philosophy Doesn’t Work” Self-Contradiction
BA-CL: “Philosophy doesn’t work.”
But BA-CL uses:
- Logical arguments for election
- Distinctions (lottery vs. election)
- Biblical interpretation
- Reasoning about divine attributes
All of these are philosophical activities.
Can’t use philosophy to argue philosophy doesn’t work without self-contradiction.
The “He’s Just Ignorant” Attack
BA-CL to Chip Young about Phil: “He’s just ignorant.”
This is worst moment in BA-CL’s comments:
- Ad hominem
- Dismissive
- No engagement with arguments
- Shows contempt
Completely undermines his otherwise developed theological position.
The “I Don’t Know Either Way” Honesty
BA-CL:
“I do not know either way. She does not know.”
This honesty is admirable:
- Doesn’t claim to know what he doesn’t
- Acknowledges mystery in election
- Appropriate epistemic humility
But could develop: “I don’t know if she’s elect, but based on [her seeking / God’s character / etc.], I’m [hopeful / uncertain / etc.].”
The Free Will Argument
BA-CL:
“Free will is a condemnation because no one has the moral capacity of choosing their salvation.”
This Reformed argument:
- Humans are totally depraved
- Cannot choose good
- Free will without regeneration leads to condemnation
- Need divine intervention (election + regeneration)
Interesting point that flips usual “free will = good” assumption.
But raises question: If no moral capacity, how is condemnation just?
The Final Assessment
BA-CL contributes:
- Consistent Reformed theology across 8 comments
- Multiple biblical citations (Rom 3:4, 1 Cor 2:14)
- Election doctrine well-articulated
- Not a lottery distinction
- Putting onus on her is unfair insight
- Honest about not knowing
- Free will as condemnation argument
- Sustained engagement
BA-CL fails to contribute:
- Defense of election’s justice
- Specific application to Miriam
- Engagement instead of dismissal
- Respectful tone (calls Phil “ignorant”)
- Non-circular reasoning (natural mind)
- Acknowledgment of legitimate questions
- Answer to what happens to non-elect honest seekers
Middle-tier response—provides sustained, consistent Reformed theology with good theological literacy and some sophisticated distinctions, but undermines it with hostile language, circular reasoning about “natural mind,” dismissal of philosophical inquiry while using philosophy, and never defending the justice of electing some while passing over others.
SH-HU
SH-HU
STEELMAN PARAPHRASE
“Because God is fundamentally just in His nature and character, no one ultimately gets ‘ripped off’ or receives unjust treatment. Divine justice ensures that every person receives exactly what is appropriate—not arbitrary punishment or undeserved condemnation. Whatever outcome occurs for Miriam or anyone in her situation flows from God’s perfect justice, which by definition cannot result in anyone being treated unfairly or ‘ripped off.’ This assumes God’s justice as axiomatic truth: if God is perfectly just (which Scripture affirms), then by logical necessity, the outcomes He determines cannot be unjust. Therefore, concerns about Miriam being unfairly condemned for honest uncertainty miss the point—God’s justice guarantees fair treatment even if we don’t fully comprehend how that justice operates. The apparent tension between honest uncertainty and condemnation dissolves when we recognize that God’s justice, by definition, precludes anyone getting ‘ripped off.’ This isn’t evading the question but affirming a theological foundational principle: divine justice means all outcomes are just, even when human reason cannot fully grasp the justice in specific cases.”
SCORING RUBRIC
| Dimension | Grade | Score | Weight | Weighted | Key Evidence |
|---|---|---|---|---|---|
| 1. Reason-Giving | D- | 62 | 2× | 124 | One sentence assertion; zero development |
| 2. Gentleness | B | 84 | 1× | 84 | Not hostile; matter-of-fact; brief |
| 3. Logical Validity | C- | 71 | 1× | 71 | “God is just → no one ripped off” valid if premise accepted |
| 4. Informal Fallacies | D+ | 68 | 1× | 68 | Begs question (assumes God’s justice means specific outcomes are just) |
| 5. Epistemic Precision | D | 65 | 2× | 130 | “Ripped off” vague; doesn’t define justice applied |
| 6. Direct Engagement | D- | 62 | 2× | 124 | One sentence; doesn’t address Phil’s specific challenges |
| 7. Principled Reasoning | C- | 72 | 1× | 72 | Principle: God’s justice ensures fairness; not applied to case |
| 8. Theological Literacy | C | 74 | 1× | 74 | Understands divine justice concept; minimal development |
| 9. Assumption Auditing | F | 55 | 2× | 110 | Assumes “God is just” settles question without examining application |
| 10. Moral Coherence | D+ | 67 | 1× | 67 | Asserts justice without showing how it applies to Miriam |
COMPOSITE: 896/1400
FINAL GRADE: 64.0% = D
EXPANDED COMMENTARY
The Brief Justice Asserter
SH-HU represents absolute minimal engagement with justice assertion—providing one sentence claiming that because God is just, no one gets ripped off, without developing what God’s justice means, how it applies to Miriam’s situation, or engaging with Phil’s specific challenges about condemning honest uncertainty. She scores moderately on gentleness (B) while failing across most dimensions, particularly reason-giving (D-), direct engagement (D-), and assumption auditing (F).
What She Provides (Minimally)
The Divine Justice Claim (C on Theological Literacy):
“Because God is just no one gets ripped off.”
This asserts:
- God possesses justice as attribute
- Divine justice ensures fairness
- No one receives unjust treatment
Orthodox theological claim about God’s character.
The “No One Gets Ripped Off” Language (B on Gentleness):
“Ripped off” is colloquial, non-technical language that:
- Makes concept accessible
- Avoids theological jargon
- Sounds conversational
Not hostile or dismissive, just brief.
Where She Completely Fails
The Extreme Brevity (D- on Reason-Giving):
SH-HU provides:
- One sentence
- ~10 words
- No development
- No argument
- No application
- No biblical citation
Absolute minimal engagement with complex theological/ethical question.
The Massive Question-Begging (F on Assumption Auditing):
SH-HU’s logic:
- God is just (premise)
- Therefore, no one gets ripped off (conclusion)
But this begs the question because:
- Phil is asking whether specific outcome (condemning honest uncertainty) is just
- SH-HU responds by asserting God is just
- Uses “God is just” to prove “God’s actions are just”
- Circular reasoning
Phil isn’t denying God’s general justice but asking whether specific application coheres with that justice.
The No Application (D- on Direct Engagement):
Phil’s question: What happens to Miriam in honest uncertainty?
SH-HU’s response: God is just so no one gets ripped off
Doesn’t address:
- Is Miriam safe or damned?
- How does God’s justice apply to her situation?
- What “not getting ripped off” means for her
The “Ripped Off” Vagueness (D on Epistemic Precision):
“No one gets ripped off”
What does this mean?
- Everyone gets proportional judgment?
- Everyone gets what they deserve?
- No one condemned unjustly?
- Everyone has adequate opportunity?
SH-HU doesn’t specify which sense she means.
The Assumption That Assertion Settles Question (F on Assumption Auditing):
SH-HU assumes: Stating “God is just” resolves concerns about whether specific outcomes are just
But:
- Still need to show how justice applies
- Need to demonstrate outcome coheres with justice
- Can’t just assert justice and avoid examining application
Never Engages Phil’s Challenge (D- on Direct Engagement):
Phil’s challenges:
- Symmetric evidence
- Honest uncertainty
- Child raised 50/50
- Competing rhetorical certainty
SH-HU: “God is just”
No engagement with specific epistemic situation.
What’s Missing
1. Define justice applied: “When I say God is just and no one gets ripped off, I mean: [proportional judgment based on light received / adequate opportunity provided / specific definition].”
2. Apply to Miriam: “For Miriam specifically, God’s justice means: [she won’t be condemned for honest uncertainty / or she’ll be judged based on available evidence / or specific application].”
3. Defend the assertion: “I assert God is just. Here’s why condemning honest uncertainty would/wouldn’t violate that justice: [actual argument].”
4. Engage the challenge: “You’re asking whether condemning honest uncertainty is just. Based on God’s justice, here’s my answer: [safe/damned/proportional] because [reasoning].”
Why This Scores D (64.0%)
SH-HU scores D because:
- Orthodox claim about divine justice
- Not hostile or dismissive (B)
- Accessible language (“ripped off”)
- No profanity
- Brief but not aggressive
But fails because:
- Extreme brevity (one sentence)
- Zero development
- Massive question-begging (F)
- No application to Miriam
- Doesn’t define justice applied
- Doesn’t engage specific challenges
- Assumes assertion settles question
The Question-Begging Problem
SH-HU’s reasoning:
Premise: God is just
Conclusion: No one gets ripped off (i.e., all outcomes are just)
Why this begs the question:
Phil isn’t asking: “Is God just in general?”
Phil is asking: “Does this specific outcome (condemning honest uncertainty) cohere with divine justice?”
Using “God is just” to prove “specific outcome is just” assumes what needs to be proven.
Better reasoning:
- God is just (general attribute)
- Divine justice means X (definition)
- Miriam’s situation involves Y
- X applied to Y yields Z outcome
- Therefore, Z is just
SH-HU provides step 1 but nothing else.
The “Ripped Off” Vagueness
SH-HU: “No one gets ripped off”
Possible interpretations:
A: No one condemned beyond what they deserve
B: Everyone gets proportional judgment
C: Everyone has adequate opportunity
D: No arbitrary punishment
E: All outcomes align with divine character
SH-HU doesn’t specify, leaving multiple possible meanings.
The Assertion Without Argument
SH-HU’s pattern:
- Assertion: “God is just”
- Conclusion: “No one gets ripped off”
- [No argument connecting them]
Compare to substantive responses:
- Assertion + biblical support + logical development + application
SH-HU provides assertion only.
The One-Sentence Insufficiency
SH-HU’s contribution:
- 10 words
- One claim
- No development
This is insufficient for engaging complex theological question about:
- Divine justice
- Human responsibility
- Epistemic access
- Competing truth claims
The Comparison to Other Brief Responses
Shortest responses in thread:
- DA-RI: Just verse quote (36.2% F)
- RA-HE: Incomplete sentence (52.8% F)
- SH-HU: One sentence assertion (64.0% D)
- NI-MU: Two brief statements (66.6% D+)
SH-HU ranks third briefest with only slightly more substance than incomplete sentence.
The Divine Justice Concept
SH-HU invokes divine justice but doesn’t develop what this means:
Biblical justice includes:
- Righteousness (doing what’s right)
- Fairness (proportional treatment)
- Mercy (compassion beyond strict justice)
- Judgment (accountability)
Which aspect applies to Miriam? SH-HU doesn’t say.
The “Because” Without Development
SH-HU: “Because God is just…”
The “because” suggests reasoning will follow, but:
- Only gets conclusion (“no one gets ripped off”)
- No development of connection
- No explanation of how justice works
**The Final Assessment
SH-HU contributes:
- Affirmation of divine justice
- “No one gets ripped off” accessible language
- Non-hostile tone
- Orthodox theological claim
SH-HU fails to contribute:
- Any development of argument
- Definition of justice applied
- Application to Miriam’s case
- Engagement with specific challenges
- Biblical support
- Explanation of connection between justice and outcomes
- Answer to safe/damned question
- Any substantive reasoning
Lower-tier response—provides one-sentence assertion that God’s justice means no one gets ripped off, without developing what divine justice means, how it applies to Miriam’s situation of honest uncertainty, or engaging with the specific epistemic and moral challenges raised, represents circular reasoning that assumes what needs to be proven.
DA-PR-2
DA-PR-2
STEELMAN PARAPHRASE
“I firmly believe the biblical promise ‘seek and you will find’ (Matthew 7:7) represents genuine divine commitment. I genuinely do not think anyone who has sought God with an honest and open heart has failed to find Him—the promise is reliable and God honors sincere seeking. God promised that those who seek Him will find Him, and I believe He keeps this promise faithfully. If you genuinely look/seek, you surely will find. Having established this principle, I must acknowledge I cannot add much more substantive content to the discussion beyond this foundational belief. The key contingency is: if you believe that God is faithful in revealing Himself to those who truly seek Him—that He responds to genuine seeking by making Himself known—then the question about what happens to someone who dies while honestly seeking becomes moot or dissolves. This is because true seeking inevitably results in finding before death, or God’s faithfulness in revelation ensures that honest seekers will be brought to knowledge, making the ‘died while still seeking’ scenario essentially hypothetical rather than actual. The premise that God faithfully reveals Himself to sincere seekers means we don’t need to answer what happens in cases of perpetual honest uncertainty, because God’s faithfulness prevents that scenario from occurring—honest seeking reaches finding.”
SCORING RUBRIC
| Dimension | Grade | Score | Weight | Weighted | Key Evidence |
|---|---|---|---|---|---|
| 1. Reason-Giving | C | 75 | 2× | 150 | Develops “seek and find” promise; “can’t add much more”; weak conclusion |
| 2. Gentleness | B+ | 87 | 1× | 87 | Very respectful; “I firmly believe”; acknowledges limits; humble |
| 3. Logical Validity | C+ | 77 | 1× | 77 | “Seek → find” + “God faithful” → question moot; logic clear but premise debatable |
| 4. Informal Fallacies | C | 74 | 1× | 74 | Begs question (assumes seeking always leads to finding); no true Scotsman potential |
| 5. Epistemic Precision | C+ | 78 | 2× | 156 | “Honest and open heart” specified; doesn’t address symmetric finding |
| 6. Direct Engagement | C+ | 77 | 2× | 154 | Engages premise; “question becomes moot” answers but needs development |
| 7. Principled Reasoning | B- | 82 | 1× | 82 | Clear principle: God’s faithfulness in revelation; consistently applied |
| 8. Theological Literacy | B- | 81 | 1× | 81 | Understands Matthew 7:7; divine faithfulness; revelation theology |
| 9. Assumption Auditing | C | 74 | 2× | 148 | Acknowledges “if you believe”; assumes honest seeking → finding pre-death |
| 10. Moral Coherence | C+ | 78 | 1× | 78 | God’s faithfulness solves problem; doesn’t address what if promise incomplete at death |
COMPOSITE: 1069/1400
FINAL GRADE: 76.4% = C+
EXPANDED COMMENTARY
The Humble Promise-Claimer
DA-PR-2 represents gracious engagement with divine promise emphasis—articulating belief in “seek and you will find,” acknowledging inability to add much more beyond this, and concluding the question becomes moot if God faithfully reveals to seekers, while maintaining respectful tone and epistemic humility about his own contribution. He scores well on gentleness (B+), principled reasoning (B-), and theological literacy (B-), while struggling with reason-giving (C) due to weak conclusion and never fully addressing what happens if seeking process is incomplete at death.
What He Does Well
The “Seek and Find” Promise Emphasis (B- on Theological Literacy):
“I firmly believe ‘seek and you will find’. I truly do not think anyone that has sought God with an honest and open heart has not found him.”
Matthew 7:7: “Ask, and it will be given to you; seek, and you will find; knock, and it will be opened to you.”
DA-PR-2 emphasizes:
- Biblical promise is reliable
- Honest seeking leads to finding
- God honors sincere pursuit
The Humble Acknowledgment (B+ on Gentleness):
“With that being said I cant add much more to the thought”
This shows:
- Intellectual humility
- Recognition of limits
- Not claiming comprehensive answer
- Honest about contribution
Rare humility in apologetic dialogue.
The “Honest and Open Heart” Specification (C+ on Epistemic Precision):
“Sought God with an honest and open heart”
DA-PR-2 specifies quality of seeking:
- Not mere intellectual curiosity
- Honest (genuine)
- Open heart (receptive)
- Contrasts with closed or dishonest seeking
Good specification of what kind of seeking matters.
The Divine Faithfulness Emphasis (B- on Principled Reasoning):
“If you believe that God is faithful in just that he reveals himself to those that truly seek him”
DA-PR-2’s principle:
- God’s faithfulness as foundation
- Reveals to true seekers
- Divine reliability not human achievement
Clear theological principle consistently applied.
The Respectful Tone Throughout (B+ on Gentleness):
DA-PR-2’s language:
- “I firmly believe”
- “I truly do not think”
- “I believe”
- “I cant add much more”
Humble, non-aggressive, not attacking Phil or claiming superior knowledge.
The Conditional “If You Believe” (C on Assumption Auditing):
“If you believe that God is faithful”
DA-PR-2 makes position conditional:
- Not assuming Phil accepts premise
- Acknowledging it’s contingent
- Shows awareness of assumption
Where He Falls Short
The “Question Becomes Moot” Weak Conclusion (C on Reason-Giving):
“The question becomes moot.”
This needs development:
Why does it become moot?
- Because honest seeking always reaches finding before death?
- Because God’s faithfulness ensures revelation timing?
- Because the scenario is impossible?
DA-PR-2 asserts it becomes moot without explaining mechanism.
Never Addresses Timing Issue (C+ on Direct Engagement):
Phil’s question: What if Miriam dies mid-search?
DA-PR-2’s response: Honest seeking finds God
Doesn’t address:
- What if death interrupts seeking process?
- Does finding always occur before death?
- What about those who seek but die uncertain?
The “Has Not Found Him” Assumption (C on Fallacies):
“I truly do not think anyone that has sought God with an honest and open heart has not found him.”
This could be:
Empirical claim: Everyone who honestly seeks does (in fact) find
- But many sincere seekers report not finding
- Or finding different gods
No True Scotsman potential: “If they didn’t find, they weren’t truly seeking”
- Defines away counterexamples
- Unfalsifiable
DA-PR-2 doesn’t clarify which he means.
The Symmetric Finding Problem (C+ on Epistemic Precision):
DA-PR-2: Honest seeking → finding God
But:
- Muslims honestly seek → find Allah
- Hindus honestly seek → find Brahman
- Christians honestly seek → find Trinity
How does one determine which “finding” is true?
Miriam has “found” both Christianity and Islam through parents.
The “Can’t Add Much More” Limitation (C on Reason-Giving):
DA-PR-2 acknowledges: Can’t add much beyond “seek and find” promise
This means:
- Doesn’t engage complexity
- Doesn’t address objections
- Limited development
- Acknowledges but doesn’t overcome limitation
The “Question Becomes Moot” Doesn’t Resolve (C+ on Direct Engagement):
DA-PR-2’s logic:
- God reveals to honest seekers
- Therefore, question about dying mid-search is moot
But this only works if:
- Revelation always occurs before death
- OR honest seeking is counted as finding
- OR God judges based on trajectory
DA-PR-2 doesn’t specify which resolution.
What’s Missing
1. Explain “moot”: “I said the question becomes moot. What I mean is: [honest seeking always reaches finding before death / or God counts seeking as finding / or judges trajectory not state]. Therefore for Miriam: [position].”
2. Address timing: “The ‘seek and find’ promise doesn’t specify timing. If someone dies mid-search: [God judges the seeking / post-mortem opportunity / finds them eventually / specific answer].”
3. Distinguish findings: “I said honest seeking leads to finding. But Muslims also claim to find God. Here’s how to determine which finding is true: [criteria beyond sincerity].”
4. Develop beyond promise: “I acknowledged I can’t add much beyond ‘seek and find.’ But attempting to apply this to Miriam: [if she’s honestly seeking, she’s [safe/on path/will be brought to truth]].”
Why This Scores C+ (76.4%)
DA-PR-2 scores C+ because:
- Excellent respectful tone (B+)
- Good humility about limits (B+)
- Clear principle (divine faithfulness) (B-)
- Biblical grounding (Matthew 7:7) (B-)
- “Honest and open heart” specification (C+)
- Consistent gentleness throughout
Doesn’t reach B- because:
- “Question becomes moot” underdeveloped
- Never addresses timing issue
- Potential No True Scotsman fallacy
- Doesn’t distinguish competing “findings”
- “Can’t add much more” limits contribution
- Never fully answers safe/damned
The “Seek and Find” Promise Application
DA-PR-2’s emphasis on Matthew 7:7
Strengths:
- Biblical foundation
- Emphasizes divine reliability
- Focuses on God’s character not human achievement
Weaknesses:
- Doesn’t address timing (find when?)
- Doesn’t distinguish types of finding
- Doesn’t engage Miriam’s symmetric seeking
Better development: “Seek and find promise means God responds to honest seeking. For Miriam seeking between Christianity and Islam, God will reveal which is true if she continues honestly seeking. If she dies mid-search, God judges [trajectory/counts seeking/provides post-mortem clarity].”
The Humble Acknowledgment Value
DA-PR-2: “I cant add much more to the thought”
This humility is valuable because:
- Recognizes complexity beyond his answer
- Doesn’t pretend comprehensive solution
- Honest about contribution limits
Contrast to respondents who:
- Assert certainty without acknowledging limits
- Claim complete answers
- Dismiss questions as solved
DA-PR-2’s humility is admirable even if contribution is limited.
The “Honest and Open Heart” Specification
DA-PR-2 distinguishes:
- Honest seeking (genuine)
- Open heart (receptive)
- vs. closed or dishonest seeking
This addresses potential objection: “What about those who seek but don’t find?”
DA-PR-2 implies: They weren’t seeking with honest and open heart
But this risks No True Scotsman:
- “Honest seekers find”
- “Didn’t find? Then not honest seeker”
- Defines away counterexamples
The Divine Faithfulness Foundation
DA-PR-2’s principle:
“God is faithful in just that he reveals himself to those that truly seek him”
This makes salvation depend on:
- God’s faithfulness (divine side)
- True seeking (human side)
Good balance between divine sovereignty and human responsibility.
But needs development:
- What if seeking is interrupted?
- How does God reveal?
- When does revelation occur?
The “Question Becomes Moot” Problem
DA-PR-2: “The question becomes moot”
Possible interpretations:
A: Scenario is impossible (honest seeking always finds before death)
B: Question is irrelevant (God judges seeking not finding)
C: Answer is obvious (faithful God won’t fail seekers)
D: Question dissolves (seeking = finding in God’s eyes)
DA-PR-2 doesn’t specify which interpretation.
The Conditional Framing
DA-PR-2: “If you believe that God is faithful”
This conditional shows awareness:
- Position depends on accepting premise
- Not assuming Phil accepts it
- Acknowledging contingency
Better than asserting “God IS faithful, therefore…” without acknowledgment.
But could develop: “If you believe God is faithful, question becomes moot because X. If you don’t accept God’s faithfulness, then we need different approach: [alternative framework].”
The Symmetric Seeking Issue
Miriam’s situation:
- Seeking Christianity (through mother)
- Seeking Islam (through father)
- Both claim “finding” if she accepts them
DA-PR-2’s framework:
- Honest seeking → finding
Doesn’t address:
- Which “finding” is true finding?
- How to distinguish true from false finding?
- What if both feel like “finding”?
The Final Assessment
DA-PR-2 contributes:
- Clear biblical promise emphasis (Matthew 7:7)
- Divine faithfulness principle
- “Honest and open heart” specification
- Excellent respectful tone and humility
- Acknowledgment of limitations
- Conditional framing showing awareness
- Consistent gentleness
DA-PR-2 fails to contribute:
- Development of “question becomes moot”
- Address of timing issue (death mid-search)
- Distinction between competing “findings”
- Engagement with symmetric seeking
- Answer to what happens if promise incomplete at death
- Development beyond acknowledging limits
Middle-tier response—provides gracious engagement with biblical “seek and find” promise, demonstrates excellent humility and respectful tone, but doesn’t develop the conclusion that “question becomes moot,” never addresses what happens if death interrupts seeking process, and acknowledges he can’t add much beyond the basic promise without overcoming that limitation.
CH-YO
CH-YO
STEELMAN PARAPHRASE
“Muhammad committed numerous morally evil actions that, if Miriam explores Islamic source materials, she will discover, providing clear evidence against Islam’s prophetic claims. Individuals are accountable for the spiritual light they have received—when one reads the Qur’an, Hadith collections, Tafsir, and Sira alongside the New Testament and early church fathers with proper understanding, one tradition group is demonstrably far superior morally to the other. This raises an important question: have you personally engaged with all these primary source writings to make informed comparisons? Knowledge of the Bible alone doesn’t constitute knowledge of Islamic traditions—when both are examined properly in their full contexts, they cannot legitimately be compared as equals. Understanding the Qur’an requires familiarity with the extensive interpretive tradition that Muslims themselves rely upon. Regarding Miriam’s fate: eternal justice ultimately rests in God’s sovereign hands, and Paul teaches that at the day of judgment, conscience will accuse or excuse individuals (Romans 2:14-15). My primary point is that, contrary to all previous historical periods, the truth about Islam and its authoritative source materials are now readily available online in multiple languages, removing barriers to investigation. The reading challenge I’m presenting is specifically directed at you, because by your own admission you possess only superficial knowledge of Muslim sources—you cannot adequately pronounce on this comparative theological question without engaging the evidence. Regarding specific evidence against Muhammad’s prophetic legitimacy: you are unaware of substantial historical evidence including twelve serious moral failures: [1] conspiring to murder a nearly 100-year-old man, [2] approving a woman’s execution by being torn apart by camels, [3] pursuing his adopted son’s wife and forcing divorce, [4] sexual relations with nine-year-old Aisha, [5] ordering the slaughter of approximately 800 captive Jewish men from Banu Qurayza, [6] sexual relations with slave concubine in his wife’s bed on her designated day, [7] buying, selling, and trading black African slaves, [8] forcing sexual relations with young widow after torturing and killing her family members for financial gain, [9] making demonstrably false prophecies, [10] prophesying in names of gods other than Yahweh while claiming Allah as sole God, [11] re-enslaving freed slaves contrary to their masters’ deathbed manumissions, [12] teaching that promises made to women could legitimately be broken. If a girl possesses ability to study, she can become aware of all these documented historical facts, as can you. Regarding post-mortem resolution: the Lord possesses power to convert the willing instantaneously ‘between worlds’—meaning in the transition between earthly death and final judgment. However, if someone’s decision during life reflects rebellious rejection rather than honest uncertainty, the outcome may be different. The key distinction is between honest seekers who die uncertain versus those who die in active rebellion against known truth.”
SCORING RUBRIC
| Dimension | Grade | Score | Weight | Weighted | Key Evidence |
|---|---|---|---|---|---|
| 1. Reason-Giving | B- | 82 | 2× | 164 | Develops anti-Muhammad argument with 12 points; post-mortem conversion; some evasion |
| 2. Gentleness | D+ | 68 | 1× | 68 | “Basically ignorant” condescending; “rebellious” harsh; some respect shown |
| 3. Logical Validity | B- | 81 | 1× | 81 | “Read sources → see superiority” valid if sources accessed; post-mortem resolves tension |
| 4. Informal Fallacies | C+ | 78 | 1× | 78 | Genetic fallacy (Muhammad’s sins → Islam false); moves goalposts; some ad hominem |
| 5. Epistemic Precision | C+ | 77 | 2× | 154 | “Light they have” helpful; “willing vs. rebellious” distinction good but undeveloped |
| 6. Direct Engagement | B- | 82 | 2× | 164 | Sustained engagement; post-mortem answer significant; “rebellious” qualifier limits |
| 7. Principled Reasoning | B- | 81 | 1× | 81 | Principle: accountable for light; post-mortem for honest; consistently applied |
| 8. Theological Literacy | B | 85 | 1× | 85 | Romans 2:14-15; understands conscience; post-mortem conversion; historical knowledge |
| 9. Assumption Auditing | C+ | 77 | 2× | 154 | Challenges Phil’s ignorance; assumes his sources dispositive; “rebellious” assumes intent readable |
| 10. Moral Coherence | B- | 82 | 1× | 82 | Post-mortem conversion addresses justice; “rebellious” distinction morally relevant |
COMPOSITE: 1153/1400
FINAL GRADE: 82.4% = B-
EXPANDED COMMENTARY
The Evidence-Focused Post-Mortem Inclusivist
CH-YO represents sustained evidentialist argument with post-mortem resolution—developing detailed case against Muhammad’s prophetic credentials through twelve historical points, emphasizing accessibility of sources for investigation, making willing vs. rebellious distinction, and crucially offering post-mortem conversion for honest seekers while maintaining different outcome for rebellious rejectors. He scores well on theological literacy (B), direct engagement (B-), principled reasoning (B-), and moral coherence (B-), while struggling with gentleness (D+) due to condescending language and never fully developing the willing/rebellious distinction.
What He Does Excellently
The Post-Mortem Conversion Position (B- on Moral Coherence):
“The Lord can convert the willing in an instant between worlds.”
This is significant theological move:
- Offers post-mortem opportunity
- Resolves Miriam’s uncertainty problem
- God clarifies ambiguity after death
- “Between worlds” = death-to-judgment transition
Major concession that addresses Phil’s justice concern.
The Willing vs. Rebellious Distinction (B- on Principled Reasoning):
“If the decision is rebellious, the result may be otherwise.”
CH-YO distinguishes:
- Willing (honest seekers) → post-mortem conversion opportunity
- Rebellious (willful rejecters) → different outcome
Morally relevant distinction between states of heart.
The “Light They Have” Framework (C+ on Epistemic Precision):
“A person is responsible for the light they have.”
Romans 2:14-15: Gentiles without law show law written on hearts; conscience accuses or excuses
CH-YO’s principle:
- Proportional accountability
- Based on available knowledge
- Conscience as judge
- Biblical support
The Twelve Historical Points (B on Reason-Giving):
CH-YO provides specific evidence against Muhammad:
- Murder conspiracy against elderly man
- Approved brutal execution
- Pursued adopted son’s wife
- Sexual relations with nine-year-old
- Slaughter of 800 Jewish captives
- Sexual relations with concubine in wife’s bed
- Slave trading
- Forced sexual relations after killing family
- False prophecies
- Prophesying in names of other gods
- Re-enslaving freed slaves
- Teaching promises to women can be broken
Detailed, specific evidence rather than vague assertions.
The Source Accessibility Argument (C+ on Reason-Giving):
“Contrary to all earlier decades, much of the truth of Islam and its sources are readily available online in multiple languages.”
CH-YO argues:
- Historical barrier removed
- Internet provides access
- Multiple languages available
- Investigation now possible
The Romans 2:14-15 Appeal (B on Theological Literacy):
“Paul speaks about the conscience accusing and excusing at the day of judgment.”
Romans 2:14-15: “When Gentiles, who do not have the law, do by nature things required by the law… their consciences also bearing witness, and their thoughts sometimes accusing them and at other times even defending them.”
CH-YO knows and applies this proportional judgment text.
The Moral Superiority Claim (B- on Reason-Giving):
“If you read the Quran, Hadith collections, Tafsir and Sira together with the New Testament and the early church fathers; one group is far superior morally to the other.”
CH-YO argues:
- Comparative moral evaluation possible
- Christianity morally superior
- Evidenced in source documents
Where He Falls Short
The “Basically Ignorant” Condescension (D+ on Gentleness):
“By your own admission, you are basically ignorant of the Muslim sources.”
This is condescending:
- “Basically ignorant” insulting
- Dismissive of Phil’s knowledge
- Attacks rather than engages
- Unnecessary hostility
Phil acknowledged limited Islamic source knowledge; CH-YO uses it as weapon.
The Muhammad’s Sins Genetic Fallacy (C+ on Fallacies):
CH-YO’s argument:
- Muhammad committed evil acts
- Therefore, Muhammad wasn’t a prophet
- Therefore, Islam is false
This is genetic fallacy if:
- Islam’s truth doesn’t depend solely on Muhammad’s character
- God could use flawed prophet
- Similar to rejecting Christianity because David committed adultery/murder
Better argument: “Muhammad’s actions combined with false prophecies and theological incoherence provide cumulative case against Islam’s truth claims.”
The Goalposts Moving (C+ on Fallacies):
CH-YO’s progression:
- “Muhammad did evil things” (simple claim)
- “Read Qur’an, Hadith, Tafsir, Sira, NT, church fathers” (scholarly requirement)
- “You can’t know much about Qur’an without knowing interpretive tradition” (expert-level requirement)
Phil correctly identifies: Moving from simple to graduate-level requirements
The “Rebellious” Underdevelopment (C+ on Epistemic Precision):
“If the decision is rebellious, the result may be otherwise.”
Critical distinction but undeveloped:
- How does God determine rebellion vs. honest uncertainty?
- What constitutes “rebellious decision”?
- Is Miriam’s 45/45/10 rebellious or honest?
- Can God read hearts infallibly?
CH-YO doesn’t develop how rebellion is identified.
The Never Applies to Miriam (B- on Direct Engagement):
CH-YO’s framework:
- Post-mortem conversion for willing
- Different outcome for rebellious
- Light they have determines accountability
Never explicitly states:
- Is Miriam willing or rebellious at 45/45/10?
- Does honest uncertainty count as willing?
- Will she receive post-mortem opportunity?
The Sources Assumption (C+ on Assumption Auditing):
CH-YO assumes:
- His twelve points are accurately sourced
- Islamic scholars don’t have responses
- Reading sources leads to his conclusions
- Moral evaluation settles truth question
Doesn’t examine:
- Whether Islamic scholars dispute these accounts
- Historical reliability of sources
- Whether moral failures disprove prophethood
The Accessibility Doesn’t Eliminate Symmetry (C+ on Epistemic Precision):
CH-YO: Sources now available online
But:
- Both traditions have sources available
- Both have apologetics online
- Both have scholarly defenses
- Accessibility doesn’t resolve symmetric certainty
Phil’s point stands: Equal rhetorical force persists.
What’s Missing
1. Develop willing vs. rebellious: “I distinguished willing from rebellious. For Miriam at 45/45/10, this means: [honest uncertainty counts as willing, so post-mortem opportunity applies / or / must reach threshold of willingness].”
2. Apply post-mortem to Miriam: “I said Lord can convert willing between worlds. Therefore, Miriam who is honestly uncertain: [receives post-mortem opportunity / is safe / will be given clarity].”
3. Defend genetic fallacy concern: “I listed Muhammad’s moral failures. These matter because: [prophet’s character reveals God’s character / false prophecies prove false prophet / moral teaching reflects source / cumulative case].”
4. Address Islamic responses: “I provided twelve points against Muhammad. Islamic scholars respond with: [contextual explanations / disputed historical details / different moral frameworks]. Here’s why these responses fail: [engagement].”
Why This Scores B- (82.4%)
CH-YO scores B- because:
- Post-mortem conversion major concession (B-)
- Willing vs. rebellious distinction morally relevant (B-)
- Romans 2:14-15 proportional judgment (B)
- Twelve specific historical points (B)
- Sustained engagement throughout (B-)
- “Light they have” framework (C+)
- Good theological literacy (B)
Doesn’t reach B because:
- “Basically ignorant” condescending (D+)
- Muhammad’s sins genetic fallacy (C+)
- Goalposts moving (C+)
- “Rebellious” underdeveloped (C+)
- Never applies to Miriam specifically
- Doesn’t engage Islamic scholarly responses
- Accessibility argument doesn’t address symmetry
The Post-Mortem Conversion Significance
CH-YO’s statement:
“The Lord can convert the willing in an instant between worlds.”
This is major theological concession because:
It affirms:
- Post-mortem opportunity exists
- God resolves ambiguity after death
- Honest seekers get clarity
- Pre-death uncertainty not damnable
Phil correctly notes: “This concedes my entire point”
Because if:
- Miriam (honest at 45/45/10) receives post-mortem opportunity
- God clarifies which revelation is true “between worlds”
- She’s not condemned for pre-death uncertainty
Then: Honest uncertainty is not damnable offense
CH-YO’s qualifier (“if rebellious, otherwise”) doesn’t rescue strict exclusivism—it moves to post-mortem inclusivism.
The Willing vs. Rebellious Distinction
CH-YO’s distinction:
- Willing → post-mortem conversion
- Rebellious → condemnation
This is morally relevant distinction but needs development:
Questions:
- How determined? Can God infallibly read hearts to distinguish?
- What counts as rebellious? Active rejection of known truth vs. uncertainty?
- Is Miriam willing or rebellious? Her 45/45/10 state fits which category?
- Timing? Can willingness change post-mortem?
CH-YO provides distinction but doesn’t apply to Miriam’s case.
The Twelve Points Against Muhammad
CH-YO’s list is detailed and specific:
Strongest points (if historically accurate):
- False prophecies (#9) – directly tests prophetic claim
- Prophesying in other gods’ names (#10) – theological incoherence
- Multiple moral failures showing pattern
Weaker points for proving Islam false:
- Personal moral failures (David had Uriah killed, still prophet)
- Cultural practices (slavery was universal in 7th century)
- Unless combined with false prophecies
Better argument structure: “Muhammad’s false prophecies (#9, #10) combined with moral pattern (#1-8, #11-12) create cumulative case that he wasn’t receiving divine revelation.”
CH-YO lists but doesn’t develop cumulative case structure.
The Genetic Fallacy Issue
CH-YO’s argument structure:
Stated: Muhammad did evil things → Islam is false
Problem: This is genetic fallacy if applied strictly
- Origin’s character doesn’t determine truth value
- Christianity’s truth doesn’t depend on apostles’ perfection
- God uses flawed people throughout Scripture
Better argument: “Muhammad’s actions, especially false prophecies and theological contradictions, provide evidence against his prophetic claims. Combined with Qur’an’s issues, this builds cumulative case.”
CH-YO focuses on moral character when epistemological/theological arguments stronger.
The “Light They Have” Framework
CH-YO’s principle:
“A person is responsible for the light they have.”
This is excellent biblical framework:
- Romans 2:14-15 supports
- Proportional accountability
- Based on available knowledge
- Conscience judges
But combined with post-mortem conversion:
- Light during life limited (especially for Miriam)
- Post-mortem provides additional light
- Willing receive conversion “between worlds”
- This protects those with limited earthly light
CH-YO’s framework is actually inclusivist despite some exclusivist rhetoric.
The Accessibility Argument
CH-YO:
“Much of the truth of Islam and its sources are readily available online in multiple languages.”
This is true but doesn’t resolve:
- Christian sources also readily available
- Both have scholarly apologetics online
- Both have conversion testimonies
- Both have critical scholarly treatments
- Accessibility doesn’t eliminate symmetric certainty
Phil’s response accurate: Rival certainties persist with equal rhetorical force online.
The Goalposts Progression
CH-YO’s requirements escalate:
Round 1: “If she explores Islamic writings, she will find them” (simple exploration)
Round 2: “If you read the Quran, Hadith collections, Tafsir and Sira together with the New Testament and the early church fathers” (comprehensive reading)
Round 3: “You can’t know much about Quran without knowing the interpretive tradition” (scholarly expertise)
Phil correctly identifies: Moving from accessible to graduate-level requirements
This creates problem:
- If salvation depends on completing this study
- Most people die before finishing
- Graduate-level requirement is unjust
- CH-YO’s post-mortem conversion resolves this
The “Basically Ignorant” Attack
CH-YO:
“By your own admission, you are basically ignorant of the Muslim sources.”
This is problematic:
- Phil acknowledged limited Islamic source knowledge honestly
- CH-YO weaponizes this honesty
- “Basically ignorant” is insulting characterization
- Doesn’t engage Phil’s actual philosophical arguments
Better approach: “You’ve acknowledged limited knowledge of Islamic sources. Here’s why deeper engagement would strengthen your position: [constructive engagement].”
The Final Assessment
CH-YO contributes:
- Post-mortem conversion for willing (major concession)
- Willing vs. rebellious distinction
- Romans 2:14-15 proportional judgment
- Twelve specific historical points against Muhammad
- “Light they have” accountability framework
- Sustained engagement across nine comments
- Source accessibility argument
- Moral superiority claim with evidence
CH-YO fails to contribute:
- Respectful tone (“basically ignorant”)
- Development of willing/rebellious distinction
- Specific application to Miriam’s case
- Defense against genetic fallacy
- Engagement with Islamic scholarly responses
- Acknowledgment that accessibility doesn’t eliminate symmetry
- Recognition that his position is actually inclusivist
Upper-tier response—provides most significant theological concession in entire thread (post-mortem conversion for honest seekers), develops detailed evidential case against Muhammad, makes morally relevant willing/rebellious distinction, but undermines with condescending language, doesn’t fully develop crucial distinctions, and doesn’t recognize his post-mortem position actually concedes Phil’s main point about honest uncertainty not being damnable.
JO-SO-2
JO-SO
STEELMAN PARAPHRASE
“DA-PR makes an important observation: Jesus did boldly proclaim His exclusive claims, and in this hypothetical Avatar scenario, the truth would have been obvious at much less than 45% conviction level—the gospel’s clarity makes such sustained uncertainty unlikely. The central message of Christianity—that God came to Earth as man and suffered to create a way for humanity to have eternal life—stands in stark contrast to Islam’s teaching that one must work toward Allah’s approval with uncertain outcome (‘maybe’). This represents the most dramatic soteriological contrast possible. As I mentioned in my direct comments to Phil, this Avatar scenario functions as a strawman that doesn’t reflect realistic conditions. You fundamentally misunderstand salvation’s nature. It’s not primarily about intellectual knowledge or what you know; rather, it’s about responding to God’s call or conviction through whatever knowledge you possess. Doctrinal adherence by itself isn’t Christianity! If people depart this earth actively REJECTING God’s ‘wooing’—His invitational drawing—then they are, by default, unable to enter His presence. Let me be absolutely clear: if Miriam is genuinely seeking truth and she has received substantial influence from authentic Christian representation—whether through Scripture or sound teaching—then there is far, far more available than she needs to respond positively. Additionally, what geographical or cultural context are you describing where this perfect mix exists with both traditions taught clearly? Because if Islam is taught clearly and authoritatively in an environment, you typically do not survive maintaining 45% Christian conviction—Islamic contexts don’t permit that kind of sustained religious pluralism.”
SCORING RUBRIC
| Dimension | Grade | Score | Weight | Weighted | Key Evidence |
|---|---|---|---|---|---|
| 1. Reason-Giving | C | 75 | 2× | 150 | Develops response theology; strawman claim; “taught clearly” assertion; limited development |
| 2. Gentleness | C- | 72 | 1× | 72 | “You misunderstand” confrontational; “strawman” dismissive; some respect |
| 3. Logical Validity | C+ | 77 | 1× | 77 | Response not knowledge coherent; “would be obvious” questionable; strawman unjustified |
| 4. Informal Fallacies | C- | 71 | 1× | 71 | Strawman accusation without support; “if taught clearly” no true Scotsman; begs gospel clarity |
| 5. Epistemic Precision | C | 74 | 2× | 148 | “Responding to call” helpful; “would be obvious” assumes clarity; limited precision |
| 6. Direct Engagement | C | 75 | 2× | 150 | Three comments; strawman dismissal avoids; “far more than needed” doesn’t answer |
| 7. Principled Reasoning | C+ | 78 | 1× | 78 | Principle: response to call not knowledge; doesn’t address competing calls |
| 8. Theological Literacy | B- | 81 | 1× | 81 | Understands soteriology contrast; “wooing” language; response theology |
| 9. Assumption Auditing | D+ | 68 | 2× | 136 | Assumes gospel clarity; “taught clearly” undefined; “strawman” unjustified |
| 10. Moral Coherence | C+ | 77 | 1× | 77 | Rejecting vs seeking distinction relevant; doesn’t develop application |
COMPOSITE: 1039/1400
FINAL GRADE: 74.2% = C
EXPANDED COMMENTARY
The Response-Theology Strawman Claimer
JO-SO represents response-based salvation with dismissive strawman claim—arguing salvation is about responding to God’s call rather than intellectual knowledge, making legitimate rejecting vs. seeking distinction, providing soteriological contrast, but significantly undermining position by dismissing scenario as strawman without justification, assuming gospel clarity makes 45/45/10 impossible, and never applying framework to answer Miriam’s fate. He scores moderately on theological literacy (B-) while struggling with assumption auditing (D+), fallacies (C-), and gentleness (C-).
What He Provides
The Response vs. Knowledge Theology (C+ on Principled Reasoning):
“It’s not about what you know; it’s about responding to the call or conviction of God’s call through what you know.”
JO-SO’s principle:
- Salvation = response to divine initiative
- Not intellectual achievement
- Responding through available knowledge
- Relationship over information
Coherent evangelical theology.
The Soteriological Contrast (B- on Theological Literacy):
“The central message of the Gospels and of Christianity is God came to Earth as man and suffered to make a way for us to have life. Meanwhile Islam teaches that you will work towards the approval of Allah, maybe. I could not be a more stark contrast.”
JO-SO identifies:
- Christianity: Grace through Christ’s finished work
- Islam: Works toward uncertain divine approval
- Fundamental soteriological difference
- “Maybe” emphasizes Islamic uncertainty vs Christian assurance
Valid theological observation.
The “Wooing” Language (B- on Theological Literacy):
“If people leave this earth REJECTING God’s ‘wooing’ then they are, by default, unable to be in his presence.”
“Wooing” = divine initiative/invitation
- God’s prevenient grace
- Divine pursuit of humanity
- Invitational drawing
- Not coercive
Good theological vocabulary reflecting Wesleyan/Arminian influence.
The Doctrinal Adherence Isn’t Christianity (C+ on Reason-Giving):
“Doctrinal adherence isn’t Christianity!”
JO-SO emphasizes:
- Christianity is relational not merely intellectual
- Response matters more than correct beliefs
- Living faith vs. dead orthodoxy
The Rejecting vs. Seeking Distinction (C+ on Moral Coherence):
Implicit in JO-SO’s framework:
- Rejecting God’s wooing → unable to enter presence
- Seeking + adequate representation → more than needed
Morally relevant distinction between active rejection and honest seeking.
Where He Completely Fails
The Unjustified Strawman Dismissal (C- on Fallacies):
“So as I mentioned in my comments directly to phil, this Avatar is a strawman.”
JO-SO claims strawman but:
- Never explains why it’s a strawman
- Doesn’t identify what’s being distorted
- Doesn’t show it misrepresents Christian position
- Dismisses without engaging
Strawman fallacy requires:
- Misrepresentation of opponent’s argument
- Attacking the misrepresentation
- Claiming victory over actual argument
But Phil’s scenario:
- Describes real situation (mixed-faith families exist)
- Not misrepresenting Christian doctrine
- Asking how theology addresses specific case
JO-SO’s dismissal is evasion, not legitimate strawman identification.
The “Would Be Obvious at Much Less Than 45%” Assumption (D+ on Assumption Auditing):
“In this hypothetical Avatar it would have be obvious at much less than at 45% convinced.”
JO-SO assumes:
- Gospel message has such clarity that high confidence inevitable
- 45/45/10 wouldn’t persist with genuine exposure
- Truth would become obvious quickly
But this begs the central question:
- Many sincere seekers maintain uncertainty
- Phil’s scenario is precisely about symmetric evidence
- JO-SO asserts clarity that Phil’s case questions
Circular reasoning: “Gospel is so clear that 45/45/10 wouldn’t happen, therefore 45/45/10 scenario is invalid.”
The “You Misunderstand” Condescension (C- on Gentleness):
“Phil Stilwell you misunderstand the nature of salvation.”
This is patronizing:
- Assumes misunderstanding rather than disagreement
- Condescending tone
- Doesn’t acknowledge Phil might understand but question
Better: “I see salvation differently—as response rather than knowledge.”
The “If Islam Is Taught Clearly You Do Not Survive Your 45% Christian” Confusion (D+ on Assumption Auditing):
“Because if Islam is taught clearly you do not survive your 45% Christian.”
This cryptic statement is unclear:
Possible meanings:
A: Islamic contexts persecute Christians physically
- True in some places
- Irrelevant to Miriam’s pluralistic family scenario
B: Clear Islamic teaching is so persuasive it converts
- Begs question (assumes Islam more persuasive than Christianity)
- Or begs question (assumes Christianity so weak it can’t compete)
C: Can’t maintain epistemic pluralism in mono-religious context
- True but irrelevant—Miriam’s scenario IS pluralistic
JO-SO never clarifies what he means or how it’s relevant.
Never Answers Safe or Damned (C on Direct Engagement):
JO-SO’s framework:
- Rejecting wooing → unable to enter presence
- Seeking + adequate representation → far more than needed
Never states:
- Is Miriam seeking or rejecting at 45/45/10?
- If seeking, is she safe?
- What happens to her specifically?
The “Far More Than She Needs to Respond” Without Application (C on Epistemic Precision):
“If she is truly seeking and she has that much influence from True representation of Christianity… then there is far, far more than she needs to respond.”
Problems:
Q1: How much is “far more than needed”?
Q2: Why hasn’t she responded if she has more than enough?
Q3: Does her non-response indicate insufficient influence or resistance?
Q4: Does 45/45/10 mean she’s not “truly seeking”?
JO-SO doesn’t address these critical questions.
The Competing Calls Problem Unaddressed (C+ on Principled Reasoning):
JO-SO: Salvation is responding to God’s call
But Miriam hears:
- Christian call (from mother)
- Islamic call (from father)
- Both claim to be God’s call
How does she determine which call is from God?
JO-SO never addresses this central problem.
What’s Missing
1. Justify strawman: “I said Avatar is strawman. Here’s why: [it misrepresents Christian position by X / it’s unrealistic because Y / it distorts the actual question by Z].”
2. Clarify “taught clearly”: “I said if Islam taught clearly, don’t survive 45% Christian. I mean: [persecution makes it impossible / Islamic teaching is persuasive / can’t maintain pluralism]. This relates to Miriam because: [application].”
3. Apply rejecting/seeking: “I distinguished rejecting from seeking. Miriam at 45/45/10 is: [seeking, therefore will be given more light / rejecting, therefore unable to enter / unclear which category].”
4. Address competing calls: “I said respond to God’s call. But Miriam hears two calls. Here’s how to discern which is God’s: [Holy Spirit conviction / Scripture authority / church guidance / specific criteria].”
Why This Scores C (74.2%)
JO-SO scores C because:
- Response vs. knowledge theology (C+)
- Soteriological contrast identified (B-)
- “Wooing” language (B-)
- Rejecting vs. seeking distinction (C+)
- Doctrinal adherence isn’t Christianity (C+)
- Three comments showing engagement
Doesn’t reach C+ because:
- Unjustified strawman dismissal (C-)
- “Would be obvious” circular assumption (D+)
- “You misunderstand” condescending (C-)
- “Taught clearly” claim unclear (D+)
- Never answers safe/damned
- Doesn’t address competing calls
- “Far more than needed” unapplied
The Final Assessment
JO-SO contributes:
- Response vs. knowledge theology
- Soteriological contrast (grace vs. works)
- “Wooing” invitation language
- Rejecting vs. seeking implicit distinction
- Doctrinal adherence isn’t Christianity emphasis
- Three comments showing engagement
JO-SO fails to contribute:
- Justification for strawman claim
- Answer to safe/damned for Miriam
- Address of competing calls problem
- Clarification of “taught clearly” statement
- Application of “far more than needed”
- Explanation of why “would be obvious”
- Response without dismissal
Middle-tier response—provides coherent response-based salvation theology with legitimate soteriological contrast, but significantly undermines with unjustified strawman dismissal, circular assumption about gospel clarity making 45/45/10 impossible, condescending tone, and complete failure to address how Miriam determines which of two competing “calls” is from God.
JD-DB
JD-DB
STEELMAN PARAPHRASE
“Salvation is free—it’s like an open door accessible to all, but with a difficult path that leads to entering through that door. The accessibility doesn’t mean the journey is easy. Regarding those who never encounter Christian teaching: if a person (for example, someone from an unreached tribe) is biblically JUST AND RIGHTEOUS even without having read the Bible or explicitly accepted Jesus, then the judgment concerning their eternal fate belongs to God, and according to New Testament teaching, He might save them! This suggests possibility for those who live righteously according to available light. Responding to the claim that truth is ambiguous: no, TRUTH IS NOT AMBIGUOUS—IT’S AN ABSOLUTE. The God of the Bible has stood out distinctly since its inception in ancient times across multiple dimensions: MORALLY, SPIRITUALLY, and Traditionally. However, when discussion turns to the Qur’an, you obviously DON’T KNOW WHAT YOU ARE TALKING ABOUT, nor do you have sufficient KNOWLEDGE ABOUT ISLAM AND QUR’AN to make informed comparisons. The Qur’an and the Bible are completely different in their foundations of truth. The Qur’an has no foundation in ten critical areas: archaeologically (no archaeological support), genealogically (no verifiable genealogical connections), historically (lacks historical verification), traditionally (inconsistent transmission traditions), textually (problematic textual history), theologically (incoherent theological framework), morally (inferior moral teaching), spiritually (lacking spiritual depth), and lastly supernaturally (lacks genuine supernatural authentication). The Bible stands out versus the Qur’an, with what the Qur’an has being opposite or contrary to biblical truth. Our faith in the Bible isn’t a blind faith or mere emotional leaning on feelings without actual reality/facts—it’s supported by sufficient evidence across all these dimensions.”
SCORING RUBRIC
| Dimension | Grade | Score | Weight | Weighted | Key Evidence |
|---|---|---|---|---|---|
| 1. Reason-Giving | C- | 72 | 2× | 144 | Lists 10 categories; zero development; “He might be saved” interesting; assertions |
| 2. Gentleness | D | 64 | 1× | 64 | “YOU DON’T KNOW WHAT YOU ARE TALKING ABOUT” hostile; caps aggressive |
| 3. Logical Validity | C | 74 | 1× | 74 | “Just and righteous → might be saved” coherent; list structure valid if supported |
| 4. Informal Fallacies | D+ | 67 | 1× | 67 | Ad hominem (“you don’t know”); sweeping generalizations; no support for claims |
| 5. Epistemic Precision | D+ | 68 | 2× | 136 | “Truth is absolute” but doesn’t define; “might be saved” appropriately tentative |
| 6. Direct Engagement | C- | 71 | 2× | 142 | Two comments; “might be saved” addresses unreached; “you don’t know” dismissive |
| 7. Principled Reasoning | C | 75 | 1× | 75 | Principle: biblically just/righteous might be saved; doesn’t develop application |
| 8. Theological Literacy | C+ | 78 | 1× | 78 | Knows unreached tribe issue; understands textual/historical apologetics categories |
| 9. Assumption Auditing | D | 65 | 2× | 130 | Assumes 10 superiority claims without examination; “you don’t know” assumes own expertise |
| 10. Moral Coherence | C | 74 | 1× | 74 | “Might be saved” shows proportional judgment; doesn’t apply to Miriam |
COMPOSITE: 1044/1400
FINAL GRADE: 74.6% = C
EXPANDED COMMENTARY
The Aggressive List-Maker
JD-DB represents inclusivist hint with aggressive categorical assertions—providing intriguing “might be saved” possibility for biblically just/righteous unreached, but undermining with hostile “YOU DON’T KNOW” attack, listing ten categories where Bible supposedly superior to Qur’an without any development, and never applying framework to Miriam’s situation. He scores moderately on theological literacy (C+) while failing on gentleness (D), assumption auditing (D), and fallacies (D+).
What He Provides
The “Might Be Saved” Inclusivist Possibility (C on Principled Reasoning):
“If a person (e.g unreached tribe) is biblically JUST AND RIGHTEOUS even without having read the bible or accepted Jesus the judgement belongs to God and according to the nee testament He might be saved!”
This is significant theological position:
- Unreached tribe might be saved
- Based on being “just and righteous”
- Without Bible or explicit Jesus acceptance
- Judgment belongs to God
- NT supports this possibility
Inclusivist position similar to:
- Romans 2:14-16 (Gentiles without law)
- Hebrews 11 (Abel, Enoch, Noah pre-Christ)
- Some church fathers on “virtuous pagans”
The “Salvation Is Free” with “Difficult Path” (C on Reason-Giving):
“Salvation is free it’s like an open door but with a difficult path tha leads to it.”
JD-DB balances:
- Free = grace (no cost)
- Difficult path = discipleship (not easy)
- Open door = accessible to all
- Leads to it = journey required
The Ten-Category List (C- on Reason-Giving):
JD-DB claims Bible superior to Qur’an in:
- Archaeologically
- Genealogically
- Historically
- Traditionally
- Textually
- Theologically
- Morally
- Spiritually
- Supernaturally
Plus: “And lastly SUPERNATURALLY” (making it 10 if “supernaturally” appears twice or 9 if once)
This list structure could be powerful if developed.
The “Truth Is Not Ambiguous” Declaration (C on Epistemic Precision):
“TRUTH IS NOT AMBIGUOUS IT’S AN ABSOLUTE”
JD-DB affirms:
- Truth is objective
- Not subjective or relative
- Absolute not ambiguous
Where He Completely Fails
The “YOU DON’T KNOW WHAT YOU ARE TALKING ABOUT” Hostility (D on Gentleness):
“Obviously YOU DON’T KNOW WHAT YOU ARE TALKING ABOUT NOR HAVE ENOUGH KNOWLEDGE ABOUT ISAM AND QURAN.”
This is extremely hostile:
- ALL CAPS aggressive
- Direct personal attack
- Dismissive of Phil’s knowledge
- Condescending
- Ad hominem
Completely inappropriate in intellectual dialogue.
The Zero Development of Ten Categories (D+ on Assumption Auditing):
JD-DB lists 10 areas of Bible superiority but:
- Provides zero evidence for any
- No examples
- No arguments
- No engagement with Islamic scholarship
- Just assertions
Claims like:
- “Quran has no foundation archaeologically”
- “Quran has no foundation historically”
- “Quran has no foundation theologically”
All need support but receive none.
The “Quran Has No Foundation” Sweeping Claim (D+ on Fallacies):
“Quran has no foundation” (repeated 10 times across categories)
This is sweeping generalization:
- No historical foundation? (Islam has extensive historical documentation)
- No textual foundation? (Qur’an has sophisticated textual tradition)
- No theological foundation? (Islam has elaborate theological framework)
Even if one argues Christian superiority, claiming Qur’an has “no foundation” is demonstrably false.
The “Our Faith Isn’t Blind” Without Evidence (D on Assumption Auditing):
“Our faith in the Bible isn’t a blind faith or leaning on feelings without actual reality/facts and sufficient support of evidence.”
JD-DB claims evidence-based faith but:
- Just listed 10 categories without evidence
- Provided no “actual reality/facts”
- Offered no “sufficient support of evidence”
Self-contradictory: Claims non-blind faith while providing blind assertions.
Never Applies “Might Be Saved” to Miriam (C- on Direct Engagement):
JD-DB’s framework:
- Unreached but just/righteous → might be saved
- Judgment belongs to God
Never addresses:
- Is Miriam “unreached”? (No—she’s heard both)
- Is she “just and righteous” at 45/45/10?
- Does this framework apply to her?
The “Obviously You Don’t Know” Assumption (D on Assumption Auditing):
JD-DB assumes:
- Phil doesn’t know Islam/Qur’an
- JD-DB does know
- JD-DB’s knowledge is superior
But:
- Phil acknowledged reading Qur’an once
- JD-DB provides no evidence of his own expertise
- Makes claims without support
The ALL CAPS Aggression (D on Gentleness):
JD-DB uses ALL CAPS for:
- “JUST AND RIGHTEOUS”
- “TRUTH IS NOT AMBIGUOUS IT’S AN ABSOLUTE”
- “MORALLY, SPIRITUALLY”
- “YOU DON’T KNOW WHAT YOU ARE TALKING ABOUT”
- “NOR HAVE ENOUGH KNOWLEDGE ABOUT ISAM AND QURAN”
ALL CAPS = shouting in written communication—aggressive and hostile.
What’s Missing
1. Develop the categories: “I listed 10 areas where Bible is superior. For example, archaeologically: [specific archaeological evidence for Bible vs. lack for Qur’an]. Historically: [specific historical verification]. [Continue through all 10 with actual evidence].”
2. Apply “might be saved” to Miriam: “I said unreached but just/righteous might be saved. For Miriam, this means: [she’s not unreached since she’s heard both / or her honesty makes her ‘just’ / or this framework suggests…].”
3. Define “just and righteous”: “When I said biblically just and righteous, I meant: [living according to natural law / responding to available light / specific criteria]. This applies to Miriam by: [assessment].”
4. Provide evidence instead of assertions: “I claimed Qur’an has no historical foundation. Here’s the evidence: [specific historical problems / textual issues / archaeological gaps]. Islamic scholars respond with [X], but this fails because [Y].”
Why This Scores C (74.6%)
JD-DB scores C because:
- “Might be saved” inclusivist possibility (C)
- Unreached tribe consideration (C)
- Ten-category structure (C-)
- “Truth is absolute” affirmation (C)
- Some theological literacy (C+)
- “Judgment belongs to God” humility (C)
Doesn’t reach C+ because:
- “YOU DON’T KNOW” extremely hostile (D)
- ALL CAPS aggression throughout (D)
- Zero development of ten categories (D+)
- Sweeping unsupported generalizations (D+)
- Never applies to Miriam (C-)
- Self-contradictory (claims evidence, provides none)
- Ad hominem attacks
The “Might Be Saved” Significance
JD-DB’s statement:
“If a person (e.g unreached tribe) is biblically JUST AND RIGHTEOUS even without having read the bible or accepted Jesus… He might be saved!”
This is inclusivist position suggesting:
- Salvation possible without explicit Christianity
- Based on being “just and righteous”
- According to NT teaching
- Judgment belongs to God
Similar to:
- Romans 2:14-16: Gentiles without law judged by conscience
- Acts 10:35: “In every nation anyone who fears him and does what is right is acceptable to him”
- Hebrews 11: Abel, Enoch, Noah saved pre-Christ
If applied to Miriam:
- She’s honest (righteous in seeking)
- She’s just (proportional belief to evidence)
- Therefore, might be saved
But JD-DB never makes this application.
The Ten-Category List Problem
JD-DB’s structure is potentially powerful:
- Archaeological
- Genealogical
- Historical
- Traditional
- Textual
- Theological
- Moral
- Spiritual
- Supernatural
But zero development makes it worthless:
For each category, needs:
- Specific evidence for Bible
- Specific problems for Qur’an
- Response to Islamic counter-arguments
- Scholarly support
Instead provides: Just category names with “Quran has no foundation”
This is like writing: “My car is better than yours in:
- Engine
- Transmission
- Brakes
- Steering
- Comfort
- Safety
- Fuel efficiency
- Reliability
- Performance”
Without any actual comparison or evidence.
The “YOU DON’T KNOW” Attack
JD-DB:
“Obviously YOU DON’T KNOW WHAT YOU ARE TALKING ABOUT NOR HAVE ENOUGH KNOWLEDGE ABOUT ISAM AND QURAN.”
This is textbook ad hominem:
- Attacks person not argument
- Questions Phil’s knowledge
- Dismisses without engaging
- ALL CAPS aggressive
Note the typo: “ISAM” instead of “ISLAM” ironically undermines JD-DB’s claim to superior knowledge.
Better approach: “I’ve studied Islamic sources extensively and found [specific evidence]. Here’s why [argument].”
The “Truth Is Not Ambiguous” Claim
JD-DB: “TRUTH IS NOT AMBIGUOUS IT’S AN ABSOLUTE”
This addresses Phil’s point about epistemic ambiguity.
But confuses:
- Metaphysical question: Is truth objective? (JD-DB says yes)
- Epistemological question: Can we access truth with certainty? (Phil’s question)
Phil isn’t claiming truth is relative (metaphysical relativism)
Phil is claiming evidence is ambiguous (epistemic uncertainty)
JD-DB’s response doesn’t address the actual issue.
The “Our Faith Isn’t Blind” Self-Contradiction
JD-DB:
“Our faith in the Bible isn’t a blind faith or leaning on feelings without actual reality/facts and sufficient support of evidence.”
But in same comment:
- Lists 10 categories without evidence
- Provides no facts
- Offers no support
- Just assertions
Claims evidence-based faith while demonstrating blind assertion.
The Inclusivist Implication
JD-DB’s “might be saved” for unreached just/righteous is inclusivist position.
Inclusivism:
- Jesus is ontologically necessary (only Savior)
- But epistemological access varies
- Some saved without explicit Christianity
- Based on response to available light
If JD-DB applied this to Miriam: “Miriam is honest/just in her assessment (biblically righteous in seeking). She has responded to available light with integrity. According to NT teaching, judgment belongs to God, and He might save her based on her righteousness in seeking, even without reaching certainty about Jesus.”
But JD-DB never makes this application.
The ALL CAPS Problem
JD-DB’s excessive ALL CAPS:
- “JUST AND RIGHTEOUS”
- “TRUTH IS NOT AMBIGUOUS IT’S AN ABSOLUTE”
- “MORALLY, SPIRITUALLY”
- “YOU DON’T KNOW”
- “NOR HAVE ENOUGH KNOWLEDGE”
In written communication:
- ALL CAPS = shouting
- Perceived as aggressive
- Hostile tone
- Unprofessional
Undermines any substantive points he might have.
The Final Assessment
JD-DB contributes:
- “Might be saved” inclusivist possibility
- Unreached tribe consideration
- Ten-category apologetic structure
- “Truth is absolute” affirmation
- “Judgment belongs to God” recognition
- Free salvation + difficult path balance
JD-DB fails to contribute:
- Any development of ten categories
- Any evidence for any claim
- Respectful engagement (extremely hostile)
- Application of “might be saved” to Miriam
- Response to actual epistemic issue
- Support for “Quran has no foundation” claims
- Professional communication (ALL CAPS)
Middle-tier response—provides intriguing inclusivist possibility that unreached just/righteous might be saved, offers potentially useful ten-category apologetic structure, but completely undermines with extremely hostile tone, ALL CAPS aggression, zero development or evidence for sweeping claims, ad hominem attacks on Phil’s knowledge, and never applying the inclusivist framework to Miriam’s situation.
PH-ST
PH-ST (Phil Stilwell)
STEELMAN PARAPHRASE
“The Miriam scenario presents a genuine epistemic and moral problem: a child raised in a mixed-faith household with equal exposure to Christianity (through mother) and Islam (through father) faces symmetric evidence—both parents present their faith with equal conviction, both traditions claim divine revelation, miracles, martyrs, and each points to selective horrors in the other’s history. A genuinely just God would not demand that a child adjudicate between ancient polemics requiring adult-level historiography under threat of eternal damnation. The core issue is simple and persistent: if Miriam’s credence remains at 45% Christianity / 45% Islam / 10% neither despite sincere effort and honest investigation, condemning her for this epistemic state is condemning honesty itself when the evidence she has access to is genuinely split. This isn’t about rejecting God—it’s about being unable to determine which competing revelation authentically represents God. The question asks for direct engagement: what happens to Miriam if she dies in this state of honest uncertainty? The responses reveal several patterns: (1) Many claim the scenario is impossible because gospel clarity would make the answer obvious, but this begs the question about whether clarity is sufficient. (2) Many shift from the justice question to scholarship requirements, moving goalposts from simple faith to graduate-level exegesis. (3) Many dismiss honest uncertainty as ‘not what’s required,’ but fail to address whether condemning honest uncertainty coheres with divine justice. (4) Some offer post-mortem conversion, which concedes the entire point that pre-death uncertainty shouldn’t be damnable. (5) Few recognize that both traditions present with symmetric rhetorical certainty—Muslims express the same level of confidence Christians do, making the choice epistemically difficult rather than obvious. The accessibility of religious texts online doesn’t eliminate this symmetry; it intensifies it, as both faiths now saturate the internet with scholarship, apologetics, and testimonies, each claiming divine self-authentication. If eternal destiny depends on discovering the ‘correct’ revelation amid that noise, then salvation becomes contingent on cognitive luck—on where one’s trust happens to settle under conflicting persuasion. A genuinely just deity wouldn’t peg eternity to a contest of dueling literatures. The question remains unanswered by most: if Miriam’s credence remains proportional to her evidence (45/45/10), is she safe or damned? And if damned, on what grounds is that judgment just when she’s calibrated her belief to her actual epistemic situation?”
SCORING RUBRIC
| Dimension | Grade | Score | Weight | Weighted | Key Evidence |
|---|---|---|---|---|---|
| 1. Reason-Giving | B+ | 87 | 2× | 174 | Develops symmetric evidence argument thoroughly; some repetition; excellent examples |
| 2. Gentleness | B | 84 | 1× | 84 | Generally respectful; some frustration shows; “begs question” confrontational but accurate |
| 3. Logical Validity | A- | 91 | 1× | 91 | Arguments logically sound; symmetric evidence → proportional belief valid |
| 4. Informal Fallacies | B+ | 88 | 1× | 88 | Identifies fallacies in others; mostly avoids them; some loaded language |
| 5. Epistemic Precision | A | 94 | 2× | 188 | Exceptional: credence/commitment distinction; proportional belief; “cognitive luck”; sophisticated |
| 6. Direct Engagement | B- | 81 | 2× | 162 | Persistent with core question; sometimes doesn’t fully engage better responses |
| 7. Principled Reasoning | A- | 90 | 1× | 90 | Clear principles: proportional belief, honest uncertainty not culpable; consistently applied |
| 8. Theological Literacy | B+ | 87 | 1× | 87 | Extensive biblical knowledge; Greek NT 11×; understands theology; not primarily theologian |
| 9. Assumption Auditing | B+ | 88 | 2× | 176 | Excellent at identifying others’ assumptions; may not fully examine own framework |
| 10. Moral Coherence | A- | 91 | 1× | 91 | Strong justice emphasis; “actual God” tests coherence; proportionality principle sound |
COMPOSITE: 1231/1400
FINAL GRADE: 87.9% = B+
EXPANDED COMMENTARY
The Sophisticated Persistent Questioner
PH-ST represents exceptional epistemic precision with persistent moral questioning—developing the symmetric evidence argument thoroughly, making sophisticated philosophical distinctions, consistently pressing for direct answers, identifying fallacies in respondents’ arguments, and maintaining the core question about justice and honest uncertainty throughout dozens of exchanges. He scores exceptionally well on epistemic precision (A), logical validity (A-), moral coherence (A-), and principled reasoning (A-), while showing some limitations in direct engagement (B-) by not always fully engaging with better responses and occasionally letting frustration show in repetitiveness.
What He Does Excellently
The Epistemic Precision (A on Epistemic Precision):
Phil demonstrates exceptional philosophical sophistication:
“If her credence stays 45/45/10 despite sincere effort, condemning her is condemning honesty when the evidence itself is split.”
Key concepts Phil articulates:
- Credence as graduated belief (not binary)
- Proportional to evidence (epistemic calibration)
- Symmetric evidence (equal support for competing claims)
- Cognitive luck (where trust settles under ambiguity)
- Epistemic vs. volitional (can’t determine vs. won’t accept)
This level of precision exceeds nearly all respondents.
The Credence vs. Commitment Distinction (A on Epistemic Precision):
“This confuses epistemic credence (a degree of belief based on evidence) with social commitment (being ‘on board’). Are you saying that belief is not a matter of assessing evidence, but simply a choice, like flipping a switch?”
Phil distinguishes:
- Epistemic credence: Graduated confidence (0-100%)
- Social commitment: Binary membership (in/out)
- Different categories that shouldn’t be conflated
Philosophically sophisticated distinction.
The Symmetric Rhetorical Certainty Recognition (A- on Assumption Auditing):
“Muslims claim they have the truth with the same rhetorical certainty you express.”
Phil identifies:
- Both sides express equal confidence
- Neither presents with epistemic humility
- Symmetric certainty creates epistemic problem
- Can’t use confidence level to determine truth
Crucial observation most respondents miss.
The “What Actual God Would Condemn” Moral Question (A- on Moral Coherence):
“If a small child’s mind is honestly split between various gods, what actual God would condemn that?”
This excellent question:
- “Actual God” = genuinely just/loving God
- Tests internal coherence
- Not imposing external standard
- Challenges whether condemnation coheres with divine character
The Proportional Judgment Principle (A- on Principled Reasoning):
“If God is fair, He won’t require credence that outruns evidence—especially from a child raised 50/50.”
Phil’s principle:
- Belief should be proportional to evidence
- Requiring more credence than evidence supports is unjust
- Children with symmetric exposure have special consideration
Coherent principle consistently applied.
The “Cognitive Luck” Concept (A on Epistemic Precision):
“Salvation is contingent on cognitive luck—on where one’s trust happens to settle under conflicting persuasion.”
Phil identifies:
- Epistemic factors beyond control
- “Luck” in where belief settles
- Problematic if salvation depends on this
Sophisticated philosophical concept.
The Goalposts Identification (B+ on Fallacies):
“You’re moving the goalposts from justice to scholarship. Is eternal destiny contingent on completing your reading list?”
Phil correctly identifies:
- Requirements escalating from simple to graduate-level
- Shifting from accessible to expert knowledge
- Moving goalposts fallacy
The Biblical Literacy (B+ on Theological Literacy):
Phil demonstrates:
- Greek New Testament read 11 times
- Septuagint once
- Spanish Bible once
- English Bible multiple times
- Quotes Romans, John, Luke accurately
- Understands theological concepts
Extensive biblical knowledge though not primarily a theologian.
The Persistence (B- on Direct Engagement):
Phil asks the core question repeatedly:
- “What happens to Miriam in her honesty?”
- “Is she safe or damned?”
- “What does your just God do with her?”
Maintains focus on actual question throughout.
Where He Falls Short
The Repetition Without Always Advancing (B+ on Reason-Giving):
Phil’s pattern sometimes:
- Ask question
- Respondent answers
- Phil repeats question in slightly different form
- Doesn’t always fully engage the response
Example:
- Respondent: [Provides election framework]
- Phil: “But what about honest uncertainty?”
- Could more fully engage: “Election framework suggests X, but this doesn’t address Y because…”
The Occasional Frustration Showing (B on Gentleness):
Phil’s language occasionally shows frustration:
- “You’re moving goalposts”
- “This begs the question”
- “You’re avoiding the finality”
While accurate, tone could be gentler.
The “Actual God” Loaded Language (B+ on Fallacies):
“What actual God would condemn…”
“Actual” could be seen as:
- Legitimate (genuinely just God)
- Loaded (implying God who condemns isn’t actual/real)
While defensible as internal critique, could be phrased more neutrally.
The Framework Assumption Unexamined (B+ on Assumption Auditing):
Phil assumes:
- Proportional belief to evidence is virtuous
- Honest uncertainty should be non-culpable
- Justice requires certain outcomes
These are defensible but could examine:
- Whether these intuitions are universal
- Whether alternative frameworks coherent
- Whether different justice concepts valid
The Sometimes Not Fully Engaging Better Responses (B- on Direct Engagement):
When respondents provide substantive answers:
- CH-YO’s post-mortem conversion
- LA-MA’s proportional accountability
- DA-WI-2’s faith as bridge
- Some others’ nuanced positions
Phil sometimes:
- Acknowledges briefly (“This concedes my point”)
- Moves to next respondent
- Doesn’t always fully engage implications
Could develop: “If post-mortem conversion, then here’s how that resolves/doesn’t resolve…”
The Occasional Dismissiveness (B on Gentleness):
To weaker responses, Phil sometimes:
- Quickly identifies flaw
- Moves on without full engagement
- Could be seen as dismissive
While understandable given weak responses, could be more generous.
The Limited Theological Engagement (B+ on Theological Literacy):
Phil engages:
- Biblical texts competently
- Theological concepts accurately
- Church history minimally
Could engage more:
- Theological tradition beyond Scripture
- Historical theological debates on this issue
- Patristic/medieval perspectives
The “Honest Uncertainty Not Culpable” Assumption (B+ on Assumption Auditing):
Phil’s framework assumes:
- Honest uncertainty is virtuous or at least non-culpable
- This seems obvious to him
But could examine:
- Whether uncertainty itself could be culpable
- Whether some truths should be obvious
- Whether different framework valid
What’s Missing (To Reach A Range)
1. Engage better responses more fully: “You’ve offered post-mortem conversion. This resolves the justice concern if X, but creates new problems Y and Z. Here’s how I’d refine the position…”
2. Examine own framework assumptions: “I assume proportional belief is virtuous. This is based on [epistemology of evidencialism / common sense / moral intuition]. Alternative frameworks might say…”
3. Provide constructive alternatives: “Given the problems I’ve identified, here’s what a coherent theological position might look like: [inclusivist framework / proportional judgment / post-mortem clarity].”
4. Acknowledge stronger responses: “Among all responses, the strongest were [LA-MA’s proportional accountability / CH-YO’s post-mortem conversion / DA-WI-2’s faith]. These address the issue by…”
Why This Scores B+ (87.9%)
Phil scores B+ because:
- Exceptional epistemic precision (A)
- Sophisticated philosophical concepts (A)
- Strong logical validity (A-)
- Excellent moral coherence questions (A-)
- Principled reasoning consistently applied (A-)
- Identifies fallacies in others (B+)
- Extensive biblical knowledge (B+)
- Persistent focus on core question (B-)
Doesn’t reach A- because:
- Some repetition without advancing (B+)
- Occasional frustration showing (B)
- Doesn’t always fully engage better responses (B-)
- Could examine own assumptions more (B+)
- Sometimes dismissive of weaker responses (B)
- Limited theological tradition engagement (B+)
The Epistemic Precision Excellence
Phil’s sophistication in epistemic language:
Concepts Phil introduces/uses:
- Credence (graduated belief)
- Proportional to evidence
- Epistemic vs. volitional
- Symmetric evidence
- Rhetorical certainty
- Cognitive luck
- Epistemic calibration
- Doxastic responsibility
- Evidential access
This level of precision is exceptional compared to respondents, most of whom lack philosophical training in epistemology.
The Symmetric Evidence Argument
Phil’s core argument:
- Miriam has equal exposure to both traditions
- Both present with equal rhetorical force
- Evidence appears symmetric to her
- Therefore, 45/45/10 credence is proportional/appropriate
- Condemning this proportional belief condemns honesty
- This is unjust
This is logically valid argument that few respondents adequately address.
The Credence vs. Commitment Distinction
Phil’s distinction to John:
Credence: Degree of confidence based on evidence assessment
Commitment: Social/volitional choice to join community
This clarifies confusion where respondents treat belief as binary choice rather than graduated confidence.
Critical point: Can one commit at low credence? Or does commitment require high credence?
The “Cognitive Luck” Concept
Phil’s insight:
“Salvation becomes contingent on cognitive luck—on where one’s trust happens to settle.”
This identifies problem:
- Epistemic factors beyond control
- Where belief “settles” involves luck
- Education, exposure, cognitive factors
- If salvation depends on this, it’s unjust
Sophisticated philosophical observation about epistemic luck in religious epistemology.
The “Moving Goalposts” Identification
Phil to Chip Young:
Chip’s progression:
- “Muhammad did evil things” (simple claim)
- “Read Qur’an, Hadith, Tafsir, Sira, NT, church fathers” (extensive)
- “Can’t know Qur’an without interpretive tradition” (expert level)
Phil correctly identifies: Requirements escalating from accessible to graduate-level.
This is legitimate fallacy identification.
The Repetition Pattern
Phil’s typical exchange:
Round 1: “What happens to Miriam in her honesty?”
Response: [Doctrinal statement]
Round 2: “But Miriam is honest like millions of Muslims, right? What happens to her?”
Response: [Different doctrinal statement]
Round 3: “You still haven’t answered what happens to her.”
This persistence is valuable but sometimes could engage the actual response more fully before repeating.
The “Actual God” Phrasing
Phil’s question:
“What actual God would condemn honest uncertainty?”
“Actual” is ambiguous:
Reading A (Neutral): What God who is actually just (as Christianity claims) would condemn this?
Reading B (Loaded): What real God (implying condemning God isn’t real) would do this?
Phil likely means A (internal coherence test) but could be heard as B (rhetorical dismissal).
The Post-Mortem Conversion Recognition
Phil to Chip Young:
“This ‘post-mortem conversion’ concedes my entire point: that a just God wouldn’t condemn Miriam based on her pre-death 45/45/10 state.”
Phil correctly identifies:
- Post-mortem conversion resolves the problem
- Concedes pre-death uncertainty not damnable
- Moves to inclusivism
Good recognition though could develop implications further.
The Not Fully Engaging Better Responses
When substantive responses appear:
LA-MA: Proportional accountability (Luke 12:48)
CH-YO: Post-mortem conversion for willing
DA-WI-2: Faith bridges evidence gap
BA-CL: Elect will be saved
NI-MU: Credence that outruns evidence
Phil often:
- Acknowledges briefly
- Asks follow-up
- Moves to next respondent
Could more fully:
- Develop implications
- Test internal consistency
- Explore how these resolve/don’t resolve issue
The Proportional Belief Principle
Phil’s core principle:
“Belief should be proportional to evidence.”
This is standard epistemic principle from:
- Evidentialist epistemology
- W.K. Clifford’s ethics of belief
- Bayesian rationality
But could acknowledge:
- Alternative epistemologies exist (Reformed epistemology, etc.)
- Some argue faith transcends evidence
- Different frameworks possible
Phil’s principle is defensible but treating as obvious may not engage alternative views fully.
The Biblical Literacy
Phil’s reading:
- Greek NT: 11 times
- Septuagint: 1 time
- Spanish Bible: 1 time
- English Bible: Multiple times
- Qur’an: 1 time
This is extensive engagement with primary sources, giving him credibility when discussing texts.
More than most respondents who cite verses without apparent extensive reading.
The Final Assessment
Phil contributes:
- Exceptional epistemic precision (A)
- Sophisticated philosophical concepts (A)
- Symmetric evidence argument (A-)
- Credence vs. commitment distinction (A)
- “Cognitive luck” insight (A)
- Proportional belief principle (A-)
- Persistent core question (B-)
- Extensive biblical knowledge (B+)
- Fallacy identification (B+)
- Internal coherence testing (A-)
Phil could improve:
- More fully engage better responses (B-)
- Less repetition, more development (B+)
- Examine own framework assumptions (B+)
- Gentler tone with frustration (B)
- Provide constructive alternatives (B)
- Engage theological tradition more (B+)
- Acknowledge when responses address points (B-)
Upper-tier philosophical engagement—demonstrates exceptional epistemic sophistication, develops symmetric evidence argument thoroughly, maintains persistent focus on justice question, identifies fallacies accurately, but could more fully engage substantive responses, examine own framework assumptions, and provide constructive theological alternatives rather than primarily critical analysis.
Self-Assessment Complete
Phil, your engagement shows exceptional philosophical sophistication, particularly in epistemic precision, that exceeds nearly all respondents. Your persistent focus on the core justice question and identification of logical fallacies is valuable. The main areas for potential improvement would be more fully engaging the better responses (like CH-YO’s post-mortem conversion or LA-MA’s proportional accountability) to develop their implications, and occasionally examining whether your own evidentialist framework fully accounts for alternative theological epistemologies. Your B+ reflects very strong philosophical engagement with room to move toward A- by engaging responses more constructively rather than primarily critically.








Leave a comment